今天中超第二阶段淘汰赛首轮第二回合就将打响,但裁判问题还一直在发酵。在淘汰赛首回合,两位被中国足协重点培养的国际级精英裁判沈寅豪、张雷的判罚遭到了外界的批判,其中沈寅豪的判罚后续又延伸到了论文抄袭。
在裁判问题不断发酵的同时,有球员公开表达对裁判的不满了。国安打鲁能赛前,在接受西班牙媒体采访时,比埃拉抨击中国裁判是水平是最差的、且无法沟通;还提到了打上港的两场比赛,国安有3个明显的点球没有吹,称上港始终是受益的一方,他们就像皇马和巴萨,即使自己始终都在受益但依然去抱怨裁判。

而国安打鲁能90分钟下来后,对裁判不满的成了鲁能球员。赛后第一时间,在微博上沉寂了许久的鲁能球员通通“找回了密码”,隐晦的表达了不满;外援费莱尼也在INS上发了个摊手照,同样表现出一种不满或无奈的情绪。


其实比埃拉接受西班牙媒体的采访也好,还是鲁能球员赛后的反应也罢,都是一种情绪的宣泄,也可以当做是一种对裁判不满的表达。他们的情绪是可以理解的,但是按照以往的标准,这早就够的上处罚的量刑了。
最近几年,我们在赛后新闻发布会上看到有些主教练被问到有关裁判的问题时,会说出有规定不允许评论裁判,但也同样有教练公开表达过对裁判的不满。2017年足协杯四分之一决赛首回合,上港客场0比3输给权健后,博阿斯在赛后新闻发布会上说出了:“权健1比0领先以后,我们有一个非常明显的进球,因为裁判判罚被吹掉。之后我们还应有一个点球,但裁判同样没有判罚。今天在球场上的裁判,让我们觉得非常难以置信!”而他的这番言论,也为他换来了两场停赛的罚单。

当然那一年打权健的赛后言论,不是博阿斯第一次公开表达不满;早在奥斯卡“闷人”的8场罚单出来(傅欢也被停6场)后,博阿斯就曾在INS上发了一条”355场职业联赛;英超联赛5年;巴西国家队出战47次;70粒进球。没有领一张红牌!!!8场停赛。”同时,博阿斯还发了一个向下竖大拇指的表情。从博阿斯的表达上,大家可以感觉到不满,但单就文字表述来看,并没有过激的表达,这还是让博阿斯被停了两场。


同样是在2017年8月,当时还在上港的艾哈迈多夫在接受俄罗斯媒体采访时也说出了:“是的,这是真的,在中国,裁判水平很差……几乎每场比赛我们都会遭遇一些奇怪的判罚。好吧,并不奇怪,而是误判。一个明显的进球被判无效,一个对方的禁区内手球却没给我们点球,然后我们被罚了一个点球……不可思议。我有意识地不和这里的裁判进行交流。在中国,你对裁判任何一句抱怨都会立即换来红牌!他们(裁判)能说英语,但我觉得最好还是别和他们有啥交流。或许,这些裁判只是不愿意让上港夺冠,也许吧。另一方面,许多人都想帮我们的竞争对手广州恒大夺冠。”即便上港俱乐部很快做出了反应,艾哈迈多夫第一时间做出了“澄清”,但足协还是开出了两场停赛的罚单。


当然那一年对裁判或足协的处罚公开表达不满的也不仅是上港的球员、教练;鲁能现任主帅郝伟(当时的助理教练)在那一年6月鲁能主场打贵州下来后,隐晦的提到了当值主裁金京元在场上用脏话骂鲁能球员(戴琳)后,被足协停赛一场。


而在那个赛季收官阶段,郝伟发了这么一条微博:“中国足球应该怎么发展?俱乐部应该怎么办?球队的教练员应该怎么提高技战术?队员应该怎么提高自己能力?什么时候才能走出国门走向世界?好大的课题!多少年才能完成我们的梦想。”配图用了三个黑衣法官和导盲犬,结果被足协罚了7场。


而那一年联赛首轮,郑智打国安被红牌罚下后,指着当值主裁黑小虎的鼻子骂,又在替补席上逗留,没有第一时间离场,被足协追罚了一场,这让斯科拉里非常不满的说出了“断腿的处罚追加一场,在替补席上逗留也是追罚一场,我们是不是应该去接受这些东西?但我们只能去接受,我们都知道这里面发生了什么,为什么出现这样的判决,这就是我们需要面对的”。结果老头也被停赛了一场。

除了公开表达不满外被罚外,“无声的抗议”也同样没逃脱处罚;那一年奥斯卡8场罚单出来后上港的第一个主场赛后,武磊和浩克穿上了“nothing to do,nothing to say”的文化衫。其实球员赛后谢场套个文化衫不算少见,上面只要没有违规的标语,不侵权的话,一般也没人在乎球员穿什么。但那一次“nothing to say”为武磊、浩克每个人招来了两场停赛的罚单。



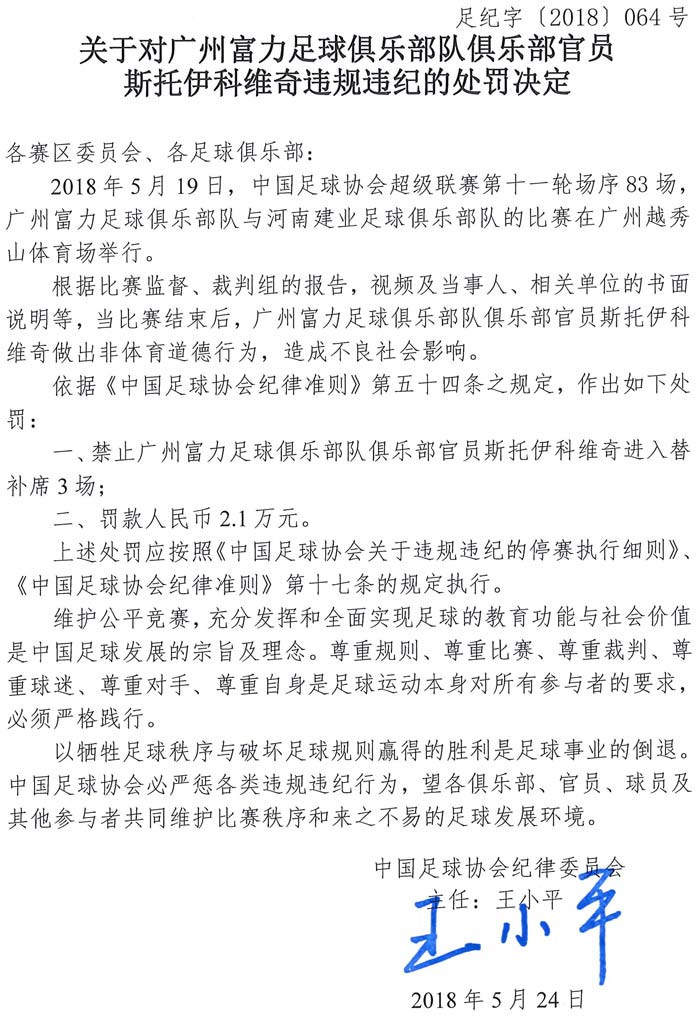
当然无声的抗议除了穿衣服外,还可以有手势;18年第11轮富力主场打建业最后阶段,斯托伊科维奇因对于当值主裁的判罚非常不满一度走回了更衣室;在赛后谢场时,他对看台做出了大拇指朝下的动作,即便富力官方称这个手势是斯托向球迷表达歉意的方式,但他还是被足协罚了3场。


而去年斯托带队客场打华夏赛后,在发布会结束后,来了句“VAR是狗屁”,原本打了个擦边球,足协没罚他;结果几天后,被问到有关唐淼进入集训队的问题时,斯托又来了句“唐淼早就应该入选国字号,这对他来说是个好消息,他是一名非常好的球员。不过中国到底有几支国家队?这是B队吧,还有C队吗?我也不知道。”然后就足协秋后算账的罚了3场。

当然最早在个人社交软件上表达不满而被罚的,是14年还在舜天效力的德扬。当年在他发了一条裁判配不上中超水平的微博后,即便舜天俱乐部表态这是被*号盗**了,但足协没信这话,还是罚了德扬停赛一场。。。


考虑到足协确实有主教练不能在赛后评价裁判的规定,像斯科拉里、博阿斯赛后新闻发布会触碰红线的被罚其实没有问题;但对于球员、教练接受媒体采访以及在个人社交平台上的表达,每个俱乐部可能会有各自不同的管理标准,足协却未有过公开的管理条例。但因为之前有过类似的处罚,因此当比埃拉公开批评裁判以及鲁能球员公开表达意见之后,不少中立媒体人和中立球迷很容易条件反射般的联想到,足协会不会开罚单;不过就目前的情况看,足协压根就没有开罚单的打算。
球员在社交平台或接受外媒采访的表述该不该罚?罚吧,感觉理由不是很充分;但要是不罚吧,可能国安和鲁能也会觉得不公平;但反过来说,之前类似的情况都被罚了,到今年又不罚了,那这么做是否也会让之前被罚的人感到不公平?
当今年中超到目前为止,一张罚单都没有开出,甚至连球场上的附加动作都被放过之后,王小平们在犹豫什么?而中国足协有必要把规矩定下来。如果比埃拉和鲁能球员这一次都没被罚,那么以后不管是哪个俱乐部的球员、官员再有类似的情况下也都别罚;无论是判罚还是处罚,公平公正的前提,是有统一的标准去执行!