练体育是一种时尚和进步!
2019年7月8日,新华社印发了国务院《关于深化教育教学改革全面提高义务教育质量的意见》这条新政刷爆了体育教育工作者的朋友圈。体育行业将迎来大爆发。所以现在正在考大学的体育生,和正在从事体育行业的从业者们再次感受到春天的来到!
国家需要大量体育人才,所以体育学的好照样上名校,2014年在国务院的第46号文件中把全民健身视作国家战略,就像当年的科教兴国战略一样,被定为“国家战略”;通过这些文件可见国家对于体育的重视
现如今很多学生选择走体育路线,不是说因为孩子成绩不好,而是因为体育真正的成为一种阳光时尚的方式,更多的家长愿意让孩子从事体育
体育未来的出路也有很多,学好体育成为优秀的运动员只是一方面,更多的从事是体育产业相关的职业,如体育经理人、体育传媒信息服务、赛事解说员、赛事营销策划工作、运动康复体能职业、体育传媒职业、运动医学、休闲体育、体育旅游管理等职业。更有稳定的体育教练、体育教师等等高大上的工作。在欧美国家从事体育职业的人员其社会地位很高,在国内也即将如此。
下面我们看看昌吉高考君为您总结,哪些名校招收体育吧!
01
高水平运动队报考
高水平运动队招生是国家针对二级或者二级以上的运动员进行的一种独特的招生形式,此类运动员上大学以后主要为各高校备战大学生联赛。为学校争取荣誉。同时高校也会给此类运动员很多优厚的条件。各校高水平运动队招收体育生所学的专业为经济学、管理营销类、语言类、法学类等等,或者部分成绩优异的同学可以在学校任意挑专业哦
试点高校要按照教育部加强高校高水平运动队(以下简称运动队)建设的有关要求,进一步明晰高校高水平运动队招生试点工作定位,在世界大学生运动会项目、全国学生运动会项目范围内,结合本校实际,优化项目布局。鼓励和支持有条件的高校组建高水平足球运动队。
高水平运动队招生条件:
1.必须拥有高考报名资格且需要参加高考报名
2. 2018年起国家明确规定高水平运动队招生可以不限制年龄,但是部分学校任规定年龄不超过22周岁且学历和运动成绩达到下列条件之一:
(1)高级中等教育学校毕业(注意很多高校要求二级运动员报考高水平必须是普通高中毕业),获得国家二级运动员(含)以上证书且高中阶段在省级(含)以上比赛中获得集体项目前六名的主力队员或个人项目前三名;
(2)具有高级中等教育毕业同等学历,获得国家一级运动员(含)以上证书;
(3)具有高级中等教育毕业同等学历,近三年内在全国或国际集体项目比赛中获得前八名的主力队员。
2.符合教育部和省级规定的高校招收高水平运动员的其他报考条件。
3.凡以集体项目(含团体项目、接力项目)比赛成绩取得运动员等级证书的考生,试点高校应确定规范程序和评价标准认定考生是否为主力上场队员。
4.报名方式:先参加当年的高考报名,然后关注自己所要报名的学校的招生简章的具体报名时间和报名方式,一般是在阳光高考网或者学校自己的官网报名即可!
高水平一般需要准备的报考材料有:运动员等级证书原件(复印件)、身份证原件复印件、秩序册原件、集体项目主力证明、比赛成绩册、成绩证明(这个材料只有部分学校需要)、获奖证书、体检表、该校的报名申请表且需要原所在学校盖章负责人签字等材料。这些材料需要学生和家长们现在就开始着手准备了。
报考时每个学校的规定不太一样,具体要参考学校的招生简章
高水平运动队招生项目:
教育部批准的招生项目具体包括棒球、冰雪、定向、定向越野、击剑、健美操、篮球、垒球、龙舟、排球、攀岩、乒乓球、棋牌、赛艇、射击、手球、田径、网球、武术、游泳、羽毛球、足球、橄榄球、跆拳道等26个项目。全国有272所高校可以招收高水平运动员。这些高校的招生项目都包含在上面的26个项目之中。
文化课录取要求(划重点)
(1)一般不低于本省本科第二批录取控制分数线,部分省市取消二批录取线参考省招办规定
(2)对于少数体育成绩测试特别突出的考生,高校可以降低文化课录取要求,但不低于本省本科第二批录取控制分数线65%(俗称265)高校公示的此类考生人数不得超过学校当年高水平运动队招生计划的30%
(3)对于一级及以上的运动员,试点高校可以组织部分运动员单独招生(2017年起,高水平运动队试点高校不再组织文化课单独考试,相关考生要参加国家体育总局统一组织的运动训练、武术与民族传统体育专业单独招生文化课考试)工作按照有关规定执行,高校确定并公示的此类考生拟录取人数不得超过学校当年运动队招生计划的20%
报名的方式:一般是网上报名和现场报名或者邮寄材料报名多种形式交叉。详情得看学校招生简章的要求。报名的时间每个学校都不一样,一般从本年的12月份就开始陆陆续续各个学校出招生简章。
1.网上报名
考生须通过教育部阳光高考特殊类型招生报名平台进行网上报名,网址http://gaokao.chsi.com.cn/zzbm,按系统使用说明进行注册后,根据要求准确完整地填写申请表,并经签字确认后扫描或拍照上传完成网上报名。部分院校有自己的报名系统,详情参照当年该校的招生简章。
2.现场报名
考生需要按照该校的招生简章要求,所需要带的材料或者邮寄的材料,学校会进行审核,按照规定来
相关政策法规:从2018年国家规定不在世界大学生运动会项目和全国学生运动会项目范围,或相关项目没有运动员等级证书的,或生源严重不足的,有关高校应主动研究停招方案,所以部分高校招生可能有出入,具体参照该校招生简章
2019年起同一所学校不能在同一项目既招收体育单招又招收高水平运动队;例如吉林大学和东北师范大学以及华东师范大学在篮球项目上从2019年开始就不能同时单招和高水平兼收。
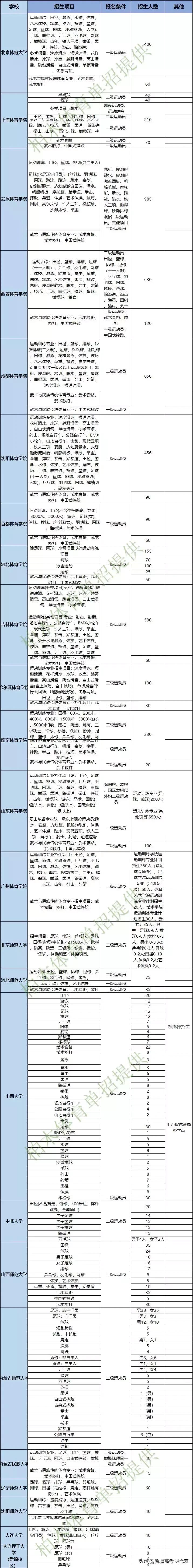
附录:2019年具备招收高水平运动队的高校名单及项目

注:本图可供参考,具体详见招生简章。
02
体育单招招生报考指南
体育单招是针对专业运动员或具有专业运动员水平的体育生设立的另一体育生高考种类,仅限运动训练及民族传统体育两个专业。
招生对象:报考运动训练、民族传统体育等体育单独招生专业的考生,要有高中毕业或具有同等学力,具备二级运动员(含)或二级武士(含)以上技术等级资格,身体健康,年龄不超过22周岁。具备一级运动员(含)或一级武士(含)以上技术等级资格的,年龄可放宽。
考试:体育单独招生考试包括文化课和体育专项两部分。文化课考试由国家体育总局科教司委托教育部出题,每年4月的第三个周六日考试,专项测试执行国家体育总局制定的统一考试办法和评分标准。
录取:体育单独招生录取时,考生文化考试最低录取控制分数线由招生院校根据招生计划及考试成绩来确定。考生文化考试成绩要达到最低录取控制分数线且单项合格。招生院校根据学校确定的各项目招生人数,分项目按综合成绩由高到低(部分学校可能会优先录取一级),按考生体育专项成绩及综合成绩确定录取标准。不同院校录取原则有所区别。
录取专业:只能被录取到运动训练和民族传统体育两个专业。
参加体育单招考试必备步骤
1.高考报名
参加体育单招考试的同学一定要参加本省的高考报名!!报名时间一般是头一年的11月至12月左右,20年的考生需要在今年11月份左右,参加本省的高考报名。在本省的招生考试院查看信息,选报体育类考生可参加文化课考试和相应专业课考试,填报志愿时可以兼报文史或理工类
因为按照教育部规定,考生参加单独招生考试,若被正式录取,无需参加全国统一高考,未被录取考生可继续参加全国统一高考。参加单独招生考试录取的考生与参加全国统一高考录取的考生享受同等待遇。全部通过教育部电子注册,所有收费标准、毕业证发放等全部相同
2.单招报名
2020年运动训练专业(冬季项目)
全国统一考试网上报名:
2020年1月1日12:00——1月15日12:00
(柏木提醒冬季项目考生提前选好学校)
运动训练专业(冬季项目)全国统一考试现场报名、考试具体安排,参照中国运动文化教育网
运动训练(其他项目如篮球、足球、田径)
武术与民族传统体育专业
全国统一考试网上报名:
预计2020年也不变同样在
3月1日12:00——3月15日12:00
报名网站:体教联盟手机APP&中国运动文化教育网
详情参考体教联盟权威发布!
3.专项测试时间
具体时间安排参考2019年各地区统考安排
点击链接:
注:考生只用携带身份证即可参加考试,部分学校需要打印信息表,一般会提前通知,只需在中国运动文化教育网打印即可。由身份证现场报名换取准考证。
4.文化考试
预计2020年单招文化课考试时间为4月18日、19日
运动训练、武术与民族传统体育专业打印文化考试《准考证》时间:4月15日登录中国运动文化教育网——体育招生——普通高等学校运动训练、武术与民族传统体育专业招生管理系统:打印
5.成绩查询
运动训练、武术与民族传统体育专业文化考试成绩查询日期:
5月14日12:00
中国运动文化教育网——体育招生——普通高等学校运动训练、武术与民族传统体育专业招生管理系统或者“体教联盟APP”内查询。
6.录取查询
运动训练、武术与民族传统体育专业拟录取信息查询:
官方给的时间是5月27日截止,但2018年5月18日开始很多的考生已经查到了自己的录取信息,并且部分学校已经公布了信息
更多单招详情请关注柏木体育单招微信公众平台。
附录体育单招招生学校及项目:



03
体育统招报考指南
体育统招招生对象和条件:不需要国家二级运动员证书的限制,高级中等教育学校毕业或具有同等学历;身体健康;热爱体育事业,有一定的体育运动基础。男生身高不得低于1.70米,女生身高不得低于1.60米,任何一眼裸眼视力不得低于4.7,年龄不超过22周岁,未婚。
教练员、体育教师、优秀运动员(指市级以上优秀运动队的队员)可放宽到28周岁,婚否不限。
招收专业:主要是体育教育、社会体育、休闲体育等专业。
体育统招技术考试:各个省份一般是测试4项(3项基本素质,1项专项如100米、800米、三级跳远、铅球)或者测试五项(4项基本素质,1项专项)。
体育统招文化课要求:体育统招一般文化课参加高考文化课,部分学校对于统招文化课要求比较高,因而对于广大体育生来说不是一件容易的事情
体育统招录取原则:高等学校体育专业参加提前录取。录取新生要坚持德、智、体、美全面考核,综合评价、择优录取的原则,在突出体育专业特点的同时,还要注重政治思想表现和文化课成绩。又要反映体育专业的特点。体育教育、社会体育专业录取新生的文化课最低控制分数线按略多于招生计划数(1:1.3)的原则,由市高校招生委员会按文、理科分别划定。运动人体科学、公共事业管理(体育管理方向)、新闻学(体育新闻方向)专业的录取最低控制分数线与单纯的理工类或文史类相同。