

禹唐DAILY为你带来每日国内外体育产业要闻!


国内产业资讯速递
泥泞跑众筹金额创新高 跨界合作拓展增量市场
2016赛季泥泞跑MudRun北京站比赛将于5月28日、29日在房山金祖山风景区举行,赛事报名工作于近日结束,报名人数再创新高。泥泞跑与京东体育合作发起的众筹项目超额实现目标,达到目标额度的649%。成为众筹平台上最成功的跑步项目之一。同时也利用众筹平台在白领群体中强大的影响力,成功开拓了“跑友”以外的增量市场,吸引了众多渴望挑战自我、超越极限的公众热烈响应。
官方:足协正式取消武汉宏兴注册资格
5月20日,中国足协对武汉宏兴俱乐部与江苏苏宁俱乐部打架事件开出重磅罚单:取消武汉宏兴俱乐部的注册资格,同时罚款200000元人民币。比分作废,比赛结果记为0-3。
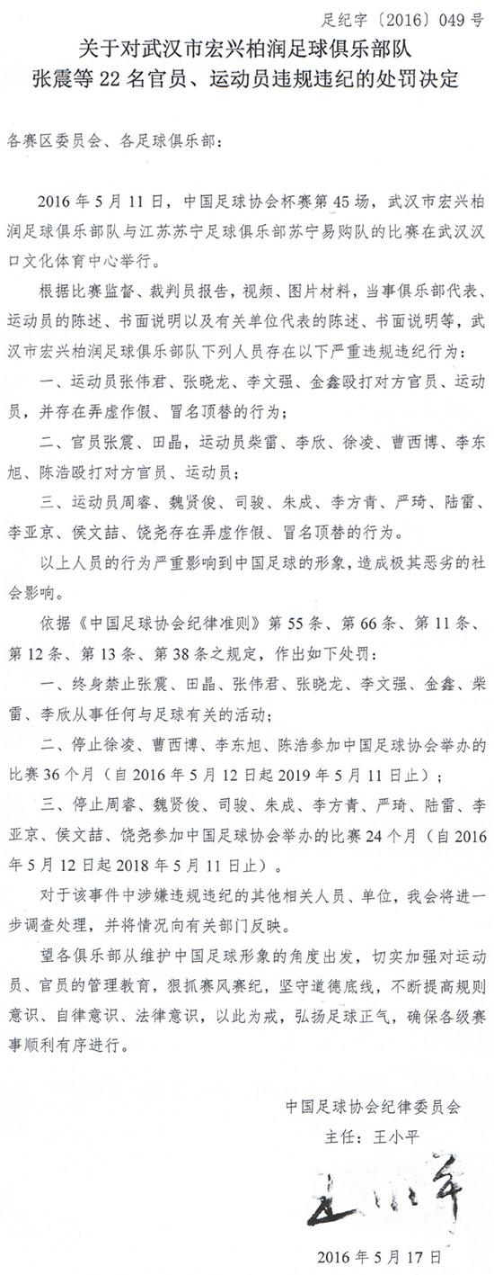
足协还公布了对武汉宏兴22名官员、运动员违规违纪的处罚决定:
终身禁止张震、田晶、张伟君、张晓龙、李文强、金鑫、柴雷、李欣从事任何与足球相关的工作;
停止徐凌、曹西博、李东旭、陈浩参加中国足球协会举办的比赛36个月;
停止周睿等10人参加中国足球协会举办的比赛24个月;


华策影视增资翼翔冰雪,布局冰上体育产业链
华策影视5月19日晚间披露公告,公司近日与北京翼翔冰雪时尚文化有限公司(以下简称“翼翔冰雪”)及其股东佟健、刘冬劼、郁菲、贾旭、其他投资人签署增资协议,以300万元向翼翔冰雪增资,增资完成后,将持有翼翔冰雪10%的股权。华策影视指出,通过投资翼翔冰雪,公司将实现在体育行业的破冰。同时,翼翔冰雪将和华策产生深度协同效应。
华企成功收购法拉利著名赛车队 进军海外体育市场

5月19日,中国道和集团正式宣布,道和集团成员企业广州道和体育发展有限公司已成功收购法拉利伊索拉尼车队及品牌产业链。这是中国企业首次进入意大利法拉利赛车市场,角逐法拉利国际赛事。与法拉利强强合作,借助法拉利的创新理念与顶尖科技,帮助道和体育进军全球体育市场,为品牌效应的扩张和中国体育产业走出国门开辟出一条新路径。
果辉足球获A轮1000万元融资 各路资本围猎体育产业
5月18日,在2016年中国青少年足球超级联赛、达能杯小小世界杯(深圳赛区)两项青少年足球赛事活动启动仪式上,主办方深圳市果辉震虎体育文化传播有限公司宣布完成A轮1000万元融资。
果辉足球此番1000万元A轮融资,系通过互联网股权投融资平台——众投邦获得,由广东文投国富股权投资基金管理有限公司领投完成。据介绍,项目在众投邦上线仅38分钟,便获得了1767万元意向投资,互联网股权投融资行业的最新纪录由此刷新。
维拉老板:中国球员可来踢英冠,更愿意先投资印超
“对很多中国成年球员来说,如果他有一定适应能力和提高空间,先去英冠适应锻炼一年,回头再进到英超去适应,这其实是一个很好的过程,”夏建统说。但是,夏建统表示着这方面他肯定会尊重主教练,不会“硬塞”,只是建议。从另外角度,可能选拔和输送更多中国球员进入维拉的青训营,“从更年轻的青训体系去培养,那个更有价值”。
但对于直接投资国内职业联赛,夏建统还有点犹豫。他表示,更愿意基于维拉的青训体系来培育自己的中国足球计划。同时从商业角度出发,因为维拉俱乐部在印度的影响力,他更有可能先期投入印度超级联赛的球队。
西班牙人主席陈雁升:若买中国球员1个就够

外界非常关心西班牙人是否会借中国资本的牵线引进中国球员,陈雁升不否认有做大市场的动机。“我们目前是五大联赛唯一中资控股的俱乐部,我们如果引进中国球星,不用多,一个就行,我相信中国球迷群体很快会壮大。”不过他也同时表示,不会因为想引进中国球员而改变西班牙人队原有的引进球员标准。
国际产业资讯速递
欧洲球星球衣销量榜:梅西称王 C罗仅排第四

著名的体育营销机构Euromericas Sport Marketing公布了2015-16赛季的球衣销售量情况,数字显示,梅西的球衣是最卖座的,而C罗这一次在比拼中处于下风,而他的球衣销售情况甚至比不上J罗。
10-格列兹曼 49万件
9-桑切斯 56.6万件
8-博格巴 66.7万件
7-伊布 86.5万件
6-鲁尼 87.7万件
5-内马尔 94.2万
4-C罗 95.5万件
3-阿扎尔 97.5万件
2-J罗 123.4万件
1-梅西 198.5万件
意媒:米兰股权转让交易进展顺利,恒大是中国财团成员之一

米兰的母公司费宁韦斯特集团(Fininvest)于5月10日的时候官方宣布:集团已经与来自中国的财团签订了一份排他性协议。在未来的45天里,米兰只能与这家中国财团商讨股份转让的问题,而不能与其他任何财团接触。
意媒《24小时太阳报》昨日报道了最新的进展情况,称这几天中国财团聘请的里帕-迪-梅亚纳(Ripa di Meana)律师团队和费宁韦斯特集团的顾问拉扎德(Lazard)和基奥门迪(Chiomenti)正在准备交易的文件材料。据悉,这个中国财团是由7到8家中国企业组成的(也有的意媒说是11家)。现在外界唯一知道名字的成员是恒大集团。他们打算收购红黑军团70%的股份,财团内部采取平均分配的方式,每家企业大约10%左右的股份。
天空体育将获国际冠军杯转播权

英国转播公司天空体育获得了国际冠军杯的转播权,将会在英国境内独家直播2016年国际冠军杯的17场比赛。这一为期三周的比赛将会于七月底八月初在北美、中国、澳大利亚上演,由英超、西甲、德甲、苏格兰超级联赛、意甲和法甲的冠军出战。
这家位于英国的付费电视公司,将会拥有莱斯特城队与巴塞罗那、巴黎圣日耳曼、凯尔特人以及曼城、托特汉姆热刺、利物浦、皇马、拜仁慕尼黑等球队比赛的独家直播权。同时,天空体育还会播出五场比赛的集锦。
“经过这次令人难忘的足球季之后,天空体育的观众在不久的将来就可以观赏到包括中超冠军莱斯特城在内的欧洲最顶级的球队和球星了。”天空体育的足球方面负责人加里·休斯表示,“国际冠军杯使得这个体育之夏分外令人期待。”
天空体育的直播将会以7月23日周六墨尔本胜利对阵意甲冠军尤文图斯的比赛开始。
大卫·路易斯为美国眼镜品牌代言

美国眼镜品牌史密斯光学选择巴黎圣日耳曼球星大卫·路易斯,作为其新的品牌代言人。公司发布了一条吊人胃口的广告,人们只能从奇特的发型轮廓辨认出那是大卫·路易斯。据说该眼镜制造商还会为这位极有辨识度的巴西球员设计一系列眼镜。
自此路易斯加入了史密斯光学眼镜的大家庭,这一大家庭还包括意大利冲浪运动员里奥·菲奥拉万蒂,山地自行车运动员阿伦·格林,以及英国三项全能运动员乔迪·施华洛。
史密斯光学成立于1965年,位于爱达荷州的太阳谷。
声明:配图除署名外均来自网络,本文为禹唐体育原创,未经同意不得转载。

活动
数据报告
热门项目