原标题:徐翔是怎么好意思把自己塑造成受害者和散户代言人的?华丽家族:一年跨四界,亏到底朝天,徐翔说不割韭菜我就掀桌!

狗都不闻的公司。


作者 | 亦枫
编辑 | 小白
前几天,就在风云君冥思苦想找选题的时候,突然间看到好兄弟发的一条朋友圈:

(来源:市值风云App)
哎哟,这不是从2015年徐翔被抓开始就一直跌跌不休的“徐翔概念股”,房地产公司华丽家族(公司)吗?
这几年公司业绩也是有目共睹,营收从2019年开始,年年打个五折。
就这种基本面放在成熟的注册制时代估计狗都不闻,到底是发生了什么事情,怎么突然就开始暴涨了呢?

(制图:市值风云APP)
于是风云君怀着好奇之心深入地看了一下这家公司,然后不由得感叹:精彩,着实精彩!


“宁波涨停敢死队”大队长徐翔,靠一套镰刀刀法叱咤风云
徐翔此人,确实有点东西。
他从高中就开始了炒股生涯,用向爸妈借来的3万块一步步成为身价百亿的“大佬”。
他和他手下的团队被称为“宁波涨停板敢死队”,最是擅长重仓拉高股票后离场走人,留下韭菜们风中凌乱。
2016年,徐翔因为操纵市场、内幕交易锒铛入狱5年半,被罚了110亿,另有90亿违法所得需要上交国库。
半生奋斗为国库,实乃中国“好公民”。

2010年,公司董事长王伟林为解决资金困难,决定套现华丽家族股票。为防止大股东减持引来股价崩盘,王伟林请徐翔操盘抬高股价,并付给徐翔减持总金额2%的“管理费”。
手法很简单:由徐翔控制上海泽熙增煦投资中心(以下简称“泽熙投资”)的产品购买公司股票,哄抬股价,王伟林则控制公司配合发布收购“乙克抗乙肝项目”、“高送转”等利好信息。
一年不到,公司股价暴涨超70%,随后迅速滑落。
最终王伟林成功套现12.4亿元,徐翔通过“管理费”及买卖公司股票获利1.3亿,广大韭菜们则“关灯吃面”。

(华丽家族月K线。来源:市值风云APP)
在徐翔五年半的刑期里,也少不了这事儿。

(来源:中国经营报)
2014年,泽熙投资通过定增斥资3.3亿购买了公司5.6%的股票,成为公司第二大股东。

(来源:非公开发行股票发行过程及认购对象合规性之法律意见书)
需要指出的是,华丽家族股权结构较为分散,截至今年一季度末,前十大股东持股总数不超过18%,其中,南江集团和泽熙投资分别为第一和第二大股东,持股7.1%、5.6%。
在泽熙投资入股后,公司开始不再把精力放在原本的房地产上面,而是开始疯狂“讲故事”。


身上的热点比虱子多,转型跨界基本告吹
2015年2月,公司发布公告,将以6.2亿收购华泰期货40%的股权;将对杭州南江机器人有限公司(以下简称“南江机器人”)增资3.1亿,增资完成后持有其50.8%的股权。

(来源:华丽家族股份有限公司关于收购华泰长城期货有限公司40%股权暨关联交易的公告)

(来源:华丽家族股份有限公司关于增资收购杭州南江机器人股份有限公司50.82%股权暨关联交易的公告)
同年5月,公司发布定增计划,拟向控股股东募资26.7亿,用于收购墨烯控股(主要子公司为宁波墨西、重庆墨希),以及智能机器人和临近空间飞行器项目。

(来源:2015年度非公开发行股票预案)
除了临近空间飞行器项目公司南江空天外,华泰期货对应股份、墨烯控股、南江机器人均为控股股东南江投资旗下资产。
另外,这个26.7亿的定增方案延期4次,最终于2019年因为未得到证监会核准文件,且继续延期的提案未通过股东大会而撤销。

(来源:关于公司2015年度非公开发行股票方案到期失效暨终止非公开发行股票并决定撤回相关申报材料的公告)
定增一直不批并不影响公司蹭热点:南江机器人继续经营,临近空间飞行器项目继续开展,墨烯控股也在2016年被公司以7.5亿拿下。

(来源:关于北京墨烯控股集团股份有限公司业绩承诺实现情况的说明)
一年跨四界,公司风风火火撸起袖子准备开干,那结果如何呢?
整体来看,除了华泰期货以外,墨烯控股、南江空天、南江机器人自收购以来,没有一年盈利,年年亏损。
2015年1-8月,公司接连在石墨烯、临近空间飞行器、南江机器人项目上签署了4份框架协议,但除了有1项石墨烯的合作协议完成了验收外,其余的均被终止。

(来源:关于公司收到行政监管措施决定书暨整改的公告)
南江空天在成立以后,从2016开始就资不抵债且营收一直为0。
2018年南江空天被踢出重要参股公司之列。同年另一家飞行器子公司锡林郭勒盟空天科技与中国二十冶集团有限公司产生合同纠纷,法院判决锡林郭勒盟空天科技支付667万元,并驳回反诉。

(来源:2018年年报)
2019年中报,公司宣布临近空间飞行器项目不再推进实施。

(来源:2019年半年度报告)

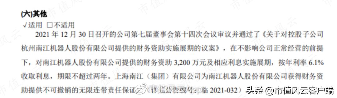
南江机器人2018年开始资不抵债。2017年,公司对南江机器人提供3,200万财务资助,三年期限,年利率为6.1%。结果别说利息了,到期后连本金都一分钱没拿回来。
2019年4月,公司对南江机器人债务展期3年,然后立马在2019年年报中对3,200万全额减值,实在匪夷所思。

(来源:关于上海证券交易所《关于对华丽家族股份有限公司2019年年度报告的事后审核问询函》的回复公告)
对此,公司独立董事进行了解释,简单来说就是南江机器人虽然现在很烂,但是未来可能好转,而且还有大股东提供的“不可撤销的无限连带责任保证”,因此这笔欠款很靠谱,只是出于审慎角度计提减值而已。

(来源:关于上海证券交易所《关于对华丽家族股份有限公司2019年年度报告的事后审核问询函》的回复公告)
南江集团持有南江机器人49%的股份,基本相当于南江集团拿了公司钱以后,拍胸脯自己担保自己会还钱。
那他真的会还钱吗?呵呵,想得美。2021年12月,公司又对这笔债务进行展期,这次展期2年。

(来源:2021年年报)
看到这,风云君忍不住吟诗一首:
“展期复展期,展期何其多,我生待展期,这钱打水漂。”
独董拍着一巴掌宽的护胸毛赌咒发誓的“不可撤销的无限连带责任保证”呢?
独董靠得住,母猪能上树,小伙子,第一次来这种场子吗?听听得了,你还当真?

2015年5月,公司与南江集团签订转让协议,预计2015年墨烯控股净利润为0.1亿,当时的对价为7.5亿。
在2016年年末正式签订协议之时,公司在明知墨烯控股2015年业绩(亏损0.2亿)大幅低于预估,且2016年不见好转(亏损0.3亿)的情况下,依然以7.5亿进行收购。

(关于上海证券交易所《关于对华丽家族股份有限公司业绩承诺事项的问询函》的回复公告)
上交所问公司是否考虑到了墨烯控股2015-16年的业绩情况,公司表示:有关注,但不多。

(关于上海证券交易所《关于对华丽家族股份有限公司业绩承诺事项的问询函》的回复公告)
收购之时,对手方兼自家大股东南江集团与公司签订了业绩承诺,即2015-17年,承诺净利润不低于7,411万,最后墨烯控股3年累计亏损9,565万。

(来源:关于北京墨烯控股集团股份有限公司业绩承诺实现情况的说明)
业绩承诺补偿约定1个月内(2018年5月)支付,但南江股份一直拖到2018年年底才付清,这事儿也被上交所通报批评。

(来源:关于对华丽家族股份有限公司控股股东上海南江(集团)有限公司予以通报批评的决定)
这中间还有个小插曲:2018年11月,公司拟以8,440万,237倍市盈率向南江集团购买一家年利润30多万的子公司,上海地富。

(来源:关于收购上海地福物业管理有限公司100%股权暨关联交易的公告)
当时房地产企业市盈率基本在10倍左右,公司自己也才20倍。

(来源:CIA中指研究院)
结合业绩补偿被拖了半年这件事,很明显是南江集团因为要赔付业绩补偿,打算用这笔交易回回血。不过该交易最后取消了。
2019年开始,公司的石墨烯已大规模停产,且根据澎湃记者在2021年的实地考察,宁波墨西科技有限公司已是一片荒芜,杂草丛生。

至此,4个热门概念亏了3个,宣告公司确确实实是真心实意在蹭热点,根本不想干一点人事,所以结局就是大溃败。
不过话说回来,公司真得请证监会吃顿饭,要不是证监会一直拦着不批定增方案,公司大概率早就亏出翔了。
至于华泰期货,还真别说,这公司的业绩相当不错,但公司又开始骚操作了:
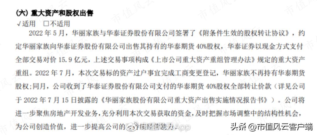
2022年,公司把华泰期货的股权给卖了,还远低于市价!


会下金蛋的母鸡遭贱卖
2019年以来,公司营收大幅下滑。
不仅如此,经营性现金流也基本上年年为负,所以靠主营业务造血基本别想了。

(制图:市值风云APP)
但诡异的是,在这种情况下,公司居然还能盈利,而且利润率还不低:公司2022年净利润0.7亿,净利率高达33%。

(制图:市值风云APP)
原来,公司自2019年以来的净利润基本都靠 华泰期货的投资收益 撑场面:与另外3个坑爹货不同,自2015年收购以来,来自华泰期货的投资收益基本都在0.8亿以上,2021年高达1.5亿。

(制图:市值风云APP)
这部分投资收益占了公司利润总额很大的比重,尤其是2018年和2021年,占比分别为276.7%和124.6%。

(制图:市值风云APP)
难得有一家赚钱的参股公司,但公司居然在2022年把股权卖了。2022年6月,公司发布公告,拟以15.9亿的价格将其持有的40%的华泰期货股权卖给华泰证券。

(来源:2022年年报)
没有了华泰期货撑场面,公司2023年一季度亏损0.1亿,同比由盈转亏。
这笔交易看上去是公司赚了9.7亿,但相较于账面价值,此次华泰期货的估值仅溢价19%。
相比之下:
2022年末山东国际信托以50.4亿元将国富基金的16.7%的股权出让给山东金融资产管理股份有限公司,估值溢价率高达3.5倍。
同年10月,国泰君安以10.1亿元收购华安基金8%的股权,溢价率为227.2%。
2020-21年,华泰期货净利润增速分别为142.86%、66.52%,同期国富基金净利润增速为108.7%,55.2%。但在此次以收益法对华泰期货进行估值时,预计未来营收净利润增长率基本在10%以下,可以说是“相当保守”。
如果说国富基金属于头部基金公司,溢价率高一些很正常,但华泰期货拥有更高的利润增速,溢价率却仅为国富基金的5.5%,有些过分了吧?
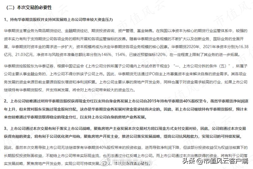
至于为何要出售华泰期货,公司给出三个理由,分别是:
分红不稳定无法支持房地产主业;
公司实力不足以增资华泰证券;
公司需要流动资金聚焦房地产。

(来源:关于上海证券交易所《关于对华丽家族股份有限公司重大资产出售草案的审核意见函》的回复公告)
对于分红问题,风云君认为这就是公司拿来凑数的。哪有房地产公司是依靠参股公司的分红来支撑主营业务的?
公司表示,华泰期货无法通过IPO自主上市募集资本金,因此其各项业务发展的资金来源目前主要源自股东增资和净利润积累,而公司目前不具备对其增资的实力。
根据中华人民共和国公司法,增资必须有三分之二以上的股东通过才行,而由于华丽家族持有40%的股权,意味着公司可以直接否决增资方案。

(来源:中国人大网)
这样来看,公司在对华泰期货增资方面拥有主动权,完全可以不参与增资,最多也就是股权被稀释。
而公司却直接将这一优质资产贱卖,实在是“大公无私”。
至于没钱搞主业,公司2021年账面资金仅0.7亿,好像确实存在这个问题。
但近年来公司的净利润基本都靠华泰期货撑着,之前荒废主业去蹭热点,苏州环太湖大道9年来1平方米都没开发,现在又要贱卖优质资产重新专注主业,弄啥咧?

(来源:2015年年报)

(来源:2022年年报)

徐翔再求转型被否,与大股东撕逼上演史诗一幕
这不,徐翔被放出来一年后又开始搞事情。
帮主表示,对近年来股价下跌已经“忍无可忍”,但是,给出的方案也是很有“徐氏风格”:依然坚定高举“蹭热点”大旗,要求公司在ChatGPT东风中转型高科技,与大股东“聚焦主业”方针针锋相对。
徐翔还表示,要参与公司经营。
于是,泽熙投资于5月4日向公司董事会递交临时议案,要求提名董事参与公司治理。
结果公司在5月17日股东大会前夕发表公告,称由于泽熙投资的股权被冻结,在过去的7年多没有行使过表决权,因此不予通过。

(来源:华丽家族股份有限公司澄清公告)
一言以蔽之:你不配!

最终的结果就是,徐翔直接掀桌子。在股东大会上泽熙投资对21项提案全部投出反对票,再加上一些散户代表摇旗呐喊,公司2022年度股东大会所有提案全部被否,创造历史!

可以看出,徐翔刚一参与公司治理,立马效果拔群,公司股价暴涨——不愧是炒短线的高手。
在分散的股权结构下,徐翔和南江集团的拉锯战已拉开,对于咱们吃瓜群众来说,又有好戏看了。
什么,你打算买公司的股票?
亲,这边建议您先看一下吾股评分吧。

(来源:市值风云APP)
免责声明: 本报告(文章)是基于上市公司的公众公司属性、以上市公司根据其法定义务公开披露的信息(包括但不限于临时公告、定期报告和官方互动平台等)为核心依据的独立第三方研究;市值风云力求报告(文章)所载内容及观点客观公正,但不保证其准确性、完整性、及时性等;本报告(文章)中的信息或所表述的意见不构成任何投资建议,市值风云不对因使用本报告所采取的任何行动承担任何责任。
以上内容为市值风云APP原创
未获授权 转载必究
