
近日,体育总局科教司官网发布的
关于2020年全国体育单招和
高校高水平运动队招生部分项目
专业统考有关考试安排的通知
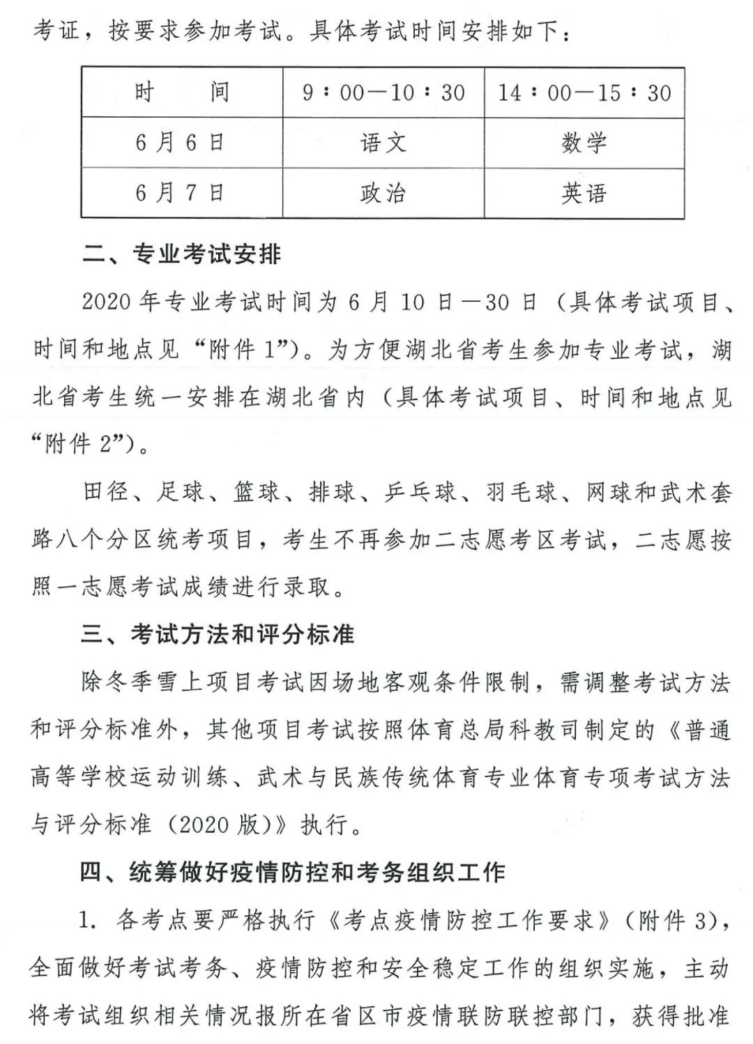
中提到:文化课考试时间定于
6月6日、7日。

2020年体育单招专业考试安排
(分区统考)
田径、足球、篮球、排球、乒乓球、羽毛球、网球和武术套路项目根据招生院校所在地进行分区域统考,考生按照一志愿报名院校所在区域参加考试,具体安排如下:
(一)华南、华中考区:武汉体育学院、广州体育学院、郑州大学体育学院、河南理工大学、河南大学、河南师范大学、南阳师范学院、洛阳师范学院、商丘师范学院、华中师范大学、江汉大学、吉首大学、中南大学、湖南工业大学、黄河科技学院、湖南师范大学、衡阳师范学院、湖南人文科技学院、华南理工大学、华南师范大学、嘉应学院、深圳大学、广西大学、广西师范大学、海南师范大学、暨南大学、三亚学院、华中科技大学

(二)华东考区:上海体育学院、山东体育学院、南京体育学院、华东师范大学、苏州大学、扬州大学、江苏师范大学、浙江大学、杭州师范大学、宁波大学、绍兴文理学院、安徽师范大学、阜阳师范学院、合肥师范学院、集美大学、福建师范大学、南昌大学、华东交通大学、江西师范大学、宜春学院、赣南师范大学、井冈山大学、中国海洋大学、山东理工大学、山东师范大学、曲阜师范大学、聊城大学、鲁东大学、烟台大学、菏泽学院、同济大学、中国矿业大学

(三)华北考区:北京体育大学、首都体育学院、天津体育学院、北京师范大学、河北体育学院、河北师范大学、张家口学院、山西大学、中北大学、山西师范大学、晋中学院、内蒙古大学、内蒙古师范大学、内蒙古民族大学、河北工程大学、廊坊师范学院、邯郸学院

(四)西北、西南考区:成都体育学院、西安体育学院、西南大学、重庆师范大学、西华师范大学、贵州师范大学、云南师范大学、云南民族大学、陕西师范大学、陕西理工大学、西北师范大学、天水师范学院、青海师范大学、青海民族大学、宁夏大学、石河子大学、*疆新**师范大学、*藏西**民族大学、西华师范学院、重庆文理学院

(五)东北考区:沈阳体育学院、吉林体育学院、哈尔滨体育学院、辽宁工程技术大学、辽宁师范大学、大连理工大学(盘锦校区)、大连大学、沈阳师范大学、吉林大学、延边大学、东北师范大学、北华大学、吉林师范大学、长春师范大学、哈尔滨师范大学

2020年体育单招专业考试安排
(全国统考)

注:滑水、摩托艇项目考试,具体安排另行通知。
2020年体育单招专业考试安排
(湖北生源)

注:滑水、摩托艇、单板滑雪、跳水项目考试,具体安排另行通知。
考点疫情防控工作要求
2020年体育单招考试,在确保考试安全、平稳的前提下,各考点根据当地疫情防控要求,做好考场管理、考生组织的疫情防控相关工作,落实以下几个防疫措施:
(一)各考点优先安排举行室外考试项目。根据考点实际条件,适当延长考试时间,限制每天最多考试人数。
(二)各考点入口处设置体温测量仪,严密监控考生和工作人员身体状况。
(三)所有考场加大封闭区域,有条件的考点可以进行封校考试。家长及非考试工作人员,不得进入封闭区域。
(四)所有考试场馆采取“限流”措施,避免人员密集。各考试场地按照10平方米/人测算进入场地人员数量(例如:一个篮球场地约40人)。
(五)考生须持居住地“健康码”和7日有效核酸检测结果到考点报到,提交个人健康状况“承诺书”,体温测量合格后方可进入考场。如出现体温异常,将立即送当地医疗机构进行核酸检测,检测结果为阴性方予以考试。
(六)考生分时段到考点报到,候考区避免人群拥挤,每个考生空间间隔1米以上,每个考生候考期间不扎堆、不聚集。考试期间,要求学生除上场考试须摘除口罩外,原则上全程佩戴口罩。
(七)文化考试考场疫情防控原则上按照属地管理的要求,由省级招生考试机构组织实施。
考生防疫须知
根据新冠肺炎疫情发展情况,教育部、体育总局将启动2020年体育单招和高校高水平运动队专业统考考试工作。为保障考生健康安全和考试的平稳顺利,请广大考生严格执行如下疫情防控要求:
1.关注疫情防疫专题等官方途径,理性判断、拒绝谣言;加强防疫知识学习,积极配合卫生健康部门防控措施。
2.考生本人及家人考前尽量减少外出,避免走亲访友聚餐、减少到人员密集的公共场所活动;考前14天尽量避免跨省外出,严禁去重点疫情地区旅行。
3.注意个人卫生,科学安排作息,加强饮食营养,保证以健康的状态、良好的心态参加考试。建议尽量减少考生陪同人员,以避*考免**点人群聚集。
4.加强旅行途中自我防护,乘坐火车、飞机过程中全程佩戴口罩,减少进食,尽量避免脱口罩;途中尽量与他人保持安全间距,密切留意周围旅客的健康状况,尽可能选择靠窗座位,并减少来回走动。
5.考生须在居住地或考试地进行核酸检测,持居住地“健康码”和7日有效核酸检测结果到考点报到,提交个人健康状况“承诺书”。
6.考生根据考试安排,分时段到考点报到,体温测量合格后方可进入考场。如出现体温异常,将立即送当地医疗机构进行核酸检测,检测结果为阴性方予以考试。候考区每个考生空间间隔1米以上,准备活动和考试时不必佩戴口罩,其他时间原则上全程佩戴口罩。
7.文化考试考场疫情防控原则上按照属地管理的要求,由省级招生考试机构负责,考生必须遵循生源省份招生考试机构的统一要求。
来源:河南省教育厅
责任编辑:冯丽敏
总值班:郭红艳
监制:李宏庆
-
鹤壁小伙好样的!全省首位“00后”捐献造血干细胞,捐献时还不忘……
-
鹤壁一家庭荣获2020年度“全国抗疫最美家庭”称号!看看是谁
-
5月18日开始报名!2020年鹤壁市市直医院招聘专业人才31名
