
一 、中国互联网彩票市场概述
1. 彩票市场蓬勃发展,体彩市场未来增量巨大
彩票产业在我国起步较晚,目前其销售方式主要有实体门店销售、电话销售、互联网销售三种方式。2008-2014年,互联网彩票销售复合增速高达86.81%,远超过彩票整体市场的增长速度。2014年,互联网彩票销售规模为850亿元,同比增长102.38%,渗透率为22.23%。按英国GBGC公布的2014年全球互联网彩票平均渗透率28.40%估算,未来我国互联网彩票市场空间在2700亿元以上。互联网彩票已成为助推我国彩票发展的重要力量。2014年全国彩票销售3823.78 亿元,互联网彩票以 850 亿元的规模占到 22.2%的市场份额,在全年 730.5 亿元的增量中,互联网彩票贡献了400多亿元的增量,全年 50%以上的增量来自于互联网渠道。如果只统计乐透型数字型和竞猜型彩票,这两类型彩票 2014年共增长650亿元,其中互联网渠道贡献的增长近七成,所以互联网对竞猜型彩票和乐透数字型彩票的影响不容忽视。2015年1月,财政部、民政部、国家体育总局下发了《关于开展擅自利用互联网销售彩票行为自查自纠工作有关问题的通知》,互联网彩票在全国范围内完全停售。

图2 : 传统彩票和互联网彩票发展情况

互联网售彩方式分为 PC 端和移动端,2014年之前二者所占比重较为稳定PC端售彩占互联网售彩总额的 90%左右,移动端的比例约为 10%。2014 年之后互联网售彩的结构迅速改变,移动端所占比重大幅提高,移动端售彩规模的增速高达179%,同期PC端售彩规模的增速为29%,截止到2014年3季度,移动端售彩所占比例已经达到38%。我们认为,手机拥有PC端无法比拟的便捷性,随着手机智能化程度的不断提高,移动端售彩将延续高增长的趋势。由于BAT等各大互联网企业纷纷加入,互联网彩票的PC端入口竞争已趋白热化,2014年各互联网售彩平台都将竞争方向转向移动端,从产品创新、市场营销到品牌推广等都向移动端倾斜,大力挖掘移动端的流量和用户增长,使得2014年移动互联网彩票占比进一步扩大。移动互联网彩票开始爆发性增长,部分售彩平台来自移动端的销量甚至占50%以上,互联网彩票或已进入“移动时代”。

2014年我国互联网彩票销售规模达850亿元,比2013年销售规模翻番,增长102.4%,渗透率达 22.2%。其中,移动互联网彩票销售规模达 385 亿元,占 45.3%。2014年互联网彩票增长幅度远超彩票整体市场发展速度,市场份额首次超过20%,已成为推动彩票市场发展的重要力量。

我国彩票销售额占 GDP 的比重一直处于上升态势,在2014年达到0.6%,基本达到发达国家的水平。随着国家加大对*彩私**的打击力度,具有数万亿规模的不合规*彩私**会部分转移到合法的彩票市场。参考发达国家*彩博**业GDP占比2%-3%数据,保守估计我国彩票行业还有翻倍的增长空间。

“中国彩票销售指数报告”显示,2000至2014年中国彩票销售规模增加20倍,同期名义国内生产总值增加6.04倍,其中,上海彩票销售规模和名义生产总值分别增加7.57倍和5.18倍。2014年全国彩票销售规模3823.78亿元。以美元计算,2000至2014年,全*彩球**票销售规模增加133.99%,扣除中国的85.91%,同期全球生产总值增加139.88%,扣除中国的为 115.70%。2014 年中国彩票销售规模合624.90亿美元,占全球比重为21.98%。2014年,上海体育彩票销售规模为86.23亿元,人均购买量352元,占全部彩票份额64.14%,规模年增88.47%。报告还显示,2000至2014年筹集彩票公益金4974亿元,其中的28.3%用于补充社保基金;自全国社保基金成立之日至2014年底,中央财政性资金向其拨入6572.98亿元,其中25.72%来自彩票公益金。2014年彩票产业为政府带来1024 亿元公益金的财政收入,作为对比,证券交易印花税为490亿元。


乐透型:彩民从一定的数字中自主选号,分为乐透组合和乐透排列两种,定期开奖,根据抽出的中奖号码与彩民选中号码相符程度决定中奖与否及中奖金额,福利彩票中的双色球、3D游戏、35选7等以及体育彩票中的超级大乐透、排列3、排列5、七星彩都属于乐透型彩种。
网点即开型:彩票发行机构事先将中奖号码或者中奖图案印制在彩票介质上, 彩民购买后刮开遮盖物即可确定中奖与否,随买随开,不需要等待开奖时间。
视频型彩票:目前主要的视频型游戏是福利彩票的中福在线,是采用计算机和
通讯网络系统作为发行载体,通过彩票销售厅集中销售,彩民使用投注卡作为结算工具,按照一定的游戏规则进行投注,是一种高频的视频型的彩票游戏。
竞猜型彩票:体育彩票独有的游戏方式,主要以某项体育赛事的比赛结果为标
的,购彩者根据自身判断做出预测,有单场彩、多场彩、进*彩球**等,目前玩法主要是足彩,目前我国的体育彩票仅能支持比赛开场前投注,彩票公司给出的*率赔**为参考*率赔**,根据汇总的彩民投注信息,按照固定的返奖比率给出实际*率赔**,玩法相对国外简单,可玩性和参与性不高,国外比较成熟的首个进*彩球**、红黄牌等均没有涉及。
2014年彩票整体销量扩展背景下,乐透型彩票下降5.23%,网点即开型下降 2.42%,而视频即开型福利彩票-中福在线增长30.43%,竞猜型体育彩票增长 81.67%。在2015年彩票销量整体较弱的年份,乐透型彩票下降5.23%,网点即开型下降11.91%,而视频即开型福利彩票-中福在线增长12.51%,竞猜型体育彩票下降4.16%。可以看出玩法趣味性和参与性较强的中福在线以及竞猜型是未来的发展趋势,而这两种彩种恰恰是比较适应互联网销售的彩种,未来线上销售放开之后,这两种玩法的线上销售或类似游戏的线上化也将有巨大的空间,从而为互联网销售彩票的前景奠定了一个良好的趋势。

2.互联网企业外延式并购布局互联网彩票业务
随着互联网售彩的兴起,包括百度、腾讯、阿里、新浪、网易在内的互联网企业们纷纷涉足互联网彩票业。互联网企业凭借其强大的流量优势和用户群,具有较大的竞争威胁。2014年第 1 季度网络彩票市场竞争激烈,各*彩大**票代销平台加大了投入力度。在PC端淘宝彩票彩种较完善,淘宝自身体系巨大的流量基础,其行业第一位置其他平台短期难以撼动,从用户角度看淘宝彩民多偏好玩法简单的数字彩,在购彩专业性与忠诚度上与其他垂直平台相比存在不足;500 彩票专注于体彩代销,彩种以竞猜型为主,自2013年上市后,品牌影响力在市场上快速传播,促进了销量的上涨。

2016年2月份,乐视体育宣布1000万美元领投章鱼彩票B轮融资,将主要用于体育竞猜游戏等产品创新、国内国际市场扩张,以及数据发掘、模型研究和技术平台的进一步完善。3月4日,阿里联合蚂蚁金服以近24亿元高调入主香港上市公司、彩票综合技术服务提供商亚博科技。作为彩票行业异军突起的天音控股,早已开始彩票业务的布局。去年11月宣布收购业内唯一的福彩、体彩双准入公司——掌信彩通信息科技(中国)有限公司 100%股权。在今年完成收购后,又于6月宣布拟成立深圳天联彩投资有限公司。500彩票网将与浙江商盟合作发展其在线支付服务并实现该业务的多元化。500彩票网将利用浙江商盟的在线支付服务降低其平台上与第三方支付交易有关的成本。鸿博股份作为国内最大的热敏纸彩票预制票供应商之一,已在彩票全产业链进行布局,业务涵盖彩种研发、彩票印制、彩票无纸化代销及系统平台搭建等。拟以人民币2.04亿元收购科信盛彩100%股权,从而间接收购科信盛彩持有的中科彩公司的51%股权。北京中科彩技术有限公司主营业务产品为即开型体育彩票印制服务,技术实力、装备水平、企业管理均处于行业领先地位。鸿博股份通过本次收购,有利于公司在热敏纸彩票预制票印制的基础上,增加即开型彩票印制业务,形成新的利润增长点,进一步推进公司打造彩票全产业链的战略布局。并且中科彩公司股东分别为北京科信盛彩投资有限公司(持有其51%股份)和科彩全球有限公司(持有其49%股份)。其中,科彩全球有限公司注册于爱尔兰,主要从事设计、生产、印刷、经销和经营彩票产品和服务,是全球即开型彩票、固定投注*率赔**体育彩票、同注分彩彩票和网上彩票的著名公司。同时,科彩全球有限公司也是美国科学游戏公司 Scientific Games Corporation 的全资子公司。北京盈*讯博**彩网络科技有限公司被国旅联合公司下属全资子公司国旅体育参股的华旅新绩体育投资公司以交易对价为1.5亿元收购,华旅新绩持有盈*讯博**彩51%的股权。中彩汇作为盈*讯博**彩的核心股东,自2011年成立伊始就注重整体产业链的构建,手机彩票作为其主营业务一直在行业垂直领域内占据前两名的地位。中彩汇团队多年来一直致力于跨平台彩票、新游戏、社区等业务的开发和运营维护;尤其在彩票及游戏业务细分、业务拓展、综合营销、市场开发及运营方面有着独特的优势资源。自2013年开始布局的体育媒体、赛事推广、赛事运营、新游戏等业务也逐渐成熟并在各自领域中逐步领军。此次盈*讯博**彩与“大娱乐,大文化“具有众多优势的国旅联合携手,将结合互联网、移动互联网优势及媒体特性,将体育新媒体、足彩大数据及足球垂直社区进行有效结合,以“娱乐体育”
的形式在体育产业广泛传播,充分凸显双方的合作优势。
3.网民数量和移动端普及率激增利于互联网彩票发展
智能终端普及推动手机网民数量快速提升。根据CNNIC的统计数据,手机已经超越PC成为用户上网的首选设备;在智能手机普及推动之下,13年国内手机网民数量增长19.1%,用户数达到5.0亿人(全国网民总数为6.2亿);广阔的智能终端及手机网民用户赋予互联网彩票广阔的用户基数。移动端彩民人均ARPU值将会逐渐提升。互联网起步之初互联网彩民人均ARPU值大约1000元左右,经过互联网发展的激励,互联网彩民人均ARPU值已超过1500元。目前,我国移动端网民人均ARPU值相对较低,我们认为伴随着手机网民数量的增加,移动端彩民的人均ARPU值将会快速提升。互联网彩票成为下一个流量变现热点。根据艾瑞咨询的预测,2013年中国网络广告市场规模约为1100亿元,同比增幅约为46.1%,预计随着网络广告市场的饱和,未来增速继续下滑;目前互联网彩票处于发展初期,市场空间将伴随渗透率的进一步提升而打开;互联网彩票由于其具备高ARPU值的特点,将成为流量变现的热点。
图7:中国网民规模和互联网普及率


二 、中国互联网彩票产业链分析
1.彩票产业链模式概述
“互联网+彩票”本质上是对传统彩票的彩种和渠道的一次互联网改造,互联网因其天然社交属性、传播的*界无**性和便利性、消费的低门槛性必然推动传统彩票全产业链生产、流通和消费三个环节的全面变革:
生产:互联网天然的社交属性,为彩票增添互动性与趣味性、挖掘潜在需求(如:微信红包),同时互联网时代下彩票成为泛娱乐IP变现渠道,极大扩充了彩种内容;
流通:打破了原有区域割据的线下分销体系,降低了交易成本,但同时因监管较混乱及打破地缘关系,被全面暂停;
消费:尤其在移动端,和支付/社交等功能打通,极大提升消费便利度/体验感,终端需求扩容。不管从客观消费需求上看,还是从当前政策演进方向上看,互联网彩票的趋势具备必然性。

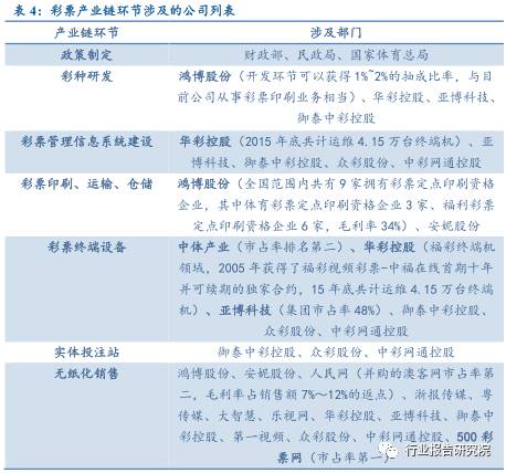
政策制定:管理体制
财政部负责起草、制定国家有关彩票管理的法规、政策;管理彩票市场,监督彩票的发行和销售活动;会同民政部和国家体育总局研究制定彩票资金使用的政策,监督彩票资金的解缴、分配和使用。财政部是彩票的宏观市场管理部门,其职责是制定政策、管理市场和监督发行。民政部根据有关法规、政策和制度,分别研究制定福利彩票的发行、销售和资金管理的具体办法并组织实施;负责研究制定本系统彩票发展规划;研究提出发行额度并经审核批准后组织实施;确保及时足额向财政专户解缴彩票公益金;加强对彩票发行机构的管理,努力降低成本,扩大发行规模。民政部是福利彩票彩票的行政业务主管部门,其职责是研究制定发行办法、管理发行和销售机构。
彩种研发
目前国内从事彩种研发和玩法创新的主要是官方机构,包括财政部以及两彩中心下设的彩票研究所和机构。相对封闭的行业环境限制了彩种研发市场的发展,竞争程度不足,不少较少被关注的彩种仍在运营。借鉴彩票发达市场经验,我们认为研发环节应该向民营公司和机构开放。
彩票管理信息系统建设
“彩票销售系统”、“管理信息系统”、“信息发布系统”是支撑现代彩票业的三大系统:“彩票销售系统”是面向市场销售的计算机网络,完成彩票安全、高效销售的功能;“管理信息系统”是面向彩票机构内部,为了提高彩票机构的管理效率而建立和运行管理、决策支撑管理系统,其部分信息源来自“彩票销售系统”,但是其信息的量化指标、目的用途与销售系统具有很大差异,把两系统混淆或者简单的融合,或者降低“彩票销售系统”的安全性与响应品质,或者管理者得不到符合需求的服务,都是不可取的;“信息发布系统”主要是基于彩票机构官方网站的对社会的信息发布系统,该系统涉及到彩票的信息公开问题,也应认真对待。
在线彩票销售渠道
分两种,传统的网站,如淘宝网;专业的彩票销售网站,如500网。目前,主要的在线彩票销售渠道包括淘宝网、500网、澳客网和彩票大赢家等。淘宝网依据自有的流量优势和支付体系(支付宝)占领者中国占线彩票销售第一把交椅,2013年上半年市场占有率高达30%,而 500 网凭借着其专业性以13%的占有率位居在在线彩票第二,以29%的市场占有率位居在线体育彩票第一。
彩票终端设备
彩票终端机作为彩票销售系统的终端设备,直接负责彩民购买彩票的大量现金交易的数据采集和上传任务。

2.互联网彩票产业乱象频生,监管面临难题
彩票资金包括三项,即返奖资金、发行(管理)费和公益金。2013年,中国彩票发行筹集的公益金约861亿元。彩票筹集的巨额资金支撑起中国社会福利整体投入的三分之一。尽管不同游戏种类的彩票资金比例有所差异,资金比例分配也经过多次调整,但当前彩票资金的大体比例是50%:15%:35%。在彩票资金分配中,彩票发行销售的管理费用高达15%遭到很多质疑。同时,彩票公益金分配使用及管理由部门主导并主要在内部使用,也导致公益金使用管理的监督体制难以真正建立起来,社会监督难以实际进行。


第一,发行费用占比略高。一般来说,随着彩票发行规模的扩大,发行及管理边际成本递减,因此发行费用占比应该有所下降。但是,由于我国彩票发行方式尚未完全市场化,发行机构也不同于独立经营、自负盈亏的企业,对于彩票发行过程中的相关成本控制未引起足够重视,也不够擅长。而且,两家发行机构之间的同质竞争不可避免要消耗一定成本。尽管《彩票管理条例》中规定,随着彩票发行规模的扩大和彩票品种的增加,可以降低彩票发行费用比例,但在我国彩票发行费用比例长期维持在15%左右。大部分国家和地区彩票发行费用占彩票资金的比例基本在6%~15%之间。可见,我国的彩票发行费用占比高于世界平均标准。
第二,公益金的分配使用有待改善。首先,中央集中的比例较高。目前中央和地方彩票公益金分配比例为50:50,地方所占比重与承担责任有待商榷。地方承担了大量具体的彩票发行与监管工作,却没有体现在分配比例上;社会公益事业大多属于地方政府事权范围,而现有分配比例并没有体现这一点,长期来看可能会影响地方积极性。
第三,用于社会保障资金比例过大。根据彩票公益金的分配政策,30%的彩票公益金分配到全国社会保障基金。这有违体彩、福彩发行的初衷,挤占了社会福利和体育事业应该分配的份额,造成了彩票公益金使用方向的偏离和扭曲失衡,影响了公益金的使用效果。
第四,公益金使用范围过窄。目前民政部和国家体育总局是发行和管理彩票的两大机构,筹集的公益金主要集中用于社会福利事业和体育事业,其他公共部门,例如教育、环保、公共卫生等尽管急需资金,却难以合理分享彩票收益。
第五,公益金使用效率有待提高。个别地方彩票公益金当年投放率不高,出现大量资金结余,导致资源浪费;项目经费自上而下进行分配,在这个过程中,经费被层层削减,造成大部分资金用于项目运行管理方面,而真正使用到受助群体上的资金较少。
第六,公益金项目管理制度不完善。随着公益金数量的持续增加、资助项目的增多和使用范围的扩大,公益金项目管理制度中所存在的一些问题逐渐凸显出来:项目审批程序繁琐,期限长;擅自扩*彩大**票公益金使用范围,或者随意更改用途,套取公益金用于其他项目;公益金项目管理不规范,存在申报资料不全、账目混乱、重复申报和绩效评价制度缺失等现象;彩票公益金的使用不够公开透明,信息公开的内容主要集中在某些大类项目的资金使用上,概括性和模糊性较强,个别内容缺失,公布时间约束力不强,公布渠道和方式比较单一。这严重影响了我国彩票业应有的公信力,带来了公众对政府的不满和不信
任。
3.体育产业获政策支持,未来带动体育产业彩票销量
2016年5月5日国家体育总局发布《体育发展“十三五”规划》 正式发布。规划确定“十三五”时期体育发展的主要目标,包括到2020年,全国体育产业总规模超过3万亿元,体育产业增加值的年均增长速度明显快于同期经济增长速度,在国内生产总值中的比重达到1%,体育服务业增加值占比超过30%。但目前民间发展体育产业,尚缺较为直接的融资手段,彩票处于体育金融端,能够最为直接解决民间体育建设投资问题,我们认为彩票渠道销售政策放开是目前最为关键一环。从国内体育产业链构成来看,以赛事运营为核心,政府主导下逐渐开展市场化运作是当前主要趋势。体育彩票属于依托赛事运营的衍生行业,一方面对接消费者,打通C端消费;另一方面,体育彩票又具备很强的金融属性,其作为一种融资来源,带来的公益金又将用于竞技体育、乃至群众体育的各个环节,从而推动体育产业发展。2014年度,国家体育总局本级使用彩票公益金为224892万元,占中央集中彩票公益金的4.39%。这其中有88.65%用于实施群众体育工作,11.35%用于资助竞技体育工作;2015年度,国家体育总局本级使用体育彩票公益金272730 万元,和上一年度相比增长约4.7亿元。占中央集中彩票公益金的4.77%,用于实施群众体育工作和资助竞技体育工作。其中88.73%的本级体彩公益金用于实施群众体育工作,11.27%用于资助竞技体育工作。

4.垂直网站与电商平台、门户网站并存, “门户+ 垂直”体系未来更具竞争实力
目前,PC 端互联网彩票代销渠道主要有两类:一是电商网站(淘宝、京东商城等)和门户网站的彩票频道(新浪、百度、腾讯等),另一类是专业垂直彩票网站(500彩票网、澳客网、第一彩票等)。由于互联网彩票行业市场规模不断扩大,行业前景良好,国内诸多相关企业纷纷涉足互联网彩票领域,导致行业竞争激烈。从彩票销量、用户基数和口碑、产品专业度等综合实力来看,500彩票网和澳客网目前处于中国互联网彩票市场的第一阵营;以爱彩网、彩客网、彩票大赢家、彩票直通车、9188、中国足彩网等为代表的网站,在运营和产品上各有一些长处,处于市场竞争的第二阵营;彩乐乐、我中啦、竞彩 258 等其他规模较小的彩票网站处于竞争的第三阵营。
垂直彩票电商在生存发展上的困境主要集中在:
进入门槛低,竞争异常激烈,利润空间极低
彩票电商的进入门槛低,上下游产业链协作成熟,网站结合出票方的模式就可运营,缺乏竞争壁垒。而一定比例的彩票电商的返佣几乎都通过加奖或者返点返给了客户。很多小的垂直彩票电商,由于缺乏知名度,为了吸引更多的客户资源,甚至采取赔本经营的模式,这无疑于饮鸩止渴,导致无合理利润空间,势必影响到服务质量和企业的长远发展。
推广渠道越来越有限,缺乏有效流量(用户)入口
目前熟知的互联网企业BAT,新浪、搜狐、网易等大门户都主推自己的彩票产品,还有360搜索和导航不再接受彩票产品推广的情况。这就意味着垂直彩票电商只能在非常有限的渠道内获得流量,以及更高的推广费。
购彩行业产品同质化严重、服务水平低、安全性差
购彩网站产品功能大同小异,服务水平参差不齐,存在网站信誉度问题,在不正规网站上不出票或者卷款而逃的情况时有发生,这些导致最终的后果是:客户粘性不够,忠诚度不高,极容易流失,网站也会面临经营倒闭或者被收购的风险。


渠道(售彩牌照)和彩种(内容研发)是彩票产业链核心。渠道端看,平台型互联网企业(如BAT)拥有巨大的自然流量优势坐享彩民资源,尤其在简单便利类型的彩种(如即开、乐透)。体彩尤其是竞彩,彩民对专业化服务需求更大,差异化、配套服务能力(如500 网推出合买/专家咨询/彩票页游等)能成为垂直系提升客户粘性、获得彩民和决策层认可的关键点,因此专业的垂直系优质企业在体彩方面有望抢占一席之地。国内缺乏具备创新性的优秀彩种,互联网对彩票产业链的一个重要意义在于生产环节改造,积极布局研发和彩种储备丰富的公司亦有望打造护城河。

5.彩种、渠道成为短板,政策推动下短板逐步补足
国内彩票销售金额的分配主要包括返奖奖金、彩票公益金、发行费用三部分。对于不同类型的彩种,返奖奖金、彩票公益金、发行费用三部分构成比例不一样。根据2015年11月财政部发布的《关于进一步规范和加强彩票资金构成比例政策管理的通知》,要严格限定彩票奖金比例、切实保障公益金比例、合理控制彩票发行费比例。对于传统型、即开型彩票,当前的分配方式为,返奖奖金占50%、彩票公益金占35%、 发行费占15%(其中销售人员的彩票代销费用占 7-8%)。

对于彩票公益金分配,根据 2006 年财政部发布的《关于调整彩票公益金分配政策的通知》(财综〔2006〕7 号),现行彩票公益金的分配政策为:彩票公益金在中央与地方之间,按 50:50 的比例分配;中央集中的彩票公益金,在社会保障基金、专项公益金、民政部和国家体育总局之间,按60%、30%、5%和5%的比例分配;地方留成的彩票公益金,将福利彩票和体育彩票分开核算,坚持按彩票发行宗旨使用,由省级人民政府财政部门商民政、体育部门研究确定分配比例。从政策对于彩票发行费用控制趋严来看,彩票发行渠道稀缺性逐步提升,壁垒逐步提高。而从对于奖金比例的控制、以及彩种研发的规范等方面看,彩种研发仍然是行业发展的短板。然而根据2016年5月发布的《体育发展“十三五”规划》,着重提到做好体育彩票工作,其中,要加快体育彩票创新步伐,积极研究推进发行以中国足球职业联赛为竞猜对象的足*彩球**票。适应发展趋势,完善销售渠道,稳步扩大市场规模。随着中超即开型彩票开始研发,后续彩种有望逐步丰富,而互联网售彩也多次被国家体育总局提到是一种重要的售彩渠道,互联网售彩重启的预期逐步升温。我们认为,当前彩种研发、渠道方面的短板将逐步补足,从而大大推动彩票市场规模的提升。
“关注微信订阅号:行业报告研究院 可以获得更多专业报告”