足球俱乐部发展尚不成熟
在足球产业价值链上,足球俱乐部是最为核心的组成部分。足球俱乐部接受投资方的资本注入,发现及培养运动员,并组成赛事联盟,通过销售赛事门票、出售转播权、衍生品开发授权、赞助商赞助等方式实现足球产业价值变现。
目前,我国已初步建立起中超、中甲、中乙为主体的职业联赛框架,职业俱乐部达到52个。国内除安徽、福建、广西、甘肃、青海、山西、陕西以及*藏西**没有足球俱乐部外,其余的省市均有俱乐部。其中,广东有6家,为俱乐部最多的省份。

我国足球俱乐部数量虽然已有一定规模,但盈利渠道开发不尽合理。国外发展较为成熟的足球俱乐部的收入中,主要包括商业开发、比赛日收入以及电视转播收入。根据德勤数据显示,2017/18赛季中,全球足球财富榜前二十大俱乐部总营收达到83亿欧元,其中比赛日收入占40%,转播收入占43%,商业收入占17%。而国内足球俱乐部的主要收入来源则是商业收入(赞助费),占比高达60%左右,其次是球员转会收入(10%左右)和门票收入(6%左右),电视转播权收入仅占营收的1%左右。

正因此,中国足球俱乐部运营基本处于亏损状态。以国内顶级俱乐部广州恒大淘宝足球俱乐部为例,2014-2016年,恒大淘宝俱乐部的支出远远大于收入,净利润也一直为负数,直到2017年才实现正的净利润9.87亿元;但2018年上半年,恒大淘宝的运营情况再次变差,出现6.30亿元的亏损。

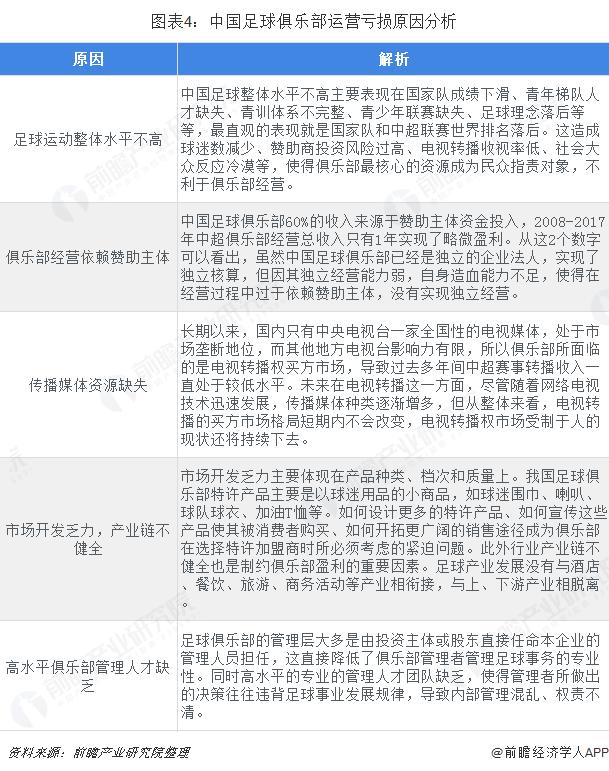
我国足球俱乐部运营不利,其原因较多,包括足球运动整体水平不高、俱乐部经营依赖赞助主体、传播媒体资源缺失、市场开发乏力、产业链不健全、高水平俱乐部管理人才缺乏等。

此外,中国足球球员薪资水平过高,也拖累了俱乐部的发展。根据Sporting Intelligence数据,中超球员平均薪资高达105万美元,在世界足球联赛中仅次于英超、西甲、意甲、德甲和法甲这五大联赛,远高于日本J联赛(31.5万美元)、韩国K联赛(13.3万美元)薪酬水平。中超16支球队中,广州恒大淘宝以219万美元的平均年薪位居榜首。

总体而言,我国足球俱乐部发展尚不成熟,自身赛事运营营利渠道的开发还非常不完善。同时,政府在有关职业体育俱乐部管理、发展政策等方面尚存在空白,部门规章也未出台等法律缺陷。
政策推动足球俱乐部发展
2016年4月11日,国家发改委印发《中国足球中长期发展规划(2016-2050年)》,“壮大足球产业”被列入《规划》,并辅以多项配套政策。《规划》提出,在“十三五”期间,培养两到三家“亚洲一流、世界知名”的足球俱乐部,打造中国足球品牌,扩大世界影响力;加强职业俱乐部梯队建设,扩大职业联赛影响力;积极引入境外资本,优化本土俱乐部等足球企业的股权结构,提高运营管理水平和多元化盈利能力;足球俱乐部及相关企业发生的符合条件的广告费支出,符合税法规定的可在税前扣除。
这为我国足球俱乐部发展提供了政策强大政策保障,足球俱乐部发展前景可期。此外,《规划》提出要推动和培育具备条件的足球俱乐部上市。在政策的助推下,足球俱乐部的融资环境或将得到改善,在资本市场上先走一步的恒大淘宝未来或将在转板、融资等方面得到较大的扶持,未来或许将有更多的俱乐部实现上市。
以上数据和分析参考前瞻产业研究院发布的《全球足球产业商业价值与投资战略规划研究报告》。