博莱君
博莱君今天整理高一必修一期中知识点总结,希望对同学们有帮助!
高一化学 第一章 从实验学化学
◎考点一:化学实验安全
(1)做有毒气体的实验时,应在通风厨中进行,并注意对尾气进行适当处理(吸收或点燃等)。进行易燃易爆气体的实验时应注意验纯,尾气应燃烧掉或作适当处理。
(2)烫伤宜找医生处理。
(3)浓酸撒在实验台上,先用Na2CO3 (或NaHCO3)中和,后用水冲擦干净。浓酸沾在皮肤上,宜先用干抹布拭去,再用水冲净。浓酸溅在眼中应先用稀NaHCO3溶液淋洗,然后请医生处理。
(4)浓碱撒在实验台上,先用稀醋酸中和,然后用水冲擦干净。浓碱沾在皮肤上,宜先用大量水冲洗,再涂上硼酸溶液。浓碱溅在眼中,用水洗净后再用硼酸溶液淋洗。
(5)钠、磷等失火宜用沙土扑盖。
(6)酒精及其他易燃有机物小面积失火,应迅速用湿抹布扑盖。
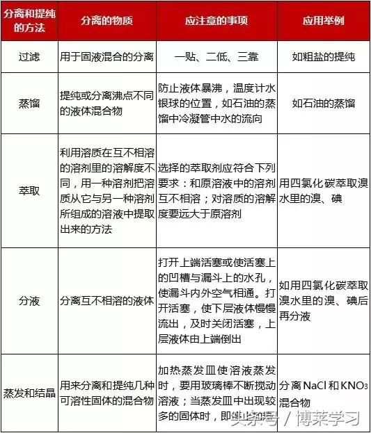
◎考点二:混合物的分离和提纯
化学方法分离和提纯物质时要注意八个字“不增、不减、易分、复原”。
◎考点三:离子的检验

一般来讲,阳离子的检验需选择合适的阴离子,阴离子的检验需选择合适的阳离子,并要求具有特别的明显现象。这就需要选择合适的检验试剂及其添加顺序,以避免干扰离子的干扰。
◎考点四:化学计量之间的转化关系
(1)理解物质的量及其单位摩尔、摩尔质量、阿伏加德罗常数、气体摩尔体积、物质的量浓度等概念。
(2)以物质的量为核心的计算

(3)有关溶液稀释(稀释前后溶质守恒):C (浓)·V (浓)==C (稀)·V (稀)
(4)溶质质量分数(W)与溶质的物质的量浓度(c)的转化:

(注意其中的单位换算)
◎考点五:一定物质的量浓度溶液的配制及误差分析
(1)容量瓶是配制一定物质的量浓度溶液的仪器,其常用规格有100 mL、250 mL、500 mL、1000 mL等,使用时一定要注意其规律,如500 mL的容量瓶。并且使用前一定要检查其是否漏水。
(2)配制步骤,所用仪器及注意事项

具体要做到:移量要精确,溶解要安全,冷却要充分,洗涤要洁净,定容要准确,混合要均匀。
(3)误差分析
由公式

知,凡是溶质的物质的量减少或使溶液体积增大的操作,都会使c偏低,反之偏高。
第二章 化学物质及其变化
◎考点一:熟记常见无机化合物的分类

【注意】判断氧化物所属类别时,一定要注意以下几点:
(1)碱性氧化物一定是金属氧化物,但金属氧化物不一定是碱性氧化物(如Mn2O7为酸性氧化物、Al2O3为两性氧化物、Na2O2为过氧化物)。
(2)酸性氧化物不一定是非金属氧化物(如Mn2O7);
非金属氧化物也不一定是酸性氧化物(如CO、NO)。
(3)酸性氧化物、碱性氧化物不一定都能与水反应生成相应的酸、碱(如SiO2、Fe2O3)。
(4)酸性氧化物都是对应酸的酸酐,但酸酐不一定都是酸性氧化物,如乙酸酐[(CH3CO)2O]。
◎考点二:胶体知识总结
1.胶体区别于其他分散系的本质特征是分散质颗粒直径大小(1~100 nm)。
2.常见胶体
Fe(OH)3胶体、Al(OH)3胶体、血液、豆浆、淀粉溶液、蛋白质溶液、有色玻璃、墨水等。
3.Fe(OH)3胶体的制备方法
将饱和FeCl3溶液滴入沸水中,继续加热至体系呈红褐色,停止加热,得Fe(OH)3胶体。
4.胶体的提纯:渗析法
胶体的提纯:渗析(用半透膜);胶体与浊液的分离:过滤(滤纸)
5.区分胶体和其他分散系的最简便方法是利用丁达尔效应。
6.胶体的应用:
胶体的在生活、生产和科研等方面有着重要用途,如常见的有:
①盐卤点豆腐
②肥皂的制取分离
③明矾、Fe2(SO4)3溶液净水
④FeCl3溶液用于伤口止血
⑤江河入海口形成的沙洲
⑥冶金厂大量烟尘用高压电除去
⑦土壤胶体中离子的吸附和交换过程,保肥作用;
⑧纳米技术与胶体
◎考点三:电解质和非电解质

【注意要点】
(1)电解质不一定导电,不导电的物质不一定是非电解质。
(2)非电解质不导电,导电的物质不一定是电解质。
(3)单质、混合物既不是电解质,也不是非电解质。
(4)电解质必须是化合物本身电离出离子,否则不属于电解质,如CO2、NH3、Cl2等物质的水溶液虽能导电,但它们并不是电解质,它们的水溶液能导电是因为与水反应后生成了电解质。
【归纳总结】
强化记忆盐、碱溶解性
钾、钠、铵盐、硝酸盐都易溶;
硫酸盐不溶铅和钡;盐酸盐不溶银亚汞;
微溶物有四种;强碱都易溶,Ca(OH)2是微溶。
【说明】
(1)四种微溶物是指Ag2SO4、CaSO4、MgCO3、Ca(OH)2。
(2)AgCl、AgBr、AgI、BaSO4及微溶的CaSO4、Ag2SO4都难溶于稀强酸。
