一、什么是运动员保送录取?
申请保送录取是优秀运动员不用参加高考就可以上大学的机会,一般获得运动健将或国际运动健将称号的运动员才有机会申请,不仅可以申请保送“体育类”专业,还可以申请保送“非体育学类”专业。
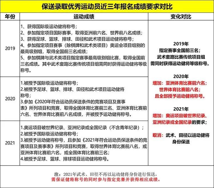
以下是近三年保送录取优秀运动员的成绩要求变化对比,供大家参考!

优秀运动员保送录取要求每年都会有所变化,所以2022年对运动员的成绩要求要以当年官方公布的最新文件要求为准!一般在11月初由体育总局公布!
二、申请保送录取运动员注意事项
1.必须参加当年高考报名,取得当年高考报名号;
2.满足条件的考生需关注官方公布的报名时间,并在“中国运动文化教育网”或“体教联盟APP”完成注册报名。(2021年报名时间为2月1日-15日)
3.报名保送“非体育类”专业的考生,需在3月份报名参加体育单招文化课统考。
三、申请运动员保送录取材料要求
1.符合保送资格的比赛获奖证书(扫描件或照片);
2.身份证(正反面照片);
3.电子证件照。补充:除足球、篮球、排球项目外其他项目不仅需要取得运动健将称号,还需满足赛事和名次要求。
