3月18日,“金水发布”公众号发布*破爆**公告,3月19日15时00分至15时30分对文化路东侧陈砦房屋(一期)实施*破爆**拆除。这是自2016年7月,陈砦村启动搬迁改造后的第三次集中*破爆**。陈砦村曾是郑州最大的城中村,有着中原“小香港”之称,最多时这里有10多万郑漂居住,曾承载无数“郑漂”的青春和梦想。

*破爆**公告
公告显示,此次*破爆**地点位于郑州市北三环与文化路交叉口东北陈砦村,*破爆**范围为北三环以北(渠西路至文化路),文化路以东(北三环至国基路),国基路以南(文化路至渠西路),渠西路以西(国基路至北三环)。今天下午14时40分至16时整戒严,届时相关道路将采取交通管制。

曾经的陈砦,夜晚繁华如昼
作为郑州最具知名度的城中村,其实陈砦并不大,它的面积只有0.618平方公里,但这里曾建了800多幢高层建筑,最多时有超过18万流动人口在此居住。因房租低、交通便利等,陈砦成了很多人初来郑州的第一站,也见证了无数年轻人的奋斗史。

曾经的陈砦,繁华如昼
陈砦村2016年7月启动搬迁改造,2017年1月,陈砦村中心的9栋楼被首次集中定向*破爆**拆除;同年8月,陈砦村36栋楼再次集中*破爆**,成为郑州*破爆**史上规模最大、范围最广的一次,消耗*药炸**量2500公斤,75000发*管雷**。

2017年8月*破爆**现场

2017年8月*破爆**现场
金水区有关部门透露,此次*破爆**后的区域将规划成绿地游园,优化强化幼小初等教育资源,完善医疗、消防、绿地、地铁(4号线、7号线)等配套设施建设,未来将打造宜居宜业、全方位一体化智慧先行社区,助推该区域文化事业与商业经济的两翼齐飞。
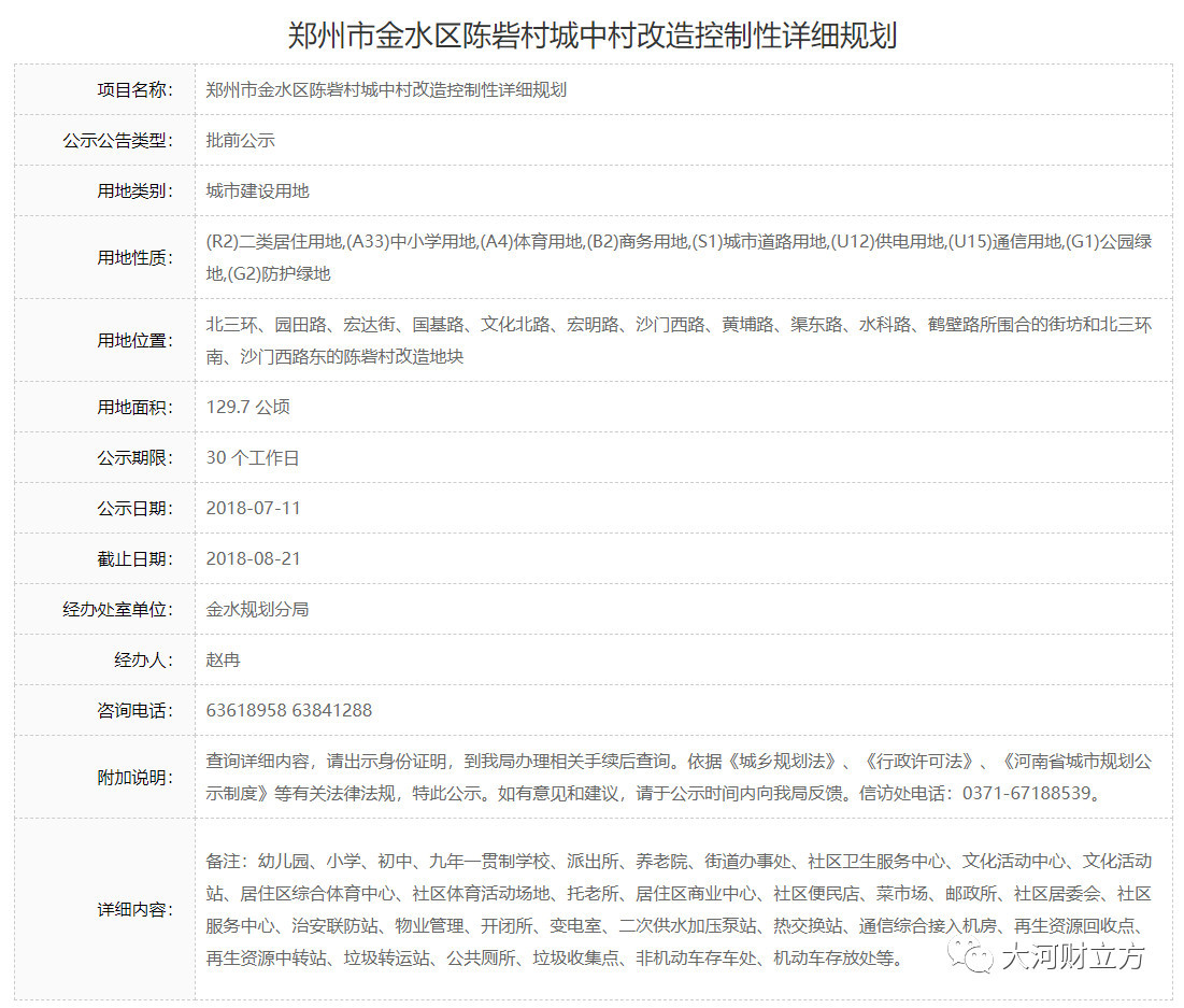
查询郑州市城乡规划局2018年发布的《郑州市金水区陈砦村城中村改造控制性详细规划》,整个陈砦改造范围包含北三环、园田路、宏达街、国基路、文化北路、宏明路、沙门西路、黄埔路、渠东路、水科路、鹤壁路所围合的街坊和北三环南、沙门西路东的陈砦村改造地块。规划范围用地面积129.7 公顷,约1945.5亩,其中改造用地86.6公顷,约1299亩。
根据规划,改造后的陈砦涉13处二类居住用地,共328871平方米;6处商务用地,共122891平方米;另有多处公园绿地、防护绿地和体育用地等。
在教育方面,规划了5处中小学用地,合计115278平方米,未来将配备幼儿园、小学、初中、九年一贯制学校等。
在公共服务设施方面,除了社区卫生服务中心、文化活动中心、文化活动站、托老所等场所,社区便民店、菜市场、邮政所、物业管理、垃圾转运站、公共厕所、垃圾收集点、非机动车存车处、机动车存放处等便民设施也将应有尽有。
附详细规划图:








关于陈砦你的记忆是什么?说说你曾在陈砦生活过的故事。

