中国足球的负面新闻始终更迭不断,在国足主教练言论等一系列的问题之后,支离破碎的中超联赛又暴丑闻,外援球员和本队队员赛后互殴,双双红牌下场。
接下来就为大家盘点一下,中国足球五大队友冲突互殴事件:
NO1.沧州雄狮队友互殴
激烈程度:★★★★
破坏程度:★★★★★
中超第二阶段第二场比赛,沧州队与上海申花1:1战平,本来一场平局双方都还算满意,但赛后,沧州队外援桑戈尔拳打队友廖承坚,后者十分不满,冲上去就是飞踹。

结果被当值主裁判分别给予两张红牌,按照中超规定,他们两人还将面临追罚,这对沧州队的保级之旅将会受到严重影响。

据赛后俱乐部调查,双方因为对防守位置、语言隔阂等原因产生误会,造成了互殴的冲突,将对两个人进行严肃处理。
NO2.恒大两少预备队互殴
激烈程度:★★★★★
破坏程度:★★
在2018赛季中超预备队广州恒大对阵山东鲁能的比赛中, 上半场比赛进行到第35分钟,场上出现突发状况,恒大球员王军辉和*徒华司**龙因为一次球权的处理发生口角,进而互相殴打, 比赛终止了长达7分钟的时间, 结果王军辉被裁判红牌罚下。

根据大战影像资料,我们看出双方打斗比较激烈,各自使出了“狠招绝招”,*伤杀**力特别大。
1995年“75公斤”选手王军辉重拳出击,1997年“70公斤”选手*徒华司**龙疲于应对,落于下风。


双方也为此受到了恒大俱乐部最严厉的处罚,本来前途似锦的两个年轻球员迅速陨落。如今,王军辉效力于中乙内蒙古草上飞俱乐部。

而*徒华司**龙更惨,已经查无此人,大概率已经告别足球了。
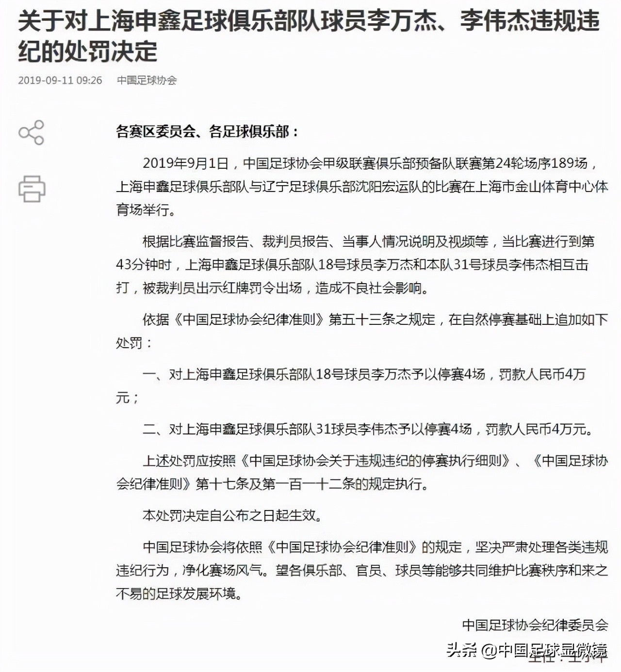
NO3.上海申鑫门将后卫互殴事件
激烈程度:★★★★
破坏程度:★★
在2019赛季中甲预备队比赛,上海申鑫预备队门将李伟杰与队友李万杰发生“杰杰大战”,进行了激烈的互殴。主裁判孙雷看不下去了,直接将两名上海申鑫预备队球员驱逐出场外。

赛后中国足球又发布了追加处罚决定。分别予以停赛4场,罚款人民币4万元。

NO4.大连一方两队友互喷引起冲突
激烈程度:★★★
破坏程度:★★★
2019赛季中超联赛第15轮,大连一方客场3-1逆转击败了北京人和,大连人门将张翀一度和队友朱晓刚发生了内讧冲突,二人互相指责互喷垃圾话。

好在队内大佬秦升化身正义使者,拉开了二人避免了矛盾升级。

如果不是秦教授的及时出手,两个人也许会引发拳脚相向。
NO5.郑智孙祥大佬之战
激烈程度:★★
破坏程度:★★★★
2014赛季国安与恒大比赛的上半场,广州恒大踢的非常被动,队中的两位大佬郑智、孙祥因为一次防守站位问题,发生分歧,双方谁也不服谁,发生激烈的争吵。

两人在赛后也都对此做出解释,郑智说激烈的比赛,不可能心平气和说话,骂人都是正常的。孙祥也回应,高节奏的比赛不可能像喝茶聊天那样交流。
不过这次冲突的结局就是:这个赛季结束后,孙祥便转会上海上港了。