
近日,中国田径协会下发 《2022年全国田径竞赛体系改革措施》及解读 ,针对 场地项目、竞走和越野赛 ,路跑马拉松改革方案暂未公布。
为何竞赛体系要改革?
田协《解读》一文给出以下三个原因:
一是现行的田径赛事没有对赛事进行分级分类 ;
二是高端赛事参赛人数多、水平参差不齐,影响运动员参赛体验和成绩发挥 ;
三是大众(业余)运动员参与专业赛事的通道不畅,且场地内赛事对大众人员开放的赛事不足 。
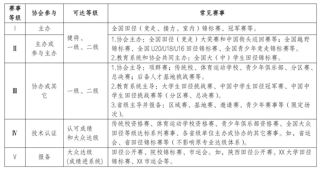
第一点,赛事分级是顺应最近几年世界田径推出的积分排名办法,把比赛从高到底分成不同级别,对应不同的赛事名次积分,从而引导运动员努力争取参加高级别比赛,以获得更高的积分。此次改革根据赛事的规模和水平,将全国的田径比赛从高到低分为I、Ⅱ、Ⅲ、Ⅳ、V共五级赛事,称之为“金字塔式竞赛体系”,详见下表:

以协会主办的锦标赛和大奖赛为“塔尖”、以省市主办的分区赛、项群赛、邀请赛等为“塔身”、以省市主办的省内田径锦标赛、各类田径公开赛为“塔基”,上下贯通,大众与专业融合的金字塔式竞赛体系。

第二点,提到“高端赛事参赛人数多且水平参差不齐”,因为锦标赛和冠军赛都有参赛门槛,所以上述情况,可能会出现在每年的几站大奖赛分站赛上,因为没有参赛门槛,事实上的确会有年轻运动员,在还没有能够达到一级水平时,就已经去参加大奖赛了,客观上造成比赛成绩差距较大。分级之后,I-Ⅱ级比赛都有一定参赛门槛,水平参差不齐的现象会得到一定程度的缓解。
第三点 ,大众(业余)是此次改革的重点,之前国内竞技层面的田径运动,除近几年火热的马拉松之外,都是体制内注册运动员的才有机会充分参与的。别说是普通高水平田径爱好者,就是具有一定水准的高校体育生,也只能参加一些教育系统内的比赛,体制内外泾渭分明,非注册运动员,面临的是根本没有正规比赛可以参加的尴尬境地。

可田径运动如果想得到质的提高,普及度是一定要解决的问题,毕竟财政经费是有限的,培育一定数量的田径人口,必须依靠也只能依靠社会力量。
我们的近邻日本,人口不及我国十分之一,但2021年日本田协注册会员人数达到38万人,最高峰在疫情之前的2018年达到43万人,其中学校之外的注册会员也达到9万多,这其中的实业团职业运动员数量并不是最多的,更多的是来自各行各业的普通人,也就是我们所说的大众运动员。
还有一点值得注意的是,以健身和娱乐为目的跑者,多数并不会去田协注册会员,这9万多人大多数都是正在接受训练,并且定期要参加比赛的,不然也没必要每年缴费注册了。跑友们最感兴趣的马拉松,如果真要想超过日本,我们至少也要积累几十万的田径人口才行。
先有比赛,才会有人为了比赛去训练,必须要先把无赛可比这个问题解决掉,才有可能慢慢去培育田径人口,前两年搞的民间田径公开赛,就是很好的尝试。这次改革可以说开了一个好头,在政策上铺平了道路。

体制内运动员应如何应对?
新措施规定,原则上不能越级参赛,只能按照从低到高顺序参赛,参赛顺序为:Ⅲ级(或Ⅳ级)→ Ⅱ级 → Ⅰ级。
笔者与个别运动员交流了看法,他们表示对新赛季的参赛计划可能不会有太大影响,年初还是越野赛或室内赛,还有比如分区赛(Ⅲ级),之后再参加大奖赛等比赛。
需要注意的就是大奖赛(Ⅱ级)有了成绩门槛,如果去年成绩不够或者今年刚注册的运动员,必须要在参加大奖赛之前,在一定时限内拿到符合规定的成绩。
田协的解读文件中,针对专业运动员(及其教练员)也给出以下提示:
◯ 须提前计划好本年度的“由低到高”的参赛场次计划。如,根据竞赛体系改革方案,若想报名参加全国田径锦标赛,其条件之一为:运动员须至少在本年度参加过3场比赛。
◯ 须保证比赛成绩。 不论是大奖赛还是锦标赛均对运动员过去赛事成绩提出要求,如,大奖赛要求有2次一级成绩或1次健将成绩,因此,专业运动员须在重视比赛成绩。
◯ 新注册运动员须尽可能多的参加Ⅲ级或Ⅳ级赛事。 新注册运动员因为没有过去的成绩,因此,尽可能多的参加相应赛事,获得更高赛事的参赛资格。
◯ 须关注竞赛规程。 竞赛体系只是对整体的参赛提出要求,具体的赛事能否报名,还须根据各个赛事的《竞赛规程》。

大众运动员要注意什么?
根据《改革措施》,大众运动员也不能越级参赛。参赛顺序为:Ⅴ级(或Ⅳ级)→ Ⅲ级 → Ⅱ级 → Ⅰ级。
Ⅴ级赛事不需要报名成绩,Ⅳ级赛事就需要1次二级以上成绩,但2021年大众赛事的成绩暂时又不做参考,如果12个月之内拿不出有效成绩,就无法参赛了,只能从Ⅴ级比赛开始。
新措施刚刚公布,可以预见大众运动员在报名和参赛过程中,遇到障碍和困难在所难免,遇事一定要和主办单位,还有裁判耐心沟通。《解读》一文还特别提到,赛前要和主办方确认,该赛事是否已经在田协备案。

体制内外参赛最低成绩要求
《改革措施》公布了参赛最低成绩要求:
◯ 所有参赛运动员须达到相应级别赛事的参赛最低成绩及场次要求,在此基础上,根据各类比赛的规程要求报名。
◯ 运动员的成绩以 赛前30天为截点,过去最近的12个月内的成绩为参赛依据。

男子:

女子:


期待措施完善 促进田径发展
本次竞赛改革对田径运动普及意义重大,田径发文中指出,竞赛体系改革措施在后续推进过程中还将不断完善。
未来,针对大众运动员参赛报名成绩还可以更灵活、更人性化。Ⅲ级和Ⅱ级比赛,在不严重影响正常比赛的情况下,可以适当放宽报名限制,让更多人参与进来。比如Ⅲ级比赛原则上要求“2次二级成绩(或1次一级成绩)”,那么只有1次二级成绩的运动员,在条件允许的情况下,也可以酌情考虑准予参赛。
此外,路跑马拉松赛事将另成体系。对于庞大的体制外马拉松群体,也可以允许用马拉松成绩报名参加比如场地5000米和10000米比赛。比如马拉松男子240成绩可以允许报名Ⅳ级比赛,以此类推。
只要能促使更多人开始从事田径训练,主办单位根据实际情况自行设定报名门槛也是应该被鼓励的。如果条件允许,也尽量在分组上,把大众和注册运动员混编,制造高水平的大众选手和注册运动员同场竞技的机会,带动大众运动员水平提升。
在反兴奋剂工作上,对于体制外的大众选手也要一视同仁,如果条件允许也要安排赛内药检。
对于体制内注册的专业运动员,Ⅱ级和Ⅰ级比赛门槛不妨考虑和国际接轨,直接采用积分排名和达标成绩结合的办法,确定参赛门槛,这也正是奥运会和世锦赛正在采用的办法。
比如大奖赛10000米,报名门槛假设定在积分排名国内前40名或50名,或者29分30秒,全国锦标赛定在积分排名前20名,或者29分10秒。那么为了能参赛,运动员会根据自身情况选择参赛策略,有人直接冲达标成绩,也有人多比赛努力提高成绩和积分。
《改革措施》通过调整竞赛体系,发挥比赛杠杆作用,为中国田径运动的普及和科学发展奠定了政策基础。期待即将出台的路跑马拉松竞赛体系改革措施,能为中国田径的发展进一步助力。