
今晚19:35,2023赛季中超第九轮比赛正式打响!央视cctv5+和cctv16奥林匹克频道将对三场比赛进行直播,腾讯体育免费直播四场比赛,cctv5本轮暂没有安排直播!
今晚19:35开战的四场比赛中,成都蓉城vs上海申花是焦点战!第二对第三的比拼结果将决定谁继续留在争冠第一线!上海五星体育频道和成都体育公共频道直播本场比赛!
北京国安vs沧州雄狮的比赛将在cctv5+直播,腾讯体育也将免费直播!缺兵少将的北京国安本轮只有一个目标,就是战胜少帅肇俊哲指导麾下的沧州雄狮!
长春亚泰vs青岛海牛:腾讯体育免费直播!本赛季亚泰主教练陈洋指导麾下的长春亚泰队内面貌焕然一新,球员间配合熟练,跑位积极,打法也更加成熟。相信本场肯定也会继续控制球权,稳扎稳打。而青岛海牛的反击能不能打出效率是本场比赛的关键!
南通支云vs武汉三镇:本场比赛南通支云大概率防守为主,保平争胜。而武汉三镇已经四连平,本场急需一场胜利回到争冠行列,一定会攻出来!武汉文体频道将直播本场比赛!
山东泰山vs深圳队的比赛将在明晚19:35进行,山东体育和cctv5+直播本场比赛,腾讯体育免费直播!

中超官方虽然没显示cctv5+的本场转播计划,但是央视节目单中后来更新了本场的直播!山东泰山多事之秋,本轮贾德森收到停赛五场的通知,新帅刚到任,孙准浩、金敬道等球员被传唤使得球队压力很大,短期内能上的只剩三名外援。好在深圳队实力不强,相信本场泰山场面依旧是狂轰滥炸,就看深圳队能否利用泰山不稳的后防来争取拿分了!
上海海港vs河南队:上海五星体育直播。
梅州客家vs天津津门虎:腾讯体育免费直播!天津上轮贝里奇鼻梁骨折本场肯定无法出场,这对于球队的后防是考验。好在沧州雄狮攻击力不强前八场进八球,所以比赛结果就看谁临场发挥好了!
大连人vs浙江队:大连文体直播本场比赛!这是大连人必须获胜的比赛,否则将直接沦为降级热门!
另外最新消息,中国足协已结束取证及线上听证会的工作:于23日上午公布了山东泰山队外援贾德森的处罚结果:确认山东泰山队球员贾德松存在*力暴**犯规,停赛五场,罚款五万!

而天津外援贝里奇目前还没有相关处罚公布,但比赛中的互相拉扯、上腿和压头动作是应该当场判罚犯规的。由于主裁判刘威当场没给牌也没有下文,所以尚未明确足协对于贝里奇动作的态度,就目前的情况看,贝里奇大概率逃过一劫!

贝里奇由于鼻梁骨折还在医院治疗,估计短期内是不会出场了,足协可能也是考虑到了实际情况才没有对其进行处罚。希望球员早日康复,回到球场!
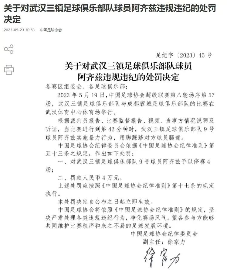
另外武汉三镇队今日也收到了一份处罚结果:阿齐兹停赛四场!针对的是阿齐兹比赛中的恶意踩踏行为!


通过视频我们也看到了阿齐兹的踩踏动作确实非常危险!