企业不解决钱的问题就是大问题。一切不以加薪为导向的绩效管理必将走向失败。当前唯有增值加薪才能破解人才的招留励难题。高盈利的企业必须打造一个完整的高绩效生态链!KPI、人口红利、能力定薪的时代已经远去,现在是KSF、人效红利、增值高薪的新时代。
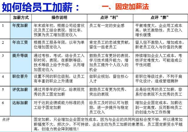
【给员工加薪的18种方式--干货图】要点:1.固定加薪,只会增加企业固定性成本。2.员工固定薪资水平越高,创造力就会降到越低。3.让员工为自己创造更多的奖励与福利。4.一切不以加工资为导向的绩效考核都是失败的。5.薪酬要实现短期化与中长期化的组合。6.员工增收、企业加利,通过共赢实现持续,

1.固定工资
员工的工作结果与工资没有任何的关系,那么工作的执行也完全依靠员工的责任感
一旦公司内部有一个人觉得工资低,公司吝啬,那么这种想法很容易在全公司扩散,从而造成一种消极工作的氛围
做的多的员工跟做的少的员工拿的一样,那么做的多的员工一定会心里不平衡,这样只有两种结果:要么跟做的少的员工一样混日子,要么离职
在物价不断上涨的大环境下,老板必须加薪,但是加薪之后并不能激发员工的工作积极性,只有增加企业成本
2.底薪+提成
员工关注的只有营业额,至于费用成本这些与公司利益相关的其他因素,员工不会关心
只有少部分员工拿到的薪资是比较高的,大部分员工拿到的薪资较低
一旦在其他地方底薪或者是提成点稍微高那么一点,员工就很容易离职
如果大环境下业绩一般,那么公司内部工作氛围就会萎靡不振,员工很容易丧失信心
总结:加底薪与加提成点数的利弊分析:
1、加底薪,增加的是固定成本,直接带走利润,而且如果底薪部分占比越大,还会降低员工的创造力。
2、加提成点数,虽然比加底薪要好一些,但在同等业绩的情况下,公司的成本费用率会上升,相对而言利润率下降,而且增加点数的激励性有时效性,一般在增加的头一两个月有点效果,之后又会回归过去和常态。况且加少了员工没感觉,加多了企业吃不消。


薪酬设计要先从思维上进行突破
1、公司要敢于给员工发高薪酬,因为这样企业才有未来!
工资是死的,人的创造力就死了;工资是弹性的,人的潜能就被发掘了。
高工资养人,低工资赶人,死工资害人,高激励助人。
敢给员工发高薪酬的企业,成本其实是最低的;固定员工薪酬的企业,人力成本反而是最高的。
高激励、高绩效应该是融合的关系,做到利益共同、平衡共赢,薪酬增长才可健康持续。

很多中小企业大都实行固定薪酬和底薪加提成的薪酬绩效模式,激励性不够,这导致传统的薪酬机制会让优秀的人才离开,混日子的人留下:
1、弹性小。固定部分越高,激励力度越小。
2、无法衡量。不能量化员工的工作结果与价值贡献,收入与价值不匹配。
3、激励价值低。由于弹性小、可量化少,激励性必然不足,人效浪费较为严重。
4、本质为企业固定成本。无论经营成果如何、贡献高低,每月必须及时兑现。
宽带薪酬是大势所趋。其原理是通过丰富和扩展薪酬的弹性,以增强薪酬本身的激励性。

增值加薪法为员工提供了一种共赢的薪酬模式,员工工资越高,企业利润越高
如何给员工定工资、加工资
1)如果员工拿多少工资是自己的工作结果决定的,那么,员工拿的多,公司可能赚的更多;员工拿的少,不会埋怨公司而是向内驱动自己。
2)如果员工加多少工资是通过自己的努力和增值创造出来的,那么,公司不用担心员工拿的多,员工攀比的不是公平而是付出。
3)工资是员工定的,激励才是老板定的。员工想拿多少工资,让员工通过自己的努力去决定,老板是发薪的而不是定薪的,老板要做好的,就是制定最有效的激励机制和分配体系。
4)特别介绍一下:以下薪酬绩效模式(看图)

第一种模式、KSF:
定义和说明:即关键成功因子,又称薪酬全绩效模式,这是一种将员工要的薪酬与企业要的绩效进行全面融合的的激励分配模式。其基本原理是让员工与企业成为利益共同体。
最终实现员工加薪、企业增利的共赢目标。
价值点评:企业管理者通过增加产值、价值的方式,实现为自己加薪,由于加薪不加成本,倍受中小企业推崇。
第二种模式、PPV:
定义和说明:即产值量化薪酬模式。主要针对执行层、操作层的岗位,以充分挖掘员工的潜能为导向,通过设置更多的价值点、产值模板,让员工为自己创造多重价值而获得更高收入。
价值点评:执行层、操作层员工通过多劳多得、一专多能、复合定位等,以个人产值、价值提升而为自己增加收入。
3、POP
定义和说明:即内部项目合伙人。将公司经营内容从多个维度进行切割,并从中找出具有较大增值空间的经营项目,让贡献者出钱出力地参与该项目经营,并根据投入与贡献状况获得该项目增值利润的分享。
价值点评:让更多的员工参与企业经营的过程,员工既出钱又出力,根据增量经营成果进行分配,实现全员经营。
4、IOP
定义和说明:即内部职业合伙人。通常以上年实现利润或毛利润作为平衡点(基值),将本年增量利润作为分享的基础,让管理层及公司骨干投入合伙金,共同参与公司经营,并根据投入与贡献状况获得公司增值利润的分享。
价值点评:让管理层投身经营、做大企业产值和盈利,并共享企业超值增量利益,实现先从打工者到经营者,再逐步成为企业所有者的发展晋升历程。
5、PSP
定义和说明:即股份期权激励,又称增值创富计划。通过以3-5年为期限设定企业经营或盈利增长目标,若达到目标,核心层员工将可获得相应的股份激励,同时还要衡量各人员的贡献,设定清晰明确的激励、锁定与退出条件。
价值点评:企业创始人不是授予员工股权,或单纯给予员工分红,而是通过设计让核心层为结果负责,将核心层的未来与企业未来紧密融合。

本文所讲的管理模式实操内容及案例,来自《全优绩效》一书,想深入学习的,建议点击以下《了解更多》链接购买!送独家视频学习资料。
正版 李太林全优绩效 KSF薪酬 PPV 积分式 人力资源管理 赠送视频
¥49.9
购买
购买此书后,可获得特别礼物:
1、朋友圈绩效干货知识分享 ;
2、KSF、PPV和合伙人积分学习视频;(李老师集团专业顾问老师对接)
3、线上辅导1小时。
4、免费解答绩效困惑。
分析:
李经理是一家餐饮连锁店的店长,底薪5000,加上销售额提成每个月七八千的样子。
自年初开始,门店销售额每况愈下,李经理的工资自然也受到影响。不仅如此,员工努力得不到结果,心态也发生了改变,不少员工已经离职,现有员工大多抱着混日子的想法。即使他本人再拼命,也没法扭转形势,因此有了离职的打算。
老板找到了我们,让我们帮忙设计KSF薪酬方案:

在KSF的薪酬模式下,李经理的薪资有了哪些改变呢?
1、加薪方式从单一的销售额变为与门店利益有关的8个指标
除销售额外,门店毛利率、人创销售、客户满意度等等,都成为李经理的加薪方式
2、加薪标准降低
之前要获得加薪,李经理只能提高销售额,但在大环境影响下,李经理能做的是非常有限的。
现在我们在每个指标上选定了一个平衡点,对李经理来说,这个平衡点是不难达到的,只要他做到了,就能获得加薪。
对公司来说,达到平衡点就意味着比过去做的好,因此不会增加成本负担。
3、加薪方案更加具体
- 销售额每增加400元,奖励1.5元,每减少400元,少发1.5元;
- 毛利率每多0.1%,奖励7元,每少0.1%,少发7元;
- 人创销售,每多55,奖励4元,每少55,少发4元;
- ...
实行KSF方案之后,
1、李经理本人更有动力了,在培训员工、节约成本上做出了更大的贡献。
2、门店员工流失减少,员工积极性大幅增加。
3、餐厅销售额虽没有大幅改变,但由于成本费用减少,人效提升,餐厅利润反而上升了20%。
对员工来说:
1;日常工作有了目标,知道自己重点抓哪些;
2;工资拿多少要靠自己而非老板;
3;多劳多得,少干少拿;
4;只要做的比过去好,自然可以拿到更高的收入;
5;有6-8个加薪渠道,激励员工主动积极干,从而为企业创造更大价值 。
对企业来说:
1;员工没达到平衡点,说明工作做的不到位,自然拿不到高薪;
2;员工达到平衡点,说明员工状态稳点,做的不比以前插差 ,做的很不错;
3;员工超过平衡点 ,说明做出了更好结果,自己能拿更高工资,企业获得更高利润。
KSF增值加薪法,对员工而言,给其提供了没有上限的加薪模式,员工可以凭借自己的努力,创造更好的结果,为自己加薪。