2022综合评价报名将于3月份大规模开启。哪些考生适合报考?各大综合评价招生高校有哪些要求?
小壹老师汇总整理了各大高校2021年综合评价报考要求,选校必备,快来看看你能报考哪些高校!
1、综合成绩优秀
CELEBRATION
综合成绩优秀是报考综合评价招生的前提条件。
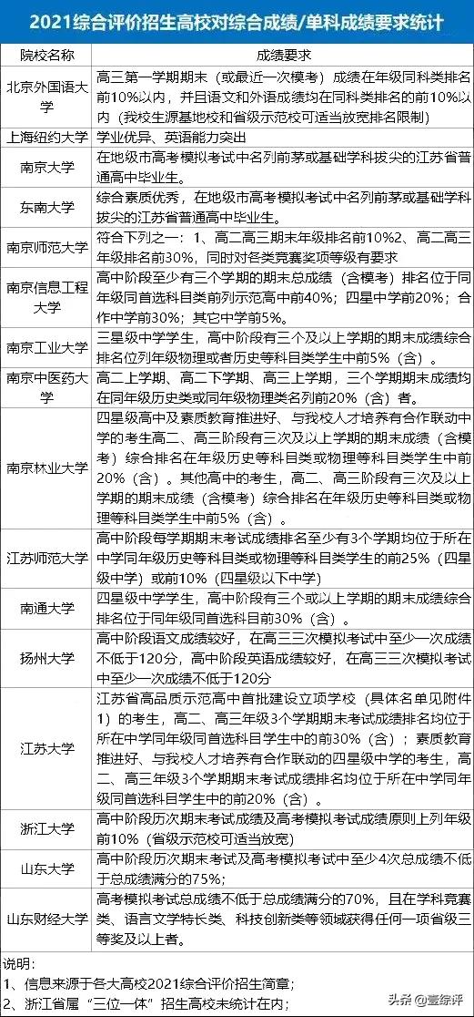
部分高校还对考生的 高考成绩、学考成绩、平时成绩 提出了明确要求,小壹老师汇总了2021年除浙江省属“三位一体”综合评价招生高校外的其他高校要求,以供考生和家长参考。
1
高考成绩
高考成绩一般需要达到所在省份本科第一批录取控制分数线以上,也就是一本线以上。比如:
昆山杜克大学要求 :入围考生高考成绩必须达到所在省份本科第一批录取控制分数线以上(本科录取批次合并的省份为特殊类型招生控制分数线/特殊类型资格考生最低录取控制参考线、浙江省为第一段分数线)。
2
学考成绩
部分高校在综合评价招生简章里还对学考成绩有明确要求, 学考合格方可报考 。小壹老师统计了部分对学考成绩有要求的高校,浙江省属“三位一体”招生高校未统计在内,如下图所示:

3
平时成绩
部分高校还对考生平时成绩提出了明确要求,如北京外国语大学2021年综合评价招生要求高三第一学期期末(或最近一次模考)成绩在年级同科类排名前10%以内,并且语文和外语成绩均在同科类排名的前10%以内。
其他高校的要求如下图所示:

2、有竞赛奖项
CELEBRATION
对于竞赛奖项这一块,大多不是硬性要求,但 如果有竞赛奖项的话,报考综合评价会更有优势 ,初审通过率更高。
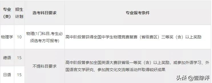
部分高校对竞赛获奖有 优惠政策 ,部分高校的某些专业规定 必须具有相应的奖项才能报考 ,如中国海洋大学2021综合评价物理学专业,要求考生需要获得物理竞赛复赛省级三等奖以上才能报考。具体情况可查看目标高校的综合评价招生简章。

小壹老师汇总整理了各大高校认可的竞赛奖项要求,如下图所示。
1
理科五大学科竞赛
多数高校认可五大学科竞赛省三及以上等级奖项,部分院校还认可省级初赛奖项。

2
人文社科类赛事及科创类赛事
英语类竞赛 :全国创新英语大赛、全国中学生英语能力竞赛、外研社杯外语素养大赛、21世纪杯英语演讲比赛等竞赛获奖。
作文类竞赛 :“叶圣陶杯”全国中学生新作文大赛决赛、全国新概念作文大赛、全国中小学生创新作文大赛、“语文报杯”全国中学生作文大赛等竞赛获奖。
科创类奖项: 全国青少年科技创新大赛、青少年机器人大赛、“明天小小科学家”奖励活动、全国中小学电脑制作活动、青少年创意编程与智能设计大赛、青少年人工智能创新挑战赛、青少年电子信息智能创新大赛等竞赛获奖。
具体要求如下图所示:

3
其他类
部分高校认可 第一作者正式出版文学专著或第一发明人取得发明专利 (不含外观专利、实用新型专利)授权等。
而山东省内综合评价招生高校,一般要求考生高中三年需要参加 不少于10个工作日的社区服务和1周社会实践 ,并完成 不少于6学分的考察探究活动 (研究性学习、研学旅行、野外考察等)。
根据各大高校综合评价招生条件来看, 具有竞赛奖项的考生初审通过率更高 ,但竞赛获奖不是一朝一夕就能完成的事,必须提前规划,高一高二时就要开始准备!
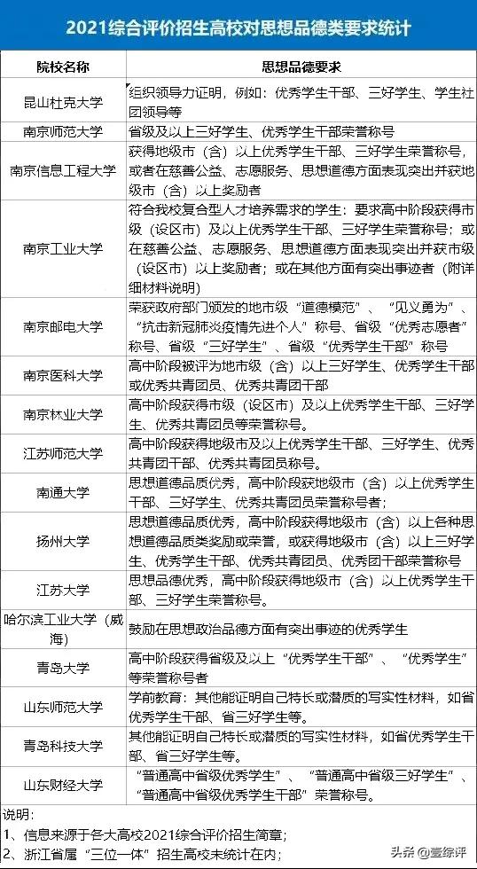
3、思想品德类
CELEBRATION
思想品德方面表现突出的考生也可报考,主要集中在 江苏和浙江省属高校 。
主要表现为:获得 地级市(含)以上优秀学生干部、优秀共青团员、三好学生荣誉称号 ,或者高中阶段获得 地级市(含)以上各种思想道德品质类奖励或荣誉 。

4、艺术、体育类特长
CELEBRATION
部分浙江省属高校也认可艺术、体育类特长,有相应特长的考生也可报考。
典型如 浙江海洋大学综合评价 招生条件:
艺术特长类: 参加浙江省教育厅组织的音乐舞蹈类(声乐、器乐、舞蹈)和美术类(书法、绘画、摄影、设计)艺术特长测试并获得*级A**证书。
体育特长类 (限篮球、排球、足球、乒乓球、武术、网球、羽毛球、田径、游泳、健美操、啦啦操、跆拳道):获得国家二级运动员及以上证书;或中学阶段在浙江省教育厅、浙江省体育局主办的中学生体育赛事中获个人项目前6名(集体项目为前3名)或二等奖及以上;或中学阶段在国家教育部、国家体育总局主办的中学生体育赛事中获个人项目前8名(集体项目为前6名)或二等奖及以上。
5、具备一定外语水平
CELEBRATION
部分中外合作高校属于外语教学,所以会明确要求考生 具备一定的英语水平。
如2021年西交利物浦大学要求报考的江苏考生具有优异的英语语言综合应用能力;深圳北理莫斯科大学校测要进行外语测试等。
2021年综合评价招生高校对英语要求如下图所示:

写在最后
CELEBRATION
从各大高校2021年综合评价报考要求来看, 综合成绩优异、有竞赛奖项、思想品德优秀、有艺术音乐特长、具有一定外语水平,具备其中一条或几条的考生即可报考 。考生和家长可先参考本文确定好目标院校,然后再根据目标院校当年综合评价招生简章,确定详细报考要求,提前准备报考材料!
高一高二低年级考生,也要按照以上报考要求,提前规划,尽早准备了!