俗话说三年磨一剑,对于初2023届考生而言,中考备考进入尤为关键的一年。
也正是在这一年,初中生们将被层层分流,升入新的赛道。有的通过指标到校、中考、艺体特长等途径进入高中,有的进入中职、高职等学校。
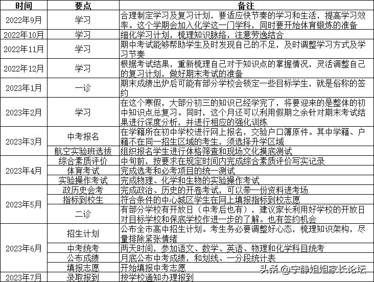
先展示下初三一年的整体备考时间安排,再解释其中的重要事件,供家长们在规划时参考。

01、学习
学习,不断总结、提高自身成绩,这不仅在初三冲刺阶段,在整个初中阶段都很重要。
正值暑假,许多学生还在利用假期时间查漏补缺、培优拔高,为的也是中考前把学习成绩再提一提。等收到高中录取通知书回望整个备考阶段,你会发现没有什么比成绩、分数更管用的了。
在初三上学期,全部的精力都应放在学习上面,这一阶段没有其它事件干扰。所以,全心搞成绩吧,并把这种激情保持到中考那天,延续到高中乃至未来的学习生涯中。
02、一诊
2023年1月的初三上期期末考试,被称为“一诊”,是第一次以中考统考科目(语数英理化)进行的统一测试,能够反映在全区的成绩水平。
要留意这次考试后区内的划线,代表重高线、普高线的意思,考生可以用自己的得分进行对比,并结合往年高中的录取标准,初步锁定当前成绩对应的高中范围。
2022年体育增加了10分,加之高分段学生扎堆,高中扩招等因素,不少高中录取线上涨,和重高线分差特大。这届考试一诊后计算分差时,可以参考近几年录取分差。
也可以带上成绩到校咨询,部分学校可能有签约机会,成绩有优势的学生可以去争取一下。
03、报名
要升学的初中生都要参加中考报名,在网上操作。往届生、回城生请和户籍地招办联系。
成都中考划分了17个招生区,学籍、户籍在同一个招生区的学生填报最简单,按照步骤确认一遍信息就行。二籍不同区的,选择其中之一作为升学区,后续录取就按照选择的区域进行。

有选择升学区的学生要注意,民办高中校内直升要求考生的升学区和高中所在区一致,公办高中统招计划只有户籍在本招生区的考生才能填报,这些都涉及到升学区的选择。
举个例子。
甲同学学籍龙泉师一,户籍青羊区。要想直升龙泉师一高中部,升学区域就要选择龙泉驿区;要想填报“5+2”区高中统招生计划志愿,就要选择“5+2”升学区,成为“5+2”区统招生。
过了3月份的报名,如果户籍发生变化,在6月10日前都可以更改中考报名信息。如果错过6月10日,参加中考不受影响,但录取就只能按照报名系统中的信息录取。
04、体考
综合素质评价填报、实验操作考试和体考基本上都在4月进行,前两者按照要求步骤操作,难度不大,这里说说体考注意事项。
2022年实行新中考政策,其中体育做了较大调整,考试项目由必考+选考组成,增加了体育素质综合评价的考查,总分变成了60分。
体育素质综合评价总分10分,分布到七八九年级,七年级3分、八年级3分、九年级4分。
统考的必考项目为立定跳远和长跑,第一类选考项目为足球、排球、篮球三选一,第二类选考项目为投掷实心球、引体向上(男生)/斜身引体(女生)二选一。
四类项目每项满分100分,总分除以8四舍五入保留两位小数后的得分即为统考成绩。

体考拿下满分的难度还是比较大的,不太擅长的同学要早做准备,寒暑假可以参加有老师指导的集训,提升还是比较明显的。
05、指标到校
五月的重要事件也是比较密集的,政治历史会考、二诊、指标到校都在这个月发生,也是在这个时候,初中生开始了第一次分流。
二诊考试成绩是几次诊断考中参考价值较大的,直接关系着指标分配,这次成绩占综合成绩的比重还挺大,指标分配时要参考。
只要满足指标到校生的基本条件,例如户籍在本招生区、学籍3年(转学2年)、小升初未择校等,就有资格申请。

申请到市级指标的学生,中考成绩达到重高线即可被四七九录取;申请到区指标的学生,不参加中考,直接被区内重高录取。对中上成绩水平的学生来说,指标到校是一条很不错的升学途径。
民办高中校内直升也在这期间选拔,有的还会参考初一、初二期间的多次考试成绩,直升成功的学生也是不用参加中考的。
06、志愿填报
没有走指标到校这条路升学的学生,主要就要看中考成绩了。
中考统考前,会公布各高中招生计划,有哪些招生方式、各招多少人、住宿条件等信息都有,这是每届考生都要重点关注的。招生计划直接决定了升学的难度,2022年扩招后,绝大多数高中的录取线位次都出现了下降。
中考统考后,艺体特长生开始报名,符合条件的考生可以填报三个志愿,先进行专业成绩测试,等中考成绩公布后,综合两方面成绩进行择优录取。

今年是6月底公布的中考成绩,还有重高线、普高线和普职融通班线,分段统计表情况。借助一分段统计表,能够显示当年考生整体分数情况,考生也可以对照自己在本招生区的位次。

志愿填报就是在成绩公布的当天开始,期间考生及家长可以到意向高中咨询,学校会给一个咨询录取线供参考。
第一批次志愿先结束,然后是第二、三批次志愿。公布录取结果也是按照一、二、三批次的顺序,正录结束当天还有补录。
被录取的学生,按照学校的通知按时报到就行了,有的学校还有夏令营等活动。到7月的时候,当年的初升高就算全部结束了。