张园地处静安寺路(今南京西路)之南、同孚路(石门一路)之西,旧址在今泰兴路南端。
在1899年前,上海公共租界的西界在泥城浜,就是现在的*藏西**中路,出了泥城浜就是中国地界,这里是农村,一派田园风光,当然,农田的价格低廉。
1872年至1878年,英商和记洋行经理格龙(Grone)先后向农户租得土地20.25亩,辟为花园住宅。格龙本以经营园囿为业,故布置颇具邱壑,有洋房一所,池沼一汪,种植荷花。四围沙路曲折,树木葱茏。1879年至1881年,此地先后转租给英商丰泰洋行及和记洋行。根据中国与列强签订的条约,规定外国人只能在租界里居住,于是这个花园被上海道台取缔了。
1882年8月16日,寓沪富商张叔和为了让母亲养老,向英商和记洋行买下了总面积21.82亩的这个花园。
张叔和,名鸿禄(1850―1919),字叔和,出生于江苏无锡。他17岁来到上海发展,经营有道,赚了不少钱,后来捐资得官,与清朝大官李鸿章等洋务派大臣来往密切。约在1880年,他受李鸿章等人的委托出访吕宋(现菲律宾)、越南、泰国、新加坡、尼泊尔等地,为轮船招商局寻觅股东,大获成功。1881年,张鸿禄被正式委任为轮船招商局帮办,从1882年到1885年,张鸿禄是轮船招商局四位主要负责人之一,另外三位是赫赫有名的唐廷枢、徐润和郑观应。

张园主人张鸿禄
1887 年 1 月20日,张叔和为了帮助台湾巡抚刘铭传和大陆建立经济联系,乘坐“万年青”号轮船前往台湾,结果轮船和英国船只相撞,眼看轮船要沉没,他机智地攀上桅杆,得以逃生,船上其他83人全部遇难。
张叔和辞官后致力于实业,他在《新闻报》、华盛纺织厂等企业中拥有股份,1915年任振新纱厂经理,还帮助荣氏兄弟在上海创办申新一厂等。而他的众多实业中,最出名的就是他经营的张园。
张叔和买下张园不久,老母亲就去世了,张叔和悲伤之余准备卖掉此园。朋友劝他别卖,张叔和想想有道理,决心把它改建为一座大型园林。在“海上闻人”袁祖志的建议下,张鸿禄决定把自己的花园改造为开放性的娱乐性花园,于是,张鸿禄又出资购进了周边约40亩土地,至1894年全园面积达到61.52亩。张叔和不惜重金,重新打造张园,以西式风格为主兼有中西合壁特色。袁祖志还为花园取名为“味蒓园”。
“蒓”就是“莼菜”,是一种水生植物的叶子,是江南著名的水生蔬菜,所谓的“味蒓”,就是“品味莼菜”的意思。《晋书·张翰传》中记载:张翰,字季鹰,苏州人。在洛阳当官,当时政局混乱,战争不断,张翰意识到,在这样的局势下,继续当官,可能会落到一个身败名裂的悲惨结果,于是“因见秋风起,乃思吴中菰菜(就是茭白)、蒓羮、鲈鱼鲙”,找了一个借口,离开*场官**,退归林下,回乡“吃老米饭”(沪语俗语,是“吃老本”的意思)了,于是,成语“莼鲈之思”、“莼羹鲈脍”比喻思念家乡而辞去官职。张翰姓张,张鸿禄姓张,张翰是苏州人,张鸿禄是无锡人,也算是“一千年前是一家人”,张鸿禄以“味莼”表达了与“祖先”张季鹰同样的心情。
关于张园主人张鸿禄的记录寥寥无几,少之又少。
邓之诚(1887-1960)是南京人,清末举人,1920年任《新晨报》总编。1917年,任国史编篡处编篡,1927年后历任北京大学、燕京大学、辅仁大学教授,其《骨董琐记全编》的部分资料来自国史编篡处,可靠性较强,其中有《味蒓园》,说:
上海昔有味蒓园,俗称张园,为张鸿禄所辟。光绪二十年(1894年)十月十五日上谕:“刘坤一奏,前办上海招商局、广东候补道张鸿禄,因亏空局款,被参革职,开复,仍在上海起造花园,声名甚劣,实属行止卑鄙,有玷官鍼。张鸿禄著即革职勒令回籍,不准逗留上海,以警官邪,钦此。”
只知道张园的主人叫张鸿禄,字叔和,江苏无锡人,靠捐纳混到了一个“候补道台”的官衔,后来来上海,入轮船招商局,因为“亏空局款”而被革职。虽然无法知道这个“亏空局款”是张鸿禄挪用还是贪污公款,显然,他是拿了这笔钱投资建设张园的。
张鸿禄被革职后仍然混迹于租界,经营他的张园,不过,这道“上谕”(就是皇帝的批文)下来,张鸿禄难以继续混下去了。
孙宝瑄《望山庐日记》光绪二十九年八月十六日的记录提到了这件事,说:“过午,同游味蒓园茗话。园旧为张叔和产,今赁于西人,月得银千两”,显然,张鸿禄把张园出租给外国人经营,他每月有“千两”的收入。
20世纪初,荣宗敬、荣德生兄弟从无锡来到上海发展,专程赶到张园投帖拜访老乡张叔和,受到了热情的接待,荣氏兄弟从此成为张园的常客。有一天,荣宗敬突然患病,生命危险,张叔和闻讯马上邀请名医为他治病,使得荣宗敬转危为安。不久,荣宗敬办纱厂,委托张叔和寻找厂址。张叔和介绍了一块地皮,并陪同荣氏兄弟坐着马车前往现场察看。荣氏兄弟仅仅5个月就把工厂建成,它就是后来驰名中国的申新一厂。该厂总投资30万元,荣氏兄弟占股55%,张鸿禄占股25%,其余20余人占股20%。

1905年1月,廉隅与姚女士在张园举办“文明结婚”,这标志着晚清新式婚礼的诞生。照片中就座者即为张鸿禄
张叔和是个颇善经营的儒商。张叔和心怀和洋人园圃“别苗头”的民族自豪,投下重金,不断扩建。他认为江南园林小巧而不开阔、重悦目而不重卫生,故仿照西洋园林风格,以洋楼、草坪、鲜花、绿树、池水为筑园要素。园外为柴扉,题曰“烟波小筑”;园内建洋楼,置亭台,设花圃,栽名树。他浚通外水,让活水潆回环绕,跨之以桥数座,皆请海上名人题名,有纳履、卧柳、龙钓、知星、三影等名。置亭台于水中,如同海上三山,各以英文命名,如高览台、佛兰台、朴处阁等;园内还有“海天胜处”,既堪品茗,复可开樽,且割楼之西半隅为歌舞之所,日有都知录事前来奏技,清歌一出,舞袖群飞,顾而乐之,足令人流连忘返。”还增设曲池、荷沼、花房、茅亭、双桥、假山、花蹊等景。
1885年张园免费对外开放,洋场之中有如此地域广大、风景优美的休憩、活动、交际、娱乐场所,在这里有茶座,可供品茗,闲谈,小憩。有餐厅,供应中西菜点,各种祝寿、结婚等宴会,几乎无日无之。沪上民众立刻趋之若鹜,张园顿时人流如潮,络绎不绝。因为游人实在太多,张叔和就收取每张一角的门票。

1913年地图,其东侧的十字形就是“安垲第”

1918年地图,张园在同孚路东,静安寺路与威海卫路之间

张园当时被称为“海上第一名园”

百年前的张园入口

上海的张园在历史上是有名的“海上第一名园”。
清末吴县卧读生在他的《游历上海杂记》中写道:“近年称盛之处,厥惟张氏味纯园。拓地既有七、八十亩,园中居胜之处则有旧洋房一区,新洋房两区,皆极华丽,其中最大之一区可容六百人。以故一应胜会皆不乐舍此而他属焉;而日涉成趣,士女如云,车马之集于门外、门内者,殆不可以数计。噫!何其盛欤!”此文字描写了清末民初时张园的盛况。

张园门口候客马车排长队

张园之景色
从1882年至1894年,张园在原园之西逐步扩张,全园面积最大时达61.52亩,1892年,张叔和在张园新建一高大洋房。以英文Arcadia Hall名其楼(中文取其谐音为“安垲第”),意为世外桃源,与“味莼园”意思相通。安垲第楼分上下两层,开会可容千人,它又是当时上海最高的建筑,登高东望,申城景色尽收眼底。1893年安垲第洋楼在张园落成,张叔和又改为免费,但园中的各种设施和服务要收取费用。
“安垲第”是英文“Arcadia”的音译。“安垲第”是古希腊伯罗奔尼撒半岛中部山区,古代居民的牧歌式生活,它在古罗马的田园诗和文艺复兴时期的文学作品中被描绘为希腊的世外桃源,所以,所谓的“安垲第”就是“世外桃源”的意思。
而张园的“安垲第”,就是进入上海最早的建筑事务所“有恒洋行”设计的。英商有恒洋行在上海留下的作品不多,外白渡桥是其代表作之一
“安垲第”是二层西洋建筑,古典主义风格,建筑的一侧为三层塔楼,有尖顶,张园免费向游客提供登楼活动。当时,沪西还是农村,登斯楼也,可以远眺一派田园风光,成为当时上海著名的登高点。
“安垲第”是集花园、茶馆、饭店、书场、剧院、会堂、照相馆、展览馆、体育场、游乐场等多种功能于一体的公共场所。
张园的食宿在上海私园中首屈一指,曲池内设灯船酒家,园内还有酒吧、茶座、点心铺多处,宾客可以乘登舟把盏、登楼望远,享受香茗、茶点、西餐及中外名酒,醉听萧鼓,吟赏落霞。
张园的游乐设施与娱乐方式也是当时上海最时兴丰富的,常设摄影、焰火、戏剧、杂技、马戏汽球,游人可在疏柳画桥、风帘翠幕的江南园林中尽情欣赏西方文明与现代生活的最新成果,无疑是对晚清上海民众的绝大吸引。
“安垲第”大厅是1897年6月4日上海首次对华人放映电影地。晚清文人孙宝瑄(民国总理孙宝琦之弟,李鸿章长兄女婿)记载:“夜,诣味莼园,览电光影戏,观者蚁聚。群灯熄,白布间映车马人物,变动如生,极奇。使人忘其为幻影。”
安垲第前大草坪又是西方著名马戏团在沪首选演出地,搭建棚屋帐篷展演象狮、虎豹、熊马等动物表演。此外,张园还有舞厅、酒吧、滚球场、网球场、溜冰场、弹子房、电气室等体育、游乐设施。

印有安垲第楼的外国明信片

张园中的“安垲第”


1907年张园与安垲第Arcadia Hall In Chan-su-ho Garden Shanghai.

张园“安垲第”

1908年的张园The chang su ho garden@Arnold Wright 相册
袁祖志还帮助张鸿禄在“味蒓园”设计了许多娱乐项目,里面有抛球场(地滚球,就是现在的保龄球)、弹子房(桌球,就是“*诺斯**克”、“开仑”)、剧场、照相馆、动物园、茶室等。

安垲第楼下的露天茶座
张园中还时常举行各种体育竞赛。比如,1903年秋举行了脚踏车大赛,华人赛程是一英里,设有贵重奖赏,进场学习、练习者不取分文。还有举行“斗力新法”竞赛,延请西国拳师比赛拳术。1909年、1910年,著名的拳师霍元甲在此设擂,先后与赵东海、张某比赛,并拟与美国“大力士”奥皮音比试。1909年,英国大力士奥皮音在张园摆擂台比武,上海人邀请霍元甲前来对决,奥皮音自知不敌,不告而辞。霍元甲不战而胜,威名远震。奥皮音惧其神力,临时爽约,逃之夭夭。

此为张园比武告终后,霍元甲与徒弟合影留念
张园还是一个大型的、内容丰富的游乐场,设有抛球场、弹子房等,有各种娱乐设施,1903年,园中又添设了有一定冒险性质的游艺车。其法是筑高台临池,上下以车,车以轮行铁路,用机关运动(与现在的过山车相似)。人出小银元二枚即可乘车,登台以后,即坐小舟,自台上推下,投入池中。舟颠荡似悬空坠下,惊险异常。“西人喜之,乘者颇众。华人胆怯,多不敢尝试”。寓沪文人孙宝瑄还曾与友人放胆乘坐一次,“始大悟此戏可以练胆”。

张园中的大型游乐设施“过山车”

张园游乐设施——激流勇进
当然,近代许多西方的娱乐活动也最早出现在张园,以后向其他地方传播。如孙宝瑄《望山庐日记》光绪二十三年(1897年)五月初五日记:“夜诣味蒓院,览电光影戏,观者蚁聚。俄,群灯熄,白布间,映车马人物,变动如生,极奇。能作水腾烟起,使人忘其为幻影。”这是中国第一次关于放映电影的详细记录。

张园电影院广告
张园园内有剧场专演演髦儿戏,就是女子京剧,有时还演滩簧和本滩戏、昆曲和魔术等。“外国戏亦时有之”。而张园的各种展览更是五花八门。有花展、书画展、图片展等。
张园还是展示洋气的地方。许多没有推广的洋玩意儿,均先在张园出现。如当时电灯引进上海时间不长,就已经在张园中使用,至晚,“园内电灯数十盏,遍布于林木间及轩下室内,高高下下,错落有致,园中各处,纤毫毕露,游园人咸以为奇观”。张叔和还将在当时也是很稀罕的照相引进张园,让光华楼主人在园中专门开设照相馆。许多市民、文人、尤其是名人,还有*楼青**中人,竞相来张园摄影留念。在张园摄影的收费标准是“四寸六角,六寸一元,八寸二元,十二寸四元。”

张园内开设的照相馆
1890年10月,西人范达山与华利还在张园进行了气球载人表演,华利随气球升空,并作表演。园内高挂中美*旗国**,观者不下数千人,企踵延颈,叹为观止。轰动了当时的上海。
1909年,中国品物陈列所(俗称赛珍会)从四马路迁入张园,张园又成为西洋物品展销的地方。各式工业品、手工业品琳琅满目,其中,电气屋最受人称道,举凡电灯、电灶、电扇、电铃、电气叫子等最时髦的舶来品,应有尽有。
张园栽培了许多名花佳草,这里是赏花的胜地,春兰秋菊,夏荷腊梅,每多名种。张叔和是有心人,他欢迎寓沪西人在园中举行花展。如1891年,西人在此举行花会。园中高挂各国彩旗,参赛之花的种类,数以百计,姹紫嫣红,满园芬芳。参观之人,摩肩接踵。张叔和自己也在张园举办花会。他从世界各地引进上品奇异菊花数十种,其花身之茂,高逾丈外,每株放蕊多至百余,大若巨盆,娇艳夺目。他更不惜重资,聘请日本莳花名手,扎就各种人物走兽,西式玩器,玲珑活泼,栩栩如生。1897年10月,他举办花会,仕女云集,盛况空前。
1885年以后,演放焰火是张园一大项目,几乎无年无之,有时一年不止一次。著名的潮洲焰火、东莞焰火、高易焰火、安徽焰火,以及东洋焰火,都在这里演放。如,1886年8月14、15日,高易筹赈公所在张园演放焰火, 1894年4月29日,放东洋焰火, 1896年9月,放潮洲焰火,有汾阳执笛、大蟹横行、满天珠露、火树银花、四夷电转、鲤鱼逐浪、花鹿奔驰、招财进宝、珠灯献瑞、宝塔玲珑等名目。1897年10月,放东莞焰火,……。每放焰火,张园必人山人海。当时的报纸描写道:“中西客俱攒簇立于暗陬,千头尽仰,众目争观,嗤嗤之声,荧荧之影,几于目迷五色,不可方物。”
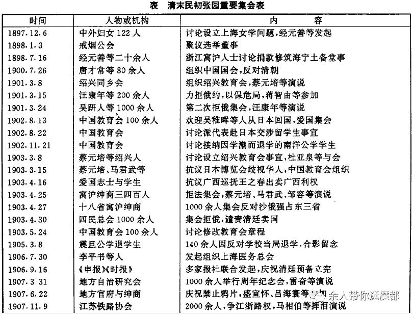
张园最突出的一点,它还是上海各界*会集**、演说,发表政治主张的场所(还曾是清末革命*党**活动的场所)。若遇重大政治事件,或庆祝大典,募捐、纪念活动等等,张园必有*会集**,演讲,参加者多可达数千人。
1893年至1909年是张园最兴盛时期,她总是成为《申报》《新闻报》《苏报》《时报》等的新闻。张园是上海各界*会集**、演说的场所。1903年4月25日,上海各界三四百人在张园*会集**,拒俄反清,宣传革命,蔡元培、邹容等登台发表演说;1906年9月16日,《申报》等多家报纸发起庆祝清廷宣布预备立宪的*会集**,郑孝胥、马相伯发表演说。盛宣怀父亲84岁生日祝寿会在张园举办,中国金石书画会的《书画赛会》也在张园展览……

张园“安垲第”近景
许多户内的活动设在“安垲第”,当然,把房间重新分割,“安垲第”也成了会议室、演讲厅。
据记载光绪二十三年十一月十三日(1897年12月6日),上海道台蔡钧夫人假座“安垲第”召开大会,商讨和号召“讲究女学,师范西法,开风气之先”,到会者122人,其中有包括康有为之女康文涧、梁启超夫人李瑞蕙等56位中外妇女代表,当时的记者感叹说:“此诚我中华二千年绝无仅有之盛会也,何幸于今日见之”。

1897年12月6日,上海道台蔡钧夫人在张园安凯第召开“妇女代表大会”
当然,进入20世纪后,张园所在的地区已经被划入公共租界,清政府无法进人租界执法抓人,张园又成了中国资产阶级革命最活跃的地方,如“张园剪辫”、拒俄运动、*制抵**美货运动等,中国近代史上的许多重大事件和运动发生在张园,于是张园也是中国最著名的园林和地名。

1916年7月17日,孙中山在张园演讲《地方自治》(左为黄兴,右为孙中山)

1913年4月13日,国民*党**上海执行部在张园举行追悼宋教仁大会

张园举行慈善义卖
1897年12月6日,中外妇女122人在安垲第讨论设立上海女学问题,这是在张园举行的第一次百人以上的*会集**;
1901年3月15日,上海各界*会集**,反对清政府与沙俄签订*国卖**条约,以保危局;
1901年3月24日,各界再次*会集**拒俄,孙宝瑄、吴趼人、何春台、蒋智由等十余人发表演说,与会者逾千人。演讲者中有一位十六岁的女学生薛锦琴,开中国妇女公开演讲之先河;
1903年4月25日,上海各界三四百人,*会集**拒俄反清,宣传革命,蔡元培、邹容等演说;
1905年3月8日,震旦公学学生140余人,因反对学校当局而退学*会集**;
1906年9月16日,《申报》、《同文沪报》等多家报纸发起庆祝清廷宣布预备立宪的*会集**;
1907月11月9日,马相伯演说;
1916年7月17日,孙中山、黄兴在张园演说,宣传“地方自治”;


晚清最后二十余年是张园的黄金时代,张园成为上海最负盛名的游乐休闲场所,在上海三大私家名园张园、愚园和徐园中名列第一。到十九世纪八十年代后期,张园已被公认是上海私家园林之最。是沪上唯一的一处以西为主、中西合璧的新式花园。
从1893年到1909年的张园鼎盛期,它就是上海潮流生活的代名词,也是举行室外大型群众性*会集**的场所。清末民初上海的民间娱乐活动及政治群众*会集**大多在此举行。季节赛花会、拳王擂台赛、赈灾义演、筹款园会、时髦展览、新奇焰火、惊险运动、时事演说,都在张园举办。张园之名,日日见诸报刊;张园之事,人人喜闻乐见。招徕众多的沪上游客前往张园赏玩游乐,也促成了张园从私家园林到沪上名胜的转变。
张园鼎盛时期为1893~1909年。1899年,公共租界扩张成功,它的西界伸到了静安寺,租界的城市建设很快,没过多久,静安寺路沿线就成为繁华的商业区和住宅区,土地的价格节节攀升。1909年,哈同花园建成,虽不完全对外开放,但吸引了不少文人雅士、达官贵人。还有附近的徐园、愚园,也是对外开放的私人花园。接着又出现了新世界、大世界等游乐场,地段、设施、经营手段均略胜一筹,而且更大众化。对张园的娱乐性花园冲击极大,张园显得落后而衰败,张园经营维艰,终于1918年宣布停办。1919年3月,张园被拍卖易主,房地产商购得后纷纷建造石库门里弄住宅。在其遗址上有一部分建造了住宅房子,还形成一条叫“张园”的弄堂。原来的张园虽已消失,但人们仍然习惯称这批石库门建筑群为张家花园

现在的张园石库门里弄,正在进行旧区改造