
随着法国和克罗地亚这最后一场比赛的结束,2018年俄罗斯世界杯完美落幕。其实我并不是一个球迷,确切的说平时也没有看球的习惯,可是有一件事很奇怪,就是从08年开始每一年的世界杯我都会和其他的球迷一样去看每一场球,就算是工作忙,我也会在赛后观看结果和赛程集锦。其实像我这样的伪球迷大有人在,前两天看到了一个阿里云的数据,今年世界杯最高峰值已经达到了1.5个2018年春晚的规模。

那问题就来了,大家是否想过:世界杯为什么可以达到这么大的体量?足球为什么可以成为人们最喜爱的运动。他的魔力到底在哪?正当自己百思不解的时候,我发现樊登读书会里分享了一本书《为什么是足球》,听过之后以上的问题迎刃而解。
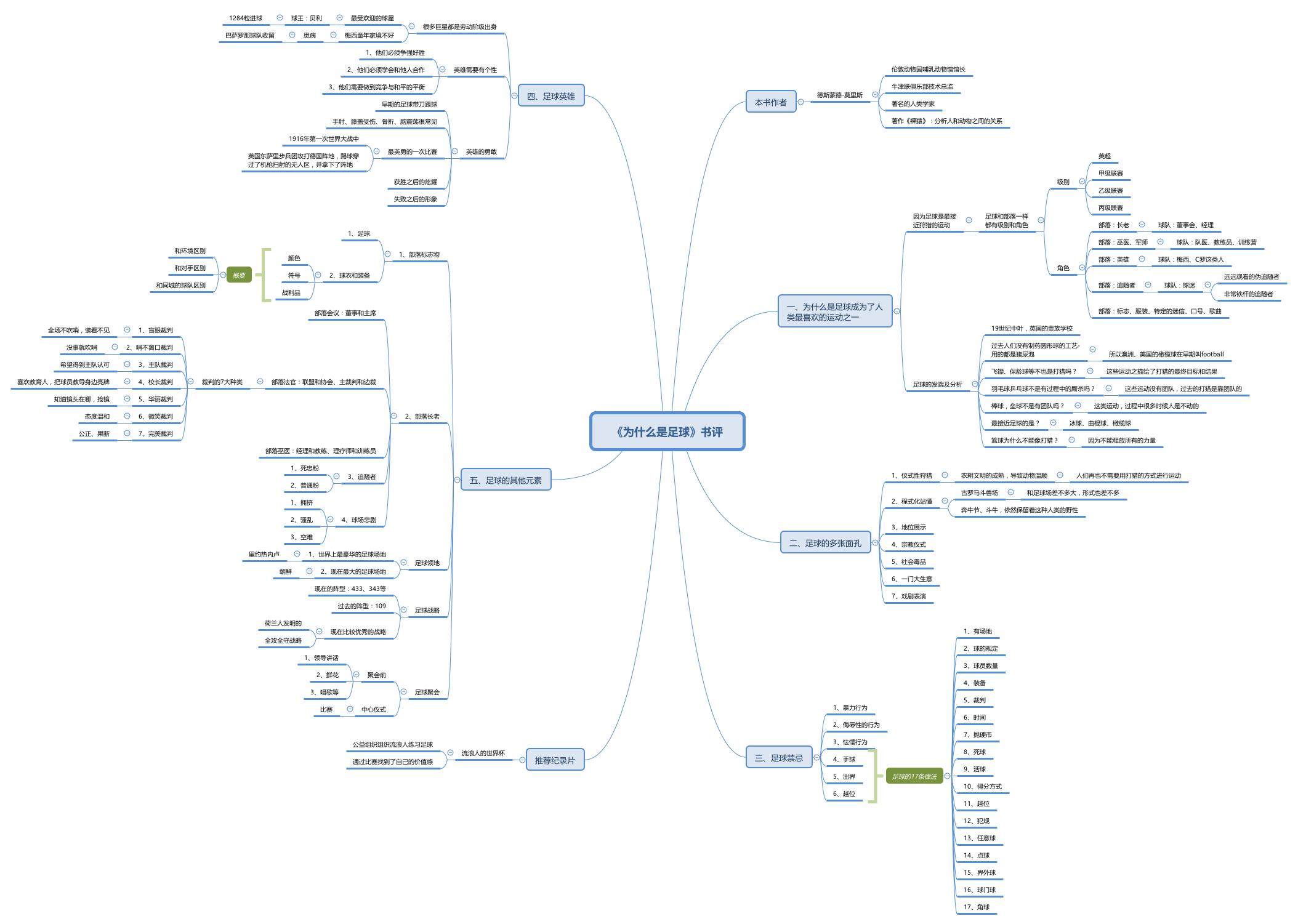
为什么足球是人们最爱的运动?
著名人类学家:德斯蒙德-莫里斯走访了全球各地区的重大足球赛事,结合了人与动物之间的关联,调动了自己毕生掌握的知识。终于解决了这一问题,并且在书中做出了详细的分析。原因在于足球这项运动最符合原始社会中的“狩猎”行为。这是人类在繁衍至今留下的本性:奔跑、场地够大、个人技能展现、力量爆发、团队合作、达成目标。

这个时候你可能会说飞镖、标枪这样的运动不像狩猎吗?(原因:缺少运动、合作,只用最终的目标)
羽毛球、乒乓球呢?不像狩猎吗?(原因:缺少合作)
棒球、垒球呢?不像狩猎吗?(原因:有合作、有技能展现,可很少奔跑)
篮球和排球呢?不像狩猎吗?(原因:有合作、有技能展现,可是场地不够大,不能完全爆发出力量)
所以得出足球是最像“狩猎”的一项运动,我们的喜爱源自“天性”。

足球竟然与原始部落惊人相似!
分析至此:书中还作出了更佳详细的对比,足球的组成结构和远古时期部落的组织结构惊人的相似。部落中有长老、巫医、英雄、跟随者。足球中有经理、教练、最佳球员、球迷。其在组织中的作用也是惊人的相同。

看完这段之后我突然茅塞顿开,这么多人喜欢足球运动,哪怕不是特别喜欢的也能被吸引,根本就没有什么特殊原因,就是因为“天性”,前两天看了一本书叫《睡眠革命》,主要是一位国际顶级睡眠大师辅导各种球队如何睡觉的,在里面就讲到了,最佳的睡眠状态就是回归最原始的状态,所以现在的很多国家的球队,在睡眠的时候都是模拟原始时期的温度、时间、光照等等。其实是同样的道理。从古至今人们一直都是这样,只要满足了最原始的那个状态就是最理想的状态。
足球精神,不灭之火
其实在听樊登老师分享《为什么是足球》之前,在我的心里的认知是:大家之所以喜欢足球,更多的不是这项运动本身,应该是一种无形的精神在吸引着大家。一种跌倒了还能站起来的精神,一种这次没成功还能再来一次的精神,一种面对强敌也临危不惧的精神,一种攻守之间的共同进退精神。在这个赛场上的输赢也只是表面的形式,更深入的说是没有输赢,每一个球队都在用自己的方式散发着永不言败的精神。

无论是梅西C罗的离开,还是日本队走后的整洁,还是就算拄着拐杖也要上场指挥、还是杖朝之年依然怀揣着足球梦想。对我们来说,这种感人的瞬间或许比输赢更重要。因为只要努力过、拼搏了,不论输赢,当下台之后爱人都能送上一个拥抱,一个吻。聚会时都会有朋友的真心喝彩,回家时都会有一桌温馨的饭菜。
所以不管是天性使然,还是精神感染,这就是足球。大家最热爱的运动。
最后《为什么是足球》一书的思维导图,分享给大家,希望可以给你带来帮助。
