数码新资讯?互联新事件?手机快测评?二十年专业老司机,等你上车,点击右上角关注泡泡网头条号即可
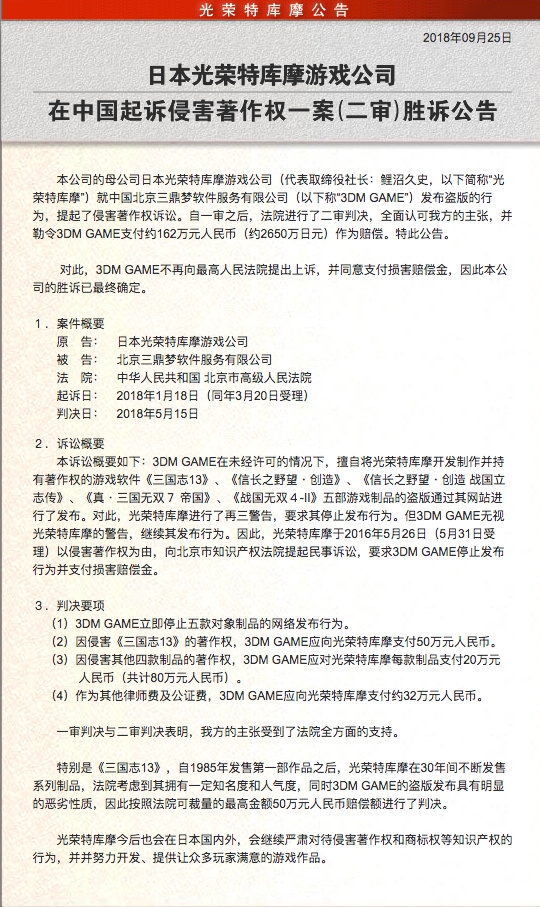
9月25日下午,日本光荣特库摩(Koei Tecmo)在中国官网挂出两则公告,宣布其在中国赢得著作权案的胜诉。


此案即先前搞得沸沸扬扬的北京三鼎梦软件服务有限公司(即3DM GAME)侵权案,光荣方面称,3DM未经许可,在自家网站上发布了《三国志13》、《信长之野望・创造》、《信长之野望・创造 战国立志传》、《真・三国无双7 帝国》、《战国无双4-Ⅱ》五款盗版游戏*载下**资源,侵害了光荣特库摩的著作权。此案件经过二审,3DM被判向光荣特库摩支付162万人民币(《三国志13》50万、另4部游戏各20万、律师费和公证费32万)赔偿,并立即停止五款对象软件的网络发布行为。

公告中对《三国志13》判罚50万进行了特别说明,"法院考虑到其拥有一定知名度和人气度,同时3DM GAME的盗版发布具有明显的恶劣性质,因此按照法院可裁量的最高金额50万元人民币赔偿额进行了判决。 "

据悉,3DM GAME已同意支付赔偿,不再向最高人民法院提出上诉,而涉及的有关盗版游戏资源也早已删除。
本文编辑:李天朔
关注泡泡网,畅享科技生活