本文首发“腾讯GWB游戏*界无**”
你知道游戏有哪些叙事方式吗?对于涌现型叙事,你又了解多少?本文将结合几款具有代表性的游戏,为大家详细介绍有关于它的方方面面。
一、简介
《人类简史》中说道,人类之所以成为地球的主宰,就在于人类能创造并且相信“虚构的故事”。虽然这个观点在现在仍有争议,但人类喜欢创造故事,听故事的事实毋庸置疑。从马里奥时*开代**始,电子游戏在画面,玩法等方面都发生了翻天覆地的变化。然而迄今为止以故事为驱动的电子游戏仍然占领电子游戏市场的半壁江山。在单机游戏的时代,玩家们为主角的悲惨遭遇而哭泣和愤怒;在F2P游戏已经成为主流的今天,玩家们愿意为了一个自己喜欢的角色一掷千金。游戏叙事在过去,在现在,在将来永远都会成为游戏设计的一个重要内容。

图片1 《鬼谷八荒》 图片来自于网络
2021年的修仙题材模拟战斗游戏,《鬼谷八荒》上线一个月内便销量破百万,除了修仙题材的火爆加持以外,游戏的叙事系统同样功不可没:玩家在《鬼谷八荒》的世界中,遇到了许多有个性的NPC,他们和玩家产生了羁绊,给玩家提供了许多有趣且独特的故事:有的玩家苦苦修炼,发现自己的秘籍竟然被宗门长老所偷;有的玩家和女侠结为夫妻,却发现女侠的儿子是自己的仇人。每一次玩家开始新游戏,都认识了不同的NPC,体验了不同的故事:他们都足够有趣,足够让玩家深信不疑,自己就在《鬼谷八荒》的世界里。

图片2 《鬼谷八荒》截图 图片来自于网络
从《鬼谷八荒》制作人张三的自述中,我们大概可以得知,本作的叙事大概包含下面几个部分:

写好的主线剧情玩家不陌生,但是NPC个性化,主角个性化和随机事件是什么,又怎么讲故事呢?这就要本文将从涌现叙事的定义开始分析。本文将介绍涌现式叙事的概念,实现涌现式叙事的手段,并且结合实例分析涌现式叙事的设计。
二、游戏的四种叙述方式
《十字军东征2》的设计师Henrik Fåhraeus指出,他认为游戏叙事有四种常见方式。
2.1 写好的剧本,固定的演出
代表作:《战争机器》《猴子岛的秘密》等。

图片3 《战争机器》 图片来自于网络

图片4 《猴子岛的秘密》 图片来自于网络
从电子游戏早期的马力欧过五关斩六将拯救公主,到乔尔为了救艾莉与萤火虫翻脸,这种叙事手段屡见不鲜。优点是作家和设计师有绝对的主权控制玩家在游玩时的节奏,或者应当产生的情绪。玩家就像坐在一辆过山车上,随着轨道起伏而尖叫或者大笑。这种设计的缺点也非常突出:
1. 玩家没有自由,也没有办法对剧情进行私人的解读。与小说或者电影这种媒介不同,游戏通过互动,让玩家的输入成为了整个叙事的一部分。换言之,小说和电影里的故事是固定不变的,而玩家则因为自己对主角的掌控而拥成为了故事的一部分。这种掌控和固定剧本的游戏是相冲突的;
2. 巨大的修改成本:固定演出的游戏通常包含大量为叙事服务的CG,动画和场景制作。然而当叙事有改动时,这些为叙事服务的作品通常面临着作品的修改或者重做,也就是人力和资源的浪费。对于小型的游戏工作室而言,这种成本几乎是无法负担的;
3. 同时在2020年前后,越来越多的游戏追求为玩家提供更长的游戏时间;通关一次后就让玩家放下手柄对于部分开发者意味着资源的低利用率,对部分玩家意味着购买这个游戏不够 “划算” 。
为了解决或者在一定程度上减轻上述问题,在固定叙事诞生不久后,第二种叙事方式就应运而生了。
2.2 写好的剧本,多分支
代表作:《质量效应》系列,《辐射》系列,《巫师》系列等。

图片5 《巫师3:血与酒》 图片来自于网络
与前一种叙事方式相比,多分支的剧情在一定程度上得到了设计师的节奏控制和玩家的自主选择的平衡。玩家仍然乘坐着设计师建造好的过山车,但这一次,玩家可以选择在岔路口向左走还是向右走。虽然向左向右的轨道都仍然是设计师建造的,甚至有可能通向相同的结局,但这种不确定性给玩家提供了虚假的自由。尤其是当不同的选择有不同的成本后,玩家面对选择的结果更像一个股票投资人:如果获得了如他预料的结果,则心情大好;反之则懊悔不已。选择的成本增加了选择的结果对玩家的反馈。这种叙事方式在一定程度上提高了游戏的可玩性:玩家为了不同的结局可能会再玩一次。
然而这种设计仍然不能减轻制作叙事所需要的成本。玩家在游戏中花了20个小时,打通了游戏的结局;再花10个小时,完成了所有的支线。只有想收集全要素或者刷白金奖杯的玩家会清理掉地图上标记的一个又一个刷怪点。从支线任务结束后,这个游戏的叙事基本结束了。
随着网络时代的兴起,网络多人游戏应运而生。一部分网络游戏有固定的剧本,比如魔兽世界。也有一部分网络游戏的剧情,完全由玩家决定。这就是第三种叙事方式。
2.3 完全即兴,由多个玩家共同编写
代表作:《第二人生》《EVE ONLINE》

图片6 《EVE Online》 图片来自于网络
完全即兴意味着设计师把讲故事的权力完全交给了玩家,与其说是完全由玩家决定故事的走向,对游戏世界的影响,不如说是玩家在虚拟世界里重新构建了社会。在《EVE ONLINE》里,新玩家加入老玩家组成的国家或者组织,承担义务的同时享受这个国家带来的权利。
因为《EVE ONLINE》是完全由真人玩家组成的游戏,这种网络上的关系甚至延伸到了线下:玩家们组建QQ群,在游戏之外互相之间保持沟通。现实生活中人性的复杂也反过来延伸到了EVE ONLINE里:玩家在游戏里使用现实世界的诡计和策略,或者勾心斗角,或者合纵连横。
这种叙事的优点是显而易见的:只要有玩家玩《EVE ONLINE》,它的故事永远也不会结束。缺点同样明显:设计师或者制作人几乎不能表达插手,只能提供一个给玩家表达自我的平台。
最后一种叙事方式在近几年快速发展,也是本文要详细探讨的内容。
2.4 涌现式叙事
2.4.1 什么是涌现式叙事
美国南加州大学的传播学教授Henry Jenkins在“将叙事架构作为游戏设计”的文章中这样定义涌现式叙事:涌现叙事不是提前写作或者编程制作的,而是在玩家的游玩过程中逐渐形成的。涌现式叙事和现实生活一样,混乱无序,没有结构,令人沮丧。
《环世界》的设计师Tynan Sylvester在他的GDC讲座中举了这样一个例子:玩家的营地里住着一对夫妻,丈夫是医生。有一天妻子生病了,丈夫一直站在妻子的病床旁边。虽然丈夫的表现仅仅是站着,动画上没有特殊的表现,环世界的NPC也不会说话,但玩家们仿佛看到了下面的情节:妻子病重在床后,丈夫满怀忧虑的陪伴在妻子身边,希望她能尽快恢复健康。

图片7 《环世界》 图片来自于网络
类似的情节在环世界中数不胜数:两个交恶的居民一起去探险,一个在旅途中身亡,而另一个回到营地后被死者的狗追赶。旅途中发生了什么?死者的狗为什么如此反常?生还者的手上是不是沾满了死者的鲜血?
《环世界》就像一个皮影戏剧院:玩家可以清洁或者保养人偶,但是人偶的演出总是即兴的,独树一帜的,甚至是混乱无序的。正如Tynan Sylvester所形容的,环世界不是一个游戏,而是一个故事生成器。上线一年后,环世界这样一个画面劝退,UI劝退,操作劝退的游戏卖出了100万份。这几年来,涌现式叙事在多种品类的游戏里都有令人耳目一新的表现。下文将分别分析在模拟经营类,策略类和战棋类游戏中涌现式叙事的使用。
2.4.2 失信症(Apophenia)与涌现式叙事
正如玩家脑补医生照顾病重的妻子一样,人类在读小说,看电影时都能从碎片中脑补出事情的全貌,不管是否事实如此。Tynan Sylvester指出,人类天生有一种寻求模式的倾向,把无关的行为和情绪联系在一起,寻找意义。日常生活中,我们经常有从月亮上看到人脸,或者是看到云彩是狗熊追逐的体验。这种从无关的现象中感知关联和意义的心理学现象叫做失信症。
育碧的研究员Henri Brouard在对环世界的分析中,他指出《环世界》利用了“留白”这个工具。因为玩家不能看到居民在外探险的实况,所以玩家只能从探险的结果想象探险的过程。对于环世界这种没有对话,依靠图像的游戏来说,这种粗糙的角色设计恰到好处:过于精细的角色或者动画会破坏留白,破坏玩家的想象。
作为涌现式叙事的代表作品,《模拟人生》也使用了类似的做法:当两个模拟人对话时,玩家看不到对话的内容,只能看到模拟人生头上气泡里的图标,再结合刚刚发生了什么推测他们的对话内容。

图片8 《模拟人生3》 图片来自于网络
上图来自于《模拟人生3》,正在打电话的小人头顶的气泡里是一双童鞋。左下方的UI可以看出,小人有“和丈夫生孩子”的愿望。“小人现在正在告诉朋友自己对有孩子生活的憧憬”,这样的猜测就在玩家脑海里形成了。
《模拟人生》里小人的语言Simlish是一种含糊的人造语言,由Maxis工作室的威尔·怀特设计。他没有选择让小人说英语,因为本地化配音的成本巨大;后来他发现玩家不需要听懂Simlish,只要情绪到了,具体内容可以留给玩家想象。
三、涌现式叙事与游戏设计
Hangar 13,《*手党黑**3》的设计师Remy Boicherot在讲座Crafting Emergent Storytelling Through Characters and Systems(通过角色和系统设计打造涌现式叙事)中指出,涌现式叙事的游戏通常是这样的:
1) 生成的有趣的故事(Interesting Generated-Stories)
2) 复杂的系统(System Heavy)
3) 角色驱动的体验(Characters-driven Experience)
4) 许多角色(Many Characters)
5) 角色需要有数值或者特征(Characters havestatistics and/or traits)
6) 不确定性和混乱的要素(Elements of Uncertainty and Chaos)
7) 模拟的要素(Elements of Simulation)
Remy Boicherot指出,游戏设计需要包含下面的主要元素,才能够进行涌现式叙事:

表格1 Remy Boicherot的涌现式叙事元素
这份清单非常全面,但是具体到每个游戏各有取舍。因为这些元素的叠加不能产生涌现叙事;相反,涌现叙事的系统必须与游戏设计结合。下文将从游戏设计与涌现式叙事系统的结合进行几个游戏的案例分析。
四、案例分析:《矮人要塞》
《矮人要塞》是Bay12游戏开发的Roguelike建造管理模拟经营游戏。玩家在生成的世界里控制一群矮人,想方设法建立一个富裕的要塞。《矮人要塞》的游戏设计的闪光点,恰恰在于设计师将涌现叙事与建造、管理进行了紧密的结合。《矮人要塞》的设计师Tarn Adams认为,如果我们把游戏看作一个会讲故事的伴侣,我们就可以从系统的角度分析游戏的机制是如何鼓励玩家讲故事。在游戏中,制作组使用了以下设计:
4.1 个性化的NPC:描述
《矮人要塞》的画面是由ASCII码构成的,玩家几乎没有办法辨别矮人的外形。

图片9 《矮人要塞》 图片来自于网络
制作组选择给每个矮人使用文字描述,例如“他是一个64岁的矮人,很高。他的眼睛是翡翠色的。他宽广的耳朵有着起伏的轮廓。他的长胡子被梳理得很撑起。他的长胡子被变成了两个鞭子。他的长头发也被梳理得很整齐。他的肤色是为漂白的亚麻色”。从这段描述中可以看出,这一段文字几乎都是由已经写好的语句排列组合成的。随着故事的发展,矮人受到的伤,容貌上的改变也会在描述中表现。
在《矮人要塞》中中包含大量多样的服饰,以保证每个矮人都有符合自己阶级和地位的装扮。出门探险或者打猎时的纪念品,奖杯或者酒杯和他们看病就医的道具也会一同出现在描述里。
除了外形和道具,压力来源和信念也会出现在描述里,参见下文。

图片10 矮人描述 图片来自于网络
4.2 个性化的NPC:游戏内行为
4.2.1 偏好
每个矮人在生成时都会被随机分配对某种物品,动物,食品和材料的喜好。
- 这种喜好反过来促进了矮人在使用这种物品,动物或材料时的质量和速度;
- 喜好会影响矮人的想法和行为:喜好某种食材的矮人会外出寻找美食,喜欢动物的矮人会收养动物。
4.2.2 信念
矮人要塞中至少有50种信念,每一种信念又有程度的区分。信念对游戏的进程影响较小。

图片11 信念:友谊 图片来自于网络
- 信念的价值会导致矮人能够学习或者不能学习某种技能;
- 玩家无法直接看到矮人的信念,但是能够在矮人的描述里看到诸如“对她来说,友谊是最重要的东西”。
4.2.3 个人特征
与信念相比,个人特征对一个矮人的影响更大。一个利己主义的矮人会经常感到“帮助他人让自己厌烦。”
4.2.4 需求
一个矮人的个人特征会决定这个矮人的需求;当矮人的需求没有得到满足时,矮人会搁置要塞对他提出的任务,转而去满足自己的需求。需求迟迟没有满足会导致矮人的压力大增,而压力大的矮人的专注会急剧下降。专注的效果见下文。
4.2.5 专注
矮人的专注分为不同的等级,不同的等级会给当前矮人的产出乘以一个系数。越专注,则系数越大;反之亦然。
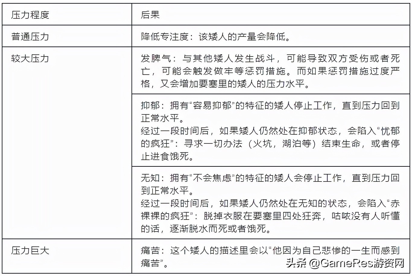
4.2.6 压力
压力是反应矮人是否快乐的系数。不同的压力会产生下面的效果:

表格2 压力与后果
压力的来源是情绪。
4.2.7 情绪
矮人要塞里的活动,例如观看演出,生孩子等等会产生特定的情绪;因为个人特质不同,相同的情绪对不同的矮人可能会产生不同的压力影响。情绪也可能来源于矮人的需求。
4.2.8 记忆
每个矮人有八个短期回忆和八个长期回忆。在回忆产生的一年的时间内,这些矮人时不时的回想起过去;矮人会再次体验回忆产生的情绪。当然,这些情绪可能已经有了变化。过去发生的事情对于矮人的当下仍然有意义。一年后,如果某个短期回忆的(情绪)强度大于8个长期回忆,那么情绪强度最弱的长期回忆会被前者取代。此时,矮人的个人特征可能会发生变化,从此想起这个回忆时,会获得其他的情绪。举例来说,一个矮人曾经被深深地羞辱。羞辱这种情绪给他留下了痛苦的回忆。回忆的力量如此强悍,改变了他的个人性格:当他再次想起被羞辱的时候,已经不会感受到痛苦,反而感到解脱。
如果短期回忆无法变成长期回忆,则会被删去。
4.3 涌现式叙事的系统
矮人要塞的叙事系统和玩法紧密的结合在一起,甚至可以说,矮人要塞的玩法就是为了涌现式叙事而服务。与类似的建造模拟游戏相比,可以看出矮人要塞在游戏设计上的区别:
4.3.1 单个矮人的涌现式叙事与玩法的结合


图片12 矮人的需求变化锁链
4.3.2 多个矮人的涌现式叙事与玩法的结合
理想中,要塞建设应当如同蓝*图色**表相同:获得资源和满足矮人的需求形成了正反馈,于是资源越来越充裕,矮人越来越快乐。

图片13 被满足需求的矮人与要塞成长形成了正反馈
然而因为矮人的需求不尽相同,所以随着矮人的数量增加,玩家满足矮人需求的挑战指数级增加。此时资源匮乏和压力爆表的矮人形成了正反馈,资源越匮乏,矮人越压力爆表,资源更加匮乏。参见黄*图色**表。

图片14 矮人需求不被满足,和要塞崩溃形成了正反馈

图片15 资源产出与资源需求
如果红色曲线表示的是要塞的资源产出量,那么蓝色的曲线就是实际资源需求量。蓝色曲线在红色曲线上方时,则矮人压力大,更有可能做出自主行为;绿色箭头标出的位置,是资源需求和产出极度不均衡时。此时矮人的压力最大,有最多的矮人放弃工作,自我行动,对自己、其他矮人和要塞产生影响。此时,矮人身上就生成了最多的故事。
4.4 叙事系统迁移
总结可得,矮人要塞式的涌现式叙事是把模拟经营类游戏中的一种持续需要的资源变成了故事的载体;为了利用资源就必须去读生成出来的故事。又有哪些游戏类型也可以使用这种规则,引入涌现式叙事吗?

表格3 叙事系统迁移
五、案例分析:《环世界》
《环世界》的涌现式叙事设计思路与《矮人要塞》大体一致,相似的部分在此不再赘述。为了给玩家更大的灵活度,环世界增加了3个AI驱动的导演任由玩家选择。AI导演会生成各种突发事件,包括但不限于野兽攻击,海盗袭击。AI导演的风格由以下要素决定:
- AI保底的最低人口数量:AI导演会尽力保证玩家的居民的数量的最小值。
- AI尽力保持的最大人口数量:AI导演会尽力保证玩家的居民的数量的最大值。
- 关键人口数量:当人口数量超过这个数字时,AI导演会驱动事件发生,削减居民数量。
- 每天的平均意外数量
- 两次意外的间隔最小值
因此,选择了不同的导演,就决定了玩家要以不同的方式应对《环世界》。
六、案例分析:《漫野奇谭》
6.1 简介
在《漫野奇谭》的Steam界面上,开发者是这样介绍的:《漫野奇谭(Wildermyth)》是一款可以自己编撰传奇的策略RPG。塑造独一无二的角色,并让他们在策略丰富的战斗中磨练,在抉择众多的故事中成长。

图片16 《漫野奇谭》关卡内截图
《漫野奇谭》的主要玩法是多角色战棋和策略模拟。通过在关卡内战斗,玩家打退来进犯的敌人;在世界地图上,玩家通过消耗时间派遣英雄去不同区域,搭建防御工事,或者巡逻,或者调查或者招募新人,时不时的和敌人打一个遭遇战。在玩家忙于以上任务时,敌人也没闲着:随着时间的逝去,敌人也在不断变强。

图片17 世界地图(图片来自于网络)
与类似的战棋,策略类游戏不同,漫野奇谭最让人称道的是它的涌现式叙事系统。
6.2 涌现式叙事
《漫野奇谭》的开发者,Nate Austin 在他的讲座中是这样评价自己的作品的:“我们不生成文字,但是我们生成故事,角色弧光和独特的英雄。英雄不是生成出来的,而是逐渐涌现的。”
6.2.1 故事
Nate Austin指出,漫野奇谭采取了作家写好的剧本与程序化生成相混合的叙事方式。
- 首先,在玩家开始新游戏时,会获得3个角色。每个角色都拥有技能,装备,数值,战斗,关系。历史和外貌的属性。角色的性格包含2-3个个人特征(trait)组合,下文将详述trait在漫野奇谭的叙事中的应用。玩家能够改变角色的外貌和声音,但不能单独修改角色的数值或者性格;如果想要改变角色的其他内容,玩家必须重新生成角色。换言之,玩家只可能拥有接近期待的角色,几乎不可能拥有完全符合期待的角色。

图片18 角色生成(图片来自于网络)
其次,《漫野奇谭》有两种故事模式:
- 已经写好的故事和固定的boss:每一章的开头和结尾的剧情走向都是固定的。经过3到5个章节的发展,完成对boss的刻画。
- 程序化生成的故事和随机的boss:没有宏大的英雄叙事,只有发生在英雄身上的一个一个小的碎片。

图片19 漫野奇谭的故事、事件(图片来自于网络)
- 不论玩家玩的是哪一种故事模式,玩家看到的故事和对话都是由当前的角色个人特征决定的。Nate把这种设计方式叫戏剧的图书馆(Library of Play)。根据当前的进展和玩家的状态,选择适合的剧本,然后再把玩家的英雄与剧本里的角色进行匹配。不同的英雄在扮演相同的角色时的对话会有些许不同。作家在写故事的时候,会给每个故事标注要求:例如这个故事需要一个英雄有诗人特征,一个英雄有独狼特征,一个英雄有情人特征和一个英雄有朋友特征。如果主角现在团队里的英雄无法匹配,则进入下一个剧本。为了支持这样的功能,编辑器内的对话部分使用了标注语言,举例如下:<浪漫主义者>,你和<诗人>是不是把<独狼>抛弃了?

图片20 《漫野奇谭》编辑器截图图片来自于Nate Austin的分享(详见参考文献)
- 每一个剧本可能适用于几组不同的英雄:为此,漫野奇谭的设计师在编辑器内编写对话时,依照不同的性格做出适当调整。调整后的对话如下图。

图片21 针对不同人格特征的角色做对话的修改图片来自于Nate Austin的分享(详见参考文献)
6.2.2 事件
结束主线剧情后,在世界地图上进行某种操作(巡逻,探路等)可能会触发事件。事件的内容包括但不限于遭遇战,英雄之间的对话等等。通常玩家在事件中要做出选择,决定英雄的成长,关系和命运。事件也是由作家们提前写好的。
在事件触发前,事件系统会进行如下的判断:
- 当前与上一个事件的间隔时间;
- 当前的英雄特征和哪些事件相吻合。
事件有优先级和权重。当一个事件已经出现过后,会适当调整权重。
6.2.3 叙事系统迁移

图片22 《漫野奇谭》的叙事构成
《漫野奇谭》这种设计方式,注定了宏达叙事只存在于作家写好的主线里;然而难能可贵的是,当玩家操纵着英雄经过了一次又一次的胜利或失败,目送着英雄成长又别离之后,英雄和玩家之间已经产生了羁绊。从此,宏大叙事或者英雄史诗都不再重要:重要的是玩家的朋友们将有什么样的人生归途。这种培养玩家和角色之间感情的叙事方式能在下面这些类别的游戏使用:

表格4 叙事迁移
七、案例分析:《十字军之王2》
7.1 简介
在《十字军之王2》中,玩家扮演一个封建领主,掌握着朝代的更迭发展。玩家的目标是尽可能让自己的朝代更加强大;当玩家的角色死亡并且没有子嗣继承王位时,或者玩家所有获取的头衔都被剥夺后,或者游戏进展到1453年,游戏结束。

图片23 《十字军之王2》 (图片来自于网络)
7.2 叙事结构
Henrik Fåhraeus在GDC讲座中分享了十字军国王2的涌现性叙事分析。首先需要指出的是,十字军之王2的设计目标是给与玩家统治者的体验,增加玩家的关注度:你不是整个国家,你只是统治者。
7.2.1 故事驱动器
- 主体(AI)的数量: 数以千计的AI角色在互动;
- 主体的质量: 由上文所说,AI在面对事件的选择由多种因素决定,因此每个AI都是个性化的;
- 有限的资源: 有限的土地资源;
- 变化中的条件: 当一个NPC去世后,他的子嗣会继承他的王位;也就意味着玩家要面对的NPC的个人特征,宗教等挑战都变化了。
- 达到相同目标的不同手段: 给予玩家选择的自由,也给予NPC根据自己的特征做出选择的自由。同样是为了获得更多封地,一个好战的NPC可能发起战争兼并国家,而一个擅长外交的NPC则会通过联姻建立联盟。
- 反响: 玩家的选择和NPC的选择都必须有反响,都必须对游戏世界产生变化。假如主角尝试*杀暗**另一个领主但是阴谋暴露,不仅是被*杀暗**的NPC,还包括他的家人朋友,主角所属的教会都会降低对主角的看法。
- 灰色的道德地带: 主角和NPC的一部分行为在现代社会里可能看起来不符合道德观念,但玩家喜欢这种刺激的设计。而游戏的设定,中世纪也能接受这些行为。
7.2.2 AI驱动的NPC行为
每个角色拥有以下属性:个人特征,文化,宗教,技能,和角色之间的看法。
个人特征:
- 定义: 每个角色都有一定数量的特征。特征会影响一些事件发生的概率。拥有阴谋者的个人特征的领主阴谋叛变的可能性更大。而有麻风病这个特征的领主不止会容易不育,治理国家的能力也会受到影响。
- 来源:玩家初始扮演的封建领主死亡后,玩家继续扮演领主的子嗣继承王位;子嗣的个人特征会遗传父母双方,也可以通过教育或事件获得。
AI的隐藏特征 :玩家以外的角色会有5个隐藏的特征,这些特征决定了AI在事件发生时的选择。
- 理性: 一个理性值低的领主可能会做出愚蠢的决策,比如带领500人攻击一个大国。
- 狂热: 狂热的领主更容易参加因为宗教引起的战争。
- 贪婪: 越贪婪的领主的看法越容易受到金钱礼物的影响;也更容易发起禁运战争。
- 荣耀: 当一个领主有机会参与*翻推**或者*杀暗**与自己亲近的人的阴谋时,荣耀度越高可能性越低。
- 野心: 决定了领主为了开疆扩土发起战争的可能。
看法系统: NPC之间,NPC对玩家之间相互有看法,从-100到100不等。关系越好,对双方在财政或外交上的好处越大。反之,强烈的负面看法则会导致刺杀,内战,背叛等事件。财政和外交上获得的益处也会减少。看法受到以下行为的影响:
- 宗教信仰
- 文化
- 增加/减少赋税
- 联姻等等

图片24 AI驱动的NPC行为
7.2.3 脚本事件
除了AI驱使的行为,十字军之王2里使用了提前编写好的脚本事件。当条件合适时触发;这种事件和AI驱使的行为本来没有关联,但经过玩家解读,就变成了一系列的故事。
Henrik Fåhraeus在讲座中举了这样一个例子:
I. 挪威的国王(玩家)的继承人懦弱,害羞,懒惰。
II. 继承人留下一个天才遗腹子,死于肺结核(概率事件)。
III. 玩家给了遗腹子最好的教育。(玩家行为)
IV. 遗腹子在16岁得了肺炎(概率事件)。
V. 国王为孙子祈祷(脚本事件),请求上帝把他带走,让孙子痊愈(玩家想象)。
VI. 孙子痊愈(可能是脚本事件)。
VII. 两天后,国王去世(概率事件)。
玩家的这种解读正是失信症(Apophenia)的一种现象,在此不再赘述。
7.3 叙事与玩法的结合
都柏林三一学院的Bertrand Lucat博士和Mads Haahr博士在What Makes aSuccessful Emergent Narrative: The Case of Crusader Kings II (是什么构成了一个成功的涌现式叙事游戏:十字军之王2的案例研究)中指出,十字军之王2一共有3层叙事结构。
其他的策略类游戏与十字军之王2相比,少了右边两项。第2项的内容,如封赏征战,消耗的是最底层带来的收益。而第三层,培养接班人又为玩家提供了长期挑战。

图片25 《十字军国王2》玩法提炼
换句话说,这实际上是一个资源循环的内核,增加了一层叙事的表现:资源产出—>消耗资源—>更好的获得资源。
八、总结
通过对涌现式叙事的定义和要素的研究,对几个游戏的实例分析,可以看出涌现式叙事既有大展拳脚之处,也有诸多缺陷。涌现式叙事能够以较低的成本高效的延长玩家游玩的时间,提供更多的游戏内容,加深玩家对游戏世界的理解,塑造玩家和角色之间的感情;但它无法产出和作家创作的故事质量相当的叙事。相对于单个英雄游戏,涌现式叙事更适合多英雄或上帝视角的游戏。但是,从上述几个案例分析中,我们已经能够提取出来几个成熟的设计方案。也许这些设计思路和某个游戏品类会产生火花,创造出全新的体验。
参考目录
1. Sapiens:A Brief History of Humankind:人类简史
2. Emergent Stories in Crusader Kings II:十字军之王2的涌现式故事
3. Emergent Storytelling Techniques in The Sims:模拟人生系列的涌现式叙事技巧
4. RimWorld:Contrarian, Ridiculous, and Impossible Game Design Methods:环世界:逆势的,可笑的,不可能的游戏设计方法
5. Procedural Storytelling in Game Design:游戏设计中的程序化叙事
6. Dwarf Fortress Wiki:矮人要塞维基