
整体看来,在数量、类型甚至在整体品质上,苹果TV+的原创内容有了持续成长的空间,但其中却隐含一个问题:苹果尽管讲求原创精品,但实际却似乎是在收拢好莱坞资源的过程中碰运气,很难看到他们的明确想法定位在哪,尤其是面对全球化,需要具备文化击穿力和影响力之时——一部《弹子球游戏》显然还不足够。这或许不仅仅是苹果的锐气缺失,也是他们所完全依赖的好莱坞锐气缺失。
作者:蓝二
编辑:王子之
版式:王威

流媒体中的追赶者苹果TV+,在近两个月,暂时打了个翻身仗。
以《健听女孩》截胡努力多年的奈飞,拿下了第一个由流媒体出品的奥斯卡最佳影片奖项。与此同时,自家出品的“韩裔”美剧《弹子球游戏》跨文化地收拢了一波热度。这让“苹果TV+出品”也刷了一波存在感。
上线两年多,该平台还未能打上什么“内容符号”,用户对它并没有太多确定的记忆点。最尴尬之处莫过于,重磅砸钱、信心满满的项目(如《看见》《基地》)都可算失利了,而出口碑的都是一些不起眼的项目,却也无法撑起苹果期待的影响力。
也因此,借助此轮的正面势头,苹果TV+会在一定程度上步调更紧地向用户证明自己的内容潜力,以及进一步向更多好莱坞以及美国之外的内容制作者摆开合作前景。
今年是苹果TV+计划中要上一个台阶去扩大内容生态和内容影响力的重要节点。按照此前计划,他们首要是提供更充足的持续内容供应,如保证每周至少上新一部原创内容;同时加强全球化,面向一些重点市场去针对性发力,譬如《弹子球游戏》对韩国乃至东亚的这波辐射。
在前三个月中,苹果TV+的第一个小目标完成得比较稳当,如期保质保量上新。对于该平台来说,一个好现象是,这一批次剧集表现稳定,受到了接续的认可:在烂番茄近期前20“最受欢迎TV”中,苹果TV+占了三席,为今年2月中以来上新的剧集《人生切割术》《流人》《弹子球游戏》,总数居各平台第二;而在IMDb“最受欢迎TV”中,《人生切割术》也冲上了总榜的第七位。这或许会是一个积极的引子。

苹果原创内容走少量精品路线,此前数年可以说是筹备和初始阶段。在好莱坞大力砸钱画圈,大量优秀的制作公司、顶级的导演编剧、影帝影后都在苹果的内容制作力量里快速聚集了。而今年正进入第一个批量收获期,更多项目可能上线。同时目前在海外信息平台上公开的苹果TV+制作中项目约有百个,理论上应当是可以在未来两年支撑得起其所希望的上新目标,且新的项目还在不断官宣去进入开发周期。
当然,“苹果TV+出品”还处于一个口碑易碎状态,远未到达安全区。毕竟相比广撒网因而总能出爆款、有存在感的奈飞而言,走少量精品路线的苹果TV+,护城河还浅得很。而今年更多项目的上线,可能也会提供一个更合适的空间让人们进一步验证,该平台的内容路线是否有更好的归正;在精品化与保障供应以吸引用户之间,苹果TV+的项目运作、制片管理能否过关;大量投入、明星效应,是否实现了正向的回报;等等。

与苹果进行深度内容合作的部分制作方
苹果TV+的精品内容布局,对于IP的绑定性、依赖性是非常强的。
一方面,该平台的原创内容中,畅销文学作品改编、经典电影剧集改编、名人传记改编/纪录这三块占了很大比重。对于内容基础薄弱的苹果TV+来说,这是一个快速有效的策略,使得他们可以省去纯原创项目策划立项和剧本开发的部分风险和时间成本,获得相对有保障的内容源。
不过,同样是因为经验基础的不足,对于大巨制类作品的改编,也颇有风险,比如去年上线的科幻改编剧集《基地》的口碑失利,就凸显了这一点。观众对于该平台内容特征的嗅觉是非常敏锐的,在许多人看来,苹果对于顶端自制内容的把握正如其硬件能力,影像画面技术呈现上佳,真金白银有电影级水准,但不少作品在剧情内容层面有硬伤,典型如《基地》就毁在了魔改上。事实上,即便是当下受到赞誉的《弹子球游戏》,也呈现出了同样的评价趋势,镜头语言一流,而有相当一部分观众认为剧情结构改编零碎、叙事松散。究其原因,一些业内人士认为,一方面苹果以产品思维做内容,而这一思维尤其与“头部精品”的制作要求,在很多时候是有矛盾的;另一方面,经验的欠缺使得苹果的原创内容部门对于内容、对于外部合作的把控有偏差,还不具备更准确和成熟的标准。

《花月杀手》

《咆哮》
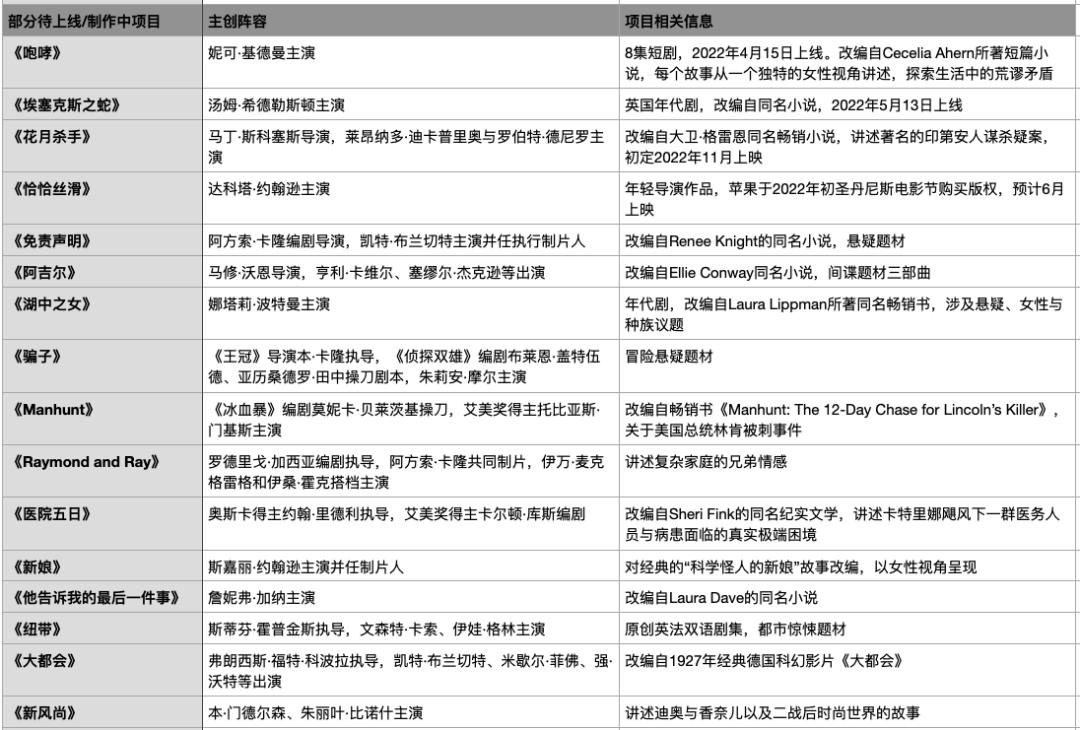
这里其实也就涉及到了苹果TV+对于内容IP的第二个绑定特征:当前阶段,对于明星主创、明星阵容的高度绑定。我们仅以该平台近期的新剧集来看,《弹子球游戏》有李敏镐尹汝贞,《人生切割术》有本·斯蒂勒,《流人》有加里·奥德曼,《初创玩家》有安妮·海瑟薇。而随着前期储备内容的制作完成,今年该平台的含星量无疑会持续凸显,比如在接下来4月15日即将上线的新剧《咆哮》有妮可·基德曼,5月上线的《埃塞克斯之蛇》有汤姆·希德勒斯顿;而今年最受瞩目的新电影,无疑就是马丁·斯科塞斯搭配迪卡普里奥和罗伯特·德尼罗的《花月杀手》。
理论上来说,明星效应会使得苹果TV+在今年拥有更多手好牌,形成更好的持续吸引力,并且由于该平台绑定的多是实力明星,还应该会形成批量性的品质内容增量。但也需要注意的是,一方面,好莱坞名利场是否也为当时迫切进入赛道的苹果挖下了一些内容的坑?比如典型的是,苹果在这些深度合作达成的过程中,接下了不少拖了长周期的项目——汤姆·汉克斯与斯皮尔伯格的《空战群英》、范·迪塞尔的《汉尼拔将军》、小说改编项目《项塔兰》等,都是跨度已经有十年的项目,或是一直“在打磨”,或是因资金投入、开发难度等各种因素被其他制作公司放弃。即便是斯皮尔伯格,也很难讲这会带来巨制还是烂尾,毕竟从互联网内容的经验来看,没有什么是值得绝对迷信的。
另一方面,从目前看来,明星级创作资源给苹果TV+带来的惊喜不多,顶多是行活。由此,目前我们还不足以判定这样的明星内容生态,是否能实现其应有的“性价比”。比如从成效来说,该平台上线以来最佳口碑且最具人气的内容,恰是一部最初很不起眼的小体量剧《足球教练》,成了黑马,且两季来都保持高热高评;而为了在起步阶段打出名声,同样花了大价钱让詹妮弗·安妮斯顿重登荧屏的《早间新闻》表现尚可,与杰森·莫玛深度合作的《看见》则只能说不温不火——与其投入相比。
这背后会起到作用的因素有很多,除了具体的作品制作层面外,比如平台整个内容组成与苹果所面对的用户,是否匹配;又比如流媒体背靠的是互联网口碑与流量逻辑,而内容要素的选择,是否符合了用户口味——尽管我们说内容是王道,但苹果TV+正处于第二阵营追赶者位置,对于他们做少量精品又大手笔投入的做法而言,更加精准,每个动静得有响声,显然是更重要的。


苹果TV+部分待上线/制作中项目信息
从目前的内容开发储备来看,该平台基本处于多元状态,初步也似有一些希望打出的特色剧集方向。比如科技与科幻元素题材,来自苹果的天然属性,也呈现出一些不同的洞察和反讽;如《弹子球游戏》这样跨文化跨时代的“史诗感”内容,有向更多的民族文化区域覆盖的倾向;关注点多元的女性题材,这一领域在欧美有更多的创作力,源头性的创意或故事供应很丰富;对历史性事件、传奇人物的发掘,比如做过电影演员的wifi之母海蒂·拉玛、拿破仑、林肯、迪奥、希拉里·克林顿等等,其在一批次内容中所占比例非常可观。
整体看来,在数量、类型甚至在整体品质上,苹果TV+有了持续成长的空间,但其中也隐含有一个问题:苹果尽管讲原创精品,但实际似乎也是在收拢好莱坞项目的过程中碰运气,很难看到他们的明确想法定位在哪,尤其是面对全球化,需要具备文化击穿力和影响力之时——一部《弹子球游戏》显然还不足够。
在自己的硬件设备全球化的背景下,苹果的内容矩阵中似乎正缺少了真正适应全球化的巨量空间和多元储备,因此展不开步子,总让人有小打小闹的感觉。就如他们曾经上线第一步的选择一样,奈飞的第一部自制剧是《纸牌屋》,而苹果上线的第一波是《早间新闻》《看见》《狄金森》,包括前文提到过的苹果几年来最好口碑的《足球教练》,都不错,但都显得有些小众,有些自说自话。
这或许不仅仅是苹果的锐气缺失,也是他们所完全依赖的好莱坞锐气缺失,从这一角度上来说,苹果TV+的全球化不仅仅是平台、渠道、观众发展的全球化,极为重要的也是内容生态的全球化。可想而知,有《弹子球游戏》实效验证,在奈飞上已经做出了不少爆款的韩国人才,必然会成为苹果的首要目标。

THE END