7月初的IB放榜绝对可以用 “哀鸿遍野” 来形容。
全球均分从去年的33.02下滑到31.98,暴跌1.04分,满分学生折半(从去年1155人下降至640人),甚至还有学生因1-2分之差无缘牛剑(英国为预录取,剑桥IB要求是40-42分,部分专业需要777的单科小分或更高的总分)。
不少家长开始灵魂拷问: 我们家孩子还要读IB课程吗?

真榜君用数据来说话,从最新统计的内地46所学校近4年的IB成绩中发现:
中国内地46校均分37.6,北京不降反升?!
虽然IBO官方并未公布中国区均分,但从目前统计到的46所学校来看,均分37.6仅略低于去年,远高于往年。
其中上海和非一线高于平均分,北京不降反升,其中汇佳、乐成、北京加拿大学校等校均有上涨,相比于去年还涨了0.15分,广东地区相对惨烈,除了广东碧桂园学校和东莞文盛稳中有升之外,整体下滑明显,均分比去年下降了1.61分。

其实,今年世界各国IB均分都出现“跳水式”下滑,全球均分下降3.15%,中国香港下降1.46%,新加坡下降0.53%,英国下降3.56%。

全国40位满分学霸不足去年1/3
满分学生人数的确骤降了。去年中国内地满分人数达到126人,比肩香港(130人),创下历史奇迹。 但今年目前仅统计到40位满分学生,不足去年的1/3。
从具体学校来看,除了 广东碧桂园学校、北京私立汇佳学校、北京耀中、七宝德怀特 等个别学校状元数稳中有升之外,曾经的“满分收割机”平和、世外、武外英中、北京德威等校满分人数均出现,明显下滑。
根据本届毕业生透露,这些同学基本上都滑落到43、44分的梯队。

京沪进不了TOP4,广东碧桂园学校全国最强!
比较值得一提的是,相比于往年均分Top校多来自京沪的情况不同,今年Top4无一京沪学校,上海耀中进入全国均分第5名,今年该校还有牛津、Top20录取,确实稳步向前啊!
今年的IB全国最高分为40.4分, 广东碧桂园学校和深圳高级中学 并列第一,不过广碧还有4个满分状元(包括我们报道过的普林斯顿+剑桥学霸),属于 均分和满分的双料冠军。

民办5%限令之下,全国IB学校竟e增至348所
这两年,教育政策是一波接着一波。摇号、双减、民办5%限令……但意料之外的是,全国(含港澳台)IB学校比去年还增加32所,达到历史新高348所。新增校主要集中在 上海、广东、浙江 三城。

不过,如果从三大课程体系来看,对于教师、学生,甚至校园硬件都有很高要求的IBDP依旧是占比最少的,不到A Level课程的一半。

由于今年IB大考华东区因疫情临时取消,上海部分老牌双语校分数有所回落,但从整体来看还是 “回归正常的一年” 。
至于“要不要选IB”、“如何选IB学校”、“如何成功survive IB”等等问题,就要看本文重磅干货了,包括:
全国IBDP学校大考Top50汇总,看看谁最强?
独家解读 113位中国内地VS香港满分学霸 ,分别来自哪些学校?
中国学生在全球的水平, 中/英/新三国成绩大比拼
全球QS Top100大学对IB分数有何要求?
沪上名校长、IB在读学生分享,有哪些“坑”和经验?
*再次提醒
IBDP成绩不等同于名校录取。 有学生IB满分进NYU,也有42分去斯坦福、芝大。
用IBDP预估分报考大学, 差异较大可能被收回Offer。 其中美国、澳洲、欧洲大学对分数并无规定(或很宽松),英国、加拿大等相对规定严格,具体可参考下文《QS Top100大学IB分数要求》。
今年是疫情特殊教学和评估方式(教学内容相对较少)的最后一年,下一届开始IB学科考试会调整成疫情前(2020年之前)的大纲,可能会有新的挑战。
话不多说,让我们来一起看最新出炉的 《2022年IB学校大考出分报告》 吧!
#01
2021年IB出分,
全国348所学校谁最强?
截至发稿,真榜君收录了全国348所IB学校中的72所IBDP出分情况如下,并按照平均分数对学校进行排序,一目了然可看出哪些地区分数更高?哪些学校全国最强?(右滑可查各校2019-2022四年IB成绩)
中国内地


中国香港

*以上数据来自学校官网
接下来我们来分析连续2年IB数据,看看哪些学校近两年表现最强最稳定?强调一下,IBDP均分与毕业生数量、选课难度都有关系,只能用作参考。
连续两年获40分以上
虽然今年华东取消大考、全球压分严重,但今年内地竟然诞生了 3所连续两年均分40+的IB大魔王学校 (去年仅1位,为上海世外),其中两所来自华南大湾区,它们分别是:
广东碧桂园学校(2001年获IB认证): 2021和2022年均为40.4分。
深圳市高级中学国际部(2017年获IB认证): 2021年41.64分,2022年40.4分。
武外英中(2013年获IB认证): 2021年40.77分,2022年40.3分。
值得一提的是,这三所学校2022年的录取榜单也非常亮眼,深高级有杜克、范德堡、帝国理工、LSE等;武外英中有15份牛剑与录取,美国有芝大、宾大等;广碧则杀出今年广东唯一普林斯顿+剑桥录取,牛剑Offer达到8枚。
此外,上海耀中、人大附国际部和常外附属双语在今年最冷出分季中拿到40的均分,也是实属不易。

连续两年获38分以上
如果说连续两年40分以上需要“天时地利人和”,那么连续2年38分的绝对是 “学霸代表” 。
根据真榜君统计,目前国内156所IBDP高中,也仅有14所学校能拿到该标准(仅占8.3%)。这其中包括:
上海
耀中、德威(浦东)、世外、平和、领科IB、惠灵顿、英国学校 (浦西),其平、世外、领科IB为招收中国籍学生的双语学校。
北京
人大附国际部、北京德威、北京世青 ,三校分别为公立国际部、外籍和双语学校代表。
广东
深圳南山外籍人员子女学校、广东顺德德胜学校
其他
成都树德、重庆耀中、苏州德威
除此,今年一年获得38分以上的学校包括句容碧桂园学校、苏州工业园区外国语学校、苏州海归人才子女学校和成都乐盟外籍人员子女学校,其中最新国际教育热土苏州一举拿下3所,未来可期!

连续两年获37分以上
今年统计的46所学校均分为37.6,但相比于全球31.98的均分,能连续两年站上37分的也是 “优等生代表” 了。
除了以上学校,两年获37分以上学校包括:
上海
上海新加坡外籍人员子女学校、上海耀中(浦西)
北京
鼎石、私立汇佳、海嘉
广东
深圳科爱赛国际学校QSI
其他
苏州新加坡国际学校
此外,北京乐成、北京加拿大国际学校和厦门国际学校今年能有37+均分,表出色!
趋势小结:京沪优势减弱,大湾区后来居上,非一线城市不可小觑
从两年均分37+学校来看,虽然上海依旧排在首位(暂未统计到包校、上中、交中IB、七宝德怀特成绩,应该也在37+榜内),但大湾区、苏州、武汉、川渝地区个别学校上升势头很猛。
作为今年唯一的IB均分上升区域,北京的表现就是一个字——“稳”。此外,以鼎石、汇佳、海嘉为代表的IB民办校确实站稳了IB第一梯队。

#02
香港VS内地,
121个满分学霸花落谁家?
今年IB出分,全球满分人数从去年1155人骤降至640人,下滑44.6%。
目前真榜君一共统计到121位满分学霸,其中中国香港从去年的130人下降到93人,下降37.7%。中国内地下跌幅度巨大, 达到68.3%,目前仅统计到40+位满分学霸。

在内地40+位满分学霸中, 北上广比例超过八成 。但相比于去年上海一家独大的情况,今年首先北上广三地满分人数相对平均,其次 广东反超北京,仅与上海1人之差,排到第二位。
上海:七德反超平和,外籍校优势明显
相比于去年上海一骑绝尘,拿下全国半数满分状元,今年华东区因疫情IB大考取消,不少名校错失满分,仅诞生12位状元(去年47位)。例如去年一举拿下14枚满分的世外今年竟无一人满分,44分6人,平和也仅有2人满分。
七宝德怀特高级中学 以3枚满分成为上海最强。此外,听说今年包校也有不止一位满分。
外籍校表现稳定,上海耀中浦西、惠灵顿、英国学校浦西各有1位满分,德威浦东斩获2枚满分。
此外,上海美国学校往年也都有满分,今年的成绩还未公布。
滑动看详情

北京:汇佳赢麻了,鼎石、德威、耀中均有满分状元
今年帝都一共统计到6校9位IB满分状元(去年为6校15人)。
其中表现最亮眼的就是 私立汇佳 ,斩获3位满分状元,它也是国内第一所IB成员校。
北京德威亦收获2位满分状元,但相比于去年的8名状元只能说是表现平平。此外, 鼎石、海嘉、耀中、北京英国学校 也各有1位满分,与往年持平,可见京城IB名校已经初具规模。
滑动看详情

广东:首次超过帝都位居第二,广东碧桂园学校再次夺冠
不得不说,这两年广东IB校发展势头非常猛,今年满分人数首次超过帝都也是意料之中,共计5校11位状元(去年为5校9状元,也是唯一上升的区域)
佛山依旧是最大赢家, 广东碧桂园学校以4位满分状元成为全国第一,顺德德胜学校 也稳稳诞生2位状元,超过去年。
此外,深圳3所外籍校,科爱赛外籍人员子女学校QSI、蛇口外籍人员子女学校和南山外籍人员子女学校共有5位状元。
滑动看详情

非一线:苏州诞生4位状元,未来可期
今年,真榜君一共统计到非一线城市满分人数为5校9人,略低于去年的15人。
武外英中依旧表现亮眼,以3位状元拿下第一。不过与其他学校差距缩小,例如四川树德和苏州新加坡外籍人员子女小各有2位状元,此外,苏州德威和华东康桥也各有1人满分。
今年 苏州诞生4位满分状元 ,不愧是下一个国际教育高地。
滑动看详情

中国香港:93位状元全球第一
相比于这两年中国内地IB表现的大起大落,只有700万人口的香港,2千多名IB考生中竟然诞生了93名状元,可以说是“卷王之王”了。
根据香港当地老师分析,一方面是香港IB名校对于优质生源的选拔,另一方面也少不了整体英语高水平和优质教师比例高。不过也有任职香港某IB状元校的外教老师水土不服,忍不住吐槽Exam Factory(考试工厂)。
回过头来看分数,今年的状元收割机非 英基学校协会莫属 ,7校36名状元。此外,拔萃男书院、圣保罗男女中学、香港耀中、沪江维多利亚学校、弘立书院等香港知名老牌私校也均有亮眼表现。
不知道现在开始准备上香港IB私校是否还来得及呢?

#03
全球Top100大学申请要求汇总
申请申请顶尖大学,IB真的是最佳选择吗?
还记得去年牛剑放榜的时候,不少家长和我们反馈,A Level高中进牛剑、G5名额被AP、IB校挤压,但等到IB放榜之后或许还是有不少学生感叹: 如果目标英国,还是读A Level更香。
关于IB/AP/A Level三大课程的选择,我们请教过沪上名校交中IB的姚校(戳:IB,AP,A Level的选法变了!),在她看来, IB面面俱到,学生必须文理兼备 ,6大学科组——数学、母语、外语、人文、科学艺术都要选,对英语要求也很高,口头表达、研究论文、课外活动都有考核。
当然,因为IB有HL和SL之分,学生也可以根据自己的兴趣和能力来选择难度,因此并非要求“全才”。
而A Level则是“扬长避短”,偏科生的最爱。 A Level科目非常多,目前有70多门,但只要求学生选3-4门,因此非常适合学科有短板的学生。不过,如果大家要“英美同申”的话,也要注意增加人文方面的选课哦。
AP不能算是独立的课程体系, 更像是“锦上添花”的选修课 。比如现在也有某些考十几门AP的鸡血高中,确实最后升学成绩也非常好。

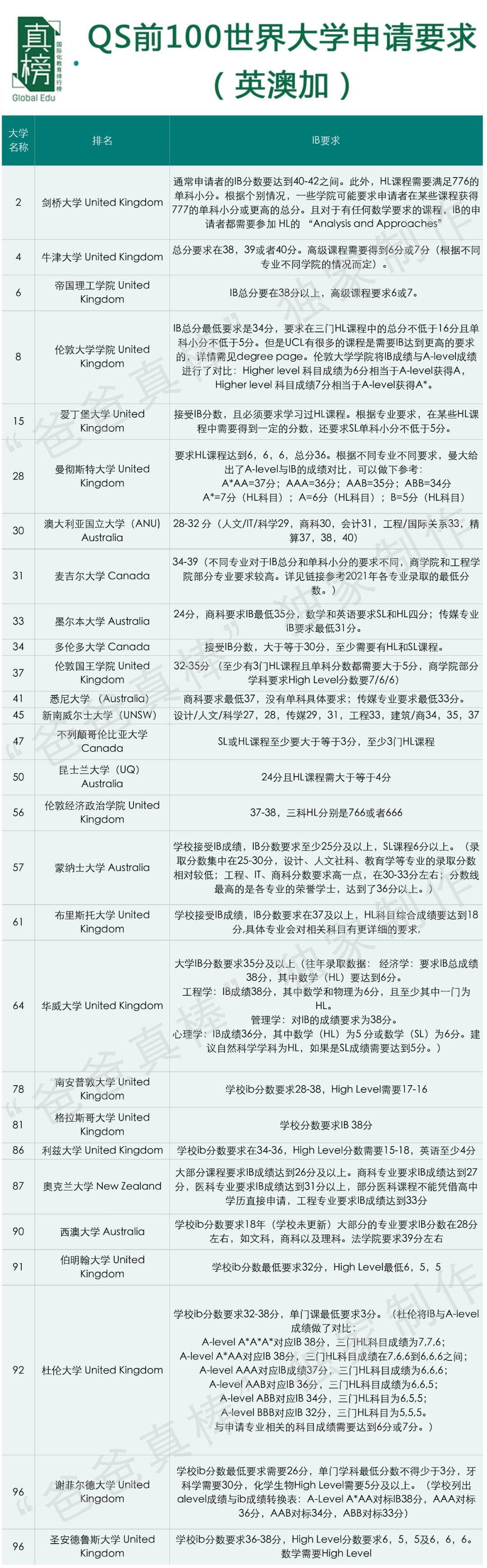
今天,我们特意为大家统计了 2022全球排名Top100名校对于IB申请的要求 ,值得一键收藏!
美国:没有具体要求,但往届均分都不低
美国除了部分公立大学,例如UCSD要求IB35分以上,威斯康辛麦迪逊要求37分以上之外,大部分学校都是“接受IB成绩但没有具体要求”。
不过,“越没有要求,分数越高”似乎已成为真理,哈耶普三校往年均分都要43分左右。
普遍来说,想要申请美国Top40大学,分数在37分以上比较保险,如果要申请Top20-30,39分以上比较有优势。至于爬藤,光有42+分IB成绩也都是不够的。

英加澳:英加要求严苛,澳洲更像是门槛
相比于美国的“随性”,英国对于IB的要求是非常严苛的,可能真的少一分就跌落梦校。甚至不少学校不同专业的IB小分要求都是不同的,大家一定要去官网仔细查看。
对于IB要求最高的还是剑桥大学,40-42分,部分热门专业要求更高;其次是牛津大学38-40分之间;帝国理工和伦敦政经均要求38分左右。G5中UCL对IB的要求最低,仅需达到34分。
其实加拿大名校对于IB的要求也不低,麦吉尔大学34-36分,UBC需要至少3门HL课程。
相对来说,澳洲大学对IB的要求就非常宽松了,比如墨尔本和昆士兰大学均质要求IB24分。

欧洲大陆:IB要求“通货膨胀”
不知道是不是这两年欧洲留学变火的原因,今年IB要求也应势涨了一波。
阿姆斯特丹大学要求36分以上,洛桑联邦理工要求38分以上(并且HL科目要求高等数学、生物),苏黎世大学要求35分以上。此外,部分欧洲大学还有本国语言要求,虽然学费低廉(甚至免费),申请准备起来也的确不容易呢。

亚洲:中国香港、新加坡普遍卷,日韩较佛系
作为IB出分的高地,中国香港和新加坡大学的IB要求自然不会低,例如新加坡国立对IB小分都有详细要求,均分更是高达40,香港城市大学均分37.1,香港中文学院牙科要求41分,令人瑟瑟发抖。
值得一提的是,中国香港和新加坡其实对于其他课程,例如香港大学商科A Level要求为A*A*A-AAA,新加坡国立往届A Level为AAAA。所以,归根结底还是“卷”。

日韩基本上都是“接受IB成绩但没有具体要求”,除了大阪大学要求IB35分。

#04
独家汇总!
全国348所IB学校大盘点
从1997年全国第一所IB学校——北京私立汇佳学校加入IBO组织以来,全国的IB教育已经经历了20余年的发展和沉淀,如今, 全国共计有348所IB学校。
其中,中国内地260所,中国香港70所,中国台湾15所,中国澳门3所。
都说IB热潮从香港蔓延至内地而来,如今内地的IB学校已经是香港的3.7倍多。
有意思的是,每个国家IB的特色明显,例如英国以私立学校为主,高中为主,美国以公立学校为主,覆盖K12全学段,而中国则呈现“两头大中间小”的特色,集中在民办双语学校,集中PYP(幼小,如今除外籍学校外,民办学校义务阶段均为国家课程做融合课程)和IBDP阶段

中国内地260所IB授权学校列表
上海53所
上海中学国际部
上海市民办平和学校
上海世界外国语中学
上海世界外国语小学
上海耀中外籍人员子女学校
上海耀中外籍人员子女学校浦东校区
上海新加坡外籍人员子女学校
上海德威外籍人员子女学校(浦西)
上海德威外籍人员子女学校(浦东)
上海美国外籍人员子女学校
上海美国外籍人员子女学校浦东校区
上海英国外籍人员子女学校浦西校区
上海英国外籍人员子女学校浦东校区
上海市复旦大学附属中学国际部
上海长宁国际外籍人员子女学校浦东校区
上海长宁国际外籍人员子女学校虹桥校区
上海尚德实验学校
上海协和双语高级中学
上海西华外籍人员子女学校
上海民办位育中学
上海交通大学附属中学IB课程中心
上海虹桥国际外籍人员子女学校
上海维多利亚幼儿园(七宝)
上海维多利亚幼儿园(徐汇)
上海维多利亚幼儿园(古北)
上海维多利亚幼儿园(浦东)
上海进才中学国际部
上海七宝德怀特高级中学
上海市西中学
上海惠灵顿外籍人员子女学校
上海民办包玉刚实验学校
上海华旭双语学校
领科教育上海校区
诺德安达双语学校上海闵行区
上海燎原双语学校
上海外国语大学附属外国语学校
上海闵行区民办德闳学校
华东师范大学附属双语幼儿园
上海新加坡伊顿幼儿园浦东校区
华二紫竹国际学院
哈贝幼儿园
宏文学校上海浦东校区
上海美达菲学校
上海闵行区学乐星幼儿园
晓苗幼儿园
上海浦东学乐星幼儿园
上海青浦世界外国语幼儿园
上海青浦区世界外国语学校
松江区学乐星青橙幼儿园
上海浦东新区民办万科学校
上海摩根亨利幼儿园
上海宝山贝贝佳欧莱幼儿园
上海常青藤学校
北京41所
北京顺义国际学校
北京市第五十五中学
北京世青国际学校
北京BISS国际学校
北京京西学校
北京耀中国际学校
北京乐成国际学校
北京德威英国国际学校
北京加拿大国际学校
北京中国人民大学附属中学中外合作办学项目(ICC)
青苗国际双语学校顺义校区
青苗国际双语学校上东校区
北京十一学校
北京英国学校
北京市海嘉双语学校
北京市鼎石学校
北京市第八十中学
北京市私立汇佳学校
北京汇佳万泉幼儿园
北京汇佳幼儿园北欧园
北京昌平汇佳幼儿园实验园
北京汇佳幼儿园世纪新园
北京昌平汇佳幼儿园星星园
北京王府外国语学校
北京王府学校
北京王府幼儿园
启明星学校
宝威幼儿园
北京一零一中
北京海淀外国语学校
北京柠檬幼儿园
北京朝阳区凯文学校
鸿誉幼儿园
爱为常春藤国际幼儿园
新东方国际双语学校
北京市房山区诺德安达学校
君诚双语学校
北京市中山实验学校
北京致知学校
北京市新府学外国语学校
北京通州区德闳学校
广东45所
广东碧桂园学校
广州美国人外籍人员子女学校
广州誉德莱外籍人员子女学校
广州亚加达国际预科
广州天河爱莎外籍人员子女学校
广州科学城爱莎外籍人员子女学校
广州外国语学校
广州市黄埔区华外同文外国语学校
深圳东方英语书院
深圳外国语学校国际部
深圳外国语湾区学校
深圳市石岩公学
深圳高级中学
深圳维多利亚幼儿园(深圳湾)
深圳维多利亚幼儿园(黄埔雅苑)
深圳维多利亚幼儿园(福田)
深圳维多利亚幼儿园(丽林)
蛇口国际学校
深圳科爱赛外籍人员子女学校
广州增城誉德莱外籍人员子人员女学校
珠海国际学校
广东顺德德胜学校
凤凰城中英文学校
凤凰城国际幼儿园
碧桂园十里银滩学校
⼴州暨⼤港澳⼦弟学校
汇悦天启幼儿园
广州加拿大外籍人员子女学校
山语湖双语国际学校
东莞市翰林实验学校
东莞伊顿国际学校
佛山新加坡伊顿国际学校
华美英语实验学校
广州市黄埔中黄科学城幼儿园
广州市白云区中黄外国语小学
广州市黄埔区中黄外国语实验学校(小学)
广州市黄埔区中黄外国语实验学校(中学)
华南碧桂园中英文幼儿园
深圳南山国际学校
佛山市诺德安达学校
深圳奥斯翰外语学校
深圳市培卓幼儿园
广州嘉顿幼儿园
东华文泽学校
东莞国际学校
江苏32所
南京国际外籍人员子女学校
南京师范大学附属中学
南京外国语学校
南京伊顿外交人员子女学校
南京恒海国际幼儿园
南通思德茀外国语学校
南通诺德安达学校
南京时代双语学校
句容碧桂园学校
苏州伊顿外交人员子女学校
苏州工业园区外国语学校
苏州工业园区海归人才子女学校
苏州德威外籍人员子女学校
苏州新加坡外籍人员子女学校
苏州维多利亚幼儿园
苏城外国语学校
希雅国际学校
苏州科技城外国语学校
苏州市相城区诺德安达学校
苏州北美国际高级中学
昆山康桥学校
昆山加拿大外籍人员子女学校
世华学校
太仓华顿外国语学校
张家港市梁丰双语实验学校
中国常熟世界联合学院
无锡市协和双语学校
无锡波士顿国际学校
无锡外国语学校
无锡狄邦文理学校
常州外国语附属双语学校
新东方满天星幼儿园
浙江26所
宁波华茂国际学校
杭州维翰学校
宁波效实中学
杭州国际学校
杭州上海世界外国语中学
杭州上海世界外国语小学
北大附属嘉兴实验学校
北大附属实验学校(嘉兴校区)
杭州绿城育华亲亲学校
杭州绿城育华学校
杭州市唯诗礼幼儿园(拱墅园)
杭州市唯诗礼幼儿园(拱墅分园)
杭州市唯诗礼幼儿园(滨江园)
北京外国语大学附属杭州橄榄树学校
欧景国际幼儿园
海亮外国语学校
杭州滨江维翰幼儿园
杭州未来科技城维翰幼儿园
杭州维多利亚幼儿园(嘉润)
杭州市余杭区西溪华东园幼儿园
宁波市奉化区诺德安达学校
金华市教投第二幼儿园
杭州娃哈哈外籍人员子女学校
嘉兴市诺德安达学校
人大附中杭州学校
科德未来幼儿园
四川13所
成都树德中学国际部
成都美视学校
成都金苹果幼儿园
成都金苹果锦城湖幼儿园
金苹果锦城第一中学国际部
成都金苹果天府幼儿园
成都乐盟外籍人员子女学校
成都科艾赛外籍人员子女学校
成都市锦江区嘉祥外国语高级中学
成都SNU-K国际部
青苗国际双语学校成都校区
成都新加坡伊顿时代豪庭幼儿园
成都芭德美际学校
湖南6所
长沙玮希国际学校双语部
长沙玮希国际学校
长郡中学国际部
长沙汇佳咏江苑幼儿园
长沙康礼•克雷格学校
衡阳英联皇家幼儿园
安徽6所
合肥加拿大国际学校
晨山学校
合肥润安公学
合肥润安公学幼儿园T
新华公学
合肥加拿大外籍人员子女学校
辽宁4所
东北育才学校
沈阳加拿大外籍人员子女学校
盍碧玺曼詹学校
东方剑桥国际学校沈本校区
福建5所
厦门岷夏国际学校
厦门国际学校
厦门市思明区七星幼儿园
厦门华锐莱普顿学校
福州国际幼儿园
山东4所
青岛美亚国际学校
青岛耀中外籍人员子女学校
青岛中学
淄博实验中学国际部
河南3所
郑州中学
建业小哈佛双语学校
建业小哈佛协和城邦幼儿园
重庆3所
重庆耀中国际学校
重庆巴蜀中学
重庆巴蜀常春藤学校
吉林2所
长春美国国际学校
东北师范大学附属中学
海南2所
三亚华侨学校国际部
三亚外国语学校附属幼儿园
天津2所
天津国际学校
天津市实验中学
湖北4所
武汉澳洲国际学校
武汉英中学校
武汉市江岸区一土幼儿园
武汉六中国际部
陕西2所
西安汉诺威国际学校
西安梁家滩国际学校
云南2所
昆明世青学校
青苗国际双语学校昆明校区
甘肃1所
兰州碧桂园学校
河北1所
美方德英童幼儿园
贵州1所
贵阳市花溪碧桂园国际学校
江西1所
南昌国际学校
内蒙古1所
包头市宇雯普林斯顿幼儿园
「 写在后面的话 」
IB名校毕业生的IB学习建议
恰好,今年暑假,爸爸真棒的办公室里来了不少IBDP课程高三毕业生,均毕业于上海知名IB高中。
和目前的数据一致,几位同学最终分数都比预估少了2-3分,但由于主要申请的是美国方向只要够用就行,也都没有申诉成绩。
真榜君向他们请教了IB学习的建议:
1
做好时间管理很重要。少熬夜,培养白天的专注度和高效率。
2
IB有很多论文,所以一定要主动找老师沟通和帮忙提修改意见,很重要!
3
学习IB一定要有探索精神。不要害怕深挖一个知识,这不仅会让论文更出彩,也会让自己更加学有所获。
4
学会取舍。IB的7分线可能相当于百分制的80分,到了7分,就可以把更多精力花在更弱一些的科目上。
5
刷题有用。对于我们中国学生来说,平时多做题,对于大部分人提升成绩都是有用的。
6
保持乐观。学习IB真的太太太累了,心理+生理上都会有疲惫感,真的有同学会因为压力大而放弃,一定要锻炼强大的心脏啊~
8月4日,IB/AP/A Level,平和/WLSA/领科学霸来了! 过来人和大家分享国际课程学习体验和超强干货,关注“爸爸真棒”直播间