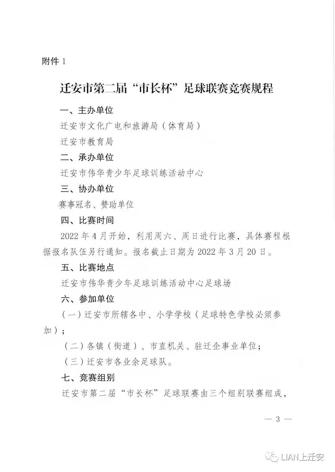
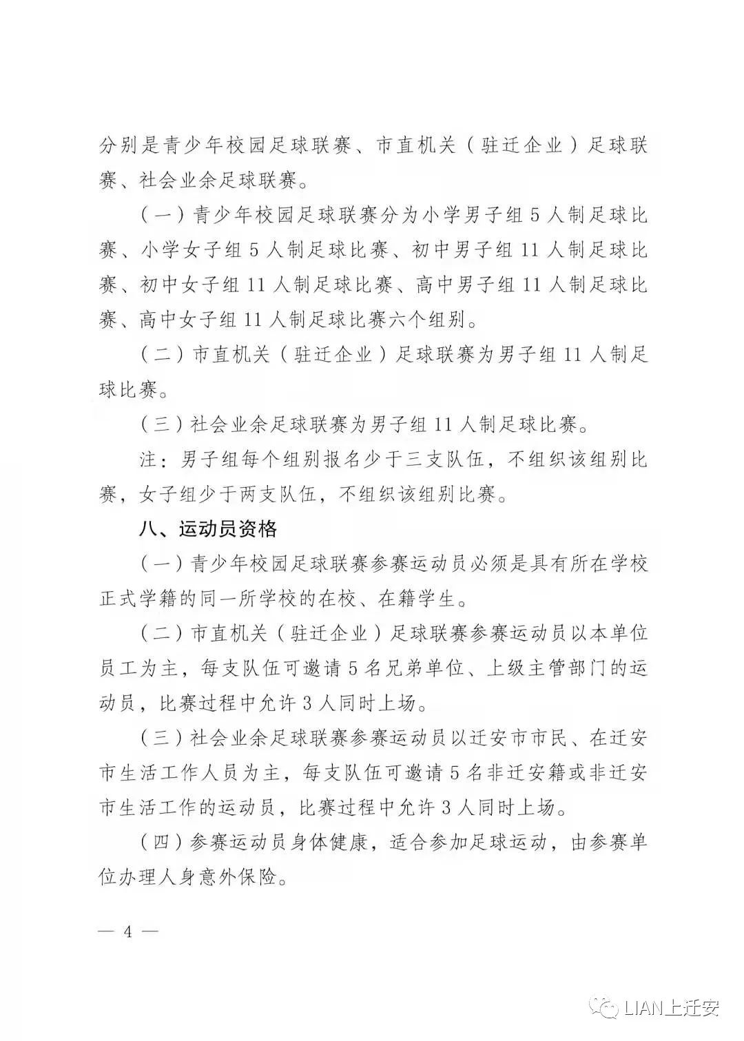
为贯彻落实中央、河北省和唐山市关于做好足球发展工作的要求,引导广大职工和中小学生树立健康的工作、学习和生活方式,营造良好的足球运动氛围,不断提高我市足球运动竞技水平,推动我市体育产业全面发展。迁安市文化广电和旅游局(体育局)、迁安市教育局定于 2022年4月起,利用每周六、日联合举办迁安市第二届“市长杯”足球联赛暨青少年校园足球联赛、市直机关(驻迁企业)足球联赛、社会业余足球联赛。
文件具体内容
01 迁安市第二届“市长杯”足球联赛通知红头文件


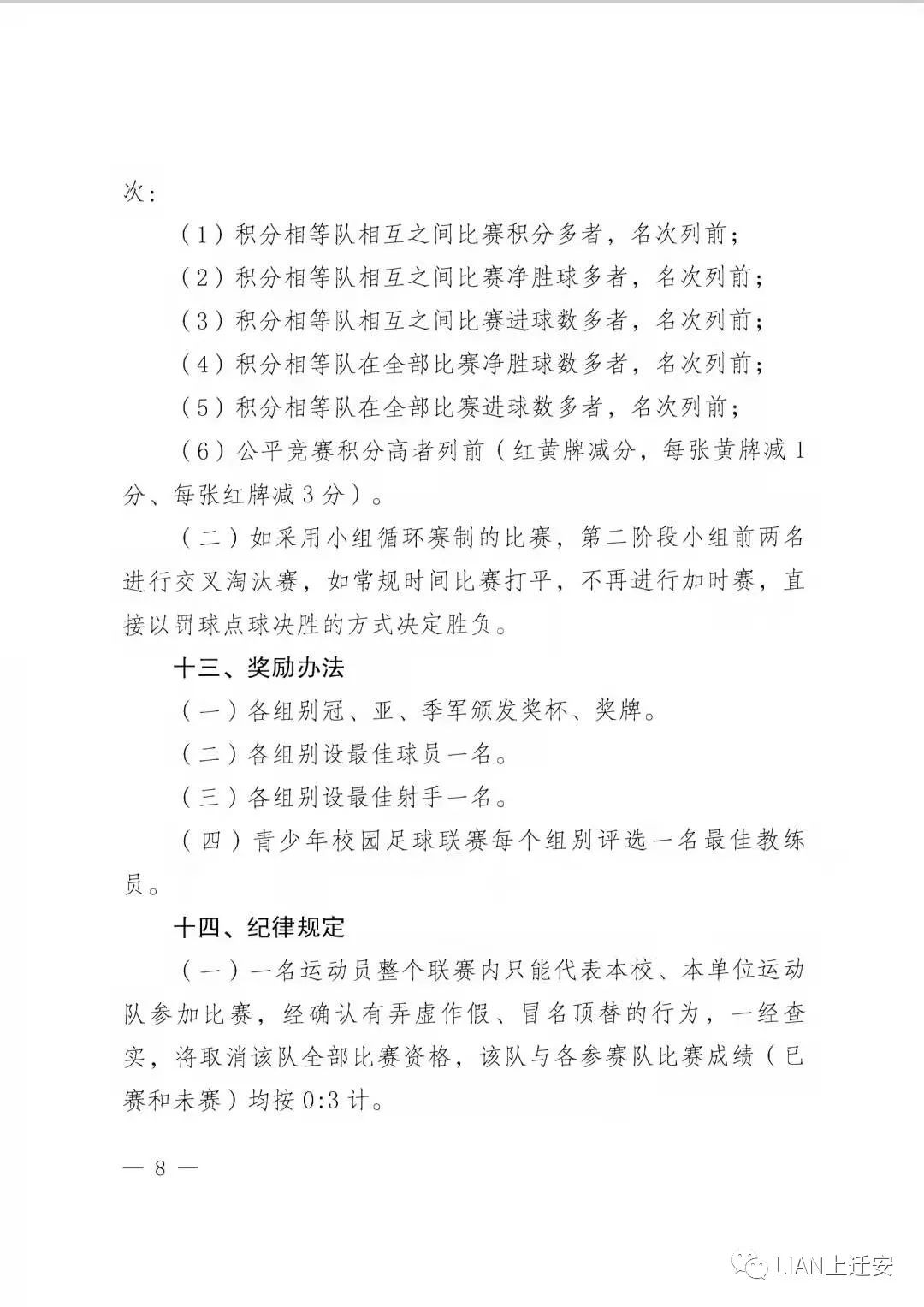
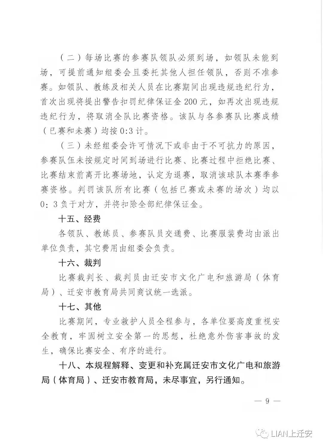
02 迁安市第二届“市长杯”足球联赛竞赛规程







03 迁安市第二届“市长杯”足球联赛报名样表

首届“市长杯”足球联赛精彩比赛瞬间






来源:LIAN上迁安