2018年俄罗斯世界杯H组小组赛,日本2:1战胜哥伦比亚,这是亚洲球队首次在世界杯历史上战胜南美洲球队。我们的邻居,实在是给我们的足球发展好好上了一课。曾经的日本足球发展,也是一路坎坷。但是在2002年韩日世界杯之后,日本队就成了世界杯的常客,2002年韩日世界杯和2010年南非世界杯上,更是小组出线,挺进16强。
而日本足球从中国足球的手下败将,到后来的可堪一战,再到现在的国足苦主,日本足球的发展历程,或许真的可以为中国足球指条明路。

说到日本足球,80、90后印象最深的莫过于《足球小将》的动画了。这部将足球与青春热血联系起来的动漫剧在一时间让日本、亚洲乃至整个世界都有着相当大的影响力,而正式这一部动漫的出现,在当时也掀起了一股日本国内的足球热潮。1999年的世青赛,看着足球小将长大的一代青年足球运动员,差一点就如漫画所言,拿下世青杯冠军。而队内的高原直泰,中村俊甫等人身上也依稀能看到《足球小将》中的日向小次郎和大空翼的影子。看过这部动画的人心中都有一个足球梦,渴望成为动画中的主人公一样,拥有高超的球技,前往欧洲、美洲进行足球交流,并最终帮助日本队站上世界足球之巅。
还比如日本队现任队长,在德甲踢球的长谷部诚。现年34岁的日本中场球员长谷部诚,先后效力于日本国内的J联赛,德甲沃尔夫斯堡,和法兰克福,而长谷部诚就是从日本国内专业的青训体系里走出来的球员。

当然,这部动漫也只是起到了萌芽以及助推的作用,能发展好足球事业也离不开日本政府、日本足协的长远决策。足球青训的发展,是非常长远并且需要进行必要规划的,日本青训的发展也经历了长期探索,并不是一蹴而就的。
现如今国内的足球氛围正在变得越来越好,外援、外籍教练的加入也为中超联赛增添了很多观赏性,很明显的例子就是广州恒大淘宝足球俱乐部在近几年也让中国球迷享受到了足球的激情。在联赛以及亚冠赛场的精彩发挥,中国足球似乎也慢慢的走上正轨。

虽然近几年中超联赛观赏性都在提高,但是各个俱乐部严重依赖着外籍球员的发挥,本土虽然也有个别优秀球员,但是仍然不能与世界甚至是我们亚洲邻居日本、韩国的本土球星相比。中国球员的培养还需要有很多的路要走。
恒大斥资5巨资打造马德里冠军赛,填补中国足球青训赛事匮乏短板
如何发展和振兴中国足球,建立打造具有中国特色足球的科学青训体系,作为中国足球龙头的恒大不仅有自己的思考,并且付诸了行动。
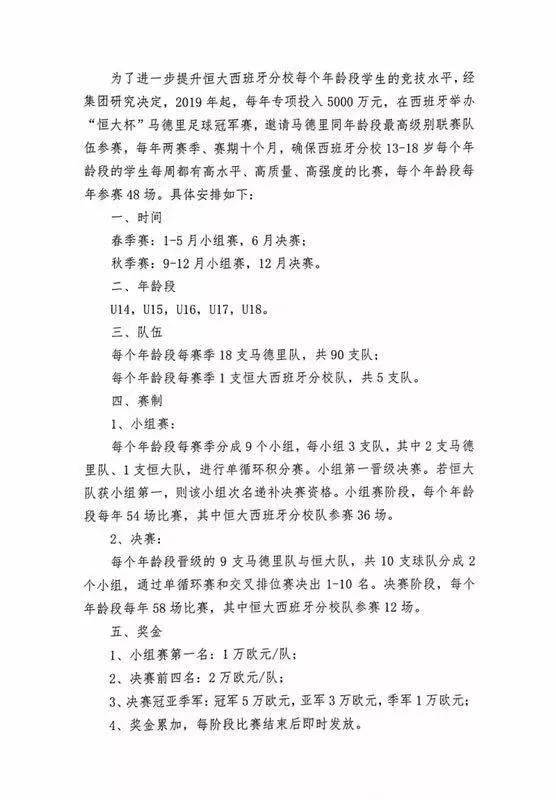
近日,一份恒大集团有限公司的红头文件在网上流传开来,文件名为《关于举办“恒大杯”马德里足球冠军赛的通知》。文件有3页,核心内容是,从2019年起,恒大集团每年专项投入5000万元,在西班牙举办“恒大杯”马德里足球冠军赛。



这一计划庞大、投入不菲的赛事,彰显了恒大在中国足球青训领域的专注、创新以及持续投入,也真正击中中国青训多年来的顽疾:缺赛。同时还解决了中国青训梯队留洋的另一个现实问题:融入。

恒大足球学校05梯队球员和教练员庆祝获得中国足球协会2018年青少年冠军杯男子U13组夺冠
前中国男足主教练朱广沪认为,中国青训需要更多高质量比赛。 “相比欧洲、拉美国家的小球员,中国球员比赛能力、对抗能力、位置感等方面欠缺,这些都需要通过大量高质量的比赛加以提高。” 不少足球名宿、基层教练对于国内足球青训最痛心的地方莫过于高水平比赛的数量不足,也就让球员缺乏阅读比赛、学会比赛的能力。前中国男足主教练戚务生今年8月就表示,提高青训质量一定要“让孩子学会比赛”。“我们要培养会比赛的孩子,如果一支队伍有两三个会比赛的队员,胜率会很高。”

2018年8月,恒大足球学校西班牙分校03梯队与西班牙赫塔菲俱乐部梯队进行比赛
马德里足球冠军赛的举办,将会邀请马德里同年龄段最高级别联赛队伍参赛,每年两赛季、赛期十个月,确保西班牙分校13-18岁每个年龄段的学生每周都有高水平、高质量、高强度的比赛,每个年龄段每年参赛48场,加上平时参加其他邀请赛,一年下来比赛场次达55-60场,等于周周有比赛。与国际顶级青训赛事数量接轨的高频率、大密度比赛,最大限度解决了中国青少年球员赛事匮乏的问题,而且填补了高水平、高质量、强对抗比赛的空白。
于此同时,随着赛事影响力不断扩大,这一赛事也将为恒大西班牙分校球员进入欧洲职业联赛打下坚实基础。
持续投入青训,恒大足校幼苗茁壮成长
自从恒大于2010年进入职业足球领域以来,其取得的一系列成绩震惊了外界,2011年第一次打中超就夺得冠军,2013年第二次打亚冠就将亚冠奖杯带回中国,实现了职业化以来其他中国俱乐部都未能完成的使命,恒大未赢够成为了恒大球迷响亮的口头禅。
恒大一线队在职业赛场上高歌猛进的同时,有人评价恒大搞“金元足球”,却没有人却意识到恒大在青训领域的大动作。
为助力中国足球发展和振兴,恒大集团2011年投入19亿元,与西班牙皇马俱乐部合作,在广东清远建设了世界规模最大、在校生高达2800人、硬件设施一流的国际足球学校。足校办学六年来,每年亏损约1.1亿元,累计亏损超6.5亿元。
2018年开始,恒大进一步加大对足校的投入,今年已经投入近2亿元人民币,这还不算从2019年其每年专项投入5000万元举办“恒大杯”马德里足球冠军赛。仅此一项赛事的投入,就在很多中超俱乐部每年青训总投入之上。青训体系建设上,恒大才是真正的大方,其投入确实是中超之最。

2018年10月5日,恒大足球学校05梯队荣获2018年全国青少年足球超级联赛冠军
令人欣慰的是,巨额的投入得到了回报。今年,恒大足校U13队包揽了青超联赛、全国锦标赛、足协杯以及青少年冠军杯赛四项U系列赛事的冠军,也是中国足协全国青少年赛赛事创办以来唯一一支“全满贯”队伍。而恒大U13(即05梯队)是足校成立之初招收的年龄最小的一批孩子,集中体现了恒大足校青训理念和六年培养成果。
六年来,恒大足校已经为国青、国少队输送人才269次,其中西班牙分校为国青、国少队输送47人次。足校已经获得国内外冠军56个,其中U13队今年收获四个冠军(全国锦标赛、青超联赛、足协杯和冠军杯全部四项冠军),创全国青少年比赛“全满贯”记录。大量事实证明,恒大集团搞足球的重心,从来就不只有一线队,而且一直在为青训体系建设铺路搭桥。
力推“精英免费入读”,恒大未来“全华班梦想”终将实现
大家都知道发展青训就意味着巨额的投入,就意味着要亏钱!如今亏了6个亿恒大还要加大投入,继续亏。为什么要这么拼?个中原因,恐怕从恒大的这份《通知》文件可知一二:“培养青少年人才,是振兴中国足球的战略基础。希望恒大皇马足球学校全力打造青少年足球国际化赛事体系,促进更多优秀足球人才脱颖而出,为实现恒大足球“全华班”的目标打好基础,为中国足球早日崛起贡献力量。”

2014年10月,恒大足球学校西班牙分校首批学员拍摄全家福
是的,“全华班”!
恒大很早之前提出过“全华班”目标,中超敢喊出这个口号的,独此一家!为了实现这一梦想,恒大建立足球青训“一条龙”:9—13岁学生在足校接受皇马选派的顶级教练团队培训;13岁以上的优秀学生每年有25名被选拔到恒大西班牙分校;13-18岁每个年龄段建制25人,恒大西班牙分校共有精英学生125人,常年在世界足球强国进行一流训练和参加高水平国际比赛。
从2018年起,恒大集团每年投入近2亿元,实施足校所有新招学生及所有西班牙分校学生的训练、比赛、学习及吃、住、穿等生活保障“全免费”。
有了这么多人才储备,人才培养的提前规划,恒大的全华班目标,是有底气的!有信心的。是早晚都能实现的!

许家印在恒大西班牙分校与学生们交流
新的时代有新的征程,新的使命呼唤新的作为。发展振兴中国足球是建设体育强国的必然要求,也是全国人民的热切期盼。谁也说不好中国足球的问题到底在哪,或许这和改革开放一样,是一个摸着石头过河的过程。但是我们需要向恒大这样的企业,一直将探索中国足球青训正确路径为己任,力求为各级国家队贡献更多优秀青少年人才,为中国足球发展和振兴持续输送栋梁之才。
中国足球在等,在等着向全世界宣布:
“谁说中国人不能踢球,我们要向全世界证明,中国人也会踢球,也可以踢得很好!”
随着越来越多像恒大这样的企业参与到中国足球中来,我相信这一天不会太远!