

自2015年证券监管部门大力清理场外配资活动以来,关于场外配资合同纠纷的案件大量增加,但司法审判实践中对于场外配资合同法律效力的认定并没有形成统一的裁判观点。本文希望通过对场外配资合同的法律分析,结合司法实践中的案例,对场外配资合同案件的司法审判思路进行梳理、提炼和总结,以便于更好的理解场外配资合同在司法实践中的运用。
一、场外配资合同的概念
深圳市中级人民法院于2015年发布的《深圳市中级人民法院关于审理场外股票融资合同纠纷案件的裁判指引》指出“场外股票融资合同是指未经金融监督管理部门批准,法人、自然人或其他组织之间约定融资方向配资方交纳一定现金或一定市值证券作为保证金,配资方按杠杆比例,将自有资金、信托资金或其他来源的资金出借给融资方用于买卖股票,并固定收取或按盈利比例收取利息及管理费,融资方将买入的股票及保证金让与给配资方作担保,设定警戒线和平仓线,配资方有权在资产市值达到平仓线后强行卖出股票以偿还本息的合同。”
最高人民法院于2019年印发的《全国法院民商事审判工作会议纪要》(以下简称《九民纪要》)中认为“场外配资业务主要是指一些P2P公司或者私募类配资公司利用互联网信息技术,搭建起游离于监管体系之外的融资业务平台,将资金融出方、资金融入方即用资人和券商营业部三方连接起来,配资公司利用计算机软件系统的二级分仓功能将其自有资金或者以较低成本融入的资金出借给用资人,赚取利息收入的行为。”
目前,相关法律法规并没有明确场外配资合同的概念,上述文件为司法实践中关于场外配资合同性质的认定提供了操作指引,便于我们了解场外配资的业务模式及其本质特征。
二、场外配资合同的法律关系
目前,关于场外配资合同纠纷的民事案件类型多为出借股票账户的模式,该类案件所涉合同的外在表现形式大部分为借款合同,当事人多基于民间借贷法律关系提起诉讼。而要确定合同的真实法律关系,需要结合合同双方的真实意思表示、合同主体、权利义务的约定等因素综合予以区分。本文主要探讨的也是出借账户类型的配资合同纠纷,其他类型的配资合同纠纷不在本文讨论的范围之内。此种类型的交易模式如下:

可见,在上述交易模式下出借账户类型的配资合同并非单纯的借贷法律关系,还表现为让与担保的法律关系。
1.民间借贷法律关系
场外配资合同的基础法律关系是借贷关系,其本质上也是借贷关系的一种。
配资方向融资方提供借款,由融资方用于股票投资,配资方只收取固定利息,配资方不承担其提供的股票账户内的任何亏损,也不享有收益。
融资方承担股票账户内的全部投资风险、享有投资收益,并向配资方支付固定利息和相关费用。
2.让与担保法律关系
融资方系借用配资方提供的股票账户进行投资,需向该股票账户交纳一定比例的保证金,融资方将买入的股票及保证金让与配资方作担保。
场外配资合同一般会约定警戒线和平仓线,当配资方认为本金有遭受损失的风险时,有权要求融资方追加保证金或在资产市值达到平仓线后强行卖出股票,也可以通过修改账户密码的方式掌握股票账户的控制权。
因此,场外配资合同与借款合同存在显著区别,场外配资合同主要依赖于上述两种法律关系的实现。
三、场外配资合同效力的司法认定
审判实践中,关于场外配资合同效力的认定,主要取决于对于该类型合同性质的认定问题,若认定合同为场外配资合同则通常被认为无效,若认定合同为民间借贷合同则被认定为有效。
在《九民纪要》出台前,关于场外配资合同的效力司法裁判观点并不统一,存在较大差异。《九民纪要》出台后,司法实践中在认定场外配资合同的效力问题上,主流观点是认定为无效,但仍有部分判决认定有效。
(一)司法实践认定场外配资合同无效的情形
经检索,法院在审理此类合同时,若认定合同内容符合场外配资合同的基本交易结构和本质法律特征,则会在说理部分引用《九民纪要》中关于场外配资合同的定义,以涉案协议因涉及融资融券业务,违反国家特许经营,判令合同无效。

(二)司法实践认定场外配资合同为借款合同的情形
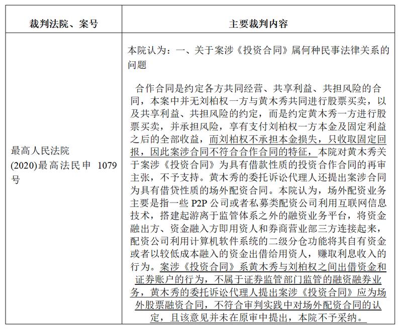
经检索,有部分法院认定合同性质为借款合同,并认定合同有效,其中最高人民法院(2020)最高法民申1079号案件较为典型,其他各级法院也有类似的裁判观点。

通过以上案例,法院在认定合同性质为借款合同的主要裁判理由,如下:
协议条款的内容中有关于保本保息的约定,且无合作管理资产及风险共担的约定和实际行为,符合借贷合同的法律特征;
配资方为自然人,其行为具有临时性和偶发性,与配资公司的专门性和经常性有本质性区别,不符合《九民纪要》中关于场外配资业务的主体特征,不属于证券监管部门监管的融资融券业务;
协议中关于融资方使用配资方提供的证券账户进行买卖股票的约定,系对借款用途的约定,未违反法律、行政法规关于合同效力的强制性规定,协议应为合法有效。
四、场外配资合同无效的责任承担
场外配资合同被认定为无效后,根据《民法典》第一百五十七条以及《九民纪要》第87条规定,主要分为以下六种情况:
场外配资合同被确认无效后,原则上,配资方提供的本金融资方应予以返还。融资方提供的保证金若已转为股票投资款,在股票账户亏损的情况下,原则上保证金亏损由融资方自行承担。
配资方依场外配资合同的约定,请求融资方向其支付约定的利息和费用的,法院不予支持,融资方已经支付的利息和费用,应认定为返还的本金。
配资方依场外配资合同的约定,请求分享融资方因使用配资所产生的收益的,人民法院不予支持。
融资方以其因使用配资导致投资损失为由请求配资方予以赔偿的,人民法院不予支持。
融资方能够证明因配资方采取更改密码等方式控制账户使得融资方无法及时平仓止损,并据此请求配资方赔偿其因此遭受的损失的,法院依法予以支持。
融资方能够证明配资合同是因配资方招揽、劝诱而订立,请求配资方赔偿其全部或者部分损失的,法院应当综合考虑配资方招揽、劝诱行为的方式、对融资方的实际影响、融资方自身的投资经历、风险判断和承受能力等因素,判决配资方承担与其过错相适应的赔偿责任。
五、小结
综上,场外配资合同因其表现形式的复杂性和多样性,合同双方为了掩盖场外配资的非法性,在合同设计上往往会更加隐蔽,加之个案的特殊性,因此法院在审理场外配资合同时会出现司法裁判不统一的情况。随着监管部门监管力度的不断加大,对于场外配资合同的零容忍态度,合同主体将面临巨大的场外配资法律风险,切不可心存侥幸,深陷泥潭,造成巨额损失。
本文作者:

刘甜甜,德恒北京办公室律师;主要执业领域为民商事诉讼与仲裁、建设工程、公司争议解决、不良资产处置及常年法律顾问等。
声明:
本文由德恒律师事务所律师原创,仅代表作者本人观点,不得视为德恒律师事务所或其律师出具的正式法律意见或建议。如需转载或引用本文的任何内容,请注明出处。