#2022高考季#
前言
2022年高考分数线公布后,各大高中开始花式“晒瓜”、“晒玉米”、“晒树”、“坐高铁”等,我们一起来看看各大高中最新成果,看看谁的“果实”最丰收!^_^
山东省



青岛二中:
全省前50名,有2人
全省前100名,有3人
全省前300名,有11人
浙江省
根据各校流传的喜报,浙考圈整理了各校的特控线上线率,杭高钱江数据仅为明远班数据:
浙江部分高中高考情况

2022年浙江高考前100名考生学校统计

镇海中学
目前还没有镇海中学发布的高考情况,但已知的是,全省前十中,镇海中学占7个:第3、4、5、6、7、8、9名同学均来自镇海中学;全省前100名,镇海中学也有三十多位考生。既无喜报,那咱们用镇海“小黑板”沾沾喜气~

今年
学军中学

北京市

一、人大附中(海淀) 7人进入全市前20名(成绩屏蔽)700分以上38人,占全部的36%688分以上92人,占全部的24%
二、十一学校(海淀)
700分以上10人,全市前20名1人
科实班(俗称实验班)平均分683分
690分以上37人,位居北京第二,仅次于人大附
688分以上40人,686分以上46人。
三、一零一中学(海淀)

四、北师大附属实验中学(西城区)
北20名1人
700分以上,9人
688分以上,26人
五、北师大二附中(西城)
北京前20名1人
690分以上,15人
1
六、北京八中(西城)
700分以上,8人(八素6人,八少2人)
688分以上,20人+
七、北京57中(海淀新七小强)
最高分696分
688以上,3人
650以上,26人
600以上,105人
总平均分:609分
第一实验班平均分:655人
湖北省

华师一附中
物理类余文凯同学以702分勇夺湖北省第一名(裸分)
物理类湖北省前十名 (共11人)华中师大一附中有 5人 (裸分)
徐圣喆(698分,省第三名)、李子睿(696分)、秦璟鹏(694分)、李 晔(694分)
物理类武汉市前九名 (共9人)华中师大一附中有 8人 (裸分)
物理类武汉市前十名 (共13人)华中师大一附中有 10人 (裸分)
历史类湖北省前十名 华中师大一附中有 2人 (裸分)
李伊纯(651分,武汉市第二名)、张歆然(651分,武汉市第二名)
本科特殊类招生线(原一本线)华中师大一附中上线率99.12% (含国际部,不含航空班和体艺生)
2022届华中师大一附中高考600以上722人
2022年华中师大一附中清华北大录取人数有望突破75人
2022届华中师大一附中学科竞赛17人保送清华北大
华中师大一附中五大学科(数学、物理、化学、生物、信息学)竞赛共斩获33枚国际奥赛金牌,位居全国榜首
空军青少年航空学校(2022届航空班) 15人 有望被空军航空大学录取
2022年6月27日
武汉外国语学校
武汉外国语学校高三学生王峥旭 673分 ,其中,语文:120分,数学:142分,英语:142分,历史:84分,化学:92分,思政:93分。
外高今年物理方向最高分是 686分 ,物理方向整体成绩是外校考得最好的一年,预估外校2022年清北录取人数有望再创新高达到 35人 。
恩施高中
一、物理类、历史类高分均进入全省前十邓清仁 同学以694分荣获恩施州 物理类第1名 ,湖北省第9名。 王羿童 同学以657分荣获恩施州 历史类应届生第1名 ,湖北省第5名。 清华、北大录取人数预计 26人 左右。 二、物理、历史类高分段并驾齐驱 物理类全州前10名我校占 8人 , 历史类全州前10名我校占 6人 。 三、600分以上人数在全省占比进一步提升 物理类 600分以上 273人,历史类600分以上157人,共 430人 。其中类阳光班、实验班600分以上人数124人,历史类阳光班、实验班600分以上人数109人。 四、总体实力强劲 本科特殊招生线( 原一本线 )上线人数达1383人, 上线率为94.6% ,一本上线率进一步提升。 物理类四个奥赛班 均分达615分 ,所有物理类均分573分;历史类奥赛班 均分619分 ,所有历史类均分582分。 以上成绩均含少数民族加分, 不含高校降分录取 。 感谢恩施高中高三年级全体教师辛勤付出!恩施高中2019级家委会2022年6月25日 黄冈中学 1、物理方向最高分690分(高三8班陈烨豪,黄冈市第一名),历史方向最高分660分(高三3班喻梓洋,黄冈市第一名,湖北省第三名);物理方向和历史方向均包揽黄冈市前3名。2、物理方向670分及以上8人,660分以上21人,600分以上336人;历史方向660分及以上1人,650分及以上2人,645分及以上5人,600分以上75人:过600分及以上人数共计411人(不含3名北大保送生)。3、清北过线人数有望超23人(含竞赛11人,强基优秀2人以及裸分过线10人)。
陕西省
交大附中

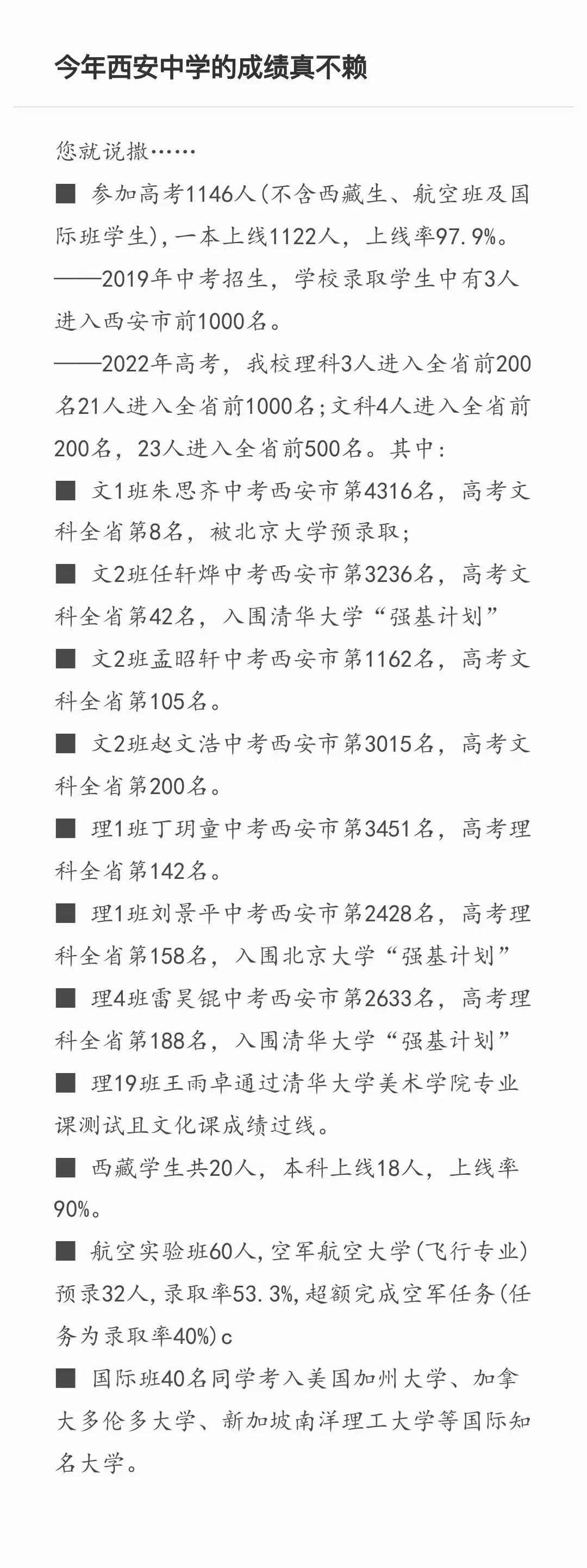
西安中学

(简评:参加高考1146人(不含*藏西**生、航班班及国际班学生),一本上线1122人,上线率97.9%。 1、低进高出,2019年中招时,仅3位同学进入西安市前1000名。2022年高考,理科3人进去全省前200名,23人进入全省前1000名;文科4人进入全省前200名,23人进入全省前500名; 2、3人入围清北强基计划,1人被北京大学预录取,1人清华美院过线; 3、航空实验班、国际班成绩亦不错,详情如图。)
西安市三中
484个孩子参加高考,一本上线率446位,上线率98.6%,理科最高分666,位次305,文科最高分623,省排119。
理科班超一本控制线100分以上占考生比86.5%
重庆市
部分区县中学的高考成绩,大家可以参考学校参考人数,再横向对比学校的上线人数。

NK中学:
沙南街1号NK中学的高考成绩,来个密码大师来翻译一下。中国文化果然博大精深。

鲁能巴蜀中学
2022年鲁能巴蜀中学,600分以上的有163人,上线率约为12%。

十八中
2022年十八中,裸分600分以上217人,纯文化上一本线951人。

西南附属中学
据说2022年XF有4个裸分上清北。

辽宁省
图片数据来源于网络,以各学校发布为准

贵州省
01 贵阳一中
2022年文科全省前30有9人,理科前50有17人,600分以上人数521人,一本上线率到达93%以上。
02 清华中学

03 乐湾国际实验中学

04 华中师大一附中

江苏省

2022江苏省沭阳中学高考数据!

安徽省
来自网友收集、汇总的数据,
让我们先恭喜这些取得好成绩的同学吧!
合肥168中学

(图片来源于网络)
安徽师范大学附属中学

(图片来源于网络)
芜湖市第一中学

淮南一中

淮南二中

寿县一中

铜陵市枞阳县
今年枞阳本科达线3000人左右;枞阳有一名理科考生成绩获得铜陵市第一名;全县600分以上的有200多名,浮中与枞中28名学生报考少年班全部达线。
福建省

广东省

网传2022年广东高考共有物理类屏蔽生11名,历史类屏蔽生5名,今年广州共4名屏蔽生,分别来自省实、二中;深圳共6名屏蔽生,其中深中3人、深实2人、深高级1人;汕头潮阳实验学校物理类和历史类各有1名屏蔽生。

河北省 衡水中学

衡水二中

武邑中学

河南省
郸城一高
首先是 三个全省第一 :理科前50名考生占7人,位居全省第一。文理科600分以上考生725人,位居全省第一。一本上线4212人,位居全省第一。
其次是 两个全省第二 :刘恒安以裸分707分全省理科第二,约40名考生考取北大清华,全省第二(第一应该是郑州外国语第一)。
最后是 两个周口第一 :刘恒安以裸分707分周口市理科第一,赵书恒以裸分648分周口市文科第一。

光山二高

湖南省
一、长沙一中
长沙一高中今年有毕业生1100多人,600分以上500多个。2人入选世界奥林匹克竞赛国家队,12人清华北大已录取,还有12人预录取。另外有65人上清北线。还有88人去了牛津、剑桥等国外上大学。这样的成绩放在全国也属顶尖的存在,不得不佩服这喜报发得有水平。你猜这是长沙哪所高中?

二、师大附中。600分以上人数和比率应该不弱于其他名校,清北保送人数最多,估计清北预录人数不错。
三、长郡中学。参考1600人,600分以上680人,占比42.5%,清北预录70人,本科率99.5%。

四、雅礼中学。参考1100人,600分以上500多人,清北预录65个,还有88人被国外知名大学录取。

