三峡大学水利电力特色鲜明殊不知作为一所综合性大学文学、艺术、体育也丝毫不逊色一言蔽之:理工有院士、文化上央视、足球出国门
理工有院士
近日,中国工程院网站公布2019年工程院院士增选有效候选人名单,经中国工程院主席团审定,最终确定的有效候选人共531位。2019年中国工程院院士增选名额为不超过75名,最终当选名单预计将在今年12月份公布。
其中三峡大学有2名校友入选,榜单并列54位,省内并列第6位,分别是1983届水工专业胡亚安、1984届水工专业樊启祥。
2019年年中国工程院院士增选候选人本科院校统计如下(节选):


(右一 胡亚安)

(樊启祥)
文艺上央视
2019年5月4日,由中宣部、教育部、共青团中央主办的《我们都是追梦人——2019今年“五月的鲜花”全国大中学生文艺会演》在央视综合频道播出,这台由春晚剧组原班人马倾心打造的文艺会演总共有29个节目,其中由我校三峡大学艺术学院舞蹈系学生参演的节目有5个,分别是《我们都是追梦人》 《向往》《热血燃》《奉献》《复兴的力量》。

节目《奉献》舞蹈表演部分,完全由三峡大学艺术学院舞蹈系学生独立完成,演绎了三峡大学生山区支教的动人故事。


让三大学子感到骄傲的是,今年是三峡大学连续第五次参加全国五四晚会。早在2015年,三峡大学独立出演的节目《武陵土家》就受到了央视导演的好评。三峡大学也在近几年的参演过程中,凭借我们吃苦耐劳的作风和过硬的专业能力,给导演组留下良好的印象,有了良好的合作基础。
文学登讲坛
三峡大学是湖北省唯一省属高校3位教师担纲中央电视台《法律讲坛》主讲嘉宾,累计录制节目数十期。

服务地方央视点赞
同今年5月4日,在《新闻联播》五四特别报道——“让五四精神在新时代放射新的光芒”中,镜头聚焦到了宜昌长江生态保护一线,讲述三峡大学整合科研力量,参与长江大保护方面的国家重大项目、地方环境治理与生态修复的故事。


三峡大学与宜都市政府相关部门、湖北茂源生态资源开发有限公司开展广泛合作,大批相关专业的教师及博士、硕士、研究生参与其中,勇担重担,克服难关,长期奋斗在河湖治理与修复第一线。奉献我们的智慧和力量。
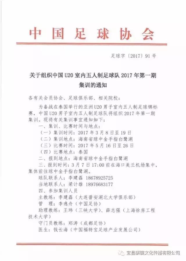
足球出国门
2017年,三峡大学接到中国足协的通知、体育学院的老师、校足球队教练员王玮被选聘进入中国五人制足球U20国家队教练组,担任助理教练员。同时,三峡大学周旭、潘王权、邹雷、邹可欣等四名学生入选U20五人制国家队。

三峡大学高水平足球队成立于2005年7月,于2007、2008、2009年连续三年获得李宁中国全国大学生足球联赛年度总冠军。
三峡大学也是具有国家教育部批准的招收高水平运动员资格的高等院校,近几年学校体育运动水平不断提高,2016年代表中国大学生出征巴西参加2016世界大学生五人制足球锦标赛。

三峡大学,百花齐放综合办学实力可见!
中国教育在线 来源:三峡大学招生及就业指导处 图文 三峡大学招生办公室 编辑 丁颖哲 排版 丁颖哲