7月25日下午,中国足协官方发布公告,对浙江毅腾球员于涛和刘小龙恶意犯规的处罚决定,其中于涛因踩踏遭停赛6场,罚款4.2万,刘小龙因蹬踏遭停赛4场,罚款2.8万元。这与我们想象到的处罚力度要轻太多,尤其是刘小龙完全冲头去的那一脚无影腿。

但我们可以看看足协对于涛的处罚报告,停赛6场,罚款4.2万。再对比4月19日,中国足协就延边外援古兹米奇*踏事踩**件开出的罚单,古兹米奇被禁赛10场,罚款7万元人民币。为什么基本相同的犯规,处罚原因都是踩踏头部,而处罚力度差距如此大。

禁赛10场,罚款7万元人民币

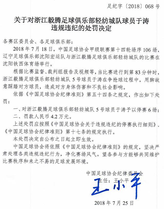
停赛6场,罚款4.2万


这两个犯规差别在哪里?看上去于涛的还更加恶劣一些,他这是完全不打算收脚啊!再看古兹米奇想起跳越过去,被倒地球员抬起的脚绊了一下,我们不知道他们是否有意踩踏对手面部,但这同样的犯规怎么就有如此大的处罚差异?足协如此不讲规矩的处罚,要怎么服众?
如此不合理的处罚力度,和不同意的处罚标准,中国足球的发展就是这样进步的吗?
不知各位怎么看足协此次对毅腾两次恶意犯规开的罚单?