
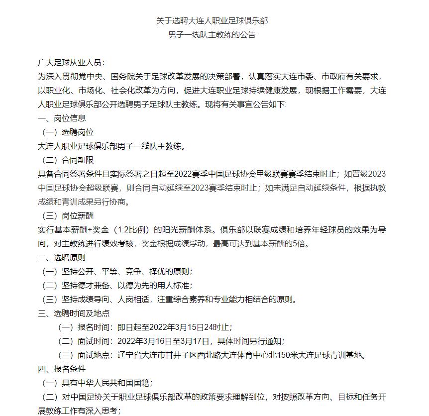
大连人俱乐部公开对外招聘新赛季的球队主教练,根据《足球报》的报道,截止到招聘截止当日,俱乐部一共收到了6份报名简历,其中,包括了谢晖、黎兵、贾秀全,以及前辽宁名将玉面杀手大张玉宁,不过也有消息称,前国足主帅李铁也向大连人投递了简历,但这个消息尚未得到官方证实。大连人的选帅小组已经对竞聘人选展开评估,将于3月20号正式对外公布新帅人选。大连人的选帅小组已经对竞聘人选展开评估,将于3月20号正式对外公布新帅人选。

李铁,贾秀全两位前男足和女足的风云主帅出现在应聘名单中,球迷们再也坐不住了,整个评论区炸了:
- 谢辉说:我不会像上港那样花120亿个中超冠军,我行
- 李霄鹏:等等我
- 还是贾秀全比较好。在中超带河南,带女足。足球圈有人脉。有个性,好好管管这些小刺头
- 我服了,到现在居然还有看好他俩的,真服了
- 李铁最搞笑,全场大喊大叫
- 李铁的头发又要忙活起来了
- 董路居然没有去应聘, 完全是足球界一巨大损失……
- 换李铁,是找裁判要点球吗?
- 吹头发确实强
- 贾秀全挺好的,他会赚钱
- 李铁当球探,会做买卖,懂经纪
- 冯潇婷最适合!携男足队长余威上任,在我国海参最佳产地,定能过关蘸酱,大放异彩
- 这简历就是给李铁准备的
- “假指导”比较合适,大连人没球星,他不需要球星…
- 假锈拳真的不行呀,千万别霍霍大连了,看到他真心添堵啊
- 我选巩汉林
- 想说迟尚斌,才发现迟指导已经驾鹤西去
- 贾秀全一个赛季能给大连送回业余联赛
- 王健林:钱我是投了,场地我也给你们了,教练你们定吧,贾的真不了
- 贾总指挥插着口袋,气质非凡,一看就是国字头教头

