编者按:“一部河南史,半部中国史”,这话说的一点也不夸张。今年高考结束后,记者和河南省基础教育课程与教学发展中心专家对全国所有高考试卷梳理发现“诚哉斯言”:在全国高考试卷中,涉及河南元素的高考试题竟有9题。“行走河南 读懂中国”之“高考试卷中的河南”特别策划击节而出。
“行走河南 读懂中国”之高考试卷中的河南系列,今天推出开封篇——
高考试卷中的清明上河园
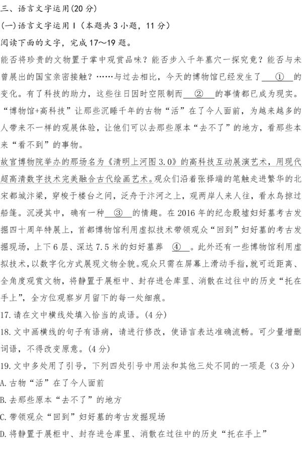
第一节 原题
2022年普通高等学校招生全国统一考试(全国甲卷·语文)

第二节 试题解析
第17题解析
本题考查学生正确使用成语的能力。
第一处,由“与过去相比,今天的博物馆已经发生了……的变化”“有了科技的助力,……都已成为现实”可知,此处是说博物馆发生的巨大变化,修饰“变化”,且要体现“变化巨大”,由此可以想到“天翻地覆”;“天翻地覆”,形容变化巨大。
第二处,结合“些往日因时空限制而……的事情”可知,此处是说因时空限制而远到无法触及,由此可以想到“遥不可及”;“遥不可及”,非常遥远而不可到达,意指非常遥远、难以得到的东西。
第三处,结合“观众们沿着张择端的笔触走进繁华的北宋都城汴梁,穿梭于楼台之间,泛舟于汴河之上,观两岸人来人往,看水鸟掠过船篷。沉浸其中”可知,此处是说借助高科技,人们会产生如同亲身面临那种境地,由此可以想到“身临其境”等词语;“身临其境”,亲自到了那个地方。
第四处,结合“首都博物馆利用虚拟技术带领观众‘回到’妇好墓的考古发掘现场,上下6层、深达7.5米的妇好墓葬……”可知,此处是说借助虚拟技术让妇好墓葬全部收入眼底,由此可以想到“尽收眼底”;“尽收眼底”,指可以把景物全部看在眼里。
第18题解析
本题考查学生辨析并修改病句的能力。
第一处,“举办……展演艺术”搭配不当,“举办”的不是“艺术”,而是“展演”,改为“举办……艺术展演”;
第二处,“用现代超高清数字技术完美融合古代绘画艺术”不合逻辑,改为“将古代绘画艺术与现代超高清数字技术完美融合”。
第19题解析
本题考查学生正确使用标点符号的能力。
A.表特殊含义。
B.表突出强调。
C.表特殊含义。
D.表特殊含义。
故选B。
第三节 试题里面的故事
这篇短文,讲述的是“科技赋能,*物文**变活”。文中涉及到的两个案例,一个是开封的《清明上河图》,一个是安阳殷墟博物院的妇好墓。下面,我们跟着试题,了解《清明上河图》。
公元960年,后周大将赵匡胤“陈桥兵变”,黄袍加身,当了皇帝,建立宋朝,定都汴京(今河南开封),史称“北宋”,赵匡胤就是宋太祖。北宋的建立,标志着中国五代十国分裂局面的结束。
为使宋不再成为又一个短命王朝,赵匡胤制定了一系列的方针政策:
一是政治方面,沿袭唐制,加强中央集权,在一定程度上削弱了各官的职权,使皇帝掌握的权力超过了历朝历代。
二是军事方面,“杯酒释兵权”,解除了大将对*队军**的控制,并设立中央禁军,将各地精兵收归京城禁军管辖,使朝廷对*队军**有了完全的掌握权。
三是在经济方面,北宋政府改变了周、秦、汉、唐时期居民不得向大街开门、不得在指定的市坊以外从事买卖活动的旧规,允许市民在御廊开店设铺和沿街做买卖。
四是在科举方面,打破常例,以殿试的方式对考生进行最终的考核。这样一来,北宋王朝的官僚阶级队伍得到了壮大,从中出现了一大批优秀的政治家,巩固了政权。
北宋又经过宋真宗、宋仁宗、宋英宗几代皇帝的治理,到宋神宗时期,社会趋于稳定,经济规模空前,文化更是盛极一时,从这几个方面得到印证:
一是人口方面:北宋都城汴京,在当时是世界上人口超过百万的大都会。
二是商业方面:商业政策十分开放,内外贸易十分活跃,汴京城中店铺达6400多家。
三是科技方面:中国的四大发明之一活版印刷术,就是北宋的毕升发明的;另外,唐朝孙思邈发明的*药火**,在宋朝时被首次应用于军事。现代战争*器武***药火**,就是在北宋年间经由西亚各国传播到西方各国的。
四是文艺方面:宋朝的科举制度使文人得到了可以自由发展的空间,文学艺术名人辈出。其中,较著名的文人有王安石、范仲淹、司马光、苏轼、欧阳修等。宋朝的词作达到了极高水平,与唐诗并称为我国古典文学艺术的瑰宝;在绘画、书法艺术上,当首推张择端的《清明上河图》,成为中国绘画史上不朽的佳作。
第四节 跟着试题去旅游
《清明上河图》,是中国十大传世名画之一,为北宋画家张择端仅见的存世精品,属国宝级*物文**,现藏于北京故宫博物院。
清明上河图宽25.2厘米,长528.7厘米,绢本设色。作品以长卷形式,采用散点透视构图法,生动记录了中国十二世纪北宋汴京的城市面貌和当时社会各阶层人民的生活状况,是汴京当年繁荣的见证,也是北宋城市经济情况的写照,这在中国乃至世界绘画史上都是独一无二的。
在5米多长的画卷里,共绘了815个各色人物,牛、骡、驴等牲畜73匹,车、轿20多辆,大小船只29艘,房屋、桥梁、城楼等各有特色,体现了宋代建筑的特征,具有很高的历史价值和艺术价值。
清明上河园景区坐落在八朝古都开封,以中国传世名画《清明上河图》为蓝本,按照1:1复原再现的大型宋代历史文化主题公园。清明上河园自1998年正式对外开放以来,坚持以“再现千年历史画卷,建设国家精品景区”为发展方针,通过宏大的规模、丰富的宋文化内涵、独特的古代娱乐体验、持续创新的精品演艺、全业态休闲度假模式、全新的文旅融合发展新理念、新思路、新举措,创造了文旅界令人称颂的“清明上河园”现象,成为中国运营最为成功的大型文化主题景区之一,先后荣获中国旅游知名品牌、国家文化产业示范基地、国家AAAA*级A**旅游景区、中国十大文化旅游景区、影响世界的中国旅游文化知名品牌、河南省省长质量奖、河南省研学旅游示范基地等诸多荣誉。
清明上河园占地600余亩,其中水面180亩,大小古船100多艘,房屋400余间,景观建筑面积3万多平方米,形成了中原地区最大的复原宋代建筑。主要建筑有城门楼、虹桥、街景、店铺、河道、码头、船坊等。
清明上河园设驿栈、民俗风情、特色食街、宋文化展示等。清明上河园按照《清明上河图》的原始布局,集中展现了宋代诸如酒楼、茶肆、当铺、汴绣、官瓷、年画等现场制作,民间游艺、杂耍、盘鼓表演等千年(汴京)东京城京都繁华街市风情。
(一)精品演艺
全年不间断、全天候、无死角,每天近百场的精品演艺,是清明上河园景区的核心王牌节目和差异化竞争利器。游客置身景区之中,根据季节不同,可以从早上8:30到晚上10:00全天候、无死角地尽情观看数十场乃至上百场活态表演。除了每日固定上映的精品演艺,吃瓜大赛、粽子大战、傀儡狂欢节等演艺或活动也会重大节庆日上演。

1、精品演艺一:包公迎宾
开封府尹包拯奉旨领文武百官,设皇家仪仗,行开园大典,迎四海宾客。擂鼓礼炮响彻云霄,张龙、赵虎、王朝、马汉环伺左右,包大人口宣圣谕,恭迎嘉客入园,共享人间欢乐!
表演地点:迎宾门外广场
2、精品演艺二:盘鼓
“盘鼓”一响动中原,位列中华五鼓之一的盘鼓,汲取中原大地的厚重文化,鼓声奔腾如黄河东去,舞姿雄健似少林神功。近聆盘鼓,将是一次震荡灵魂的冲击波,一下下急促的鼓点,与脉搏合拍,与心跳共振,不由得血脉贲张,不能自已。
表演地点:迎宾门内广场
3、精品演艺三:高跷
在节日喜庆场合,看不到“高跷”表演就像赴宴会没酒喝一样乏味。踩着高高的双拐,用自由流畅的身体语言,表达摆脱地面的狂喜,这就是“高跷”的魅力。站怎么高还不吸引人就是没本事。来个“金鸡独立”,跳段“迪斯科”……高兴、高度、高难度,这里的“高跷”才叫高!
表演地点:清明文化广场
4、精品演艺四:包公巡视汴河漕运
三千八百米汴河,映射着汴梁城的华丽倒影。漕运码头货船罗列,那边是江南湖州的上等精米;这里是天府之国的一品锦缎。精致的瓷器、漆器,优质的茶叶、药材。脚夫密集如蚁,鱼贯出入座座船舱,紧张忙碌而秩序井然……楼船往返,人声鼎沸,好一派盛世风光!
表演地点:虹桥两侧水面
5、精品演艺五:包公巡案
虹桥脚下有人相互拉扯大叫厮打着,你拉我扯,互不相让,街上开封府府尹包拯巡视一行人沿街缓缓而至,且看铁面无私包公来智判“三杯醉”案件!
表演地点:虹桥广场
6、精品演艺六:民俗绝活
集中身怀绝艺的市井奇人,收罗精彩纷呈的民间绝活。捏面人栩栩如生,绘糖画活色生香,吞吐利剑提心吊胆,倒上天梯扣人心弦……最惊险、最好看、最难得的绝技表演尽在这里,只有亲眼目睹你才能相信这一切。
表演地点:勾栏瓦肆
7、精品演艺七:皇家乐典《宋廷梦乐》

皇家乐典《宋廷梦乐》,是一场铺开在北宋朝堂之上、却又充满大自然奇妙音韵的视听盛宴,演出以宋词为引子,将箫、笛、埙、古琴、古筝、编磬等宋朝主流乐器演奏与春、夏、秋、冬的季节变换之美交融在一起,二十分钟内包含四个乐舞情境,既接地气,也达天听,让我们在这重檐飞阁下,如临其境地感受那华美大宋灿烂文化的温暖诱惑,仿佛一瞬间,回首已千年!
表演地点:宣德殿二层
8、精品演艺八:气功喷火
神秘的气功高手,真实的火暴场面,只在魔幻小说里描述过、电影中也未曾上演的视觉冲击。从容灌下满桶纯净如水的液体,深深深深地吸气,身体周围骤然成为真空,猛然抬头吐息,华美的火焰风暴飚向天空,赞叹之外只能祈祷:鸟儿不要飞过。
表演地点:东京食坊街口
9、精品演艺九:斗鸡
顾盼如电,抖翅生风,两鸡相搏,如武林高手对垒,站法斗技,灵活多变,腾闪击打,嘴腿并用,重爪烈翅,针锋相对。这小生灵对胜利的执著尤胜于人,往往不畏强敌,至死不休。虽为鸡,实则高傲如鹤,威猛似鹰,所以爱斗鸡者敬如国士,不惜千金以求一搏。
表演地点:大师坊
10、精品演艺十:皇家皮影
千年之前的皮影戏,是王孙贵族才能享受的高雅艺术。浩如烟海的人物角色,配置齐全的舞台道具,烦琐细致的配套器具,丰厚博大的剧情内容。方寸白绫之上,帝王将相纷纷登场,演述历朝历代的兴衰旧事。唱腔优美,表演动人,不愧为享誉世界的国粹瑰宝。
表演地点:宣和殿二层
11、精品演艺十一:布袋木偶
“一人双手作生作旦作名臣,方寸戏台可国可家可天下”,这是布袋木偶戏的生动刻画。精心勾绘的画布空空如囊,一旦演员的五指开始动作,就有了鲜活的生命和灵动的表情,站立坐卧,点头摇头,真实的宛如来自异界的小精灵,唤起埋藏已久的童年幻想。
表演地点:赵太丞家对面
12、精品演艺十二:水傀儡
华亭清池之内,木偶妙尽百态栩栩如生,能歌善舞上演连台好戏。一举一动妙合音律起伏,一出一幕讲述人间欢乐。重拾失传已久的中华绝艺,结合现代声光烟花技术,精彩绝伦的水上木偶戏,验证你的千年梦寻。
表演地点:水傀儡馆
13、精品演艺十三:王员外招婿
抱得美人归,坐拥百万财,人生得意,莫过于此。眼下就有一个能够让你人财两得,一偿心中夙愿的机会。京城首富王员外在此搭下绣楼,为女儿招亲,只要被王小姐绣球抛中,就可成就这桩天赐良缘,当场披红戴花,登楼拜堂。顷刻拥有万贯家财,如花美眷,岂不快哉!
表演地点:王员外家
14、精品演艺十四:古代幻术
两千年来猜不透看不穿,百思不得其解的戏法传奇,从来不曾传与异族的中华杂技艺术瑰宝。无中生有,平中见奇的艺术特点蕴含东方哲学;构思精巧,出神入化的表演形式凸现精湛技艺。一睹神奇,挑战奥秘,看看古代幻术能否骗过你的眼力。
表演地点:勾栏瓦肆
15、精品演艺十五:岳飞枪挑小梁王
北宋末年,金国大举入侵,各地变乱蜂起。内忧外患之下,朝廷进退失据,延续160多年的强盛王朝,突然走到崩溃边缘。无数仁人志士扼腕痛惜之余,报效国家的满腔热血却丝毫不改。这一年的武举科考,吸引了数千名来自全国各地的举子。岳飞第一次成为传奇,就是在这个万众瞩目的时刻……
表演地点:校场
16、精品演艺十六:大宋科举
万般皆下品,唯有读书高。没有科场,就不会有古代学子的骄傲。十年寒窗苦读,一旦科场中举,金榜题名,顷刻身价百倍,扶摇直上。如果你有满腹才学无处可昭,就在此换上长衫、戴上儒巾舞文弄墨一番,一不小心中个状元郎,享受众人仰视,定不负此行。
表演地点:四方院
17、精品演艺十七:梁山好汉劫囚车
奸臣当道,民不聊生,好男儿岂能坐视不理。“及时雨”宋江大祸当头,押赴刑场待斩。路见不平一声吼,该出手时就出手。梁山好汉为搭救兄弟,乔装打扮巧布局,刀光剑影,血雨腥风,一触即发。即使不能和众好汉快意恩仇,你也可以在此呐喊助阵,一抒胸臆!
表演地点:东京食坊街口
18、精品演艺十八:大宋·东京保卫战

这是一场关乎北宋存亡的战役,这里有无数热血男儿为了保卫家乡,抛头颅,洒热血。八百余年后的今天,在盛世画卷里,上演着最震撼人心的《大宋·东京保卫战》,重温那一段金戎岁月,唤起现世安稳的你内心最深的爱国之情。
表演地点:九龙桥西南水面
19、精品演艺十九:菊美人
霓裳宋舞《菊美人》,是一个以大宋东京菊花城为背景演绎出来的、一位词人醉卧花丛的美好梦境。菊花如诗,美人如词,心意流动,风情万种,美人们身、手、肩、腰、腿错落辗转,以最亲近而柔软的方式,绽放出宋代女子令人沉醉的神姿仙态之美,让我们仿佛回到那活色生香、花好月圆的繁华朝代。
表演地点:清明文化广场
20、精品演艺二十:大宋·东京梦华
八阕经典宋词和一幅《清明上河图》串联的画面,将精心选择的北宋印象包含进去,以唤起一个民族对兴衰的思考和渴望崛起的激情。《大宋·东京梦华》实景演出选择在清明上河园皇家园林区的景龙湖上,充分利用了亭台楼榭、水榭桥廊,构成了一个完整的古典实景剧场。
表演地点:景龙湖水面
(二)主题活动
作为以中国传世名画《清明上河图》为蓝本复原再现的大型宋代历史文化主题公园,清明上河园景区内没有设置固定的旅游推荐线路。除此之外,经过24年的宋文化积淀和发掘,逐渐形成了春季有清明文化节、夏季有消夏纳凉狂欢、秋季有菊展(国际菊花展)、冬季有灯展(国际灯笼展)四季鲜明的旅游特色主题活动。
1、大宋·年民俗文化节
大宋·年民俗文化节期间,景区将汇聚全国独具特色的民俗演艺,高台花鼓、盘鼓、高跷、舞龙、舞狮、肘阁、小豫剧、跑驴、老背少、旱船、蚌舞、大头舞、蹦杆轿、竹马、小车和抬老四等年味十足的春节民俗大戏。
国际灯笼展是大宋·年民俗文化节的亮点,中国馆的吉祥传统,亚洲馆的清新脱俗,欧洲馆的简约时尚,东南亚馆的古朴典雅,非洲馆的奢华大气,为游客带来一场视觉盛宴。
2、清明文化节
为弘扬传统节日文化,清明上河园推出“清明文化节”活动。每年的清明期间,游客可以在这里踏青、插柳、看民俗、品小吃,赏大型水上实景演出《大宋·东京梦华》。这一活动将历史上的宋文化元素和现代娱乐元素相结合,能让游客更好地体验春天,亲近文化,享受生活。
3、五一傀儡狂欢节
不做生活的傀儡,放松心情,尽享狂欢,不做工作的傀儡,丢掉烦恼,只要快乐!
清明上河园“五一”傀儡狂欢节,多种传统傀儡元素创新表达,百场演出+傀儡戏助阵“五一”狂欢,精彩加倍,快乐翻倍!
4、端午文化节
端午文化节是清明上河园景区持续打造的节庆活动。每年端午节期间,凭借自身浓郁的传统文化和精彩的游园活动,让清明上河园景区每日游客盈门,各类大型演艺活动精彩不断,体现端午特色文化的系列活动也有多项,傩舞表演、端午特色体验如包粽子、端午知识竞猜、大宋端午科考等,从而弘扬端午文化、宣传美丽开封。
5、七夕文化节
七夕文化节是清明上河园景区近两年打造的节庆活动,以还原大宋盛世婚礼为核心,在七夕文化节期间,举办“三书六礼”、我为牛郎织女搭鹊桥、新人快闪、员外送喜、有缘千里一线牵等系列活动,让游客在清明上河园感受到中国传统节日的气氛。
6、中秋文化节
每年的农历八月十五,是我国传统的中秋佳节,传递着民族深厚的文化,寄托着人们美好的感情。届时,清明上河园将开展中秋文化节,通过中秋节系列活动、园区特色氛围布展等具体产品内容,将清明上河园打造成为“中秋赏月胜地”。
7、十一演艺狂欢节
每年十一期间,演艺狂欢节精彩纷呈,中华戏曲、中国功夫、炫酷杂技、潮玩民乐、宋装大巡游等演出将传统文化全新表达!演出的盛宴!狂欢的热潮!传统与时尚的强烈碰撞!“十一”演艺狂欢节精彩震撼,等你来嗨!
8、菊花文化节
花开满园关不住,金秋赏菊游清园。每年的十月到十一月是开封一年一度的菊花盛会。清明上河园以美丽的菊花植物造景为主,并充分利用建筑、雕塑、山体、水面,动静结合、平面与立体想结合来突出开封菊花栽培和造景技艺,塑造出各种栩栩如生的菊花造型。
(三)特色美食
“夜市直至三更尽,才五更又复开张。如耍闹去处,通宵不绝。”早在千年前的大宋东京城,便是繁华和不夜城的代名词。
“好吃的没我好看,好看的没我好玩,好玩的没我好吃!”如今,清明上河园景区倾力打造的大宋不夜城将夜游和开封特色美食有机融合、沉浸式再现,将游客的逛吃愉悦体验激发到淋漓尽致。
四方食事,不过一碗烟火人间;美食荟萃,最抚芸芸游客味蕾。来到清明上河园,无论是超级接地气的东京食坊,品种繁多的美食城,还是高端大气的孙羊正店,有吃的地方总是热闹非凡、人声鼎沸!
(四)景区交通
清明上河园距离河南省会郑州约65公里,景区交通便利、区位优势明显,可实现自驾、高铁、城铁、公交、骑行等全栈式多种交通方式便捷抵达。景区交通指引如下:
自驾:连霍高速、大广高速、日南高速、郑民高速,导航清明上河园,一键精准抵达。
线路一:连霍高速开封站下高速—219省道向南—天马广场转盘向东—东京大道—沿路标达到景区。
线路二:郑民高速开封南苑站下高速—进入219省道向北—金明广场转盘向东—内顺城路右转—到达清明上河园迎宾门。
线路三:京港澳高速郑州刘江枢纽—连霍高速向东—接线路一,或京港澳高速郑州祥云寺枢纽—郑民高速向东—接线路二。
线路四:大广高速—连霍高速向西—接线路一,或大广高速—郑民高速向西—接线路二。
高铁:每天多达83个车次停靠开封北站。沈阳、青岛、济南、上海、宁波、杭州、温州、福州、武汉、长沙、广州、西安、太原等地游客,下高铁转乘直达清明上河园旅游班车,方便快捷。
城铁:新郑机场—宋城路(每天3个车次),郑州东—宋城路(每天8个车次),下城铁转乘公交车、出租车即可。
公交:开封市内乘坐公交车1路、15路、38路直达清明上河园迎宾门;39路、49路、51路、L601经金耀门过清明上河园迎宾门。
(五)购票优惠
1、白天成人票120元,半价60元。
2、免费人员:1.2米以下儿童和70岁以上老人凭身份证或老人优待证免票。
3、半价人员:学生、60岁以上老人凭学生证、老人优待证享受半价优惠。
4、凡购买《大宋·东京梦华》演出票,免白天和夜游门票。
此外,清明上河园还会时不时推出宠粉或福利活动以回馈游客,详情可关注清明上河园景区官方微信公众号、抖音号、微博、小红书、知乎等平台一键获取优惠信息。(撰文/李中海 李军阳)
策划:李敬欣 张培君
统筹:郭俊华 卢明军 姜秋霞
特邀顾问:王守国
特约撰稿:余文国 朱世欣
特邀试题解析专家:
河南省基础教育课程与教学发展中心 丁亚宏 杨惠茹
郑州外国语学校 陈太根 赵文芳
特别支持:开封市文化广电和旅游局
来源:大河网.