
国乒公告
近日,中国乒乓球队在全国招聘知名教练入驻中国国家乒乓球队,许多球迷热议孔令辉能否归来担任女子乒乓球队总教练,同时球迷也热议孔令辉有可能做哈尔滨籍女单王曼昱的主管教练。

孔令辉,男,汉族,一九七五年十月十八日出生于黑龙江省哈尔滨市,中国乒乓球运动员,世界冠军,奥运冠军,黑龙江第一位奥运冠军。有乒乓王子之称,二零零六年正式宣布退役,任中国女子乒乓球队教练,二零一三年正式担任中国女子乒乓球队主教练。二零一七年五月三十日,中国乒乓球协会决定暂停孔令辉中国女乒主教练工作。说到孔令辉,大家都不应该陌生。作为中国乒坛知名人物,想必大家对孔令辉都是非常熟悉。

经常看球的朋友都知道,孔令辉曾是中国男子乒乓球队最出色的运动员之一,不仅球技出色,同时也是国乒的出名的*男美**子。退役后做了中国女子乒乓球教练后,带出了很多一流的女子乒乓球运动员。最近因为哈尔滨籍女子单打选手王曼昱没有主管教练后,很多球迷希望孔令辉能带领王曼昱走向2024年巴黎奥运会的最高峰,拿奥运会女子个人金牌。孔令辉曾经担任过女队主教练,因争议事件离开了国乒,从那以后可谓一去不复返,忙起了自己的事业卖紫砂壶去了。针对巴黎奥运会这个周期,我认为孔令辉应该抓住这次千载难逢的机会,重新出山,再创辉煌。中国女乒现在缺乏当初老女乒最辉煌时期有强烈个性的女将,现在的年轻国家女乒队员太像乖乖女,缺乏杀气。

刘国梁和孔令辉
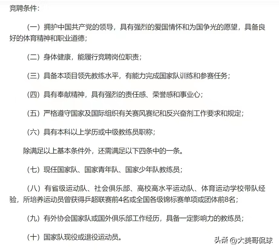
对于这次国乒的招聘,我认为孔令辉应该有信心去应聘,竞聘条件中只要给国乒曾经做出过突出贡献的教练员都可以竞聘。孔令辉曾经担任国家女子乒乓球队主帅,并率领球队斩获很多世界冠军。其工作能力在业内做出的贡献也是有目共睹。可以说要能力有能力,要成绩有成绩,非常适合担任女子乒乓球总教练一职。而且孔令辉也应该从以前的事件中走出来了。在大美哥看来,全国球迷都挺期待这次合作,无论对孔令辉而言,还是对刘国梁而言,双方都是一个好的合作机会。能让大家一起能为中国乒乓球的事业多出一份力。作为黑龙江人,我支持孔令辉,支持王曼昱。
好朋友们在观看文章感觉不错,请大家点点赞,关注一下@大美哥侃球,多多转发和评论,谢谢各位看官。

王曼昱