
中国经济周刊微信号:ChinaEconomicWeekly
中国经济周刊官方网站:经济网 www.ceweekly.cn
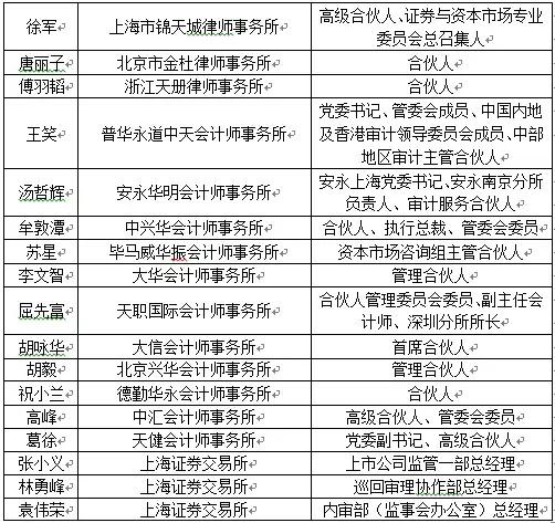
3月21日,上交所发布第一届科创板股票上市委员会(下称上市委)和科技创新咨询委员会(下称咨询委)候选委员名单公示。以下内容及名单来自上交所今天发布的公示。
上市委将参与科创板股票发行上市审核工作,侧重于对上交所审核机构出具的审核报告和发行人的申请文件提出审议意见。委员主要来自会计师事务所、律师事务所、高校、市场机构、证监会系统相关机构,以兼职为主。上市委的组建程序,主要包括组建遴选委员会、相关机构推荐人选、任职条件初步核查、推荐机构和推荐人选执业诚信记录核查、遴选委员会审议、候选人名单公示、遴选委员会进行差额面谈并再次审议、正式聘任、委员名单公布等。
咨询委作为专家咨询机构,将侧重于为科创板建设以及发行上市审核提供专业咨询和政策建议。委员主要由从事高新技术产业和战略性新兴产业的人员、知名企业家、资深投资专家、科研院所专家学者等权威专家组成。委员均为兼职,以个人专家身份履行职责。咨询委的组建程序,主要包括组建遴选委员会、邀请意向专家、执业诚信记录核查、遴选委员会审议、候选人名单公示、遴选委员会再次审议、上交所聘任、委员名单公布等。
按照工作方案,上交所严把标准,规范程序,经过遴选委员会审议,已经形成上市委、咨询委委员候选人名单,现予公示,接受社会监督。本次公示的上市委委员候选人共计48人,将按标准和程序,差额选定30—40名委员;公示的咨询委委员候选人共计48人,将按标准和程序,予以等额选定。上市委、咨询委最终人选确定后,将正式向社会公布。
如对公示的相关上市委委员候选人有需反映的问题,请于2019年3月27日17:00前通过传真、电子邮件或信件方式提出。反映情况应坚持实事求是、客观公正原则。凡以单位或部门名义书面反映问题的,应当加盖公章;以个人名义反映问题的,应署真实姓名、所在单位(部门)及联系方式,以便相关部门进一步核实情况。
通讯地址:上海市浦东新区浦东南路528号26楼,上海证券交易所科创板股票上市委员会遴选委员会;传真:021-68807770;电子邮件:ssw@sse.com.cn;邮编:200120。
上海证券交易所第一届科创板股票上市委员会委员候选人公示名单


上海证券交易所第一届科技创新咨询委员会委员候选人公示名单


来源:上交所发布
关注《中国经济周刊》头条号
请回到文章顶部,点击右上方“关注”