




















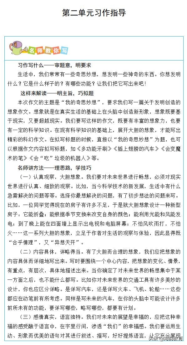
统编版三年级下册同步作文范文

习作一
我的乐园
范文一:学校的篮球场
我热爱打篮球,教学楼后面那一方不大的篮球场便成了我的乐园。
你别看它场地小小的,只有两个相对而立的篮球架,平整的水泥地上简单地刷了白色的各种点线,但它可承包了我们学校所有的篮球比赛。
每天中午和下午放学的时候,有时甚至是课间,我都会在这里练球。“哐”的一声,瞧,我投了一个漂亮的三分球。围观的同学正为我喝彩着,我得意地接住篮球,又继续练习着。
见我们班的同学经常来看我练球,我便动员他们也和我一起练习,而我会很认真地教他们。慢慢地,他们的球技进步了,体会到了打篮球的乐趣,便有越来越多的同学加入了练球队伍,于是我组织成立了我们班的篮球队。当然,我也成了这个篮球队的队长,我心里感觉特别自豪。
每次学校举行篮球比赛,我都会带领我们班的篮球队参加。赛前,篮球场上会出现我们刻苦训练的身影,运球与投篮、进攻与防守,直至大家筋疲力尽,瘫坐在篮球场上。赛中,我和小伙伴拧成一股绳,共同为班级争荣誉。赛后,我们围坐在篮球场上,分析比赛的得失。有时,我们会毫无保留地向彼此分享自己新学的技法,而篮球场总是默默地陪伴我们。
在篮球场上,我收获了友谊,收获了成长;在篮球场上,我学会了团结,学会了如何面对挫折。每当我路过篮球场,我都会想起我和小伙伴一起拼搏的场景,我的心里也会变得充实而快乐。
【点评】习作写“我”爱打篮球,自然引出篮球场是“我”的乐园,以篮球场的小和简单衬托“我”对它的喜欢。结尾升华主题,篮球场不仅带给“我”快乐,还让“我”成长,乐园的意义上升到了另一个高度。
范文二:密密的翠竹林
外婆家的不远处有一条清澈的小溪,小溪旁有一片密密的翠竹林。这里是我和小伙伴的天然乐园。
翠竹林是我和小伙伴的天然避暑胜地。竹林中,一根根亭亭玉立的竹子遮住了大片阳光,即使在烈日炎炎的夏天,这里也很清凉、幽静。我们会在炎热的午后不约而同地来竹林纳凉。听阵阵“叮咚”的溪水声,听风吹竹叶的“沙沙”声,听它们合奏出的一支支动听的乐曲,不知不觉我们就可以倚着竹子进入梦乡。
翠竹林是我和小伙伴的天然游乐园。我们经常在竹林里捉迷藏,竹林的每一个角落都有我们躲藏的身影。有时候,我躲着躲着,突然发现一个造型可爱的竹笋,便忘记了自己在玩捉迷藏,情不自禁地观察起那个可爱的小家伙来。等缓过神来,自己已经被抓住了,便又会懊悔不已。
用竹叶吹口哨也是我们这群孩子常做的乐事之一。我虽然不及其他小伙伴厉害,吹不成调子,但总会边吹边哼,假装自己吹出来的也是成调的曲子……
不仅我和小伙伴爱来翠竹林里玩耍,村里的鸡、鸭、鹅也爱来这里玩耍。它们还常常在这里下蛋,留下自己“到此一游”的证据。而它们下的蛋便成了我和小伙伴的宝藏,我们每天都会乐此不疲地在竹林里“寻宝”,寻到新鲜的蛋拿回家,会得到大人的表扬,我们心里也会甜滋滋的。
这片竹林带给了我们多少欢乐呀,我爱这片密密的翠竹林。
【点评】小作者从视觉、听觉等角度,将竹林的样子生动地展现在读者眼前。文中详略得当地介绍了自己和小伙伴在竹林里纳凉、捉迷藏、吹口哨、找蛋这四件事情,童趣十足,让读者也从中感受到了快乐。
范文三:广场乐园
我家楼下有一个休闲广场。从我记事起,我就经常在广场上玩,它可以称得上是我的乐园了。
广场中央有一座花坛。春天,花坛里盛开着各种各样鲜艳的花朵,引来了蝴蝶翩翩起舞,也引来了我和小伙伴驻足观赏。我们最热衷的事就是在花坛里寻找四叶草,这个时候,你会看到我们一个个趴在花坛边上,瞪大了眼睛,聚精会神地盯着花坛里的三叶草草丛。谁要是发现了四叶草,就会兴奋地大喊:“在这里,我找到了,今天我是最幸运的!”然后我们一群孩子都会闻声跑去,对着那片小小的四叶草许下我们的心愿。
傍晚时分,我和小伙伴经常约着来广场玩捉迷藏。我们的藏身之处五花八门。有的藏身在保安亭附近,有的隐在花坛后面,有的躲在树后……还有的则会进行巧妙地伪装。有戴上帽子,背朝外坐在昏暗处的长椅上的;有混进跳舞的人群,有模有样地跟着摆动身体的;还有挤在大爷们聊天的人堆里,“鬼鬼祟祟”观望周围动态的……我们经常玩到天黑才依依不舍地回家。
休闲广场承载着我的欢笑,承载着我的快乐,是我永远的乐园。
【点评】小作者按照“总—分—总”的结构,选取了“寻找四叶草”和“捉迷藏”两件小事,表现了休闲广场给“我”和小伙伴带来的童趣。其中,无论是写“寻找四叶草”,还是写“捉迷藏”,语言都比较活泼,体现了具体的场景,显得趣味十足。

习作二
我的奇思妙想
范文一:神奇的汽车
我想发明一辆汽车,这辆汽车除了可以在陆地上跑之外,还有上天下海和穿越的功能。
如果你在马路上堵车了,你就按一下“天空模式”按钮,汽车车身两侧就会出现一对隐形机翼,只要踩一下油门,汽车就能飞起来。
假如你想到海底去玩,你就选用大海模式,汽车就会重新组装。在10秒内,它就会带你潜入海底,你就可以见到美丽的海底世界了。在海底你不会遭受鲨鱼等海洋生物的攻击,因为这辆汽车到海底后,就会马上隐身,海洋生物根本感受不到你的存在,这样既不会破坏海底世界原有的平静,你又可以自由遨游于海底世界。
这辆汽车的穿越功能就相当于科幻故事里的时空穿梭机,你想去什么时代它就能带你去什么时代。这个功能唯一的缺点就是你穿越到想去的时空之后,只能做一个隐形人,这是为了避免扰乱时空秩序。
另外,汽车仪表盘上还有一些多功能按钮:黄色按钮能给你提供你想要的食物,蓝色按钮可以将汽车变成一座小房子,黑色按钮可以给你提供一些生活用品……
听了我的介绍,你是不是也觉得这种汽车非常神奇呢?我一定要学好科学文化知识,让我的想象变成现实!
【点评】小作者运用“总—分—总”的结构向我们介绍了神奇的汽车,条理清晰;其中略写了“上天”功能和按钮的作用,详写了“下海”和“穿越”功能,详略得当。小作者的想象力很丰富,想象的汽车的功能都比较新奇。另外,结尾抒发把想象变成现实的决心,升华了主题。
范文二:电子书包
我每天背着沉甸甸的书包去上学,时常感到肩膀酸痛。我想发明一款电子书包,以后上学背上它就再也不会有这种困扰了!
这款电子书包可以自主变换颜色和形状,在贴着人背部的那一面有一个电子显示屏,但背着它不会有任何不舒服的感觉。
这款电子书包既可以变大,也可以变小。它可以像钱包那样小巧,放在兜口袋随身携带,也可以像登山包一样大,装下很多东西,却仍然非常轻。
这款电子书包将是我们学习的好帮手。它不但可以储存所有课本,还可以储存我们的作业。老师会把当天的作业发送到你的电子书包上,以免你忘记写作业。当你回到家取下书包时,书包会发出“主人,该写作业了”的提醒,并且电子显示屏会自动亮屏,显示出你当天需要完成的作业。作业完成后,把作业本放进书包,点击显示屏上的批改按钮,它还会帮你把错了的生字圈起来,提示你修改。如果你想听写,但没人帮你,怎么办?没关系,电子书包帮你念。作业做完了,电子书包还能为你打开一个课外小天地,用做游戏的方式帮你掌握一些课外知识。
听到这里,你是不是觉得电子书包很神奇呢?别急,它还有其他不可思议的功能呢。电子书包不怕摔,也不怕脏。如果不小心摔了,电子防震系统会保护它;脏了,擦擦就好了。
这就是我想发明的电子书包,你是不是也很想要呢?相信在不久的将来,我们都会拥有这样一款电子书包。
【点评】小作者以丰富的想象力为我们设计了一款可变大变小的、轻盈的书包,很好地解决了书*过包**重的问题。小作者以流畅的语言,有条理地描绘出了电子书包的蓝图,把书包的整体特点、功能都介绍得很清楚。
范文三:环保垃圾箱
走在大街上,我们经常能看到乱扔的果皮、塑料袋等垃圾,这些垃圾严重影响了街道的美观,所以我想发明一种小巧玲珑、对美化环境有极大帮助的“环保垃圾箱”。
它有各种各样的形状:蘑菇形、青蛙形、兔子形等。它的箱体上还设计了动物、植物、卡通人物等图案,这些图案不仅美观还能动。
这种垃圾箱不但外形美观,环保功能还很强大,它能将垃圾变废为宝。它的身上有感应垃圾的系统,只要地面出现垃圾,它就能快速移到垃圾旁,“嘀”的一声,将垃圾吸入它的“肚子”里。垃圾在它“肚子”里会被自动分类并加工处理,以达到变废为宝的目的。它会将塑料等不易降解的垃圾,通过体内的气体转化装置转化成氧气排到大气中。它会将各种纸制品的垃圾净化,通过体内的纸张转换器制成新的纸张。它会将含有污染土壤的化学成分的垃圾,如电池,通过体内的再生机制加工成新的产品,和新纸张一起投放到附近的“回收站”,由工作人员定期来取走,供人们再次使用。它还能通过体内的养料制作机,将厨余垃圾转化为植物生长所需要的肥料,浇洒在绿化带上。
有了这种环保垃圾箱,人们再也不用为垃圾烦恼了。看,我们生活的地方到处鲜花盛开,绿树成荫。
【点评】小作者从现实环境问题出发,展开丰富的想象,为我们介绍了一种外形美观、环保功能强大的环保垃圾箱。习作叙述有条理,对垃圾箱“变废为宝”的功能按不同垃圾不同的处理方法具体描写,语句通顺,想象大胆,展现了小作者对环保的重视。

习作三
轻叩诗歌大门
范文一:假如我是一滴水
假如我是一滴水,
我想落向大地,
滋润绿油油的禾苗。
假如我是一滴水,
我想融入大海,
让鱼儿更快乐地玩耍。
假如我是一滴水,
我想让干旱地区的人们,
喝上甘甜的饮用水。
假如我是一滴水,
我想让万物充满生机,
让世界变得更美好。
【点评】诗歌运用排比句,富有节奏感和韵律感。小作者以丰富的想象力、极具新意的构思,给我们描述了假如自己是一滴水将如何为人类作贡献,主题突出。
范文二:我爱你,父亲
我爱父亲那有力的手臂,
揽我在怀里,
听他讲述少年时有趣的经历。
我爱父亲拉着我的小手,
漫步金鸡湖,
看游人在岸边嬉戏。
我爱父亲灯下的陪伴,
为我指点,给我鼓励。
我爱父亲手捧着书,端着茶,
给我讲做人的道理。
我爱你,父亲!
你让我们的家更温馨!
【点评】小作者善于运用细节来表现父爱,“揽”“拉着”“捧着书”“端着茶”等动作描写让人感觉父爱无处不在。小作者也善于运用小场景来表现温馨,“怀里”“岸边”“灯下”,温馨十足。
范文三:理发
树妈妈也要理发,
不过每年只理一次。
秋天一到,
风姐姐拿着剪刀,
“咔嚓”“咔嚓”给树妈妈理发。
请你竖起耳朵仔细听一听,
簌簌簌簌……
树妈妈的头发,
轻轻地轻轻地,
飘落在山林,
飘落在村落,
飘落在校园的小径……
【点评】这首诗歌运用拟人的修辞手法,赋予大树和秋风以生命,树妈妈要理发,于是风姐姐当理发师,拿起剪刀给树妈妈理发……字里行间充满了孩子的天真、童趣。

习作四
我的动物朋友
范文一:我家的画眉鸟
我家养了一只画眉鸟,它美丽又可爱。可是,有一天我没关好鸟笼,这只画眉鸟“离家出走”了。我想请大家帮我找一找。
这只画眉鸟全身的羽毛油亮亮的,头上像是披着一条黄色的头巾,背部的羽毛像是一件黄色的外衣,胸前还长着一道黑色的羽毛,像戴着一串时尚的项链。它腹部的羽毛很轻柔,就像一件灰黄的“肚兜”。它的尾巴是黑色的,像一把半打开的扇子,尾部有几根红色的羽毛点缀着,显得非常特别。最好看的是它那双水灵灵的眼睛,就像是两颗黑宝石镶嵌在金褐色的眼眶里。眼睛周围像是谁拿画笔给它描上了一圈白色的眼影,眼影还向头部后方拉长,显得英气逼人。它还有一张尖尖长长的黄色小嘴和一双橙色的小爪子。
它很喜欢唱歌,每当清晨时分,它都会一展歌喉,“啾——啾——”地拖着长音不停地叫着,它总能把赖床的我给叫起来。每当我们一家人一起吃饭的时候,它就叫得更欢了。它在笼子里活蹦乱跳的,好像是想和我们一起吃饭。它很爱美,每次吃完饭后,它会安安静静地立在横杆上,用嘴去理身上的羽毛。它会一根根不厌其烦地将羽毛从头理到尾,等到梳理好了,它就会闭上眼睛小憩一会儿。有时候看见有人穿着非常漂亮的衣服,它还会对着那人叫个不停,好像在夸赞:“你真美!你真美!”
多么美丽、可爱的画眉鸟啊!我真希望它能快快回到我身边。如果有人发现了它,请一定要及时联系我。
【点评】小作者围绕画眉鸟“美丽”“可爱”的两个特点,具体描写了它的外形及爱唱歌、爱美的特点,层次分明,内容具体。文中对画眉鸟外形的描写既有一定的顺序,又运用了比喻、拟人的修辞手法,描写非常生动、形象。另外,习作首尾相照应,表达出了小作者对画眉鸟的喜爱之情。
范文二:可爱的小鸭子
外婆家养了一群小鸭子,它们真惹人喜爱。今年暑假,外婆生病住院了,我便自告奋勇去乡下外婆家帮她照顾小鸭子。在与它们相处的过程中,我发现它们不仅可爱,还很有趣。
小鸭子长得很可爱,吃相趣味十足。瞧!它们浑身上下都长着浅黄色的细毛。细长的脖子上顶着圆圆的小脑袋,黑亮黑亮的小眼睛眨巴着,好像对周边的环境充满了好奇。橘黄色的嘴巴扁扁的,像一把小铲子,吃东西的时候,用力一铲,一仰脖就吞下去了,嘴里还不时发出“吧嗒吧嗒”的声音。小鸭子的尾巴向上微微翘起,就像小木船的船尾。
小鸭子走路、游泳时也很有趣。它们走路时,总是挺着胸,拍着翅膀,一摇一摆地走着,嘴里还不停地“嘎嘎”地叫着,好像在夸耀自己。游泳的时候,它们一刻不停地拨动着双脚,还常常撅起屁股,把头钻入水中,用嘴捕捉小鱼和小虾,并迅速把小鱼和小虾吞进肚里,让自己美餐一顿。小鸭子常常结伴而行,排着整齐的队伍一起戏水、觅食,不像公鸡那样好斗。它们从不争吵,彼此之间总是友好相处,就像好朋友一样。
外婆出院回家了,暑假也快结束了,我也要回到自己家了。望着这群可爱的小鸭子,我真有点不舍,我真希望下次还有机会再与它们相处。
【点评】小作者通过细致的观察,把小鸭子描写得逼真、有趣。通过对小鸭子外形、走路、游泳、捕食、习性的描写,小作者把小鸭子与其他动物不同的地方生动地表现了出来,体现了小鸭子的可爱。
范文三:金丝雀
我养了一只活泼可爱的金丝雀,我可喜欢它啦!下周我要去参加夏令营了,我想请奶奶帮我照顾我的金丝雀。
这只金丝雀长得可漂亮了,奶奶您一定会很愿意照顾它的。您看它身披一件黄色的外套,脖子上有一圈白色的羽毛,像戴着一串珍珠项链。它身体小巧,线条优美,尾巴微翘,就像个小型滑梯。
它最喜欢吃青菜。奶奶,您一定要记得多买些新鲜的青菜叶子给它吃。它一叼起青菜,就会迫不及待地吃起来。听说吃了蛋黄,金丝雀的羽毛会更有光泽。奶奶,当您吃鸡蛋时,记得给我的金丝雀半个蛋黄哟。
它很爱干净。吃饱喝足后,它便会到小“浴缸”里去洗澡。它先在“浴缸”里滚动着身子,把全身的羽毛浸透;接着把羽毛抖一抖,把身上的水甩干;然后用那尖尖的小嘴,梳理着羽毛,把羽毛整理得顺顺溜溜。奶奶,当您发现它的小“浴缸”没水时,要加些水到里面哟!
它喜欢做运动。早上6点醒来,它就开始在笼里跳跃,一会儿在单杠上跳来跳去,一会儿又在吊环上表演“倒挂金钩”,精彩极了。
它十分聪明,还会唱歌呢!它那副金嗓子唱出的歌,有时重,有时轻,有时长,有时短,就像一位著名的歌唱家在唱歌。它的声音婉转动听,韵调轻柔,赛过悠扬的笛声,赛过美妙的琴声。它那优美的歌声一定会让您感觉心情舒畅。
奶奶,请您一定要帮我照顾好这只美丽又聪明的金丝雀。
【点评】小作者设置了请奶奶帮忙照顾金丝雀的情境,因此详细介绍了金丝雀的生活习性——爱吃青菜、爱干净、喜欢做运动,这样奶奶照顾起来会比较方便。另外,小作者对金丝雀的外形介绍用词准确,在介绍金丝雀爱唱歌的特点时运用了比喻、排比的修辞手法,体现了小作者对金丝雀的喜爱之情。

习作五
游__________
范文一:游黄山
去年暑假,我和爸爸来到黄山,我们一睹了黄山的风采。
车子刚到汤口,黄山的整个面貌就呈现在我们眼前。巍峨峻峭的山峰一座挨着一座,陡峭的悬崖上一棵棵松树苍翠欲滴。
我们首先坐车前往山脚下的翡翠谷。这里有大大小小100多水个池,每一个水池都有自己的名字,每一个水池都有自己美丽的传说。这些水池在灿烂的阳光下,闪耀着各种颜色的光辉,好像是一块块晶莹剔透的翡翠,这大概就是“翡翠谷”这一名字的由来吧!
很快我们就来到了黄山第二高峰——“光明顶”。站在光明顶上向四周望去,一片白茫茫。漫天云雾悄然而至,穿行于山峦之间,随风飘移,时而上升,时而回旋,时而舒展,一会儿遮住远处的山峰,一会儿又顽皮地退去。站在光明顶上,云就好似在脚下飘浮,真有腾云驾雾、悠然而去的感觉。过了一会儿雾气渐小,对面的奇石也都露了出来。这些石头,各有各的名字,什么“仙桃石”“猴子观海”“狮子抢球”……各具特点,各有其形象和寓意。变换角度观察,更是形态各异,栩栩如生,真是美不胜收!
我们沿着百步云梯继续前进,不知不觉到了玉屏峰,最先映入眼帘的是一棵苍劲的千年古松。它就像一位阅尽人间沧桑的老者,伸出手臂,笑容可掬地欢迎每一位游客的到来。这就是闻名遐迩的“迎客松”。
俗话说:“五岳归来不看山,黄山归来不看岳。”今日一见,果然名不虚传!
【点评】小作者的写作顺序十分清晰,按照游览的顺序,写了在“汤口”“翡翠谷”“光明顶”“玉屏峰”所见到的景色。其中,小作者详细描写了“光明顶”的景色,略写了翡翠谷和玉屏峰的景色,详略得当。习作多处运用排比、比喻等修辞手法,使景物的特点更加鲜明,字里行间流露出小作者对黄山美景的喜爱之情。
范文二:游狮山公园
今天,妈妈带我去游览了狮山公园。
一走进东门,我就看到“狮山公园”四个金黄的大字镌刻在高大的石门上。门后有只黑白相间的狼狗,威风凛凛,但又十分可爱,像《笑猫日记》里的搜救犬——黑骑士,伸着舌头,欢快地摇着尾巴。
上山还不到五十步,我就看见了小野花,黄澄澄的,仿佛一只只美丽的黄蝴蝶,轻轻地停在绿色的茎上,这一丛,那一簇,美丽极了。黄色的小野花中还混着小绒球似的粉红的、紫色的花,其中粉红的花,花蕾只有米粒般大小。远远望去,这些花仿佛是为狮山公园量身定制的地毯,五彩缤纷,美丽极了!
到了半山腰,我闻到清新的山间空气里混着樱花淡淡的芳香和泥土的芬芳,看到了一幅美丽的风景画:树上抽出嫩绿的叶子,映衬着粉红色的樱花,春风一拂,樱花瓣漫天飞舞,多美啊!路边是一丛丛有着桃红花蕾的灌木和一朵朵粉红色的茶花,石板缝里还有几株小野花。
天空中白云朵朵,山间青草小花,树上的鸟儿在歌唱春天,风儿吹过树梢用“沙沙”的声音为鸟儿们伴奏,这一切让人感觉仿佛走进了连绵不断的画卷里一般。那这幅画是谁画的呢?当然是大自然啦,只有大自然才能画出这么美丽的画卷。
下山时除了马寅初和花木兰的雕像外,我们还看见了报春的使者——迎春花。春风轻轻吹过,伴随着清新的香气,树下下起了一阵“花雨”,在幽静的山间小路上显得格外美丽。
直到傍晚,我和妈妈才依依不舍地离开了这美丽的狮山公园。
【点评】小作者按照移步换景的写作手法向我们详细介绍了狮山公园美丽的自然风光。整篇习作如行云流水,生动流畅。习作从嗅觉、听觉、视觉多个感官角度,运用比喻、拟人的修辞手法把狮山公园的美展现得淋漓尽致,可见小作者扎实的语言功底。
范文三:游京山空山洞
星期天,我们全家去京山游了空山洞。
来到空山洞洞口,一座宫殿式的楼阁巍然屹立在眼前,“空山洞”三个苍劲有力的大字赫然题于门楼的正中。
进入洞内,一股湿润清爽的气息扑面而来。首先映入眼帘的是一个极大的洞厅,听导游阿姨介绍,此厅宽26米,高48米,可容纳上千人。我不由得暗自惊叹:“空山洞果真名不虚传啊!”
顺着洞内的石径往前走,只见洞内五彩的霓虹灯闪烁着,映着那灰蒙蒙的石壁,透过那微弱的光,我们看到了形态各异的钟乳石和石笋,仔细看,它们还真像一幅幅生动的情景画。你看,其中的一幅“花猫戏鼠”,那只黄白色的“小花猫”正在追赶一只仓皇逃命的“老鼠”,瞧那“小花猫”志在必得的神情,看样子“老鼠”将成为它的美餐了。
继续前行,似乎走到了路的尽头,可抬头一看,别有一番“洞天”在上头。我们猫着腰穿过了人工隧道,刚出隧道,只见一缕明丽的阳光反射过来,原来是到了出口。
洞外,阳光灿烂,满目苍翠。只见苍松翠柏之间还有团团簇簇绛红的、橘黄的或粉白的花,一问才知道,那是映山红。导游阿姨还说:“再过几天,映山红开得才热闹呢!”
站在洞外,我仍意犹未尽。
【点评】这是一篇写游览洞穴的习作,小作者像导游一样领着我们在洞中穿行。习作将主要的笔墨放在对钟乳石和石笋的描写上,“花猫戏鼠”活灵活现地刻画了“小花猫”和“老鼠”的神态。洞游完了,小作者又描绘了洞外美丽的景象,为空山洞的景物增添了灿烂的背景。

习作六
我学会了__________
范文一:我学会了打羽毛球
我家门前有一个公园,每天都有人在公园里打羽毛球。我看到公园里的人玩得不亦乐乎,心里十分羡慕,也想去打羽毛球。
我把想打羽毛球这件事告诉了妈妈,妈妈给我买了一副羽毛球拍,然后带我到公园去打羽毛球。我照着妈妈的样子打,可是羽毛球似乎非常调皮,我怎么也接不住它。
妈妈看我怎么也接不住球,无奈地摇了摇头,说:“我还是帮你找个教练教你打球吧!”我满怀期待地点了点头。于是,妈妈就给我报了一个羽毛球培训班。
我本以为学习的过程会很快乐,但开始学的时候,我才发现我想错了。教练先让我练习挥拍的基本动作,一个动作练上几十次,十分枯燥。我练了几次以后不想练了,对教练说:“教练,我不想练基本动作了,我能不能直接开始练打羽毛球?”教练说:“欲速则不达。你一定要先练好基本动作,不然等你开始打的时候就会手忙脚乱。”我听了教练的话以后,又开始努力练习挥拍的基本动作。
经过几百次的挥拍练习,我终于可以开始打球了。就像教练说的那样,基本动作不熟练的话真的会手忙脚乱。刚开始的时候我经常接不住球,但过了一段时间后,我熟悉了打羽毛球的动作,就能一个不漏地接住羽毛球了。
学习打羽毛球的过程虽然很累,但我从中收获了不少快乐。现在我不仅学会了打羽毛球,而且还懂得了:做事不能急于求成,要先练好基本功,只有这样,才能真正把一件事做好。
【点评】小作者写的是学习打羽毛球的经历,写出了自己的真情实感。学习打羽毛球时的想法符合小学生的心理特点。经过枯燥的挥拍练习后,“我”慢慢学会了打羽毛球,更重要的是懂得了做事不能急于求成,要先练好基本功的道理。
范文二:我学会了包饺子
星期天,我看了一会儿书,就到厨房看妈妈包饺子。见还有很多的饺子需要包,我就说:“妈妈,我帮您包饺子吧。”妈妈欣然答应了。
我先拿起一张饺子皮,然后用筷子夹了一点馅放在饺子皮上包起来,可饺子皮老是跟我作对,不是皮破了,就是边缘的馅露了。我试了几次,也没包出一个完整的饺子,看着这“惨不忍睹”的饺子,我有点丧气了。
妈妈看了我这副狼狈样,笑着说:“我给你做示范吧。”于是,妈妈拿起饺子皮,放了一点馅,然后从两侧向上捏,这样一个饺子就包好了。妈妈问我:“会了吗?”我点头说会了,又继续包了起来。这次我感觉自己包得挺好,可是没几下,饺子皮又破了,我干脆不包了。这时,妈妈微笑着对我说:“做什么事都得有耐心,要善始善终,不能半途而废,要认真观察,仔细揣摩,掌握技巧。这样才能学成个样子,不然只能一事无成。”听了妈妈的话,我觉得很有道理。于是,我又耐心地包起来。虽然没有妈妈包得好,但我尽力去包了。最后,妈妈还夸奖了我。
煮饺子啦!妈妈特地把我包的饺子放在一个盘子里,虽然它们形状各异,有的挺着个“将军肚”,有的又像“瘦干巴”,但因为是自己包的,我仍然吃得津津有味。
我又学会了一项新本领,真高兴呀!
【点评】小作者将“我”包饺子失败的情景写得很形象,对妈妈动作、语言的描写细致而生动。习作结构清晰,内容具体,详略得当,略写了“我”失败的情景,而将“我”克服困难的过程写得比较详细。
范文三:我学会了玩滑板
“玩滑板啦,玩滑板啦!”哥哥们欢呼着,踩着滑板从我身边一闪而过,宛若一条条小泥鳅。真让人羡慕啊!
这一天,我的滑板终于买回来了,我迫不及待地试了起来。我站在鞋柜旁,双手扶着鞋柜,一下子把脚踏了上去。谁知,滑板宛若调皮的小孩,不听我的指令,滑板的一头翘了起来,我也摔了下去。
我心想:这滑板我连站都站不上去,我还是不学了吧。忽然,一个声音传进我的耳朵里:世上无难事,只要肯登攀。这是妈妈经常叮嘱我的一句话。
于是,我又再次开始尝试。这次我先把左脚轻轻地踩了上去,等稳住了之后,右脚迅速踩上去。我小心翼翼地站在上面,双手紧紧地扶着鞋柜。可是,该怎么滑呢?我扶着鞋柜扭来扭去,也没滑动几步。这时,妈妈回来了,她看到我的样子,提议我去小区的广场看看别人怎么滑。
我们拿着滑板,来到小区广场看了一会儿其他小朋友滑行后,妈妈对我说:“看懂了,你就要去实践。”于是,我开始在小区广场练习。我按照其他小朋友的方法去做,妈妈抓着我的衣领,我开始慢慢滑动了起来。忽然,妈妈把手放开,让我自己滑,我的心瞬间紧张得怦怦地跳到了嗓子眼儿。不一会儿,我摔了个狗啃泥,膝盖钻心地疼。我忍不住掉下泪来,心想:玩滑板怎么这么难,我真想放弃啊!
可是,我又一想:学本领肯定要吃苦。于是,我擦干眼泪继续学了起来。功夫不负有心人,在无数次摔跤后,我终于学会了玩滑板。
“玩滑板啦,玩滑板啦!”我拿起滑板冲出家门,踩着滑板和哥哥们一起在人群中穿梭,像泥鳅,像闪电。
【点评】小作者巧用呼唤声开头,呼唤声结尾,首尾呼应,结构完整。小作者记叙了自己学习玩滑板的过程,运用心理描写和动作描写,具体生动。用妈妈的话来推进情节发展,构思巧妙。

习作七
我的“自画像”
范文一:我的“自画像”
在世界上,没有两片相同的叶子,没有两朵相同的花儿,每一个生命都是独一无二的。我也是独一无二的,下面就来认识认识独一无二的我吧!
我有一头乌黑的短发,两条淡淡的眉毛,一双炯炯有神的大眼睛,一对招风耳,一个高挺的鼻梁,还有一张能说会道的嘴巴。嘴巴一张开就能看到我的两颗大门牙,虽然爸爸总说我的牙齿长得不整齐,但是我觉得这样的牙齿才特别。
我的性子很急。有一次,我急着去篮球场打球,过走廊时跑得很快。突然,转角处出现了一位女同学,我来不及刹住脚步,撞到了那位同学。那位同学捂着胳膊,神色痛苦。我想她一定很疼,我连声向她道歉,她大度地原谅了我。经过这件事情,我意识到自己得改改这急性子了。
我还是一个喜欢运动的男生。我喜欢打羽毛球、排球,踢足球等。我最喜欢的是打篮球,班里组织篮球队时,我第一个报名。有一次上体育课,老师组织了一次篮球赛。老师一声令下,我第一个抢到球,一下就把球投进了篮筐;后来,我又多次抢到球,多次投中,直到给了对手致命一击。怎么样?我的篮球技术不赖吧?
这就是独一无二的我,一个急性子而又爱运动的小男孩。
【点评】小作者开头具体介绍了自己的外貌,接着通过两件具体事例说明了自己性子急、爱运动的特点。所选事例很典型,很好地突出了自己的特点,让老师有了一个立体的印象。
范文二:我的“自画像”
我今年十岁,是一个活泼开朗的小男孩。我有一张方脸,一双炯炯有神的眼睛。我的个子高高的,手臂和腿都细长细长的。
我喜欢运动、看书、画画……其中最喜欢的就是看书了。有一次,同学送了我一本《怪物大师》,我一回到家就如饥似渴地看了起来,把做作业的事抛到了九霄云外。我吃了饭,继续看书,直到看完了书我才记起作业还没做。妈妈发现我没做作业,狠狠地批评了我。从此以后,我都是先认真做完作业,再去看书。
我还是一个乐于助人的好孩子,如果同学遇到了什么麻烦,我就会去帮忙。有一次,我和杨宇滔各提着一个垃圾桶去倒垃圾。杨宇滔一不小心滑了一跤,垃圾桶里的垃圾都掉了出来,我看见了二话没说就去帮他捡垃圾。在我们的合作下,垃圾很快就被捡完了,他特别感谢我。
我的优点很多,缺点也不少,我最大的缺点就是字写得太难看了。有一次数学考试,我看题目很简单,就和同桌比赛,看谁写得快。我很快就写好了,转头一看,她还有很多没写完,我得意扬扬地说:“我赢了。”可试卷发下来时,分数却惨不忍睹,只见老师在试卷上写了几个大字:“字迹不清晰,看不懂。”顿时,我后悔极了。
现在,您应该了解我了吧!那么,您喜欢这样的我吗?
【点评】本文从自己的外貌、兴趣爱好、优缺点等方面对自己进行了详细的介绍,条理清楚。小作者爱看书和乐于助人的优点给读者留下了深刻的印象,相信大家一定会喜欢上这个可爱的小男孩的。
范文三:我的“自画像”
我叫周子涵,今年十岁了。那个露着光光的额头,扎着马尾辫的小女孩就是我。
我是个爱看书的孩子。从一年级到现在我看过许多书,有《秘密花园》《海底两万里》《爱的教育》等。记得有一次,妈妈去超市了,只有我一个人在家。我聚精会神地看书,妈妈都回来做饭了,我竟然丝毫没有察觉。直到妈妈喊道:“开饭喽!”我才恋恋不舍地离开了书的海洋。
我不仅喜爱看书,还是个小小“书法家”。以前,我的字写得歪歪扭扭的,有时候连自己都认不清写了什么。自从上了书法班,我开始认真地学写字,我的字慢慢地写得越来越好了。我的书法老师是从横、竖等笔画教起的,每天都让我写满一张纸作为作业上交。所以,在家里,我经常认真地练字。
我还十分喜欢英语。因为我知道学好英语有许多作用。比如,在有机会和爸爸妈妈出国旅游时,我可以当一个小小“翻译家”,与其他国家的小伙伴自如地交流等。所以现在我要打好基础,长大后去外国亲眼看看各地的风土人情。
这就是我,一个兴趣爱好广泛的小女孩。
【点评】这篇习作最大的特点是能围绕中心句将内容写具体。习作的第2-4自然段,每一段的开头都有一个中心句,后面的内容都是围绕这个中心句来写的,这个方法值得大家学习。

习作八
故事新编
范文一:《东郭先生和狼》新编
一天,东郭先生背着一袋沉甸甸的书,路过一片森林。走着走着,前方忽然跑来了一只狼,狼边跑边叫:“救命啊!救命啊!”狼跑到东郭先生面前,跪下来苦苦哀求道:“先生,求求您了,救救我,后面有猎人要捕杀我,救救我吧!”东郭先生想了想,答应了狼。
东郭先生把书从布袋里倒出来,对狼说:“你藏到这个布袋里,千万别出声!”狼连忙钻进布袋里,一动不动。东郭先生把袋口扎得紧紧的。过了一会儿,两个猎人追了过来,他们问东郭先生:“先生,您见过一只狼吗?”东郭先生顺手一指,说:“朝那边跑了。”猎人信以为真,立刻追了过去。东郭先生见猎人走远了,便背起装着狼的布袋向野生动物园走去。
走了一会儿,狼叫了起来:“放我出去!”东郭先生说:“猎人还没走远呢!”狼怕被猎人发现,便不作声了。快到动物园门口时,狼又叫了起来:“快放我出去!”东郭先生又说:“猎人还在前面。”狼就又不敢叫了。
东郭先生把狼背进动物园,他对动物园园长说:“我带来了一只狼,想献给动物园。”动物园的工作人员安顿好了狼,还表扬了东郭先生。从此,狼在动物园里既有充足的食物,又不用担心猎人来捕杀自己,过得可快活啦!
【点评】小作者联系现实生活,对《东郭先生和狼》的故事进行新编,构思非常巧妙。习作加入了现代意识,不是呆板的说教,而是寓意义于故事的发展中。本文将东郭先生与狼的对话写得很生动,活灵活现,符合角色的形象。
范文二:《狐狸与乌鸦》新编
自从上次被狐狸骗了,乌鸦一直愤愤不平。这一天,乌鸦又得到了一块肉,狐狸看见了,心里暗喜:今天又有肉吃了!
乌鸦在树枝上站着,狐狸又开始花言巧语了。他说:“乌鸦大哥,您真是英勇无比!”乌鸦心想:上次我就被你给骗了,害得我饿了三天三夜,今天我不会再相信你了!于是乌鸦一声不吭地站在树枝上。狐狸没有放弃,他又用上了苦肉计,装出一副可怜的样子说:“乌鸦大哥,我已经饿了三天三夜……”乌鸦想到了自己饥饿时的可怜样,便想安慰一下狐狸。可他嘴一张开,肉就掉了下去,被狐狸抢走了。
乌鸦后悔极了,他深知不能让狐狸的诡计继续得逞了,于是,他心生一计。他来到了老虎家,伤心地对老虎说:“老虎大哥,您可要为我主持公道,那狡猾的狐狸已经骗了我两块肉了,你再不治治他,他或许连您都敢骗呢!”老虎听了,愤怒地说:“岂有此理!乌鸦,你不要伤心了,我们去给他一个教训!”
于是,为了引诱狐狸,乌鸦又衔着肉站在了树上,狐狸果真来了。乌鸦看见狐狸来了,大叫:“狐狸来抢肉了!”乌鸦张嘴时,肉掉到了地上。狐狸看到肉,兴奋地过去抢。就在这时,老虎从草丛后跳出来扑倒了狐狸,并对他说:“你要是再骗乌鸦,我就吃了你!”
从此以后,狐狸再也不敢骗乌鸦了。乌鸦很高兴自己用智慧战胜了狡猾的狐狸!
【点评】乌鸦和狐狸的故事,大家耳熟能详,但小作者发挥了自己的想象,将故事的结局改写成乌鸦用智慧战胜了狡猾的狐狸,给人一种新鲜感。此外,这篇新编故事语言轻松活泼,引人入胜。
范文三:《小猫钓鱼》新编
小花猫和妈妈又来到河边钓鱼。小花猫吸取了上次的教训,不再三心二意,而是坐在河边一心一意地钓鱼。
过了一会儿,小狗来了,他对小花猫说:“小花猫,我们去玩吧。”“不去了,我在钓鱼呢。”小花猫说。于是小狗就去找别人玩了。
不一会儿,小鸟叽叽喳喳地飞来了,他对小花猫说:“小花猫,森林里在开音乐会呢,我们去看看吧。”“小声点儿,我在钓鱼呢。”小花猫说。于是,小鸟失望地飞走了。
又过了一会儿,小鸡、小鸭也来了,他们一起对小花猫说:“小熊家在举办生日宴会,我们去参加吧。”“不了,我们家要来客人,我要钓几条鱼招待他们。”小花猫说。
钓着钓着,小蝴蝶飞来了,小花猫装作没看见;小蜻蜓飞来了,小花猫也装作没看见。
小花猫就这样静静地坐在河边钓鱼。突然,他看见浮标在水里动来动去,便轻轻地拉了一下鱼竿,“啊!有点沉,有鱼上钩了!”小花猫轻声地叫了起来,两只手迅速地把鱼竿提起来,一条大鲤鱼被拉出了水面。小花猫大叫一声:“我钓到鱼了!”小花猫开心地从鱼钩上取下这条鱼,把它放进身后的水桶里。
谁来也不分心,到太阳落山的时候,小花猫一共钓到了六条鱼,他和妈妈高高兴兴地回家去了。
【点评】小作者在行文结构上模仿了《小猫钓鱼》原文中的模式,分别设置小狗、小鸟、小蝴蝶和小蜻蜓等轮番上阵,以同样的诱惑,不一样的结果,编写了新情节。习作突出了小猫的一心一意,凸显了主题。
状元大课堂同步作文一二三四五六年级下册人教版 2022春季使用
¥28.8
购买