青岛青春足球场项目
积极探索应用BIM技术
深推 科技创新,智慧建造
通过一系列技术攻关
再一次证明公司BIM技术创新应用实力
在多个国家级、省级比赛中荣获五项大奖

多项大奖,再传捷报

▲第三届工程建设行业BIM大赛获奖名单
项目荣获
中施企协工程建设行业BIM大赛综合组 一等奖
第五届优路杯全国BIM技术大赛 金奖
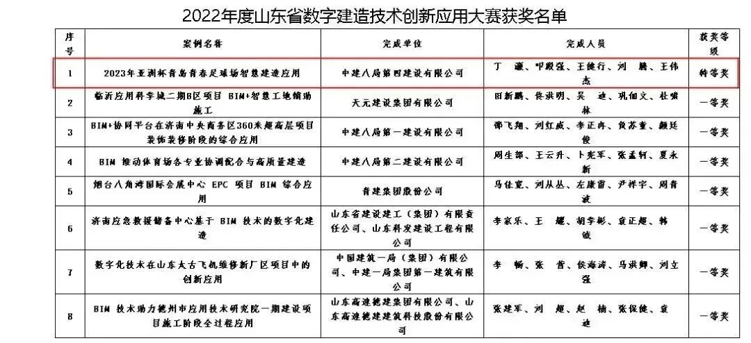
山东省数字建造技术创新应用大赛 特等奖
上海建筑施工行业BIM技术应用大赛综合组 一等奖
山东省建筑信息模型(BIM)技术应用大赛 二等奖
BIM技术,赋能智慧建造

▲山东省数字建造技术创新应用大赛获奖名单
项目自设计阶段开始积极探索应用BIM技术
结合EPC模式特点
将BIM技术应用至全周期各环节
应用 屋面雨水径流模拟、
球场声压模拟、专业足球场照明模拟 等技术
施工阶段应用犀牛、tekla、midas等软件
进行了 钢结构檩条优化、
膜结构标准型材优化、双曲渐变幕墙翘曲优化、
索结构张拉优化 等方案优化
同时积极探索智慧工地系统的应用
缩短管理流程,提高管理效率,节约管理成本
获评 青岛市首个AA*级A**智慧工地示范项目
科技硕果,助推完美履约

▲上海建筑施工行业第九届BIM技术应用大赛获奖名单
项目管理团队积极总结科技成果,
截至目前已完成
专利54篇,省级级工法3篇,论文发表14篇,
国际先进水平科技成果鉴定1项,
《大开口轮辐式索承网格屋盖足球场建造关键技术》
获 山东省科学进步一等奖
下一步,项目团队将
持续发扬铁军精神
继续总结成套管理成果
注重成果转化达到推广应用条件
匠心铸就精品工程
为公司高品质发展贡献力量
项目简介

▲项目效果图
青岛青春足球场项目位于青岛市城阳区,占地面积约16万平方米,总建筑面积19万平方米,是山东省首座五万座专业足球场,包含50000座专业足球场,2块11人制足球训练场地,1座30000平方米的多功能室内场地,1座包含标准游泳池、热身训练池的游泳训练馆,以及1座包含20片羽毛球场的培训运动中心。并配套建设商业、地下停车位及相关基础配套设施。项目建成后,将成为满足国际足联国际*级A**比赛要求的全国首个城站一体全民互动式公园化体育综合体,此外还将满足全民健身、青少年足球培训等多功能需求,成为提升城市形象、促进城市发展的重要地标性建筑。