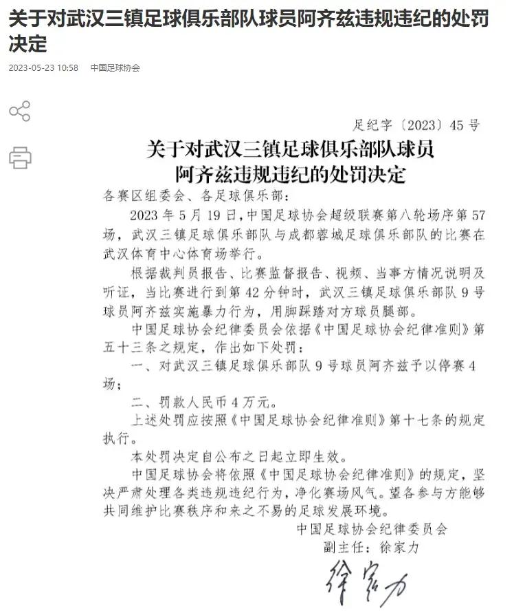
著名腾讯足球解说袁甲在直播中详细的解释、分析了足协对第八轮中超联赛中,三镇外援阿齐兹踩踏理查德的追罚——停4罚4,以及网上传出的武汉三镇俱乐部对足协追罚的应对通知。

袁甲首先评论了山东泰山外援贾德松对贝里奇的犯规追罚,袁甲认为:
贾德松停五场,以及贝里奇不追罚是最轻的处理,有骨折产生,顶格停十场,十五场都有可能,但足协选择了低调处理,加上贝里奇会因伤缺阵,对此处理泰山与天津俱乐部应该都能接受。

相对于泰山贾德松的停五场最低处理,而比赛中没有出牌,赛后被停四场就是顶格处理了。
袁甲认为足协这两张罚单,有处罚尺度不一致的情况——一个是最低限,一个是最顶格处理。

袁甲在直播中说,足协不会对三镇俱乐部内部‘教育’球员进行追罚,因为武汉三镇‘阴阳怪气’没有问题。
他在昨天就知道武汉三镇俱乐部要发一个类似上赛季的一个东西,但最后俱乐部冷静下来,选择用调侃的方式,在内部发了一个通知。
对此袁甲及‘华哥’都对武汉三镇俱乐部的处理方式表示了称赞!
另外,袁甲还对足协的工作效率进行了吐槽,他认为足协的通知出得太迟了,阿齐兹都随队去了客场,参加了赛前训练,安排了战术,穿上了象征主力的背心,在比赛前几个小时才出停赛的通知,此做法不妥!

最后有武汉三镇球迷提问:对阿齐兹顶格处理停四罚四,是否是针对三镇?
袁甲:对此不予评论!