本周外校部的招生计划出炉之后,今日2021年招生简章也已出炉(详情请戳☞刚刚出炉!2021年外初招生计划已官宣!常青系对口范围也已出炉!),今年 武汉外校本部小学部今年招生计划依旧为240人,初中部为400人。外校美加今年小学部招生计划也依旧为360人,初中部400人,和去年一样保持不变。
武汉外国语学校(武汉实验外国语学校)
2021年初中招生简章
一、招生计划
武汉外国语学校(武汉实验外国语学校)面向全市招收初中新生400人(其中英语语种352人,法语16人,德语16人,日语16人)。
二、招生对象
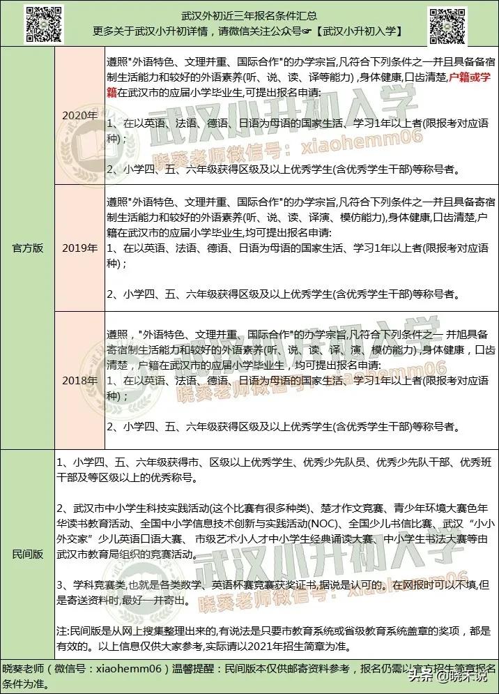
遵照“外语特色、文理并重、国际合作”的办学宗旨,凡符合下列条件之一并且具备寄宿制生活能力和较好的外语素养(听、说、读、译、演、模仿等能力),身体健康,口齿清楚,户籍或学籍在武汉市的应届小学毕业生,均可提出报名申请:
1.在以英语、法语、德语、日语等为母语的国家生活、学习一年以上者;
2.小学四、五、六年级获得区级及以上优秀学生(含优秀学生干部)等称号者。
三、报名办法
1 . 先进行 网上报名 :登陆学校网站( www.wfls.com.cn ),点击“初中部”,进入“招生指南/网上报名”栏目,据实填写并提交“2021年初中招生报名申请表”,牢记所生成的报名号。
再通过快递方式进行 材料申报 ,学生在材料申报时,须*载下**并填写《武汉外国语学校(武汉实验外国语学校)初中报名申请表》并将材料按序排列。
材料申报 内容如下:①报名申请表,②户口本复印件(户口本第1页及登记学生姓名页的复印件),③《小学生素质发展报告册》五或六年级的复印件,④自我介绍,⑤资格证明材料复印件。
以上材料请寄至我校沌口校区(武汉经济技术开发区东风大道69号,邮编430056)。快递信封的正面右下方必须写清学生姓名及网报随机生成的报名号。信封上注明“招生办收”。请务必一人一件。
2.报名须完成网报和材料申报两项流程,只进行“网上报名”或“材料申报”其中一项者,视为报名无效。
3.报名限报一个语种,语种一旦选定,不得更改。
4 . 信息填写如有不实或重复报名,一经核实,将取消报名资格。
5.根据防疫工作要求,所有参与面谈的学生和家长从面谈前第14天(6月19日)开始,进行日常体温测量和身体健康状况监测, *载下**并填写《健康信息登记表》 ,在面谈当天带入学校交给面谈老师。
6.为加强校园防疫工作,面谈当天有发热(体温超过37.2℃)、咳嗽、身体异常等症状的学生,不得进入校园。
7.报名时间:
招生简章发布时间:2021年6月10日--6月11日
网上报名时间: 2021年6月12日--6月13日
申报材料快递时间:2021年6月12日--6月14日。6月14日为材料申报截止时间。
四、资格审查及参加测评学生通知书的发放
通过资格审查的学生由我校招生办公室寄发面谈通知书(审核未通过的学生,学校不再另发通知),学校不接待学生或家长来校直接申请。
当通过资格审查人数与招生计划人数的比例超过15:1时,采取电脑派位方式产生面谈名单,电脑派位时间:6月21日;如通过资格审查人数与招生计划人数的比例不满15:1,则全部参加面谈。
五、综合素质测评
综合素质测评以对话方式进行,侧重评价外语学习的基础知识、基本技能以及中国学生发展的核心素养。
1.时间:7月3日
2.地点:武汉外国语学校(武汉实验外国语学校)初中部
武汉经济技术开发区东风大道69号
六、录取
7月7日公布录取名单,当天下午办理新生入学手续。被录取学生将实行平行编班。
七、组织机构
学校设立招生办公室,负责招生的各项具体工作。
咨询电话:027-84897315(8:00-20:00)
网络技术支持电话:027-84853380(8:00-17:00)
八、未尽事宜,另行通知。
武汉外国语学校(武汉实验外国语学校)
2021年6月10日
武汉外初--学校简介
武汉外国语学校(武汉实验外国语学校),是武汉市人民政府在新形势下为适应对外开放和高新技术产业发展需要而创办的具有基础性、实验性和开放性的现代化新型学校。初中部位于武汉经济技术开发区太子湖畔,占地260亩,建筑面积11万平方米,环境优美,设施齐全。始建于1998年,是武汉市教育局直属单位。

▪ 学校校址:
武汉市经济技术开发区东风大道69号
▪ 学校官网:
http://www.wefls.com.cn/index.html
▪ 联系电话:
027-84897315
▪ 费用情况:
2016年回归公办学费,学费、书本费全免,仅收取600元/学期的住宿费,自行选择是否住宿。
【班型设置】
外初没有分班考试。分班以入学成绩为主,并无好班差班之分,根据成绩平均分配的,所以每个班都很牛。一般是9个班,8个英语班,1个小语种班(法语、德语、日语)。
【中考成绩&外初录取分数线汇总】

2020年 : 参考330人,超高分(延迟出分)13人,占比4%;500分以上52人,占比16%;外高(470分)上线214人,占比65%;市示范线上324人,占比98.2%,普高上线328人,占比99.4%。
2019年 : 参考302人,市示范线上291人,占比96.36%,普高线上295人,占比97.68%;超高分(延迟出分)20人,占比6.62%;500分以上70人,占比23.18%;外高(465分)上线219人,占比72.52%;本届毕业生另有十多名被美国、英国、新加坡等国的重点高中录取。
2018年 : 参考293人,超高分(延迟出分)13人;500分以上28人,占全年级参考人数的10%;达武汉外高指令线461分的有210人,占全年级参考人数的72%。新加坡莱佛士书院招生考试录取3人,西安交大少年班录取1人。

武汉外初--入学途径
报名时间
报名时间: 每年六月中旬,2019年是6月13日官网发布招简,15日开始网上报名;2020年受疫情影响有所延迟,7月2日发布招简,7月4日开始网上报名。
报名形式: 网上报名,快递材料申报
报名条件(2020)
凡符合下列条件之一并且具备寄宿制生活能力和较好的外语素养(听、说、读、译等能力),身体健康,口齿清楚, 户籍或学籍在武汉市的应届小学毕业生 ,可提出报名申请:
① 在以英语、法语、德语、日语为母语的国家生活、学习一年以上者(限报考对应语种);
② 小学四、五、六年级获得区级及以上优秀学生(含优秀学生干部)等称号者。
值得关注的是,2020年报考条件较去年有所放宽,2019年是“户籍在武汉市的应届小学毕业生”。

招生流程(2020)
武汉外初2020年面向全市招收初中新生400人(其中英语语种352人,法语16人,德语16人,日语16人),招生流程如下:

武汉外初--2020年生源构成
2020年武汉外国语学校(武汉实验外国语学校)初中招生正式录取学生共408人(因并列共多出8人:其中英语7人,法语0人,德语1人,日语0人)。下面结合多方渠道信息整理了部分学校录取人数(200余名),数据有限,仅供参考:

2020年,武汉外初综测(机考)第一名是来自武汉外国语小学部的刘同学,分数是132分。非外校系最高分来自钢花小学的李同学,分数是126分。外校录取前九名中,武汉外国语学校小学部占有4人且前三名均为外小学生。
通过上表数据来看,外校系(外小和美加小学部)依然是考入外初的主要派系,其次武昌片区实验系小学和汉口片育才系小学的录取人数也不错。此外,大学附属小学系的表现也很亮眼。 武大一附小、华农附小、同济附小、华科附小,这几所学校的录取人数达6人以上,最高的有10人(武大一附小)!不过这类小学都是只招收正式教职工子女。
★2019年武汉11大名初生源构成汇总:

武汉外初--家长分享

考外初需要做什么准备工作?怎么规划孩子学习?想具体了解外校的学习情况……下面我们也结合往期的家长经验分享整理了部分答疑,供新一届家长参考:
▌学校氛围:
问: 学校学习氛围是否浓厚?
答: 学校都是尖子生,学习氛围非常浓厚,注重孩子的自学和自我管理。比较宽松和开放,孩子的兴趣受到关注。没有攀比现象。大课间和中午,学生都在专门阅览室写作业。
▌竞争压力:
问: 学习压力大不大?作业量多不多?每天做到几点?
答: 学霸多,学习压力也比较大,学习压力是自己给自己的,老师不会给压力,平时考试没有排名。作业不算多,比较适中。利用晚自习可做完,通常10点前能做完,周末学校也会布置家庭作业。
问: 考试频次是怎么样的?多长时间考一次?
答: 每周一次,每周语数都有考试,英语基本是月测。全年级的考试就是期中和期末考试。
▌升学经验:
问: 啥时候应该开始准备外冲?
答: 外小的孩子,提前三个月准备;非外小的孩子,提前一年做相关知识储备。成绩中等的娃需在5下开始准备外冲,成绩好6上也要上,考外校的孩子基本没有低于上2个培优班的。
问: 是否有关于外冲班培优的一些建议?
答: 外小的娃,不一定要上外冲班,模拟考可选择性参加。非外小的孩子,一定要上外冲班。很多成绩好的孩子失误不是因为知识上的问题,而是由于上机答题反应慢,这方面也要注意。
问: 2020年的录取分数线是多少?
答: 根据招生计划及择优录取的原则,英语录取分数线102分,法语录取分数线89分,德语录取分数线94分,日语录取分数线98分。

▌关于住读:
问: 外初可以走读吗?初一新生的生活问题由谁来管理?
答: 可以走读。初一申请住读直接开学后向班主任申请。生活问题由宿舍生活老师管理。
问: 孩子在学校生病了怎么办?
答: 小病有医务室,一般建议回家治疗,去医院看病。
问: 可以带手机、iPad、电脑等电子产品吗?需要打电话怎么办?
答: 不许带电子产品。每个班对手机规定不一样,但智能手机均不让带,有的班可以带老人机,有的班不允许带手机。需要打电话可以去用电话卡,在校内打公用电话。
▌关于小语种:
问: 外校小语种报考条件是什么需要有小语种基础不?
答: 不需要有小语种基础,报名时勾选小语种即可。小语种考试内容与英语班的考试内容是一样的,只是分数线不同,过线就可进入小语种班就读。
问: 初中进小语种班,还需要学英语不?
答: 还需要学英语(英语课一周一节),小语种班所学科目课程与大语种班是一样的,只是多学一门小语种。
武汉外初--食宿作息
学校宿舍8人间,有电扇、空调、独卫,无热水器,每层一个公共浴室,22点熄灯,老师会查房。因有近一半选择走读,宿舍一般4-6人住。据悉,学校2020初一年级住读学生的寝室全部升级为四人间床位,床铺的尺寸为:长2米×宽0.9米。
两层食堂,二楼套餐式,一楼点餐式。食堂饭菜还行,菜式品种多,分量足;学生可以自己选择,采用刷卡形式付钱。荤菜最贵6元,伙食费一个月350-500足够。


武汉外初--面谈真题
福利时间到!晓葵老师整理了近11年外初面谈真题、备考资料,全部免费领取!目标外初的家长可以提前准备起来了!
武汉外初面谈真题
资源截图

☟☟☟
如何领取以上试卷资源
