幼升小升学在即,小编计划陆续介绍郑州各个区域的公立热点小学,帮助家长了解目前各个区域热点小学。
上周,我们先梳理、盘点一下金水区11所热点小学,今天我们来盘点教育资源同样丰富的中原区和二七区的12所热点公办小学的介绍和特色。文末附12所热点小学划片以及中原区、二七区各个小学划片汇总。
中原区6所热点公办小学
中原区小学数量目前仅次于金水区,在小学教育方面抓得比金水区更严格,郑州外国语中学总校在中原区,每年给中原区小学100个推荐名额,郑州市其它几个区分配剩余的200个名额,这使得中原区在各区推荐生中比例最高。中原区整体偏应试教育,学生更刻苦,更自觉,小学阶段的基础也最扎实。
伊河路小学

学校简介:成立于1964年的伊河路小学是郑州市最热门的小学之一,也是中原区家长最心仪的小学。学校总占地面积10666平方米,建筑面积10666平方米。现有教学班50个,在校学生约4000人。学校配套设施齐全,建有教学楼、办公楼、艺术楼、实验综合楼、设有仪器室、实验室、图书室、阅览室、美术室、音乐教室及可容纳400人左右的两个多媒体教学交流大厅。
学校地址:伊河路34号。
学校特色:核心特色是英语教学,长期以来,该校一直是郑州外国语中学最主要的生源地,被评为“全国红领巾示范学校”、“市教育工作先进单位”、“市艺术教育先进单位”,连续多年被评为中原区教育工作先进单位。
学校奉行“让全体学生当家作主”的教育理念,大队部在全校二----六年级各班开展“关于进一步提高各班小队干部工作有效性”教育实践活动。
互助路小学

学校简介:互助路小学是郑州市重点小学之一,也是西区最出色学校之一。创建于1957年,现有总校、北校、锦艺三个校区,学校坚持“让每一个孩子快乐幸福成长,让每一个学生能动创造发展”的办学理念,逐步形成了自己的办学特色,并且一直以师资力量强、教学质量高稳居郑州市区前茅,跟伊河路小学同为西区王牌小学。
学校地址:互助路17号。
学校特色:学校坚持“教育植根于爱”的教育理念,打造“互助课堂”教学模式。足球、体操、篮球、奥数已成为学校的特色学科。学校还组建了管乐、舞蹈、合唱等兴趣小组,组建训练管乐队、古筝队、体操队、合唱队、篮球队、足球队、田径队。学校经常有公开课,让孩子感受到不同的学习环境,学生、老师整体素质高,数学科目非常有经验。
中原区外国语小学

学校简介:中原区外国语小学建于1980年,前身为郑州市颖河路小学,1999年更名为郑州市中原区外国语小学,是郑州市首家公办外国语小学。
学校占地面积11536平方米,现有27个教学班,在校学生1700余人,师生比为1:18,教师98人。学校有图书室、科学实验室、美术教室、舞蹈排练厅、录播教室、仪器室、语音室、多媒体电教室。现有图书40345册,生均20本。27个教室全部安装有现代化的班班通教学设备。
学校地址:文化宫路102号。
学校特色:学校核心特色是英语,从一年级开始学英语,每周5课时。除固定的课堂教学课时安排,还积极开展英语课外活动,开辟英语活动月和“每周一句”全校师生共同学习英语时间,对五年级和六年级的孩子抓得比较紧,课业相对来说比较多。
建设路第二小学

学校简介:建设路第二小学始创于1956年。学校占地20.04亩,现有28个教学班,2000多名学生,80多名教职工。
学校环境优美,设施齐全,设有多媒体教室,配备了先进的电化教学设施,拥有微机室、语音室、实验室、图书室、美术室等科技活动室,为学生的全面发展提供了良好的场所。
学校地址:中原区建设西路南段
学校特色:学校各科成绩斐然,书法、美术作品、科技作品、文艺节目以及各项体育项目,曾多次在全国、省、市教学大赛中荣获金奖。
建二小非常重视学生学习习惯的培养。学校根据小学阶段是学生良好习惯的养成期的要求,提出教师要重视学习,每节课都要从培养学生良好学习习惯做起。学校每个月体育组以年级为单位,组织各年级班与班“三球对抗赛”,足球和排球是学校的优势项目,还有独具特色的“十爱课堂”。
淮河路小学

学校简介:淮河路小学创办于2005年,校园占地面积12331.4平方米,建筑面积16178.5平方米。现有59个教学班,在校学生3217人,学校现有教职工171人,拥有省级名师、省级骨干教师、市级骨干教师、区级名师36人。
学校教育教学设施、设备齐全,各功能室配备齐全,电脑室、音教室、图书室、劳技室、实验室、多媒体教室等十几个学生专用功能教室全部投入使用,微机教室做到了上课学生人手一机,每间教室、办公室均与互联网相连,实现了网络化教学。
学校地址:淮河西路51号
学校特色:学校以“让每一个生命绽放光彩”的办学理念改革课堂教学,形成的“灵动课堂”教学形态被评为“郑州市首批课堂教学有效形态”,2016年学校被中原区教体局命名为六大集团校的龙头学校之一。
学校作为郑州市校本课程先进校,学校秉承“精彩世界,创造有我”的校训,开设了机器人、航空航天、数学魔术、头脑风暴等丰富多彩的校本课程,学校定期开展创客嘉年华活动,积极开展“国际理解教育”,与美国、澳大利亚、芬兰、北京、重庆等国内外学校谛结为姊妹校,定期开展交流互访。
伏牛路小学

学校简介:伏牛路小学创办于60年代,是中原区老牌学校,学生2400多人。伏牛路小学分南校区和北校区,由原来伏牛路小学和伏牛路五小合并为中原区伏牛路小学。1-3年级在北校区,4-6年级在南校区。学校目前拥有55个教学班,在校学生3541人,教职员工175人,培养了一大批省市区级名师、学科带头人和骨干教师。学校以人为本,办学特色鲜明,质量一流,深受社会各界的好评。
学校地址:伏牛路142号。
学校特色:伏牛路小学特色以篮球、轮滑,田径为主,学生从一年级开始学习篮球课,学校的体育课、阳光课间、篮球校本社团为学生训练篮球技能搭建平台,并积极开展第二课堂活动,还设有美术、绘画、英语兴趣小组、音乐合唱队、舞蹈队等。航海模型是伏牛路小学开展科技体育工作的一大亮点。
学校秉承“脚踏实地读书,顶天立地做人”的办学理念,通过汉字文化传承中国传统文化和道德礼仪,构建了核心课程与校本课程相结合的课程体系,开设校本课程40多门,满足不同智能优势学生的学习需求
中原区除上述6个公办小学之外,还有郑上路小学、育才小学、育红小学、伏牛路二小等建校时间长,教学质量不错的小学。
二七区6所热点公办小学
二七区教育资源比较均衡,也比较丰富,二七区人均教育资源在各区中相对较高,孩子就学难度整体不是很大。
政通路小学

学校简介:始建于1946年,是学生腾飞的摇篮,教师成长的沃野。2006年学校在原址的基础上重新规划建设,目前占地面积22亩,建筑面积12373平方米,现有32个教学班,教师89名,学生2457名。
政通路小学是一所具有浓郁文化气息的现代化、规范化、花园式学校。设有室内体育馆、多功能报告大厅、图书馆、阅览室、舞蹈厅、塑胶篮球场和人工草坪足球场等设施,也是二七区重点打造的小学,发展速度快,潜力大。
学校地址:政通路82号
学校特色:学校通过“个需化”课堂教学形态的构建,让每一个孩子都能获得充分的发展。并在开齐开足国家课程的基础上,开发并实施了适合学生健康成长和全面发展的,丰富多元的生活力校本课程,为孩子们提供了丰富多彩的课程和充满活力校园生活。
学校“个需”教育品牌建设经验陆续在《人民教育》、《中国教育报》、《东方今报》、《郑州日报》上分别刊登,“个需”教育品牌建设逐步显现成效,受到了社会、家长和学生的好评。
陇西小学

学校简介:创建于1964年老牌公办学校,学校分为总校和南校区,总校办校时间长,硬件稍微落后,班额大,每班约60人;南校区硬件条件较好,每班45人,实行双语化教学,一年级开始学习英语,同时有外教课程。南北校区教研共同探讨,共同发展。两个校区一体化招生,校内建有校园网和多媒体室、电教室、微机室、语音室、实验室、图书室、多功能排练厅。
学校不仅拥有优美的校园环境和完备的现代化教育教学设施,而且拥有一支素质高、业务精的教师队伍,其中省级特级教师1名,国家级骨干教师2名,省级骨干教师3名。
学校地址:陇海中路93号。
学校特色:“爱乐美”特色课程与学校社团共同丰富学生的生活。陇西路小学一共有“人文素养”、“生活技能”、“实践创新”、“身心健康”、“学科拓展”五大类别科目,在这些科目下又开设了21门课程,每周三下午放学后上课。
学校还开设了魔方社团、美术创客社团、创新创客、“梦之韵”舞蹈社团、奇思妙手科技社团等,其中“舞之韵”舞蹈社团和奇思妙手科技团在河南省的学校中都很有名。陇西小学的英语教学,是强项,也是特长。早年间,学校在各个英语学科竞赛的成绩一直名列区、市前列。
幸福路小学

学校简介:学校占地13余亩,建筑面积9700平方米,现有教学班36个,100余位教师,2500余名学生。建校50多年来,幸福路小学逐步形成了治学严瑾,务实求真的办学风尚,是二七区一所高质量的品牌名校,也是郑州市优质教育资源倍增的学校。
学校地址:铁英街20号。
学校特色:幸福课堂,是幸福路小学校本课程中的一个重要环节,开设了诸如:游泳、绘本、戏曲、电影、武术、建筑、医学、机器人等多种课堂,每周五下午,学生可以根据年级和兴趣选择合适的课堂进行体验学习;
学校的艺术培养成果显著,幸福路小学学生排练的舞蹈、合唱、戏曲联唱等节目先后120次在国家、省、市电视台演出并在各类文艺汇演中获奖。
汝河路小学

学校简介:汝河路小学是二七区区属公立学校,也是二七区唯一的一所“省级绿色学校”。作为郑州二七区的窗口学校,汝河路小学的教育理念一直都比较先进,硬件设施也比较先进,不仅是全国首批智慧校园,还是河南省首家建成“未来教室”的学校。
学校地址:二七区淮北街9号
学校特色:汝河路小学在学生的教育中,注重培养学生的创新能力与创客思维,学校的校本课程《科学实验站》将学校的校园文化建设与知识产权普及教育结合起来,鼓励学生热爱科学、热爱创造。
2003年学校引进“独轮车”健身运动,还转专门成立了“小精灵独轮车队”,并请来了国家体育总局独轮车委员秘书长指导练习。在全国首届独轮车比赛中创下6个第一名的佳绩。
建新街小学

学校简介:建新街小学创建于1956年,占地面7200平方米,建筑面积 9254 平方米,是郑州市老牌知名小学。
学校拥有现代化的教育设施,配备了微机室、多媒体大屏幕教室、仪器实验室、音乐教室、美术室、书法室、图书阅览室、舞蹈教室、多功能室等,教师人手一台的笔记本电脑。历史悠久的建新街小学,在教改中却走在时代浪潮的前端,现代化程度颇高。
学校地址:建新街328号。
学校特色:学校的特色是“行知”教育。建新街小学共开设了四类18门“行知”校本课程,备受家长喜爱。其中,生活实践类和酷玩健身类课程有6门,人文素养类5门课程,创客发展类课程7门。特别是针对创客教育,学校给予了极大的支持。
学校是郑州市首家开设pad实验班的小学,学生上课、作业都在pad上完成,充分利用pad方便快捷有趣的优势,让孩子爱上学习。吸引省内外学校前来观摩学习。
二七区外国语小学

学校简介:二七区外国语小学,原名郑州二七区中原路小学,始建于1940年,之后两度更名。2005年3月,经郑州市二七区人民政府和教体局批准,学校正式更名为“郑州市二七区外国语小学”。
学校设施齐全,有多功能教室、仪器室、实验室、图书馆等,学校全部实现“班班通”,是电教达标一类学校。
学校地址:二七区中原东路95号
学校特色:二七区外国语小学是二七区非常不错的学校,口碑一直很好,教风正,学风浓,教学质量高。学校的双语教学特色比较明显,从一年级开始教授外语,分为外教口语班和普通班。学校还会定期邀请有外语专长的家长志愿者、外国友人与老师进班辅导交流,帮助学生大胆开口说英语。
每周的主题英语乐园活动,让孩子以课本剧、诗朗诵、表演唱等表演形式,让孩子感受英语的魅力,突破阻碍学生开口说英语的畏难心理。
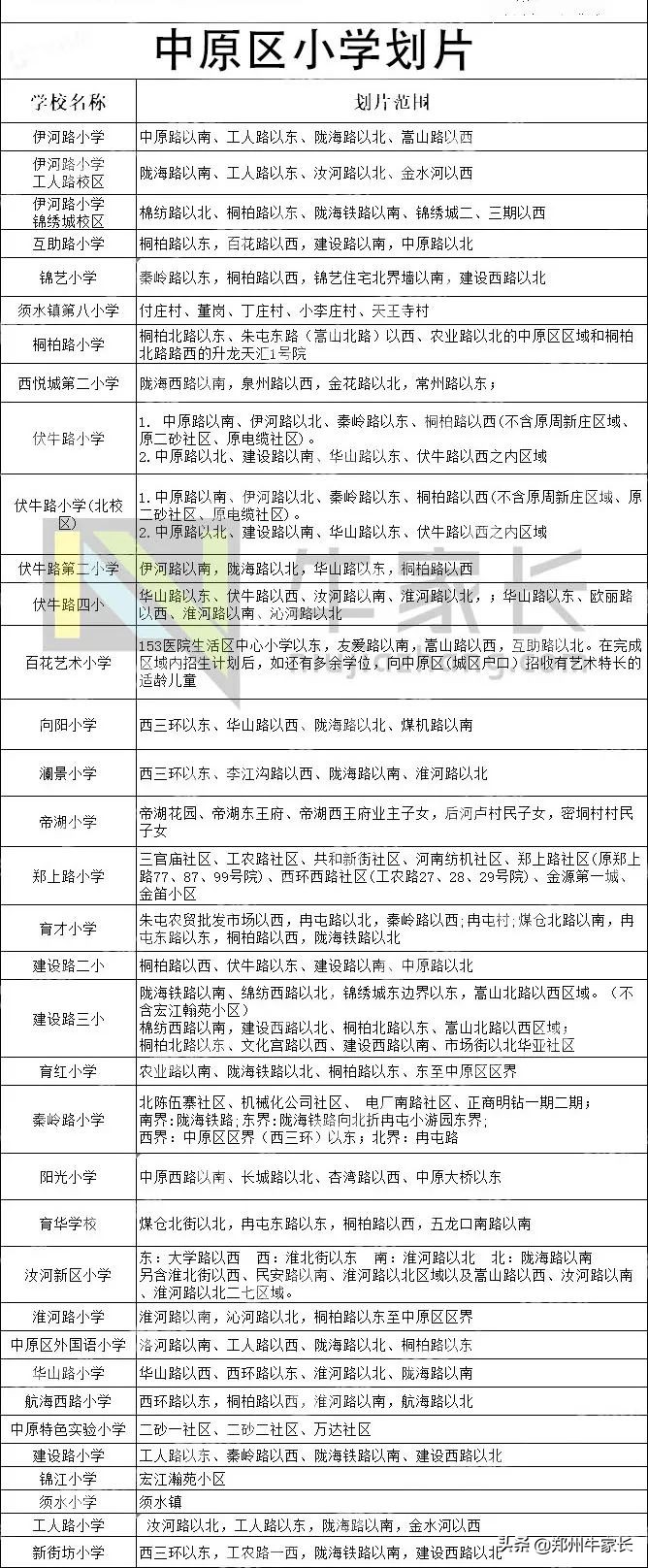
附:中原区、二七区各小学划片范围(仅供参考)


扫描下方二维码
进入2020郑州幼升小区域群
中原区▼▼▼

二七区▼▼▼

