引援调节费是中国足球模式下特有的名词之一。顾名思义,引援调节费就是中国足协在内部为了控制各个球队的转会支出,在俱乐部转会金额超出一定上限之后,对超出的部分进行罚款,罚款上交至中国足协统一管理,这笔罚款费用就叫引援调节费。

众所周知,引援调节费是为了限制过俱乐部大肆扩张,疯狂买人的现象。这是中超在金元足球时期。足协为限制中超联赛不健康运行而做出的特别的规定,当时中超引进的许多大牌球星都缴纳了上述费用,包括上海上港阿瑙托维奇、广州恒大保利尼奥、塔利斯卡,山东泰山费莱尼等球星都包括在内。

刚出台时引援调节费这项政策就引起了足球界各方人士的反对,这笔费用的究竟如何处理仍然是一个巨大的疑问。在这方面,足协方面至今没有做到公开透明。根据国内媒体的统计,足协从此政策执行至今已经收到了超过17亿元人民币的调节费,这17亿元究竟去向何方?我也带着疑惑进行了查询,在查找的过程中,我似乎找到了一丝线索。

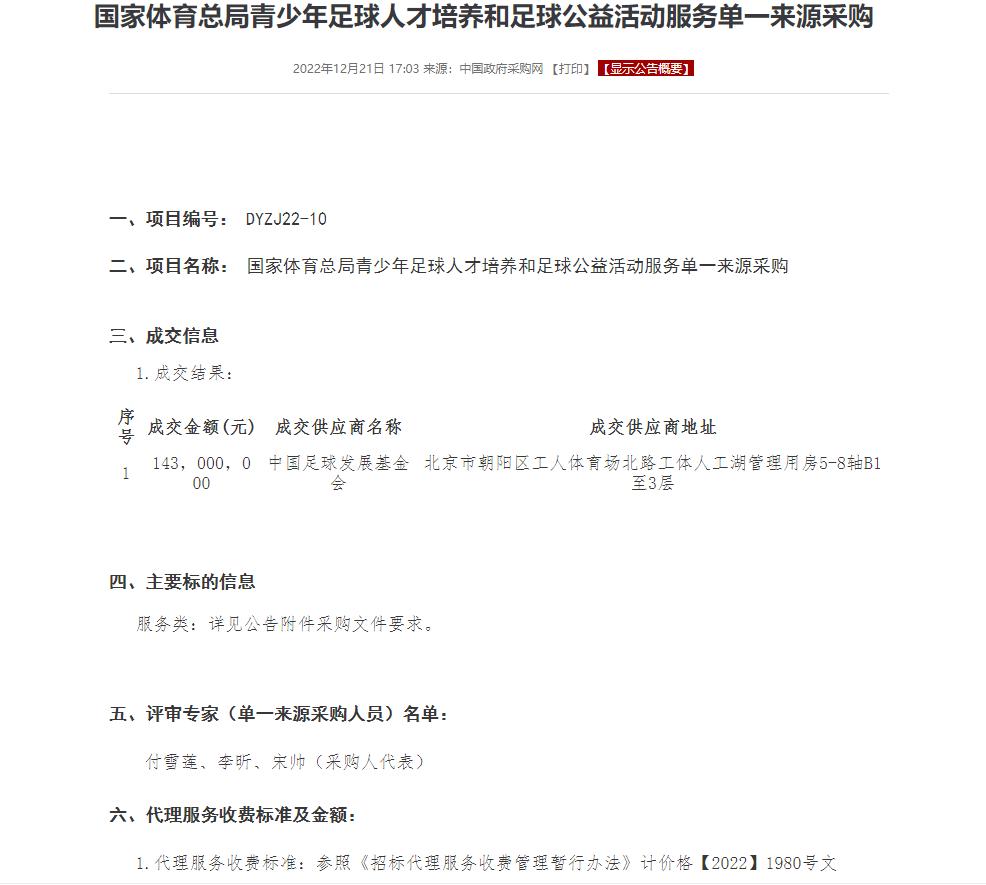
我看到了国家体育总局在近期进行的一次采购活动,首先从采购来源来说,进行的是单一来源采购,并不是经常会用的公开招标形式或者询比价形式,这很让人疑惑,这个项目是国家体育总局青少年足球公益活动的一部分,按理来说应该有社会层面更多企业的参与竞选。从服务内容来说,此项目就是为全国范围内一些足球比赛做相关的设施提供与服务,但金额达到了一亿多人民币,这些钱真的用到了刀刃上吗?这些服务真的价值一亿多吗?我们不得而知。

足协的调节费去了哪里?恐怕只有足协主席陈戌源知晓,这一次次的大量采购到底能否帮助中国足球?似乎毫无作用。这一次次的采购是否公开透明,答案在你我心中,中国足球想要在亚洲出人头地,还有太长的路要走,无论是自下而上还是自上而下,改革已经迫在眉睫!