中国足球协会26日晚再开3张罚单,对上海申花足球俱乐部队球员马镇、梅州客家足球俱乐部队球员罗德里格、济南兴洲足球俱乐部队官员马良违规违纪进行处罚。对上海申花足球俱乐部队1号球员马镇予以停赛5场、罚款人民币5万元;对梅州客家足球俱乐部队25号球员罗德里格予以停赛4场、罚款人民币4万元;禁止济南兴洲足球俱乐部队官员马良进入比赛体育场 2场、罚款人民币2万元。
北京日报客户端记者注意到,截至目前中国足协仅5月已开出罚单21张,涉及17家俱乐部官员、球员,赛区2地。中国足协处罚决定中表示,坚决严肃处理各类违规违纪行为,净化赛场风气。
关于对上海申花足球俱乐部队球员马镇违规违纪的处罚决定

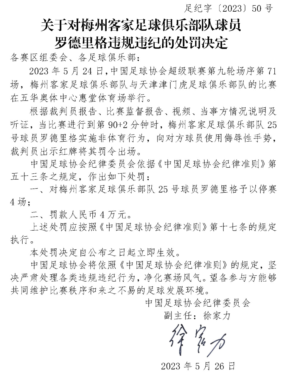
关于对梅州客家足球俱乐部队球员罗德里格违规违纪的处罚决定

关于对济南兴洲足球俱乐部队官员马良违规违纪的处罚决定

5月以来中国足协处罚通知
5月26日
关于对济南兴洲足球俱乐部队官员马良违规违纪的处罚决定
关于对梅州客家足球俱乐部队球员罗德里格违规违纪的处罚决定
关于对上海申花足球俱乐部队球员马镇违规违纪的处罚决定
5月24日
关于对武汉江城足球俱乐部队官员艾志波违规违纪的处罚决定
关于对深圳市足球俱乐部队官员关震违规违纪的处罚决定
5月23日
关于对山东泰山足球俱乐部队球员贾德松违规违纪的处罚决定
关于对武汉三镇足球俱乐部队球员阿齐兹违规违纪的处罚决定
5月18日
关于对黑龙江冰城足球俱乐部队违规违纪的处罚决定
关于对广西蓝航足球俱乐部队球员张晨龙违规违纪的处罚决定
关于对淄博齐盛足球俱乐部队球员宋鑫涛违规违纪的处罚决定
5月16日
关于对娄底赛区违规违纪的处罚决定
关于对广州足球俱乐部队球员吴俊杰违规违纪的处罚决定
5月12日
关于对黑龙江冰城足球俱乐部队官员李镇伯违规违纪的处罚决定
关于对大连人职业足球俱乐部队官员谢晖违规违纪的处罚决定
关于对南通支云足球俱乐部队官员范兵违规违纪的处罚决定
5月8日
关于对湖南湘涛足球俱乐部队违规违纪的处罚决定
关于对河南中原女子足球队官员姚川违规违纪的处罚决定
关于对河南足球俱乐部队球员舒尼奇违规违纪的处罚决定
5月6日
关于对云南玉昆足球俱乐部队违规违纪的处罚决定
关于对丹东腾跃足球俱乐部队违规违纪的处罚决定
关于对大连赛区违规违纪的处罚决定
来源 中国足球协会
编辑 谢永利
流程编辑 马晓双