【能源人都在看,点击右上角加'关注'】

来源:送变电工程技术交流与协作
0 编制说明
《国家电网有限公司输变电工程建设施工作业层班组建设标准化手册》是结合《国家电网有限公司输变电工程建设安全管理规定》要求,在《输变电工程施工作业层班组标准化建设示范手册(试行)》(国家电网基建〔2019〕517号)基础上,经过广泛征求各单位意见修编而成。
本手册修编体现了四个特点:一是手册紧密围绕班组建设标准和日常管理要求,更符合班组实际需求;二是明确了柔性班组组建原则,增加了作业面监护人,确保每个作业单元受控;三是补充了班组骨干关于执行“三算四验五禁止”安全强制措施的要求;四是减少了班组日常管理纸质资料,确保班组工作重心回归现场管理;五是优化了考核机制,明确班组考核要求。
本手册主要包括以下四个方面内容:
(1)总则。明确了班组定位,规定了适用范围。
(2)班组建设标准。从班组组建要求、人员配置要求、班组人员职责、班组教育、班组驻地等方面明确班组建设标准。
(3)班组日常管理。明确了从班组入场到退场全过程要求,分别从人员入场培训、计划及风险管控、安全文明施工、施工机具管理及应急要求,为班组日常工作提供方向性支撑。
(4)班组考核。对班组及班组成员考核要求进行明确。本手册印发后,《输变电工程施工作业层班组标准化建设示范手册(试行)》(国家电网基建〔2019〕517号)即行废止。
1 总则
1.1班组定位
施工作业层班组(以下简称“班组”)是指在输变电工程建设过程中,具备独立完成相应作业能力,在施工项目部(以下简称“项目部”)的直接管理下开展作业的基本施工组织单元。输变电工程建设施工现场,无论采取哪种方式(施工单位自行组织作业、劳务分包作业或专业分包作业),均应组建作业层班组。
1.2适用范围
适用于公司投资的35千伏及以上输变电工程(含新建变电站同期配套10千伏送出线路工程)建设作业全过程。
2班组建设标准
2.1组建要求
2.1.1基本岗位设置
原则上班组均应设置班组负责人、班组安全员、班组技术员;现场作业人员可按专业设置高空作业、起重操作、测量、机械操作(如绞磨操作、牵张机操作等)、压接作业、高压试验、二次接线、二次调试等技能岗位,其余均为一般作业岗位。
2.1.2基本组织架构
班组组建应采取“班组骨干+班组技能人员+一般作业人员”模式,其中班组骨干为班组的负责人、安全员和技术员,班组技能人员包含核心分包人员,一般作业人员包含一般分包人员。班组在实际作业过程中,如需安排班组成员进行其他作业(如运输),班组负责人需指定作业面监护人,并在每日站班会记录中予以明确。班组负责人必须对同一时间实施的所有作业面进行有效掌控,一个班组同一时间只能执行一项三级及以上风险作业。
2.1.3线路班组组建原则
2.1.3.1架空线路作业层班组建设原则
线路组塔、架线阶段由相应班组分别以单基塔、单个放线段为单元组织开展施工作业;原则上每套抱杆系统与一个固定组塔班组配套,每套牵张设备与一个固定架线班组配套。小编注:组塔班组,一般二十来人,配三个骨干人员;架线大班组,一套张牵设备,包括张力场、牵引场、看塔号、跨越架班组、紧线附件班组近百号人,作业段3-8公里不等,特殊情况下达到10公里,战线长,配三个骨干人员显然不够,对于架线阶段作业层班组建设,应进一步细分明确。
线路基础班组可采取柔性建制,班组下设若干作业面(即以塔基为单位的施工作业点),班组负责人需在每个作业面指定作业面监护人,并在每日站班会记录中予以明确。
2.1.3.2电缆线路作业层班组建设原则
电缆线路作业可采用流水作业模式,组建稳定的成建制的专业化作业班组,如顶管作业班组、混凝土作业班组、电气安装作业班组等。项目部组织相关专业化班组按施工进度依次进退场,完成施工作业。也可采取柔性建制,班组下设若干作业面,班组负责人需在每个作业面指定作业面监护人,并在每日站班会记录中予以明确。
2.1.4变电班组组建原则
变电班组可由施工单位结合实际采取柔性建制模式或流水作业模式组建。
2.1.4.1变电柔性作业层班组建设原则
在同一个变电站区域内,至少应有一个班组,下设若干作业面,班组负责人需在每个作业面指定作业面监护人,并在每日站班会记录中予以明确。根据工程进度和专业施工情况,可由项目部主导对班组进行柔性整合或分建,确保所有作业点的安全质量管控。
2.1.4.2变电流水作业层班组建设原则
施工单位结合自身实际,组建稳定的成建制的专业化作业班组,如桩基作业班组、混凝土作业班组、砌筑作业班组、装修装饰作业班组、钢结构安装作业班组、电气安装一次作业班组、电气安装二次作业班组、调试作业班组等。变电站内实施流水作业,项目部组织相关专业化班组按施工进度依次进退场,完成施工作业。
2.2人员及工种配置要求
根据不同的施工专业、不同电压等级、不同作业条件(含作业环境、地质条件、施工装备等),围绕班组作业人员及工种配置标准,提出以下参考数据,现场可根据工程实际进行适当调整。班组人员均应纳入“e安全”实名制管控。
2.2.1架空线路作业层班组人员及工种配置参考标准
表2-1 架空线路基础班组

2-2 架空线路组塔班组

表2-3 架空线路架线班组

2.2.2电缆线路作业层班组人员及工种配置参考标准
表2-4 电缆线路顶管班组

表2-5 电缆线路混凝土班组

表2-6 电缆线路电气安装班组

2.2.3变电作业层柔性班组人员及工种配置参考标准
表2-7 变电土建班组

表2-8 变电电气安装班组

2.2.4变电流水作业层班组人员及工种配置参考标准
表2-9 变电站桩基作业班组

表2-10 变电站混凝土作业班组

2-11 变电站钢结构安装作业班组

表2-12 变电站电气安装一次作业班组

2-13 变电站电气安装二次作业班组

表2-14 变电站调试作业班组

2.3人员任职资格条件
2.3.1班组负责人
(1)具有5年及以上现场作业实践经验和一定的组织协调能力,能够全面组织指挥现场施工作业。
(2)能够对施工单位负责,有效管控班组其他成员作业行为。
(3)能够准确识别现场安全风险,及时排除现场事故隐患,纠正作业人员不安全行为。
(4)掌握“三算四验五禁止”安全强制措施,严格落实“在有限空间内作业,禁止不配备使用有害气体检测装置”、“组塔架线高空作业,禁止不配备使用攀登自锁器及速差自控器”、“乘坐船舶或水上作业,禁止不配备使用救生装备”、“紧断线平移导线挂线,禁止不交替平移子导线”、“多次对接组立抱杆,禁止使用正装法”等安全强制措施要求。
(5)熟悉现场作业环境和流程,能够有效掌握班组作业人员的作业能力及身体、精神状况。
2.3.2班组安全员
(1)具有3年以上现场作业实践经验,熟悉现场安全管理要求。
(2)能够准确识别现场安全作业风险、抓实现场安全风险管控,能够在作业过程中监督作业人员作业行为,及时纠正被监护人员不安全行为。
(3)监护期间不得从事其他作业。
(4)熟悉“三算四验五禁止”安全强制措施,具备对拉线、地锚、索道、地脚螺栓等验收的能力。
2.3.3班组技术员
(1)具有一个以上工程现场作业实践经验,熟悉现场作业技术要求、标准工艺、质量标准。
(2)具备掌握施工图纸、组织作业人员按要求施工能力。
(3)具备现场施工技术管理、开展施工班组级质量自检的能力。
(4)熟悉“三算四验五禁止”安全强制措施,能够参与施工方案编制,会对拉线受力、地锚受力、近电作业等距离进行计算。
2.3.4副班长
(1)具备组织指挥现场施工作业能力。
(2)通过施工单位技能鉴定、安全培训考试并持证上岗。
2.3.5作业面监护人
(1)熟悉现场安全管理要求,能够识别现场安全作业风险、抓实现场安全风险管控,能够在作业过程中监督作业人员作业行为,及时纠正不安全行为。
(2)通过施工单位安全培训考试后,持证上岗。
(3)监护期间不得从事其他作业。
2.3.6班组技能人员
(1)服从指挥,熟悉现场安全质量管理要求。
(2)特种作业人员、特种设备操作人员应持相关领域有效证件持证上岗。
(3)测量员、机械操作工(如绞磨操作、牵张机操作等)、压接工、高压试验工、二次接线工、二次调试人员等技能工种应通过施工单位培训考核并持证上岗。
2.3.7一般作业人员
(1)服从指挥,熟悉施工作业一般安全质量管理要求。
(2)个人身体健康、体检合格,安全考试合格。
2.4班组岗位职责
2.4.1.班组负责人
(1)负责班组日常管理工作,对施工班组(队)人员在施工过程中的安全与职业健康负直接管理责任。
(2)负责工程具体作业的管理工作,履行施工合同及安全协议中承诺的安全责任。
(3)负责执行上级有关输变电工程建设安全质量的规程、规定、制度及安全施工措施,纠正并查处违章违纪行为。
(4)负责新进人员和变换工种人员上岗前的班组级安全教育,确保所有人经过安全准入。
(5)组织班组人员开展风险复核,落实风险预控措施,负责分项工程开工前的安全文明施工条件检查确认。
(6)掌握“三算四验五禁止”安全强制措施内容,对作业中涉及的“五禁止”内容负责。
(7)负责“e安全”中“日一本帐”计划填报;负责使用“e安全”填写施工作业票,全面执行经审批的作业票;
(8)负责组织召开“每日站班会”,作业前进行施工任务分工及安全技术交底,不得安排未参加交底或未在作业票上签字的人员上岗作业。
(9)配合工程安全、质量事件调查,参加事件原因分析,落实处理意见,及时改进相关工作。
2.4.2班组安全员
(1)负责人组织学习贯彻输变电工程建设安全工作规程、规定和上级有关安全工作的指示与要求;
(2)协助班组负责人进行班组安全建设,开展安全活动;
(3)掌握“三算四验五禁止”安全强制措施内容,对作业中涉及的“四验”内容负责。
(4)负责施工作业票班组级审核,监督经审批的作业票安全技术措施落实;
(5)负责审查施工人员进出场健康状态,检查作业现场安全措施落实,监督施工作业层班组开展作业前的安全技术措施交底;
(6)负责施工机具、材料进场安全检查,负责日常安全检查,开展隐患排查和反违章活动,督促问题整改;
(7)负责检查作业场所的安全文明施工状况,督促班组人员正确使用安全防护用品和用具;
(8)参加安全事故调查、分析,提出事故处理初步意见,提出防范事故对策,监督整改措施的落实。
2.4.3班组技术员
(1)负责组织班组人员进行安全、技术、质量及标准化工艺学习,执行上级有关安全技术的规程、规定、制度及施工措施;(小编注:强制性条文及质量通病防治咋不提呢?)
(2)掌握“三算四验五禁止”安全强制措施内容,对作业中涉及的“三算”内容负责。
(3)负责本班组技术和质量管理工作,组织本班组落实技术文件及施工方案要求;
(4)参与现场风险复测、单基策划及方案编制。
(5)组织落实本班组人员刚性执行施工方案、安全管控措施;
(6)负责班组自检,整理各种施工记录,审查资料的正确性;
(7)负责班组前道工序质量检查、施工过程质量控制,对检查出的质量缺陷上报负责人安排作业人员处理,对质量问题处理结果检查闭环,配合项目部组织的验收工作;
(8)参加质量事故调查、分析,提出事故处理初步意见,提出防范事故对策,监督整改措施的落实。
2.4.4班组其他人员职责
(1)自觉遵守本岗位工作相关的安全规程、规定,取得相应的资质证书,不违章作业;
(2)正确使用安全防护用品、工器具,并在使用前进行外观完好性检查;
(3)参加作业前的安全技术交底,并在施工作业票上签字;
(4)有权拒绝违章指挥和强令冒险作业;在发现直接危及人身、电网和设备安全的紧急情况时,有权停止作业。
(5)施工中发现安全隐患应妥善处理或向上级报告;及时制止他人不安全作业行为,
(6)在发生危及人身安全的紧急情况时,立即停止作业或者在采取必要的应急措施后撤离危险区域,第一时间报告班组负责人;
(7)接受事件调查时应如实反映情况。
2.5班组教育与培训
(1)通过规范实施班组骨干培训,提高作业人员技能和素质,建立正规化、专业化、职业化的作业层班组队伍,从源头上把住准入关,从根本上扭转班组能力素质不足的不利局面。培训覆盖所有输变电工程参建单位全部班组人员的岗前培训和考试,为安全、优质、高效完成电网建设任务奠定基础。
(2)公司按专业统一班组骨干、班组技能人员、一般作业人员的培训标准,统一制定和发布培训考试大纲、培训教材、考试题库,统一培训师资力量,统一考试试卷,统一考试时间,统一培训考试名称(统一为“岗前培训考试”),确保培训效果。
(3)按照培训对象的不同,由各层面组织培训。其中培训师资由国网技术学院统一组织,班组骨干由各省公司组织培训和考试,班组技能人员由各施工单位组织培训和考试,一般作业人员可由项目部组织培训和考试。
(4)作业层班组培训以培训效果为导向,提倡以考促培,丰富培训内容和形式,适应班组人员实际,不影响班组正常工作,坚决杜绝以培*考代**。
(5)各单位要以班组人员培训考试合格为上岗条件,逐步建立培训准入机制。结合现场检查,对发现的不合格人员实施强制再培训,并对各单位的培训情况进行评估、考核。
2.6驻地建设要求
(1)班组驻地选择应综合考虑班组人员数量、出行距离、施工机械设备、工程车辆、工程材料用量等因素,建议与属地供电公司协商,利用闲置的供电所等资源进行建设。(小编注:提出这么一个建议,是否说明全国供电所资源闲置普遍呢?)
(2)班组驻地应设置办公室(会议室)、员工宿舍、员工食堂、独立区域的机具材料库房等,以满足班组日常生活、食宿和工器具堆放要求。
(3)班组具体图牌制作,各班组参照《输变电工程安全文明施工规程》中相关管理要求需求选配,本手册不再说明。
2.6.1班组铭牌
班组驻地须经项目部认可后悬挂班组铭牌,铭牌材质建议采用不锈钢板材,名称可采用车贴刻字,以便于重复使用,班组进场后以项目部文件形式进行命名,实行统一管理。
2.6.2公用活动区设置
班组驻地公用活动区悬挂工程建设目标、应急联络牌、施工风险管控动态公示牌、班组骨干人员公示牌等。
2.6.3办公区设置
班组驻地应设置办公室(会议室),具备办公、会议召开、班组学习等条件,场地应布置合理、整洁、基本办公设施齐全。
2.6.4生活区设置
(1)宿舍应保持干净、整洁、卫生,确保人员休息好、生活好;被褥、被单等床上用品可统一规格。
(2)驻地生活区应设置淋浴间,提供洗浴、盥洗设施,满足班组人员的日常洗漱需求。
2.6.5食堂及卫生要求
(1)员工食堂应配备不锈钢厨具、餐桌椅等设施;员工食堂应干净整洁卫生,符合卫生防疫及环保要求。
(2)食堂的消防设施应重点设置,储存燃气罐应单独设置存放间或安装燃气报警系统,存放间要求通风良好。
(3)食堂工作人员须取得《健康证》后方可上岗。凡患有痢疾、伤寒、病毒性肝炎等消化道传染病以及有碍于食品卫生疾病的,不得从事食堂工作。应保持良好的个人卫生,如有咳嗽、腹泻、发烧、呕吐等疾病时,应向班组负责人请假,暂离工作岗位。
(4)食堂应对食品采购、储藏、加工、出售等重要环节进行控制,做到采购食品新鲜,无污染,储藏食品无变质,加工过程科学、卫生。确保不发生食物中毒事件。
2.6.6机具堆放和管理
(1)班组应设置独立的施工工具、安全工具(含绝缘工器具、防护工器具、文明施工设施)临时摆放区域,用货架摆放整齐,定置管理,标识清楚、规范,并应有防火、防潮、防虫蛀、防损坏等可靠措施。场地条件允许的,可设置独立库房对工器具和材料进行管理。
(2)进场设备材料应按分区堆放和管理,不得随意更换位置,堆放要整齐、有序、有标识。各现场材料和工器具等应表面清洁、摆(挂)放整齐、标识齐全、稳固可靠,中、小型机具露天存放应设防雨设施。
(3)设专人管理,建立工具定期检查和预防性试验台帐,做到账、卡、物相符,试验报告、检查记录齐全。每月例行检查、维护,确保工具完好,发现不合格或超试验周期的应另外存放并做出禁止使用标识。
2.6.7消防设施
(1)易燃易爆物品、仓库、宿舍、办公区、加工区、配电箱及重要机械设备附近,按规定配备合格、有效的消防器材,并放在明显、易取处。消防器材使用标准的架、箱,应有防雨、防晒措施,每月检查并记录检查结果,定期检验,保证处于合格状态。按照相关规定,根据消防面积、火灾风险等级设置,数量配置充足。
(2)消防设施应符合《施工现场消防安全管理条例》中相关规定,按要求配备相应的消防安全器具,确保消防设施和器材的完好有效,保持消防通道畅通。
(3)宿舍、办公用房在200㎡以下时应配备两具MF/ABC3灭火器,每增加100㎡时,增配一具MF/ABC3灭火器。会议室、食堂、配电房等须单独配置两具MF/ABC3灭火器。材料库须单独配置四具MF/ABC3灭火器。
(4)灭火器应设置在位置明显和便于取用的地点。灭火器的摆放应稳固,其铭牌朝外。灭火器设置在室外时,应有相应的保护措施,并在灭火器的明显位置张贴灭火器编号标牌及使用方法。
3班组日常管理
3.1班组人员进(出)场管理
(1)进入作业现场的班组应响*招应**标要求,现场实际入场人员如与中标承诺或施工合同内人员不一致,应将变更人员清单及资质书面报监理和业主项目部审查。监理、业主项目部应加强班组骨干的入场审核,重点审核是否已与信息平台发布信息及分包合同承诺一致、是否同时在其它工程兼职,对于不满足要求的不允许进场。
(2)工程开工前、班组全员到位后,班组负责人组织开展班组成员面部信息采集工作。依托“e安全”对所有班组成员与作业人员信息库进行匹配,实现手机扫脸签名(现场扫脸即可转化为电子签名)。新进班组人员必须按流程及时采集入库。未按要求完成班组成员信息关联固化的,无法参加施工作业票、站班会、日常作业及考勤;
(3)班组核心人员及一般作业人员如需调整,应征得项目部同意;班组骨干人员如需调整,由项目部履行变更报审手续,经监理项目部审核批后,及时在系统中办理人员进出场相关手续,驻队监理应全程掌握班组人员进(出)信息。
(4)班组人员全面实施实名制管控,必须在公司统一的实名制作业人员信息库中。所有作业人员必须按要求签订劳动合同,购买保险,且体检合格,严禁使用非库内人员。外包队伍管理按《国家电网公司业务外包安全监督管理办法》执行,按照“谁发布、谁使用、谁负责”的原则,由各省公司自行规定外包队伍的准入条件。
(5)班组施工结束,需经项目部同意,在“e安全”中履行退场手续,否则无法在其他工程录入关联信息。
3.2入场培训及交底
班组所有作业人员均需参加公司统一的安规准入考试,合格后方可上岗。凡增补或更换作业人员,根据其岗位,在上岗前必须通过相应安全教育考试,入场考试不合格的作业层班组人员严禁进入施工现场进行作业。
3.2.1进场培训
(1)由各省公司级单位组织对班组人员实施考试合格准入,准入考试不替代岗前培训考试。
(2)岗前培训考试作为进入施工作业现场入场考试的前提条件,是在各施工单位履行法定培训要求的基础上开展的培训考试。
(3)工程开工、转序、新班组入场前,由监理对培训情况进行核实,岗前培训考试合格的班组人员方可进场开展作业。
3.2.2过程培训
(1)项目部根据需要,适时组织开展安全教育培训和岗位练兵活动,提高作业人员的安全意识、安全操作技能和自我保护能力,业主项目部、监理项目部进行监督。
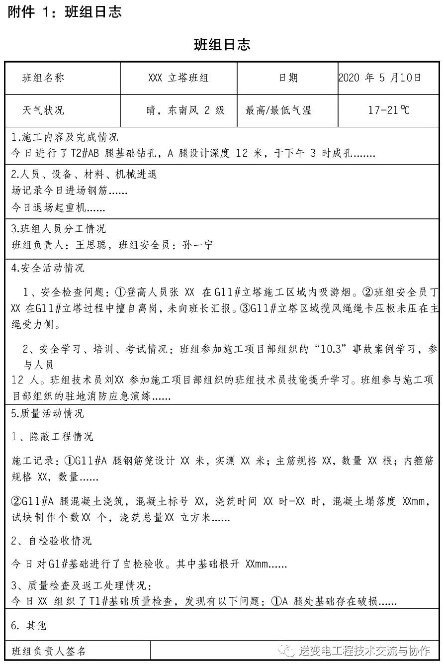
(2)班组负责人组织班组全员进行安全学习,执行上级有关输变电工程建设安全质量的规程、规定、制度及安全施工措施,并负责新进人员和变换工种人员上岗前的班组级安全教育,并记录在班组日志中(附件1)。
(3)特种作业人员必须按照国家有关规定经专门的安全作业培训,取得相应资格,经过项目部岗前培训交底后方可上岗作业;离开特种作业岗位6个月的作业人员,应重新进行实际操作考试,经确认合格后方可上岗作业。
(4)班组全体成员需参与项目部级安全事故学习活动,并填写在安全活动记录中。所有作业人员应学会自救互救方法、疏散和现场紧急情况的处理,所有员工应掌握消防器材的使用方法。
3.2.3施工方案及交底
(1)施工方案必须严格履行相应的编审批手续,班组技术员参与施工方案编写。(小编注:这么多班组,都参与施工方案编写,不现实)
(2)项目部负责对班组骨干进行安全技术及施工方案交底,交代施工工艺、质量、安全及进度要求。
(3)班组骨干负责对班组成员施工过程的工艺、安全、质量等要求进行交底,班组级交底可通过宣读作业票实施。(小编注:作业票内容大部分都是安全要求,工艺、质量内容极少,达不到工艺及质量交底的需要,建议增加作业票附件或在作业票中增加工艺质量具体要求)
3.3作业计划管控
(1)班组负责人根据项目部交底、施工方案及作业指导书,结合施工安全风险复测,提前在“e安全”编制施工作业票,明确人员分工、注意事项及补充控制措施,提交流转至审核人处(A票由班组安全员、技术员审核,B票由项目部安全员、技术员审核);审核人确认无误后,提交流转至作业票签发人(A票项目总工,B票施工项目经理);B票签发后还需报监理审核,如属二级风险作业还需推送至业主项目部审核。小编注:新的二级风险,相当于过去的四级风险。
(2)施工作业票完成线上审批流程后,班组负责人需确认作业条件。确定人员、机械设备、材料均已到位,现场无恶劣天气、民事问题等干扰因素后,一般应于作业前一天在“e安全”中发起作业许可申请,报送“日一本账”计划。确认无误后,同步推送至各级管理人员“e安全”。
(3)班组负责人要全程掌握作业计划发布、执行准备和实施情况,无计划不作业,无票不作业。
(4)作业过程中如遇极端天气、民事阻挠等情况导致停工,班组负责人可在“e安全”中进行“作业延期”,同步推送各级管理人员“e安全”。
3.4作业风险管控
(1)每日作业前,班组负责人根据当日作业情况填写《每日站班会及风险控制措施检查记录》,组织班组人员召开站班会,按要求开展“三交三查”,交代当日主要工作内容,明确当日作业分工,提醒作业注意事项,落实安全防护措施,班组负责人要做到脱稿交底。交底过程全程录音存档,所有人员在“e安全”签名,自动形成当日考勤记录。
(2)三级及以上风险应实施远程视频监控,班组负责人负责按照相关规定,在合适位置设置移动远程视频监控装置。
(3)作业过程中,班组安全员(作业面监护人)需对涉及拆除作业、超长抱杆、深基坑、索道、水上作业、反向拉线、不停电跨越、近电作业等已经发生过的事故类似作业和特殊气象环境、特殊地理条件下的作业,严格落实安全强制措施管理要求,坚决避免触碰“五条红线”。
(4)作业过程中,班组安全员(作业面监护人)需对施工现场安全风险控制措施进行复核、检查,在作业过程中纠正班组人员的违章作业行为。
(5)三级及以上风险作业现场,班组负责人需全程到岗监督指挥,班组安全员到岗监护,驻队监理到岗旁站,各级管理人员严格落实《输变电工程建设安全管理规定》中到岗到位要求。
(6)当日收工前,班组骨干组织进行自查,重点检查拉线、地锚是否牢靠,用电设备、施工工器具是否收回整理,是否做好防雨淋等保护措施;配电箱等是否已断电,杆上有无遗留可能坠落的物件,留守看夜人员是否到位,值班棚是否牢固,是否存在煤气中毒等隐患,施工作业区域是否做到“工完料尽场地清”,并对撤离人员进行清点核对(“e安全”中)。
(7)每日作业结束后,班组负责人应确认全部人员安全返回,向项目部报告安全管理情况。总结分析填写当日施工内容及进度、现场安全控制措施落实情况及次日施工安排等。
3.5安全文明施工管理
(1)施工单位和专业分包队伍应严格落实《输变电工程建设安全文明施工规程》要求,为班组提供相应的安全文明施工设施,规范作业人员行为,倡导绿色环保施工,保障作业人员的安全健康。
(2)班组应设置好现场安全文明施工标准化的设施,并严格按照文明施工要求组织施工。
(3)发生环境污染事件后,班组负责人应立即向项目部报告,采取措施,可靠处理;当发现施工中存在环境污染事故隐患时,应暂停施工并汇报项目部。
3.6施工机械及工器具管理
(1)项目部严格按照施工方案要求,向施工单位(专业分包由专业分包单位负责)申请并选配施工机械及工器具(以下简称“施工机具”)。
(2)班组安全员负责对施工机具进行进场前检查,检查中发现有缺陷的机具应禁止使用,及时标注并向项目部申请退换。
(4)班组应建立施工机具领用及退库台账,同时建立的日常管理台账,每日作业前应进行施工机具安全检查。
(5)机械设备(包括绞磨、压接机等)严禁未经培训取证人员随意操作,不可随意拆卸、更换,严格按操作规程操作。
(6)班组负责人指定专人集中保管施工机具,负责日常维护保养,对正常磨损及自行不能保养、维修的由班组向项目部提出申请进行更换及保养。
3.7班组应急管理
3.7.1班组应急管理要求
(1)施工单位、专业分包单位应将班组纳入项目部应急工作组,参加应急演练,参与应急救援。施工现场应配备急救器材、常用药品箱等应急救援物资,施工车辆宜配备医药箱,并定期检查其有效期限,及时更换补充。
(2)班组人员应参加项目部组织的应急管理培训,全员学习“紧急救护法”,会正确解脱电源,会“心肺复苏法”,会止血、会包扎,会转移搬运伤员,会处理急救外伤或中毒等。
3.7.2班组应急组织流程
(1)突发事件发生后,班组人员应立即向班组负责人报告,班组负责人立即下令停止作业,即时向项目负责人汇报突发事件发生的原因、地点和人员伤亡等情况。
(2)班组负责人在项目部应急工作组的指挥下,在保证自身安全的前提下,组织应急救援人员迅速开展营救并疏散、撤离相关人员,控制现场危险源,*锁封**、标明危险区域,采取必要措施消除可能导致次(衍)生事故的隐患,直至应急响应结束。
(3)应急救援人员实施救援时,应当做好自身防护,佩戴必要的呼吸器具、救援器材。
(4)应急处置过程中,如发现有人身伤亡情况,要结合人员伤情程度,对照现场应急工作联络图,及时联系距事发点最近的医疗机构(至少两家),分别送往救治。
(5)配合项目部做好相关人员的安抚、善后工作。
3.8班组其他要求
3.8.1机动车运输
线路班组应配备接送人员上下班的专用载人车辆(宜租用中巴车),车辆购置或租用手续应完备,车况应良好,年检应合格有效,车上必须配备灭火器;司机须持有符合规定的驾照,且体检合格。车辆使用过程中严禁人货混装,严禁超员超载。变电站班组根据实际情况,如需配备专用载人车辆,必须严格执行上述要求。
3.8.2水上运输
班组如需使用船舶,应遵循水运管理部门或海事管理机构有关规定。班组使用的船舶应安全可靠,船舶上应配备救生设备,并签订安全协议。使用船舶接送班组人员禁止超载超员,船上应配备合格齐备的救生设备。班组人员应正确穿戴救生衣,掌握必要的安全常识,会熟练使用救生设备。
3.8.3防疫要求
(1)项目部应对进场作业人员活动轨迹进行排查,作业人员进场前应汇总上报进场人员信息,若发现与确诊、疑似病例或与疫情高发区归来人员有密切接触的,应立即隔离,不予入场,并立即报告属地社区、街道(乡镇)相关部门。
(2)要严格落实参建人员实名制管控要求,组织对进场人员进行实名登记,最大限度地减少现场人员流动;对所有进入现场人员一律测量体温,发烧、咳嗽等症状者禁止进入工地;确保做到“早发现、早报告、早隔离、早处置”。
(3)班组需配备齐全的疫情防控物资,包括口罩、体温检测仪、消毒物资等,避免无防护措施施工作业情况发生。
(4)班组成员应尽快完成新冠疫苗接种工作。
4班组考核管理
4.1施工单位考核要求
施工单位要组织制订发布班组绩效考核标准、班组内部成员考核标准,分级开展考核,建立向班组倾斜的薪酬分配体系和考核激励实施细则,将绩效与收入挂钩,坚持权、责、利对等原则。
4.1项目部对班组的考核管理
施工项目部要结合工程特点,制定班组绩效考核标准,定期对班组进行绩效考核。对照考核标准进行量化考核,考核结果将作为班组骨干薪酬分配和考核激励的重要依据。
4.3班组内部考核管理
班组负责人负责班组成员的绩效考核。班组负责人根据班组作业人员现场表现及违章情况,对班组成员落实人员违章积分管理,每月定期汇总积分考核情况,报送项目部。考核结果作为对班组成员薪酬分配和安全评价重要依据。

免责声明:以上内容转载自北极星输配电网,所发内容不代表本平台立场。
全国能源信息平台联系电话:010-65367702,邮箱:hz@people-energy.com.cn,地址:北京市朝阳区金台西路2号人民日报社