自1月份到现在,住建部至少已通报61家建企,涉及特级资质24项,一级资质19项。而在2019年,被通报的企业多达400家左右。
刚刚,住房和城乡建设部官网通报27家建企:
- 23家建企在资质申报过程中存在申报业绩/材料弄虚作假行为。
- 4家企业在采用告知承诺制方式申报资质过程中,存在申报业绩弄虚作假行为。
其中建筑工程施工总承包特级资质16项,一级资质9项。


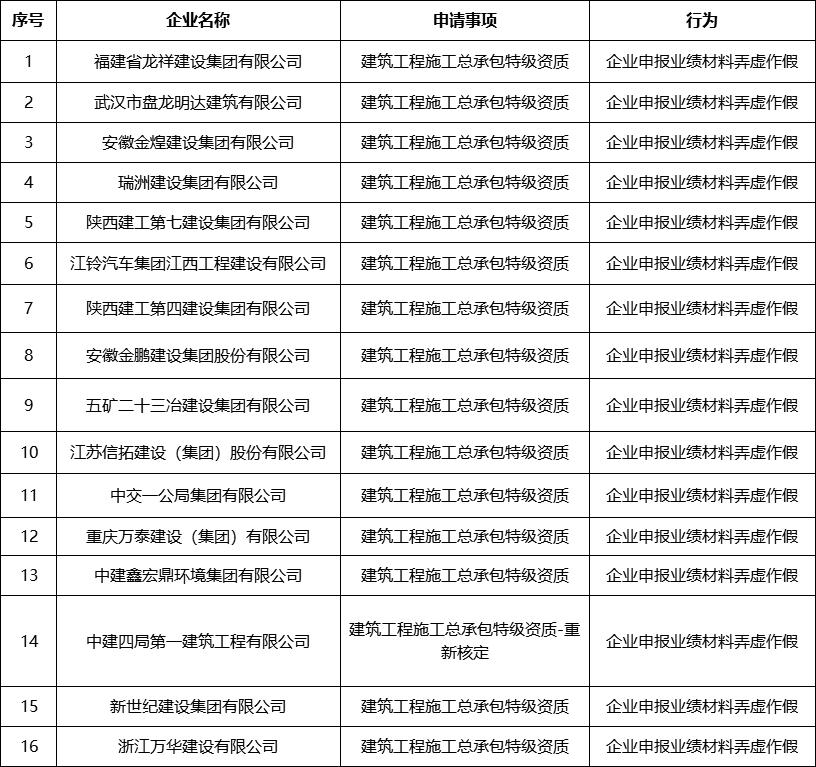
早在今年1月16日,住房和城乡建设部一次性通报34家建企,同样是在资质申报过程中业绩造假。

申报特级资质企业8家:

申报房建、市政一级资质企业10家:

申报其他资质企业16家:

扩展阅读:
2019年12月30日,住房和城乡建设部官网公布一批“建筑业企业资质专家审查意见”,14家企业提出的“升特级”申请,全部不通过!

2019年,住建部对资质申报的核查力度大大收紧。年初公布首例被撤销“特级资质”的企业,年内被通报的建筑企业达400家左右。

住房和城乡建设部
对资质申报弄虚作假行为的通报
弄虚作假企业名单
安徽建开建设工程有限公司
芜湖新达园林绿化集团有限公司
安徽远成建设工程有限公司
安徽远维建设有限公司
安徽省中瀚建设工程有限公司
福建中璐建设工程有限公司
福建中航建工有限公司
福建省路景市政园林有限公司
福建天坤建筑工程有限公司
清远市腾昊建设工程有限公司
中南城建第一工程局有限公司
湖南擎天建设工程有限公司
徐州荣翔建设工程有限公司
东营市生海建设工程有限公司
山西坤鹏建设工程有限公司
山西长城路桥建设开发有限公司
福建南剑发展有限公司
中建国厦集团股份有限公司
河南卓阳建筑工程有限公司
林州市恒生建筑工程有限公司
四川圆瑞建设工程有限责任公司
四川协力万众路桥工程有限公司
四川佳焱建筑工程有限公司
四川天都建设工程有限公司
四川福瑞德建筑工程有限责任公司
四川天地华城建设工程有限公司
四川越琨建设有限公司
中建洪春国际建设有限公司
四川省兴鼎城建筑工程有限责任公司
四川华蜀建设工程有限公司
四川远浩建筑工程有限公司
四川涪光建筑工程有限责任公司
四川和创建筑工程有限公司
中铁兴业有限公司
四川铭源建筑工程有限公司
四川杰欣建筑工程有限公司
广东康君实业发展有限公司
江西明耀建设工程有限公司
安徽水利开发股份有限公司
宝鸡市路健市政工程有限责任公司
陕西秦安建筑安装工程有限责任公司
陕西隆元建设工程有限公司
四川巴蜀水利工程有限公司
四川省南部金达建筑工程有限公司
中建地下空间有限公司
四川桓宇建筑工程有限责任公司
四川千万间建设工程有限公司
广东豪源建设有限公司
广东新业建设股份有限公司
深圳市*安泰**建设工程有限公司
广东汇华建设集团有限公司
榆林市兴顺建设工程有限公司
河北飞腾建筑工程有限公司
深圳市华兴建安工程有限公司
江苏鼎坤建设工程有限公司
三明客家源建设工程有限公司
海门市交通建设工程有限公司
皖建生态环境建设有限公司
福建省鼎峰建设工程有限公司
福建德凯建设工程有限公司
漳州市龙文第三建筑工程有限公司
安徽路达公路工程有限责任公司
长治市诚晟市政工程有限公司
中航建设(深圳)有限公司
广东龙浩公路桥梁工程有限公司
山西浩洋建筑工程有限公司
江苏国厦建设有限公司
山东益通安装有限公司
广西莲城建设集团有限公司
福建省正晖建设工程有限公司
通号(长沙)轨道交通控制技术有限公司
安徽世强工程项目管理有限公司
西安裕华建设工程(集团)有限公司
江苏东嘉建设有限公司
江苏炎威建设工程有限公司
陕西海油实业有限公司
西北电力建设第四工程有限公司
陕西恒达矿业工程有限公司
中耘建设有限公司
陕西众森建筑安装工程有限公司
陕西秦源建设工程有限公司
广东伟晋建设集团有限公司
江苏金腾园林建设有限公司
安徽省工业设备安装有限公司
福建省樟榕建设工程有限公司
河北建设集团卓诚路桥工程有限公司
深圳市荣鹏建筑工程有限公司
营山北观建筑工程有限公司
重庆化工设计研究院有限公司
遂平县第一建筑有限公司
四川海存建筑工程有限公司
四川安骏建设投资有限公司
四川天亿建筑工程有限公司
四川浩众建筑工程有限公司
四川丰瑞建筑工程有限公司
四川晨坤建设工程有限公司
四川科源建设工程有限公司
攀枝花宾和建设工程有限公司
四川城凯特建设工程有限公司
四川规矩功成建筑工程有限公司
四川明昊建设集团有限公司
四川省盛厦建筑工程有限公司
四川恒业建设工程有限公司
四川原发建筑工程有限公司
四川信合源建筑工程有限公司
四川得源建筑工程有限公司
四川达辰建筑工程有限公司
四川成建实业有限公司
四川省兴鼎城建筑工程有限责任公司
四川君安建筑工程有限公司
四川省泰坤建筑工程有限公司
四川泽达建设工程有限公司
四川省盛厦建筑工程有限公司
四川顺兴达建设工程有限公司
四川智翔建筑工程有限公司
四川龙韵建设集团有限公司
四川佳和建设工程有限公司
中铁中基一局集团第一建设有限公司
四川楷丰建筑工程有限公司
四川正升建筑工程有限公司
四川省巨丰建设工程有限公司
四川晟泽建筑工程有限公司
四川达辰建筑工程有限公司
四川恒旭建筑工程有限责任公司
华钻集团有限公司
四川信和兴建筑工程有限公司
四川鑫洲建设工程有限公司
四川宏远建筑工程有限公司
四川华浩建筑工程有限公司
四川省长宁县双星建筑工程有限公司
四川齐强建筑工程有限公司
四川省兆仓建筑有限公司
四川长盛源建设工程有限公司
四川省龙滔建筑工程有限公司
四川帝威建筑工程有限公司
四川瑞基建设工程有限公司
四川华弘建筑工程有限公司
四川省升辉建筑安装工程有限公司
四川宸源建筑工程有限责任公司
四川众能建筑工程有限公司
四川集英建筑工程有限公司
四川蜀禾建设集团有限公司
四川省泉鑫建设工程有限公司
四川熙韵建筑工程有限公司
四川省华盾建筑工程有限公司
四川能投建工集团有限公司
四川睿博建筑工程有限公司
四川天地华城建设工程有限公司
四川翔瑞市政工程有限责任公司
四川省晨翕建筑工程有限公司
四川省乾皓建筑工程有限公司
成都广达盛华建筑工程有限责任公司
中铁兴业有限公司
四川树德建设工程有限公司
四川腾阁建筑工程有限公司
四川昌达建筑工程有限公司
四川泓盛建设集团有限公司
四川立胜建筑工程有限公司
四川裳都建设工程有限公司
四川佳和建设工程有限公司
四川蓉信工程项目管理有限公司
遂宁市鸿森建设工程有限公司
四川瑞通工程建设集团有限公司
四川路通路桥科技股份有限公司
四川兴达彩钢钢结构建设工程有限公司
四川集多隆建筑工程有限公司
四川万胜建设工程有限公司
四川永宏民建筑工程集团有限公司
遂宁市啟明建筑工程有限公司
四川金贝建设工程有限公司
中阳万基建设集团有限公司
四川省泰达建设工程有限公司
泸县第二建筑工程有限公司
成都海川建筑工程有限责任公司
泸县校办企业建筑工程公司
道隧集团工程有限公司
四川蜀力建筑工程有限公司
四川锦明建设工程有限公司
四川开明建设工程有限公司
四川嵩亿建筑工程有限公司
四川云合建筑工程有限公司
中意国际建设有限公司
四川军虅建设工程有限公司
四川汇鑫建筑工程有限公司
四川省同瑞达建设工程有限公司
南充高鑫建设工程有限公司
四川蜀一建设工程有限公司
四川超盛建设集团有限公司
成都海瑞建筑工程有限公司
四川省蜀广建筑工程有限公司
四川和旺建设工程有限公司
中建志祥建设有限公司
国嘉建设集团有限公司
四川瑞丰林建筑工程有限责任公司
四川凯尔工程技术有限公司
四川恒亿达建设工程有限公司
四川一土园林绿化工程有限公司
四川金河建设工程有限公司
四川瑞禾建筑工程有限公司
四川顺生建筑工程有限责任公司
四川路航建设工程有限责任公司
四川省南成建筑工程有限公司
四川杰新建设工程有限公司
四川欣平建筑工程有限公司
四川海洋园林集团有限公司(原名:四川海洋园林绿化工程有限公司)
四川旭亮园林建筑工程有限公司
四川山江建工集团有限公司
峨眉山市符溪建筑有限公司
四川省正达路桥工程有限公司
奇尚建设工程有限公司
君泰嘉创建设有限公司
四川路桥桥梁工程有限责任公司
四川路达路桥工程有限公司
四川全能建筑工程有限公司
四川永基建筑工程有限责任公司
四季生态建设有限公司
四川祥志恒建设工程有限公司
成都贵豪建设实业有限公司
四川泰业建设工程有限公司
四川中琪建筑工程有限公司
四川圣艺建设工程有限公司
四川省科茂建筑工程有限公司
西部水电建设有限公司
四川嘉腾建设工程有限公司
四川文峰建设有限公司
中远国旺项目管理有限公司
中阳万基建设集团有限公司
徐州汉源建设集团有限公司
柳州市建筑工程集团有限责任公司
天津恒浩建筑工程有限公司
江西城开建业工程有限公司
江西春晖工程有限公司
江西东俊建设工程有限公司
江西景态园林艺术有限公司
江西福荣建筑工程有限公司
江西省贵煜建设有限公司
鹿景园林建设集团有限公司
南昌市银广厦建筑工程有限公司
江西省创顺建设工程有限公司
江西省城市建筑集团有限公司
江西恒通建设工程有限公司
江西省昌佳建设工程有限公司
江西中旭建筑安装工程有限公司
江西吉才建设工程有限公司
江西省城市园林建设有限公司
江西省飞天建筑工程有限公司
江西省铁建建设有限公司
江西斯达特建设有限公司
江西金工建设有限公司
江西盛昌建设工程有限公司
赣州乾坤工程建设有限公司
赣州荣辉建设工程有限公司
江西省祥云建设工程有限责任公司
江西恒信建设工程有限公司
江西华庆建筑工程有限公司
江西中宏建设工程有限公司
江西省图腾建设有限公司
江西信业投资发展有限公司
江西吉绿市政园林有限公司
峡江县颖兴土石建筑有限公司
江西驿林水利水电工程有限公司
上饶京宝路桥工程有限公司
江西椿林建设工程有限公司
江西华鼎建设工程有限公司
江西中灏建设有限责任公司
江西宏杰建设工程有限公司
江西志辉建筑工程有限公司
永瑞建设集团有限公司
新余市建安工程有限公司
江西宏力建设发展有限公司
新余市江新建筑有限责任公司
甘肃一安建设科技集团有限公司
山东省工业设备安装集团有限公司
湖北天圜工程有限公司
辽宁泰山建筑工程有限公司
福州庭佳建设工程有限公司
渭南万源建筑工程有限公司
佰凌集团有限公司
重庆桂溪建设工程有限公司
万喜(福建)发展有限公司 (原名:福建正恒发展有限公司)
重庆禄福建设集团建筑工程有限公司
重庆竣雄建筑工程有限公司
重庆和亚建筑工程有限公司
重庆金盛建设工程有限责任公司
重庆中辅建设工程有限公司
广东东方基建工程有限公司
广东省建信建设股份有限公司
深圳市双润实业集团有限公司(原名:深圳市汇达通建筑工程有限公司)
深圳市坪荣建筑工程有限公司
四川建龙矿业工程有限公司
四川鹏程搏创建筑工程有限公司
深圳市广源达建筑工程有限公司
四川英发建筑有限责任公司
四川联兴建筑工程有限公司
福建五一建设工程有限公司
深圳市宝龙泰建设工程有限公司
广东浩泽鑫建设工程有限公司
江苏东仁建设工程有限公司
宿迁市仁恒建设工程有限公司
江苏鼎科建设有限公司
合肥凌云建设工程有限责任公司
马鞍山昌胜建筑安装有限公司
森丰建设有限公司
陕西广越建筑工程有限公司
陕西康建建设工程有限公司
陕西华萃路桥工程有限责任公司
广东天科建设工程有限公司
广东弘城创工程建设有限公司
广东瀚建建筑工程有限公司
广东鑫盛誉建设工程有限公司
亚玄建设集团有限公司
仪征市交通工程处有限公司
*疆新**鑫瑞星建设工程有限公司
至永建设集团有限公司(原名:福建兴宏宇建设有限公司)
佛山市南海建翔建筑工程有限公司
江西省乐鑫建设工程有限公司
新乡市万宏建筑有限公司
河南中豫路桥工程有限公司
四川瑞荣建设有限责任公司
四川熠欣建设工程有限公司
四川建宏建筑工程有限公司
四川省新视标建筑工程有限公司
四川坤岳建设工程有限公司
广安市中光建设工程有限公司
银广厦集团有限公司
深圳市宝力汇建设实业有限公司
广东名华建建筑工程有限公司
广东坤联建设工程有限公司
黑龙江四海通市政工程有限公司
陕西承鑫工程有限责任公司
福建省长龙建筑工程有限公司
四川川华建筑有限责任公司
重庆中环建设有限公司
海南宏昌建筑工程有限公司
四川省江澄环保工程有限公司
四川省恒立阳光建筑工程有限公司
四川万和建设有限责任公司
福建大奥建设工程有限公司
江苏华苑环境建设有限公司
福建省龙禹建设工程有限公司
福建省万吉工程管理有限公司
日昌(福建)集团有限公司
安徽华盛建设集团有限公司
中建富泉股份有限公司
福建省泽鑫建设工程有限公司
海峡福环建工集团有限公司
福建中巨建设工程有限公司
福建省佳鑫建设工程有限公司
福建富彬工程项目管理有限公司
陕西众森建筑安装工程有限公司
福建鑫濮源建筑工程有限公司
福建金川建筑工程有限公司
湖北坤腾建设工程有限公司
武汉元吉欣建设工程有限公司
武汉市福兴建筑发展有限公司
湖北诚峰建设有限公司
武汉中赞建设工程有限公司
中铁隆工程集团有限公司
江苏康道建设工程有限公司
南京豪东工程有限公司
四川省营山县西城建筑公司
南充鑫苑建设工程有限公司
四川乾亘建设工程有限公司
中远国旺项目管理有限公司
四川省富都建设工程有限公司
四川楷丰建筑工程有限公司
四川省维博建设工程有限公司
祥恒建设集团有限公司(原名:四川详恒建设工程有限责任公司)
中阳万基建设集团有限公司
四川天禾宇信建设工程有限公司
四川万欣建筑工程有限公司
四川义宏建设工程有限公司
四川智翔建筑工程有限公司
四川彬兴力建筑工程有限公司
四川天益建筑工程有限公司
四川渝川园林绿化工程有限公司
四川吉泓建筑工程有限公司
崇州市天一建筑工程有限责任公司
四川港城建设工程有限公司
四川省港筑工程建设有限公司
鄂州鑫港市政工程有限公司
福建盛德嘉建设发展有限公司
四川省瑞达诚建设工程有限公司
广东达昇建筑工程有限公司
深圳市华鲁工程有限公司
河北元亨公路工程勘察设计有限公司
安徽瑞成土木工程设计咨询有限公司
江苏虹亚建设工程有限公司
深圳市恒利建筑工程有限公司
湖北荆捷建设有限公司
新蔡县建筑公司