来源:中国经济网
中国经济网编者按:2月1日,长春百克生物科技股份公司(以下简称“百克生物”)首发上会,保荐机构为中信证券,联席主承销商为国泰君安证券。百克生物拟于上交所科创板上市,若不考虑本次发行的超额配售选择权,本次公开发行股票的数量不超过4128.41万股;若全额行使本次发行的超额配售选择权,本次公开发行股票的数量不超过4747.67万股。
百克生物拟募集资金16.81亿元,分别用于长春百克生物科技股份公司年产2000万人份水痘减毒活疫苗、带状疱疹减毒活疫苗项目;长春百克生物科技股份公司年产600万人份吸附无细胞百白破(三组分)联合疫苗项目;长春百克生物科技股份公司年产1000万人份鼻喷流感减毒活疫苗(液体制剂)项目;长春百克生物科技股份公司年产300万人份狂犬疫苗、300万人份Hib疫苗项目;在研产品研发项目。
2019年,百克生物的营业收入下滑。2017年、2018年、2019年、2020年1-6月,百克生物的营业收入分别为6.91亿元、10.19亿元、9.76亿元、6.00亿元;归属于母公司所有者的净利润分别为9348.02万元、1.28亿元、2.21亿元、1.80亿元。
2020年上半年,百克生物经营活动产生的现金流量净额为负。2017年、2018年、2019年、2020年1-6月,公司经营活动产生的现金流量净额分别为1.77亿元、2.70亿元、2.33亿元、-735.99万元;销售商品、提供劳务收到的现金分别为6.54亿元、10.09亿元、9.73亿元、3.82亿元。
2017年末、2018年末、2019年末、2020年6月末,百克生物的资产总额分别为11.43亿元、14.10亿元、15.83亿元、20.08亿元。其中,货币资金分别为1.29亿元、2.10亿元、2.73亿元和1.89亿元,占流动资产的比例分别为25.43%、33.60%、38.60%和18.55%。
报告期各期末,百克生物负债总额分别为5.42亿元、6.11亿元、5.70亿元和4.66亿元。其中,短期借款分别为0元、1.65亿元、1.65亿元、0元;应付账款余额分别为2288.06万元、3176.24万元、1655.08万元和4073.26万元。
百克生物的资产负债率高于可比公司平均值。报告期各期末,百克生物的资产负债率分别为47.46%、43.31%、36.02%、23.19%,与同行业可比公司平均值分别为40.82%、32.27%、22.06%、12.30%。
百克生物的应收账款逐年增长。报告期各期末,百克生物应收账款余额分别为2.57亿元、2.93亿元、3.46亿元、5.75亿元,占营业收入比例分别为37.20%、28.75%、35.49%和95.88%。应收账款净额分别为2.43亿元、2.76亿元、3.31亿元和5.59亿元,占流动资产的比例分别为47.88%、44.07%、46.79%和54.84%。
报告期各期,百克生物的应收账款周转率分别为3.20次、3.93次、3.22次、1.35次,同行业可比公司平均值分别为2.81次、2.81次、2.17次、0.86次。百克生物的应收账款周转率高于同行业均值。
报告期各期末,百克生物的存货账面余额分别为1.19亿元、9892.38万元、8882.37万元、1.34亿元;存货净额分别为1.19亿元、9892.38万元、8647.06万元和1.33亿元,占流动资产总额的比重分别为23.48%、15.80%、12.23%和13.07%。
报告期各期,百克生物的存货周转率分别为0.73次、1.03次、1.01次、0.61次,同行业可比公司平均值分别为0.93次、0.84次、0.78次、0.32次。
百克生物的产品结构较为单一,公司目前主营业务收入主要来源于水痘疫苗的生产和销售。2017年、2018年、2019年及2020年上半年,公司水痘疫苗的收入分别为6.37亿元、8.66亿元、9.47亿元、5.99亿元,占比分别为92.25%、84.96%、97.06%及99.89%。
公司自2018年下半年起暂停狂犬疫苗的生产。2018年7月,公司狂犬疫苗车间所在厂区由于变压器低压端母线短路击穿,导致该车间停电近7个小时。在生产环境由于长时间停电受到破坏的情况下,如继续生产,产成品质量将无法保证。
近两年一期,百克生物主营业务毛利率略低于同行均值。报告期各期,百克生物主营业务毛利率分别为88.96%、88.95%、90.40%和88.92%,同行业可比公司毛利率平均值分别为86.16%、89.58%、93.42%、93.76%。
百克生物的研发费用率低于同行公司平均水平。报告期各期,百克生物研发费用金额分别为4103.76万元、6179.97万元、6516.19万元和4410.67万元,研发费用率分别为5.94%、6.07%、6.68%和7.35%,同行业可比公司平均值分别为7.92%、8.83%、6.70%、7.63%。
百克生物的销售费用率高于可比公司平均值。报告期各期,百克生物的销售费用金额分别为3.62亿元、5.17亿元、4.49亿元和2.31亿元,销售费用率分别为52.38%、50.71%、46.07%和38.48%,可比公司平均值分别为44.42%、44.70%、41.34%、38.04%。
其中,百克生物的销售费用以推广费为主。报告期内,公司的推广费分别为3.08亿元、4.46亿元、3.83亿元、2.19亿元,占销售费用比重分别为85.03%、86.38%、85.16%、94.82%。
报告期内,百克生物推广服务费占主营业务收入比例分别为44.54%、43.80%、39.23%、36.48%,高于同行业可比公司平均值37.25%、36.35%、32.70%、30.54%。
百克生物的推广费大幅高于研发费用。报告期各期,百克生物的推广费分别为当期研发费用的7.50倍、7.22倍、5.87倍、4.96倍。
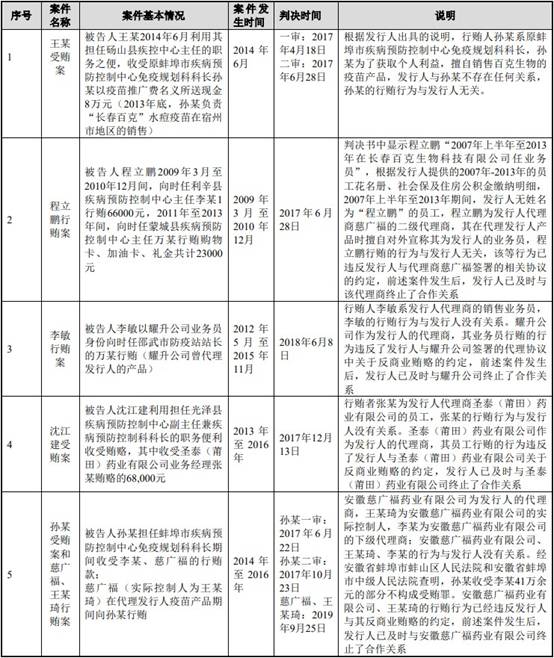
百克生物的代理商涉行贿案件5起。2013年底,孙某负责“长春百克”水痘疫苗在宿州市地区的销售。2014年6月,被告人王某2014年6月利用其担任砀山县疾控中心主任的职务之便,收受原蚌埠市疾病预防控制中心免疫规划科科长孙某以疫苗推广费名义所送现金8万元。
2009年3月至2010年12月,被告人程某鹏为百克生物代理商慈广福的二级代理商,2009年3月至2010年12月间,程某鹏向时任利辛县疾病预防控制中心主任李某1行贿6.60万元,2011年至2013年间,向时任蒙城县疾病预防控制中心主任万某行贿购物卡、加油卡、礼金共计2.30万元。
2012年5月至2015年11月,被告人李某以耀升公司业务员身份向时任邵武市防疫站站长的万某行贿,耀升公司曾代理百克生物的产品。行贿人李某系百克生物代理商的销售业务员。
2013年至2016年,被告人沈某建利用担任光泽县疾病预防控制中心副主任兼疾病预防控制科科长的职务便利收受贿赂,其中收受圣泰(莆田)药业有限公司业务经理张某贿赂的6.80万元。行贿者张某为百克生物代理商圣泰(莆田)药业有限公司的员工。
2014年至2016年,被告人孙某担任蚌埠市疾病预防控制中心免疫规划科科长期间收受李某、慈广福的行贿款;慈广福(实际控制人为王某琦)在代理百克生物疫苗产品期间向孙某行贿。安徽慈广福药业有限公司为百克生物的代理商,王某琦为安徽慈广福药业有限公司的实际控制人,李某为安徽慈广福药业有限公司的下级代理商。
中国经济网记者就相关问题向百克生物发去采访函,截至发稿,未获回复。
人用疫苗研发企业拟科创板上市
百克生物是一家主要致力于传染病防治的创新型生物医药企业,自设立以来至今主要从事人用疫苗的研发、生产和销售。公司目前拥有水痘疫苗、狂犬疫苗以及冻干鼻喷流感疫苗三种已获批的疫苗产品。公司主营业务为人用疫苗的研发、生产和销售,报告期内产生收入的产品包括水痘减毒活疫苗、人用狂犬疫苗(Vero细胞)。
截至招股说明书签署日,长春高新直接持有百克生物46.15%的股权,为公司的控股股东。长春新区国资委通过新区发展集团、龙翔投资和高新超达间接持有公司控股股东长春高新18.80%的股权,为公司实际控制人。
百克生物拟于上交所科创板上市,保荐机构为中信证券,联席主承销商为国泰君安证券。若不考虑本次发行的超额配售选择权,本次公开发行股票的数量不超过4128.41万股;若全额行使本次发行的超额配售选择权,公司本次公开发行股票的数量不超过4747.67万股。
百克生物拟募集资金16.81亿元,其中,1.82亿元用于长春百克生物科技股份公司年产2000万人份水痘减毒活疫苗、带状疱疹减毒活疫苗项目,2.94亿元用于长春百克生物科技股份公司年产600万人份吸附无细胞百白破(三组分)联合疫苗项目,1.63亿元用于长春百克生物科技股份公司年产1000万人份鼻喷流感减毒活疫苗(液体制剂)项目,1.77亿元用于长春百克生物科技股份公司年产300万人份狂犬疫苗、300万人份Hib疫苗项目,8.65亿元用于在研产品研发项目。

百克生物符合并适用《上海证券交易所科创板股票发行上市审核规则》第二十二条第二款第(一)项规定的上市标准:预计市值不低于人民币10亿元,最近两年净利润均为正且累计净利润不低于人民币5000万元,或者预计市值不低于人民币10亿元,最近一年净利润为正且营业收入不低于人民币1亿元。
2019年营业收入下滑

百克生物表示,2017年至2019年,公司销售回款情况较好,销售商品、提供劳务收到的现金与营业收入规模基本匹配。2019年经营活动产生的现金流量净额与净利润相匹配,2018年经营活动产生的现金流量净额高于净利润,主要系股份支付、折旧费用、存货变动及应付账款变动等因素影响,2017年经营活动产生的现金流量净额高于净利润,主要系资产减值损失、折旧费用、经营性应收及应付款项等因素影响。
2020年1-6月,公司销售商品、提供劳务收到的现金与营业收入相差较多,主要由于公司在上半年受到新型冠状病毒肺炎疫情的影响以及公司结合多种因素对疾控中心信用期的调整,销售收入形成的应收账款尚未收回。
2020年6月末负债总额4.66亿元
2017年末、2018年末、2019年末、2020年6月末,百克生物的资产总额分别为11.43亿元、14.10亿元、15.83亿元、20.08亿元。

2018年末、2019年末和2020年6月30日,公司资产总额分别较上期末增长23.39%、12.27%、26.82%。报告期内公司资产总额持续增长,主要是公司业务发展较快,收入规模不断扩大,自身积累增加;除此之外,公司在2020年上半年进行了增资,造成当期资产总额增长较大。从资产构成结构上来看,报告期各期末,公司流动资产占总资产的比重分别为44.35%、44.38%、44.64%和50.78%,占比保持稳定。
报告期各期末,公司货币资金分别为1.29亿元、2.10亿元、2.73亿元和1.89亿元,占流动资产的比例分别为25.43%、33.60%、38.60%和18.55%。

报告期各期末,百克生物负债总额分别为5.42亿元、6.11亿元、5.70亿元和4.66亿元。报告期各期末,公司流动负债金额占负债总额比例分别为97.14%、98.28%、98.39%和98.19%万元。

报告期各期末,百克生物的短期借款分别为0元、1.65亿元、1.65亿元、0元;应付账款余额分别为2288.06万元、3176.24万元、1655.08万元和4073.26万元。报告期内公司的应付账款主要为原材料货款等,账龄以一年以内为主。

资产负债率高于可比公司平均值

百克生物的流动比率及速动比率低于可比公司平均值。报告期各期末,百克生物的流动比率分别为0.96、1.04、1.26、2.23,同行业可比公司流动比率平均值分别为1.75、2.61、3.46、7.05;百克生物的速动比率分别为0.74、0.88、1.11、1.94,同行业可比公司速动比率平均值分别为1.47、2.39、3.13、6.65。

百克生物称,报告期各期末,公司流动比率及速动比率低于可比公司平均值、资产负债率高于可比公司平均值,主要由于部分可比公司在报告期内进行了再融资或资产出售,致使其资金持有量增加,提高了流动比率及速动比率的可比公司平均值,降低了资产负债率的可比公司平均值。
2020年6月末应收账款余额占营业收入95.88%
报告期各期末,百克生物应收账款净额分别为2.43亿元、2.76亿元、3.31亿元和5.59亿元,占流动资产的比例分别为47.88%、44.07%、46.79%和54.84%。

报告期各期末,百克生物应收账款余额分别为2.57亿元、2.93亿元、3.46亿元、5.75亿元,占营业收入比例分别为37.20%、28.75%、35.49%和95.88%。

百克生物称,2018年末应收账款余额占当期营业收入比例较低,主要原因系2018年第四季度营业收入下降,从而当期期末应收账款余额占当年营业收入比例下降。2020年6月30日应收账款余额占当期营业收入比例相对较高,主要原因包括:1、2019年,公司综合考虑了疾控中心受当地财政拨款安排的影响,回款周期较长的特点,以及同行业可比公司的信用政策,决定在2020年适度将疾控中心的信用周期从5个月调整为7个月;2、受新冠肺炎疫情影响,疾控中心回款周期有所延长;3、疾控中心的回款通常集中于下半年。以上因素综合导致公司2020年6月30日应收账款余额相对较大。

2020年6月末存货账面余额1.34亿元

2019年末及2018年末存货余额分别较上年末减少10.21%及17.08%。报告期内,存货余额持续下降,主要系2018年狂犬疫苗生产线在生产过程中遭遇厂区停电,导致生产线上的在产品无法维持正常工艺条件,如继续生产,产成品质量将无法保证。公司为保证产品质量,主动终止相关在产品的继续生产并将其报废确认损失,之后公司对狂犬疫苗生产线进行升级改造,至今尚未恢复生产。
2020年6月30日公司存货中原材料及在产品金额较2019年末增长较大,主要由于公司在2020年上半年取得了鼻喷流感疫苗的生产批件,生产线正式投产,公司为满足生产所需,对原材料进行了储备,在产品也相应增加。

产品结构单一 狂犬疫苗停产
百克生物目前主营业务收入主要来源于水痘疫苗的生产和销售,2017年、2018年、2019年及2020年上半年,公司水痘疫苗的收入分别为6.37亿元、8.66亿元、9.47亿元、5.99亿元,占比分别为92.25%、84.96%、97.06%及99.89%,产品结构较为单一。

百克生物称,2017年至2019年水痘疫苗产品收入年均复合增长率为21.92%,水痘疫苗不同规格包装中,冻干预充规格的收入增速较快,主要系由于预充规格使用更为便捷。
另外,公司狂犬疫苗2018年收入及占比较2017年增长较快,主要系公司狂犬疫苗在2017年完成了工艺升级,产品有效期从12个月提升至18个月,同时,公司结合市场情况加大对狂犬疫苗的推广力度,使得狂犬疫苗18年销售情况较好。2018年下半年起为了进一步提高产品竞争力,公司对产品的生产工艺进行优化改进,狂犬疫苗暂时停止生产。2019年销售收入部分为2018年9月前产出产品的库存。
公司自2018年下半年起暂停狂犬疫苗的生产并对生产设备和生产工艺进行改造升级,主要原因如下:
突发停电事故影响正常生产,造成在产品报废。2018年7月,公司狂犬疫苗车间所在厂区(长春市高新区火炬路1260号)由于变压器低压端母线短路击穿,导致该车间停电近7个小时。在生产环境由于长时间停电受到破坏的情况下,如继续生产,产成品质量将无法保证。公司为保证产品质量,主动终止相关在产品的继续生产并将其报废。由于狂犬疫苗从细胞复苏步骤开始直至生产及检定需要耗费6个月左右的时间,若重启生产,则产品需六个月后方能上市。
在上述事故发生后,公司进一步加强了对车间生产环境的检查。经评估,公司认为人用狂犬病疫苗生产车间布局不能满足进一步提高产量和提升产品质量的要求,部分设备已进入老化期存在产出率低、能耗高等情况。虽能生产出符合质量要求的人用狂犬病疫苗,但是经济性低且限制了产品质量的提升空间,因此公司决定对生产车间进行升级改造。
近年来,迈丰生物持续对狂犬病疫苗(Vero细胞)的生产工艺及相应的生产设施进行完善和升级,虽然2018年上半年销量增加,但市场份额仍较低,产品市场竞争力存在进一步提升的空间。故公司决定结合生产设备升级改造情况对生产工艺进行优化。
近两年一期毛利率略低于同行均值
报告期各期,百克生物主营业务毛利率分别为88.96%、88.95%、90.40%和88.92%。其中,水痘疫苗毛利率分别为90.92%、92.09%、91.09%、92.03%。

2018年与2017年相比,狂犬疫苗销售比重上升,销售量由21.85万人份增长至63.59万人份,销售收入由5172.88万元增至1.52亿元,增幅为193.70%。与水痘疫苗相比,狂犬疫苗毛利率相对较低,2018年狂犬疫苗销售收入增加降低了公司当年的主营业务毛利率,但2018年水痘疫苗毛利率较2017年有所提升,导致公司2018年主营业务毛利率与2017年基本持平。
2019年与2018年相比,由于2018年下半年公司狂犬疫苗生产线陆续进行停产、升级改造,狂犬疫苗库存于2019年中基本销售完毕,因此2019年狂犬疫苗销售收入较2018年大幅下降,2019年毛利率较高的水痘疫苗销售占比增加,导致公司2019年主营业务毛利率较2018年有所提升。
2020年上半年主营业务毛利率较上年有所下降,主要由于公司适用新收入准则,将在销售费用中核算的运输、仓储费用改为在主营业务成本中核算所致。
近两年一期,百克生物主营业务毛利率略低于同行业可比公司平均水平。报告期内,同行业可比公司毛利率平均值分别为86.16%、89.58%、93.42%、93.76%。

百克生物称,疫苗行业上市公司普遍具有高毛利率特征,而各可比公司业务结构及产品品种的不同会导致毛利率水平存在一定差异。整体来看,公司毛利率水平及变动情况符合行业整体特征,且与同行业可比公司相比处于合理区间范围内。
研发费用率低于同行均值
报告期各期,百克生物研发费用金额分别为4103.76万元、6179.97万元、6516.19万元和4410.67万元。

百克生物的研发费用率低于同行均值。报告期内,百克生物研发费用占营业收入比例分别为5.94%、6.07%、6.68%和7.35%,同行业可比公司平均值分别为7.92%、8.83%、6.70%、7.63%。

百克生物称,报告期内,2017年及2018年,公司研发费用占营业收入比例略低于可比公司平均值。随着公司新产品研发的持续推进,2019年公司研发费用率已达到可比公司平均值。
销售费用率高于同行平均水平
报告期各期,百克生物的销售费用金额分别为3.62亿元、5.17亿元、4.49亿元和2.31亿元。报告期内,公司销售费用以推广费、职工薪酬、运费和仓储费为主。
其中,推广费分别为3.08亿元、4.46亿元、3.83亿元、2.19亿元,占销售费用比重分别为85.03%、86.38%、85.16%、94.82%。

百克生物称,2018年销售费用金额增长较大,主要系公司加大了狂犬疫苗的市场推广力度。2019年公司销售费用较上年有所下降,主要系公司狂犬疫苗生产线从2018年下半年起陆续进行停产、升级改造,一直未恢复生产,公司在2019年逐步暂停了对于该产品的市场推广,造成2019年推广费较上年有所下降。
百克生物的销售费用率高于可比公司平均值。报告期内,百克生物销售费用率分别为52.38%、50.71%、46.07%和38.48%,可比公司平均值分别为44.42%、44.70%、41.34%、38.04%。

百克生物表示,报告期内,公司销售费用占营业收入比例略高于可比公司平均值,具体原因如下:高于康华生物主要系公司的主要产品为水痘疫苗,与康华生物主要产品冻干人用狂犬疫苗(人二倍体细胞)不同;沃森生物2017年存在部分代理产品业务,2017年销售费用率较低,降低了可比公司销售费用率平均值,2017年后沃森生物主要以自产疫苗业务为主,2019年销售费用率水平与公司基本持平。报告期内,公司销售费用率呈逐步降低趋势,2019年同比降幅较大,与行业变动趋势保持一致。
上交所在问询函中要求百克生物说明推广费用与可比公司的对比情况,相关费用支出是否具有合理性,是否存在直接或变相向客户(学术机构或人员)赠送礼金、高额礼品等商业贿赂的行为。
百克生物在回复中披露,报告期内,百克生物推广服务费占主营业务收入比例分别为44.54%、43.80%、39.23%、36.48%,高于同行业可比公司平均值37.25%、36.35%、32.70%、30.54%。

百克生物称,公司的推广服务费占主营业务收入的比例较行业平均高,主要原因包括:
(1)公司的主要疫苗产品与可比公司存在差异。可比公司中,康泰生物的主要产品包括乙肝疫苗等国家免疫规划疫苗,所需市场推广活动较少,推广费相对较低;康华生物的主要产品为人用狂犬病疫苗(MRC-5细胞),为全国独家产品,竞争格局相对较好,故推广费相应较低。公司水痘疫苗产品相对比较成熟,有包括公司在内的5家公司在提供水痘疫苗产品,竞争较为激励,因此推广费用相对较高。
(2)公司的产品结构较为单一。可比公司中,康泰生物的主要产品包括重组乙型肝炎疫苗(酿酒酵母)疫苗、b型流感嗜血杆菌结合疫苗、麻疹-风疹联合减毒活疫苗、无细胞百白破b型流感嗜血杆菌联合疫苗等;沃森生物的产品包括b型流感嗜血杆菌结合疫苗(西林瓶型和预灌封型)、23价肺炎球菌多糖疫苗、A群C群脑膜炎球菌多糖结合疫苗、ACYW135群脑膜炎球菌多糖疫苗、A群C群脑膜炎球菌多糖疫苗和吸附无细胞百白破联合疫苗等多个产品。水痘疫苗为公司主要的收入利润来源,产品结构相对单一,无法发挥销售渠道协同效应,导致推广费用率较高。
百克生物在回复中表示,公司制定并实施了严格的防范商业贿赂的内部控制制度,公司报告期内不存在直接或变相向客户(学术机构或人员)赠送礼金、高额礼品等商业贿赂行为。
代理商频涉行贿案件
百克生物代理商涉及行贿且在报告期内判决的情况共5起。
第一起为王某受贿案。2014年6月,被告人王某2014年6月利用其担任砀山县疾控中心主任的职务之便,收受原蚌埠市疾病预防控制中心免疫规划科科长孙某以疫苗推广费名义所送现金8万元(2013年底,孙某负责“长春百克”水痘疫苗在宿州市地区的销售)。
百克生物称,行贿人孙某系原蚌埠市疾病预防控制中心免疫规划科科长,孙某为了获取个人利益,擅自销售百克生物的疫苗产品,公司与孙某不存在任何关系,孙某的行贿行为与公司无关。
第二起为程某鹏行贿案。2009年3月至2010年12月,被告人程某鹏2009年3月至2010年12月间,向时任利辛县疾病预防控制中心主任李某1行贿6.60万元,2011年至2013年间,向时任蒙城县疾病预防控制中心主任万某行贿购物卡、加油卡、礼金共计2.30万元。
百克生物称,判决书中显示程某鹏“2007年上半年至2013年在长春百克生物科技有限公司任业务员”,根据公司提供的2007年-2013年的员工花名册、社会保及住房公积金缴纳明细,2007年上半年至2013年期间,公司无姓名为“程某鹏”的员工,程某鹏为公司代理商慈广福的二级代理商,其在代理公司产品时擅自对外宣称其为公司的业务员,程某鹏行贿的行为与公司无关,该等行为已违反公司与代理商慈广福签署的相关协议的约定,前述案件发生后,公司已及时与该代理商终止了合作关系。
第三起为李某行贿案。2012年5月至2015年11月,被告人李某以耀升公司业务员身份向时任邵武市防疫站站长的万某行贿(耀升公司曾代理百克生物的产品)。
百克生物称,行贿人李某系公司代理商的销售业务员,李某的行贿行为与公司没有关系。耀升公司作为公司的代理商,其业务员行贿的行为违反了公司与耀升公司签署的代理协议中关于反商业贿赂的约定,前述案件发生后,公司已及时与耀升公司终止了合作关系。
第四起为沈某建受贿案。2013年至2016年,被告人沈某建利用担任光泽县疾病预防控制中心副主任兼疾病预防控制科科长的职务便利收受贿赂,其中收受圣泰(莆田)药业有限公司业务经理张某贿赂的6.80万元。
百克生物称,行贿者张某为公司代理商圣泰(莆田)药业有限公司的员工,张某的行贿行为与公司没有关系。圣泰(莆田)药业有限公司作为公司的代理商,其员工行贿的行为违反了公司与圣泰(莆田)药业有限公司关于反商业贿赂的约定,公司已及时与圣泰(莆田)药业有限公司终止了合作关系。
第五起为孙某受贿案和慈广福、王某琦行贿案。2014年至2016年,被告人孙某担任蚌埠市疾病预防控制中心免疫规划科科长期间收受李某、慈广福的行贿款;慈广福(实际控制人为王某琦)在代理公司疫苗产品期间向孙某行贿。
安徽慈广福药业有限公司为公司的代理商,王某琦为安徽慈广福药业有限公司的实际控制人,李某为安徽慈广福药业有限公司的下级代理商;安徽慈广福药业有限公司、王某琦、李某的行为与公司没有关系。经安徽省蚌埠市蚌山区人民法院和安徽省蚌埠市中级人民法院查明,孙某收受李某41万余元的部分不构成受贿罪。安徽慈广福药业有限公司、王某琦的行贿行为已经违反公司与其反商业贿赂的约定,前述案件发生后,公司已及时与安徽慈广福药业有限公司终止了合作关系。

曾因擅自施工遭罚
2017年4月,百克生物在长春高新区丙四路以东、甲一街以北建设的“长春百克疫苗生产基地”办公楼工程,因在未取得中华人民共和国《建筑工程施工许可证》的情况下擅自施工,被长春高新技术产业开发区住房保障和城乡建设委员会予以行政处罚,责令百克生物补办《建筑工程施工许可证》并处以10.10万元罚款,对百克生物法定代表人安吉祥处以5048元罚款,对百克生物项目负责人吕秀峰处以5048元罚款。
百克生物表示,收到前述《行政处罚决定书》后,公司已及时办理了《建筑工程施工许可证》,相关罚款已全部缴纳。
长春高新技术产业开发区住房保障和城乡建设委员会于2020年8月7日出具了《证明》,确认“百克生物自2017年1月1日至本证明出具之日,遵守住房保障和城乡建设相关的法律法规,不存在因违反住房保障和城乡建设相关法律法规而受到重大行政处罚的情形。”