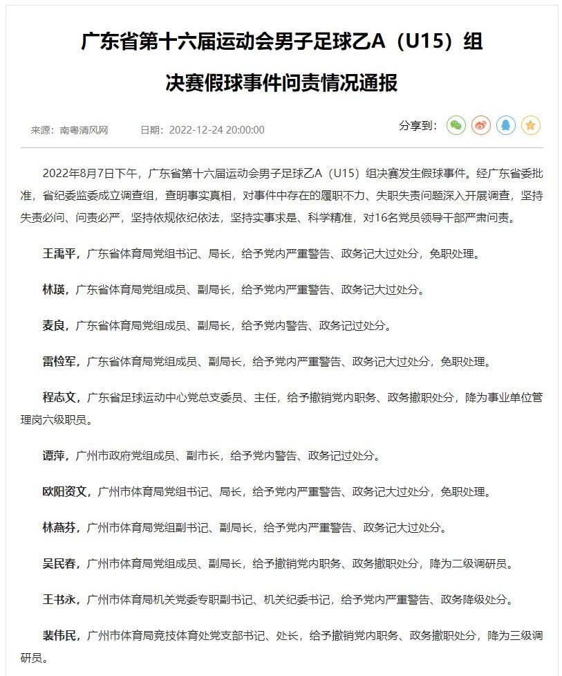
广东U15假球案已经调查完毕,官方给予16人处分,包括免职广东省体育局长,多个高层领导被处分,中国足协也针对具体人员进行处罚,将两位来自广州恒大足校的教练直接“革职”,失去职业教练的身份,还批评了广州足协以及恒大足校。官方和足协合计处罚超过20人,给本次假球案一个交代。


另外,本次假球案的参与人员之一的广州恒大足校也被处理,广州恒大集团发布公告开除现任董事长:免去王亚军的广州足球俱乐部董事长、恒大足校校长职务,并对其做出开除处分。被免职并被开除的还有恒大足校副校长张修宇、恒大足校体育运营中心总监蔡光辉。恒大足校体育运营中心教练员陈伟华、恒大足校学训管理中心教练员黎梓菲亦被恒大集团开除。


本次假球案会有如此多人员落网被处罚,是由于事件性质非常恶劣,一群15岁的青少年竟然被要求踢假球,令人难以置信,还是发生在广东省运会的赛场之上,丝毫没有体育精神和体育道德,危害青少年足球,彰显中国足球的混乱。
体育和教育本质上相同,都是在教会人们学会美好的品质,塑造正确的人格,而假球无疑是违背这些品质的现象,是对足球这项运动的*渎亵**,也是体育领域的耻辱行为。

倘若每一位从事体育的运动员都以假球为标准,那么体育本身就没有意义,都是假的,为何还要努力?一切的结果都是假的,又何必努力训练尝试超越自我去探索那一份自我的认真呢?当中国足球变成一盘纯粹的金钱利益交易,那中国足球就没有存在的必要。

国内资深足球媒体人韩乔生老师评价本次广东假球案的处理稳准狠,韩乔生具体是说:“这次处罚非常及时,确实这场青少年假球太过分了。我们都说青少年是未来的希望,国足的未来在青少年足球的发展,如果年少时光这些喜爱踢球的孩子就被教唆打上了假球,未来中国足球还有什么希望?这次处罚稳准狠!令人拍手称快!”

目前中国足球还有很多其他问题,前国足主帅李铁涉嫌严重违法还在调查中,同样也是涉及到假球案,相信最终也会被正式处罚。我们希望中国足球的发展环境是光明的,竞技体育需要商业化,但绝不可以只是一盘生意!
(林小湜)