今天上午
2020年初中毕业生体育考试
抽考项目抽选结果公布了!

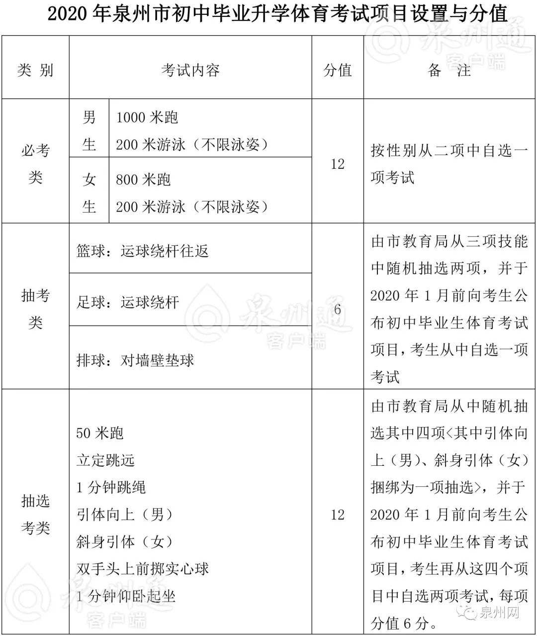
此次抽考类从三大球类:足球、篮球、排球中随机抽选两项。抽选考类从素质类六项:50米跑、立定跳远、1分钟跳绳、引体向上(含斜身引体)、实心球、仰卧起坐中随机抽选四项。经抽签,最终确定抽考项目为足球(运球绕杆)和排球(对墙壁垫球)。 抽选考项目为立定跳远、1分钟跳绳、双手头上掷实心球和1分钟仰卧起坐。

必考类

男生1000米跑或200米游泳(不限泳姿)
女生800米跑或200米游泳(不限泳姿)
(二选一)
抽考类

(排球:对墙垫球)

(足球:运球绕杆)
足球、排球(二选一)
抽选考类

(立定跳远)

(1分钟跳绳)

(双手头上前掷实心球)

(1分钟仰卧起坐)
立定跳远、1分钟跳绳、双手头上前掷实心球、1分钟仰卧起坐(四选二)

2020年泉州中考体育多少分?
怎么考?

2020年,泉州中考体育30分;
2021年开始,泉州新中考体育40分。

游泳项目增至200米 抽选考方式也有变化
记者从泉州市教育局体卫艺语科了解到,根据《福建省初中毕业升学体育考试指导意见(试行)》,2021年全省初中毕业升学体育考试总分为40分,内容为初中毕业时体育与健康基本知识、身体素质、运动技能测试,具体区分为必考、抽考、抽选考三大类。
为做好2021年全省“体育中考”政策改革衔接工作,我市循序渐进,在2019年体育中考的基础上,2020年体育中考进一步进行调整。

考试内容方面
一、考虑到2021年考试时体育保健知识、体育健身知识项目是由省统一命题,因此,2019年我市未将此项目列入考试内容,2020年考试时仍然不纳入考试内容。
二、2021年考试游泳项目为200米,我市2019年初次实行分值仍然沿用以前100米,而2020年调整为200米。其余项目与2019年考试一样全部纳入考试内容。
分值设置方面
2021年体育中考总分值40分,2019年我市体育中考20分,2020年分值设为30分。
其中必考类:1000米(男)/800米(女)和200米游泳(不限泳姿),12分、占40%;
抽考类:篮球(运球绕杆往返)、足球(运球绕杆)、排球(对墙壁垫球),6分、占20%;
抽选考类:50米跑、立定跳远、1分钟跳绳、引体向上(男)、斜身引体(女)、双手头上前掷实心球、1分钟仰卧起坐,12分、占40%(考生须考其中两项,每项均为6分)。
抽选考方式方面
必考类:1000米(男)/800米(女)和200米游泳(不限泳姿),考生按性别从二项中自选一项考试;
抽考类:篮球(运球绕杆往返)、足球(运球绕杆)、排球(对墙壁垫球)(由市教育局从三项技能中随机抽选两项,并于2020年1月前向考生公布初中毕业生体育考试项目,考生从中自选一项考试);
抽选考类(16分、40%):50米跑、立定跳远、1分钟跳绳、引体向上(男)、斜身引体(女)、双手头上前掷实心球、1分钟仰卧起坐(由市教育局从中随机抽选其中四项<其中引体向上(男)、斜身引体(女)*绑捆**为一项抽选>,并于2020年1月前向考生公布初中毕业生体育考试项目,考生再从这四个项目中自选两项考试)。
各考试项目评分标准方面
由于省教育厅关于各考试项目的评分标准未统一制定下发,将依据《国家学生体质健康标准》规定的评分标准,参考我市2019年体育中考各项目考试成绩,按照各项目难易程度尽量均衡的原则,在2019年评分标准的基础上作适当调整,届时在2020年体育中考实施方案中再予以明确。
来源:东南早报综合泉州晚报
记者:曾聪虹、罗倩雯
编辑:麦彬彬