“
今年的毕业生体育考试项目还是分为学校日常体育项目和集中考试项目,集中考试项目又分为必测项目和选测项目,共40分,执行标准和考试方法跟去年一样。唯一变化的是选测项目中新增加了足球运球选项测试(2016年已经进行了提前公告)。考生可以自主决定是否参加游泳、足球运球选项测试。
选测项目成绩按以下方法计算:
1 、已参加游泳选项测试且获满分的考生
在足球运球和随机项目(随机项目将于3月15日进行抽签决定)中自主选择1项进行测试,并按实际测试成绩计入总分。
2 、已参加游泳选项测试且未获满分的考生
在足球运球和随机项目中自主选择2项进行测试,并在游泳、足球运球和随机项目中,取其中最高2项成绩计入总分。
3 、未参加游泳选项测试的考生
在足球运球和随机项目中自主选择2项进行测试,并按实际测试成绩计入总分。

2016年12月,中国教科院首届青少年校园足球联赛在北仑举行
此外,今年因行政区划调整带来的影响,市教育局根据市政府《关于进一步完善市与相关区教育管理体制的实施意见》(甬政办发〔2016〕180号)文件精神,设置政策过渡期,过渡期内高中段学校招生范围、初中学校升学渠道总体保持不变。
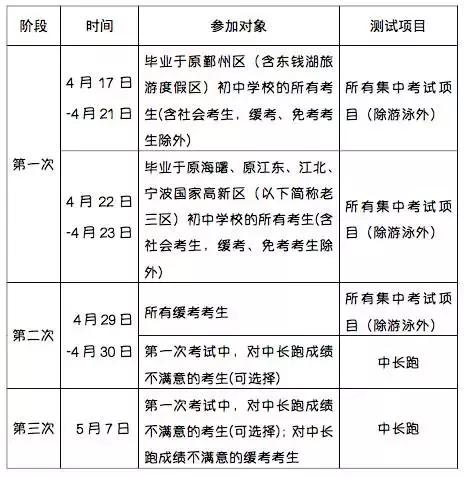
原海曙区、原江东区、江北区、高新区的初中毕业生的体育考试考点还是设在宁波四中和宁波第二技师学院,标准参照去年,体育中考时间是4月22日至23日。
原鄞州区(含东钱湖)初中毕业生体育考试考点不变、评分标准不变,测试设备和考试管理模式跟中心城区统一,体育中考时间是4月17日至21日。即原鄞州区(含东钱湖)初中毕业生体育考试考点还设在鄞州职教中心,评分标准参照去年鄞州区的标准。
中心城区所有考生缓考和补测(第二次、第三次)考试地点统一安排在宁波第二技师学院。
到2020届学生开始,中心城区所有考生统一测试标准。

中心城区集中考试项目安排

集中考试项目中,游泳选项已于2016年 8月进行,中心城区其他项目考试分三个时间段进行,其他地区自

2017 届宁波市初中毕业生体育集中考试项目评分标准
(原老三区考生适用)

2017 届宁波市初中毕业生体育集中考试项目评分标准
(原鄞州区<含东钱湖旅游度假区>考生适用)
