
假日喜讯
就在我们都在享受假期的时候
达州体育又给我们传来好消息
咱们的达州女足队员何东霞
入选五人制女足国家队



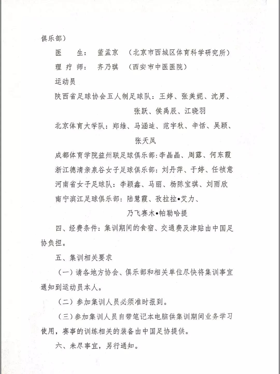
中国足球协会发文

据何东霞的启蒙教练谭亚军介绍
何东霞曾就读于通川区三小和
达州市第一中学,从10岁开始
在达州市业余体校接受足球训练
后进入成都体育学院

第三排右五为何东霞


何东霞(蓝色球衣)比赛中

随着体育训练条件不断改善
达州会有越来越多的
像何东霞这样的优秀运动员
在国内、国际赛场上展露风采
我们拭目以待!

假日喜讯
就在我们都在享受假期的时候
达州体育又给我们传来好消息
咱们的达州女足队员何东霞
入选五人制女足国家队



中国足球协会发文

据何东霞的启蒙教练谭亚军介绍
何东霞曾就读于通川区三小和
达州市第一中学,从10岁开始
在达州市业余体校接受足球训练
后进入成都体育学院

第三排右五为何东霞


何东霞(蓝色球衣)比赛中

随着体育训练条件不断改善
达州会有越来越多的
像何东霞这样的优秀运动员
在国内、国际赛场上展露风采
我们拭目以待!