
作者:汉坤律师事务所 朱俊丨王洁丨秦威
2023年2月10日,中国银行保险监督管理委员会(下称“银保监会”)和中国人民银行联合发布了《商业银行金融资产风险分类办法》(下称“《办法》”),《办法》将于自2023年7月1日起施行。银保监会曾于2019年4月30日发布《商业银行金融资产风险分类暂行办法(征求意见稿)》(下称“《征求意见稿》”),并向社会公开征求意见。《办法》系在《征求意见稿》的基础上,结合反馈意见进行修订和完善后发布。
在《办法》发布前,银行业金融机构金融资产风险分类的主要依据为原银监会于2007年发布的《*款贷**风险分类指引》(下称“《原指引》”)。本文将基于《办法》和《原指引》之间的异同点对《办法》中需要重点关注的内容进行解读。
一、风险分类对象范围的明确
《原指引》项下的风险分类对象为*款贷**,同时规定*款贷**以外的各类资产(包括表外项目中的直接信用替代项目)可参照*款贷**风险分类的相关要求进行分类。
而《办法》将风险分类的适用对象概括表述为“金融资产”(定义见下段,下称“金融资产”),并对“金融资产”的范围进行了明确,回应了《原指引》中参照适用范围不确定的问题。
根据《办法》第3条的规定, 商业银行(包括参照适用《办法》的其他银行业金融机构,下同)表内承担信用风险的金融资产 均应当按照《办法》的规定进行风险分类,且 表外项目中承担信用风险的,也应按照表内资产相关要求开展风险分类 。
上述“金融资产”包括但不限于:*款贷**、债券和其他投资、同业资产、应收款项等,但不包括商业银行交易账簿下的金融资产以及衍生品交易形成的相关资产。
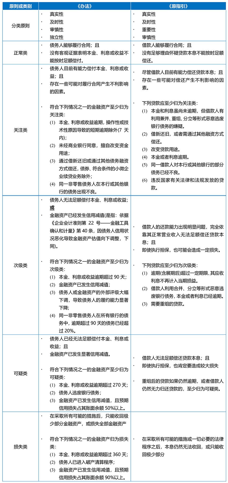
二、金融资产风险分类原则和标准的调整
《办法》延续了《原指引》规定的五级分类原则,但与《原指引》规定的“至少将*款贷**划分为正常、关注、次级、可疑和损失五类”相比,《办法》采取了“金融资产按照风险程度分为五类”的表述,实际上将五级分类作为强制要求,不再允许商业银行在五级分类的基础上增加其他等级,这也是增强资产分类标准一致性和结果可比性的应有之义。
同时,与《原指引》相比,《办法》对五级分类的原则和标准进行了调整,我们对比整理如下:

值得注意的是,《办法》特别规定了非零售资产和零售资产(包括个人*款贷**、信用卡*款贷**以及小微企业债权等)在分类考量因素上的异同:
- 对于非零售资产,应当以评估债务人履约能力为中心,除上表所列相关情形(包括信用减值、逾期天数、出现不良等)之外,非零售债务人在本行的债权超过10%被分为不良的,对该债务人在本行的所有债权均应归为不良(提供经监管机构认可的增信方式外);
- 对于零售资产,除评估债务人的履约能力和偿付意愿外,还可根据单笔资产的交易特征、担保情况、损失程度等因素进行逐笔分类。
三、金融资产分类等级上调的特殊规定
《原指引》对于金融资产分类上调并无特殊规定,因此通常可理解为在特定资产满足了上一级资产分类的标准的情况下即可就该笔资产上调分类等级。
在延续上述原则的基础上,《办法》第14条和第15条对不良资产分类的上调以及因企业并购导致偿债主体发生变化时资产分类的上调进行了特殊规定。
根据《办法》第6条的规定,次级类、可疑类和损失类三类金融资产合称不良资产。根据《办法》第14条的规定,若将不良资产上调至正常类或关注类(即非不良资产)时,应符合正常类或关注类的标准,并同时满足下列特殊要求:
- 逾期的债权及相关费用已全部偿付,并至少在随后连续两个还款期或6个月内(按两者孰长原则确定)正常偿付;
- 经评估认为,债务人未来能够持续正常履行合同;且
- 债务人在本行已经没有发生信用减值的金融资产。
同时,根据《办法》第15条的规定,因企业并购导致偿债主体发生变化的,并购方和被并购方相关金融资产风险分类在6个月内不得上调(未规定不得下调),其中涉及的不良资产也暂不纳入评估非零售债务人履约能力的考量范围;并购发生6个月后,商业银行应重新整体评估债务人风险状况,并对其全部债权重新进行风险分类。
四、重组资产风险分类规则的细化
《原指引》只在第12条简单规定了重组*款贷**的定义和分类标准,并且根据该条的规定,重组资产均属于不良资产的范畴。随着*款贷**重组的需求逐渐增多,《原指引》中重组资产概念不够清晰,且分类标准缺乏灵活性的问题逐渐显现,给商业银行造成困扰,也滋生了监管套利空间。
《办法》第三章对重组资产的风险分类进行了较为细化的规定,进一步明确了重组资产的定义和分类标准。
(一)重组资产的定义
根据《办法》第17条至第19条的规定,同时满足如下两个条件的资产为重组资产:
01
债务人发生财务困难,资产重组以促使债务人偿还债务为目的。财务困难包括以下情形:
- 本金、利息或收益已经逾期;
- 虽然本金、利息或收益尚未逾期,但债务人偿债能力下降,预计现金流不足以履行合同,债务有可能逾期;
- 债务人的债务已经被分为不良;
- 债务人无法在其他银行以市场公允价格融资;
- 债务人公开发行的证券存在退市风险,或处于退市过程中,或已经退市,且对债务人的履约能力产生显著不利影响;
- 商业银行认定的其他情形。
02
商业银行对债务合同作出有利于债务人调整,或对债务人现有债务提供再融资(括借新还旧、新增债务融资等)。合同调整包括如下情形:
- 展期;
- 宽限本息偿还计划;
- 新增或延长宽限期;
- 利息转为本金;
- 降低利率,使债务人获得比公允利率更优惠的利率;
- 允许债务人减少本金、利息或相关费用的偿付;
- 释放部分押品,或用质量较差的押品置换现有押品;
- 置换;
- 其他放松合同条款的措施。
与《原指引》相比,《办法》对于判断重组资产的两个关键概念,即“债务人发生财务困难”和“合同调整”,进行了细化规定,降低了适用中的不确定性。《办法》同时明确,债务人未发生财务困难情况下,商业银行对债务合同作出调整的金融资产或再融资不属于重组资产。
(二)重组资产的分类标准
《办法》将《原指引》规定的6个月的观察期延长至连续两个还款期,且不得低于1年;并新增了观察期重新计算的机制:在观察期结束时未解决财务困难的,应重新计算观察期,债务人在观察期内没有及时足额还款的,应从未履约时点开始重新计算观察期。
同时,《办法》对重组资产的分类标准进行了调整,具体如下:

基于《办法》的规定,重组资产未必都归类为不良资产;即使被认定为不良资产,如在观察期内满足了上调条件,即可上调为关注类,而无需等待观察期结束后再上调。
五、内部管理架构和内部管理制度的要求
(一)金融资产风险分类管理的治理架构
《办法》明确,高级管理层应当负责制定金融资产风险分类制度,并负责推进实施,确保分类结果真实有效,并定期向董事会报告;董事会对于金融资产风险分类结果承担最终责任,并监督高级管理层履行风险分类职责。
(二)金融资产风险分类制度
根据《办法》的规定,金融资产风险分类制度至少应当包含如下内容:
- 分类流程
- 职责分工
- 分类标准
- 分类方法
- 内部审计
- 风险监测
- 统计报告
- 信息披露
其中,分类流程中应当明确“初分、认定、审批”三级程序,加强各环节管理要求,建立有效的制衡机制,确保分类过程的独立性,以及分类结果的准确性和客观性;分类方法应当按照金融资产类别、交易对手类型、产品结构特征、历史违约情况等信息,结合本行资产组合特征进行确定,且一旦确定,应当保持相对稳定。
《办法》同时规定,商业银行制定或修订金融资产风险分类制度后,应在30日内报银保监会及其派出机构备案。
六、监管措施的完善
(一)评估和反馈
《办法》规定,银保监会及其派出机构定期或不定期评估商业银行金融资产风险分类管理状况及效果,将评估意见反馈商业银行董事会和高级管理层,并将评估结果作为监管评级的重要参考。
这是在延续《原指引》规定的每年定期进行内部审计并向监管机构报送的基础上,新增的监管机构定期或不定期主动进行评估的权力。但《办法》对于评估的具体流程和标准等内容未做具体规定,有待于监管机构后续进一步明确。
(二)监管措施
《办法》规定,商业银行违反风险分类监管要求的,银保监会及其派出机构可以采取以下措施:
- 与商业银行董事会、高级管理层进行审慎性会谈
- 印发监管意见书,内容包括商业银行金融资产风险分类管理存在的问题、限期整改意见和拟采取的纠正措施等;
- 要求商业银行加强金融资产风险分类管理,制订切实可行的整改计划,并报银保监会及其派出机构备案;
- 根据违规程度提高其拨备和监管资本要求;
- 责令商业银行采取有效措施缓释金融资产风险;
- 依据《中华人民共和国银行业监督管理法》等法律法规规定采取监管措施或实施行政处罚。
上述规定明确了监管机构可采取的监管措施,并且为商业银行违反风险分类监管要求的情况下监管机构采取处罚措施提供了更加明确的依据。
七、资产管理和ABS产品需穿透后进行风险分类
在明晰分类对象范围、调整分类原则和标准的基础上,《办法》第16条特别规定了商业银行在对投资的资管和ABS产品进行分类时应当采取穿透管理原则。
根据该条规定,我们理解可以分如下两类产品进行解读:
(一)信贷资产证券化(CLO)产品和其他经银保监会认可的产品
根据《办法》第16条的规定,银行间以零售(主要为个人*款贷**、信用卡*款贷**以及小微企业债权)和不良资产为基础资产的CLO产品、结构分层的CLO产品和其他经银保监会认可的产品这三类产品可以在风险评估基础上按照投资预计损失进行风险分类。
由于目前CLO产品都是结构化分层的,从文义来讲,全部CLO产品都可以根据预估损失进行风险分类,而无需穿透至底层评估基础资产的风险情况。
《办法》对于“其他经银保监会认可的产品”没有进一步释义,这意味着除了CLO产品外,其他资产证券化产品如交易商协会的ABN和交易所市场的ABS产品,无论其底层资产分散度如何,穿透难度如何,都需要进行“穿透”管理。
(二)其他资管产品和ABS产品
根据《办法》第16条的规定,对于除(一)外的其他资管产品和ABS产品,如果可穿透,需要穿透到每一笔基础资产进行风险分类;如不可穿透则需要按 可穿透的基础资产 中最差的资产确定风险分类。
考虑到ABS的基础资产需要满足真实、合法、有效、可特定化等特点,因此从理论上,ABS产品应不存在“无法穿透”的情形。但在之前银行实操中对于涉及分散度极高的零售类资产、循环购买资产等因笔数较多穿透难度较大的产品,银行一般对该类资产不做穿透处理,该种操作后续是否可以继续保持,从目前文义层面是禁止的,后续如何操作仍有待进一步观察。
另外,值得注意的是,《办法》与此前的《征求意见稿》相比有两处调整:
- 将穿透对象从“底层资产”修改为“基础资产” ,这是否意味着在诸如“双SPV”结构的ABS产品中,只需要按照基础资产进行风险等级分类即可,还是仍然需要穿透至“底层资产”,目前尚无明确结论;
- 对于无法穿透至基础资产的产品,新增了在“可穿透的基础资产”中选择最差基础资产进行风险分类的规定 ,但对于未来收费收益权ABS等无法锁定债务人的产品,一旦认为其“无法穿透”,则该产品并不存在任何“可穿透的基础资产”,该种情形下如何进行风险分类,需要实操进一步确认。
八、过渡期安排
根据《办法》第48条的规定,对于《办法》生效后新发生的业务,应当按照《办法》的规定执行;对于《办法》生效前发生的业务,可暂时按照《原指引》的规定进行分类,但也应当制定重新分类计划,并按季度有计划、分步骤按照《办法》的规定进行重新分类,并于2025年12月31日前执行完毕。
因此,商业银行应当尽快按照《办法》的规定制定或修改金融资产分类相关内部制度,并开展人员培训工作,确保最晚从《办法》生效之日起能够按《办法》规定执行金融资产分类(我们理解,目前对于《办法》生效日前新发生的业务,也可直接按照《办法》的规定进行分类);同时,应当尽快盘点存量业务,并制定重新分类计划。

