日前
《年薪可达45万!四川2020年拟聘70名聘任制公务员》
消息一经刊发
引发了社会广泛关注
各界对招聘公告翘首以盼
8月13日上午
四川组工网和市(州)有关网站正式发布了招聘公告
↓↓↓

8月13日上午,四川组工网和市(州)有关网站正式发布了招聘公告,详细描述了分布在省、市、县、乡四级的79个岗位,最高年薪可达46万元。
为拓宽选人视野、优化队伍结构,今年上半年省委组织部对全省首次联动开展聘任制公务员招聘工作作出部署。经过前期大量工作,共有2个省直机关和9个市(州)参与并开展本次聘任制公务员工作。
这些单位和地区拿出的岗位指向明确,紧贴为建设成渝地区双城经济圈、推进“一干多支、五区协同”“四向拓展、全域开放”战略部署引进急需紧缺的高精尖专业人才;紧贴决胜全面建成小康社会、决战脱贫攻坚需要,在阿坝、甘孜、凉山探索通过聘任制方式引进具有低替代性的应用型专业人才。
根据招聘公告,所有岗位的报名时间为2020年8月15日8:00至9月15日24:00,均采用网上报名方式进行。
为保证公开招聘的充分竞争性,各职位资格审查合格的笔试报名人数与聘任计划数之比不低于3:1。在报名工作结束后,对达不到开考比例的职位,取消该聘任职位,或者按规定程序从符合条件的报名人员中直接选聘。
省直机关招聘岗位采取笔试、专家面谈、综合评价的方式进行;成都市的考试测评分为履历分析、专业测试和专家面谈三个环节;其余市(州)均按笔试和面试两个环节进行。
报名考试、薪酬待遇等详情,请访问浏览四川组工网(www.gcdr.gov.cn/)有关公告。
省委组织部欢迎各界英才关注本次招聘,有意者可及时报名。同时,为确保好中选优,除网络、现场报名外,省委组织部将择机组织有关省直机关和市州到人才相对集中的高等院校、科研院所、大中型企业等开展宣讲并发动相关单位组织推荐报名人选。
附岗位表>>>
一、四川省
招聘职位:
1、四川省商务厅(四川自贸办)国际营商环境研究员1名
2、四川省社科联《天府新论》资深编辑1名

二、成都市
聘任职位:
1、成都东部新区公园城市建设局智慧城市首席规划师1名
2、成都东部新区财政金融局投融资首席分析师1名
3、成都市温江区发展和改革局发展规划研究总监1名
4、成都市温江区住房和城乡建设局公园城市策划建筑师1名
5、成都市温江区交通运输局交通发展策划总监1名
6、成都市温江区国有资产监督管理局国企投融资管理总监1名


三、自贡市
招聘职位:
1、自贡市发展和改革委员会高级发展规划主管1名
2、自贡市财政局政府投资项目财政评审主管1名
3、自贡市自然资源和规划局高级规划主管1名
4、自贡市审计局投资审计主管1名
5、自贡市大安区自然资源局规划主管1名

四、南充市
招聘职位:
1、南充市顺庆区教育科技和体育局教育教学管理高级职员1名
2、南充市顺庆区卫生健康局医政管理高级职员1名
3、南充市顺庆区城乡建设局城市建设管理高级职员1名
4、南充市顺庆区经济合作和外事局招商引资管理高级职员1名

五、宜宾市
招聘职位:
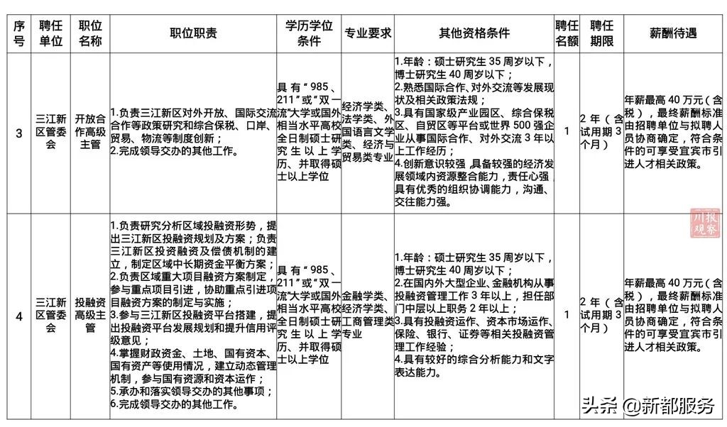
1、宜宾市三江新区管委会城乡规划高级主管1名
2、宜宾市三江新区管委会工程建设高级主管1名
3、宜宾市三江新区管委会开放合作高级主管1名
4、宜宾市三江新区管委会投融资高级主管1名
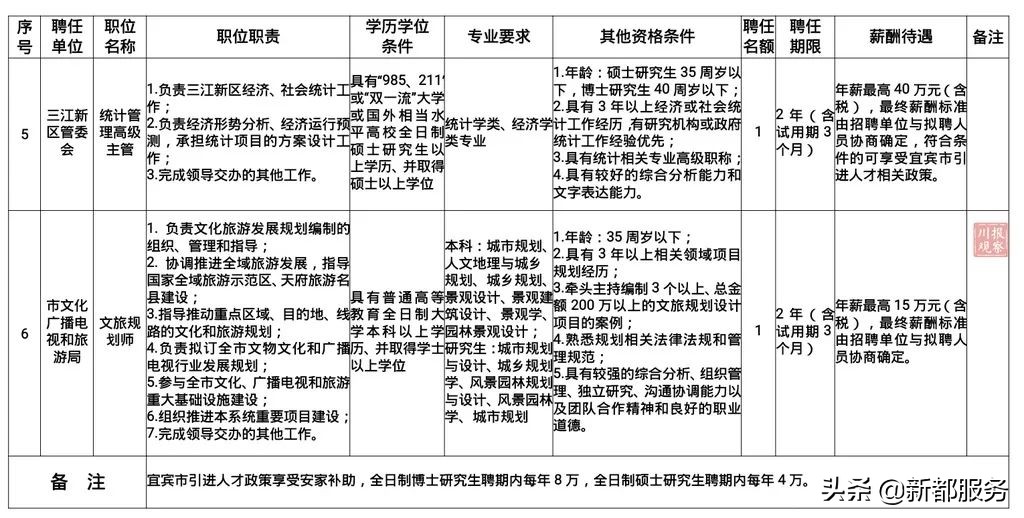
5、宜宾市三江新区管委会统计管理高级主管1名
6、宜宾市文化广播电视和旅游局文旅规划师1名



六、达州市
招聘职位:
1、市金融工作局金融分析师1名
2、市住房和城乡建设局城市建筑师1名
3、市文化体育旅游局文旅规划师1名
4、市商务局商贸专员1名
5、通川区住房和城乡建设局园林工程师1名
6、达川区发展改革局副总经济师1名
7、达川区自然资源局副总规划师1名
8、万源市自然资源局副总规划师1名
9、宣汉县应急管理局总工程师助理1名
10、大竹县应急管理局副总工程师1名
11、渠县农业农村局经济管理师1名
12、渠县经济开发区管理委员会城乡规划师1名


七、眉山市
招聘职位:
1、天府新区眉山管委会首席经济师1名、
2、天府新区眉山管委会首席规划师1名
3、洪雅县自然资源局招聘总规划师1名
4、洪雅县卫生健康局招聘高级职员1名

八、阿坝州
招聘职位:
1、阿坝州社会保险事业管理局工伤保险核审专员1名
2、马尔康市会计核算中心财政审计专员1名
3、金川县城市管理综合行政执法局园林绿化专员1名
4、小金县自然资源局高级规划主管1名
5、阿坝县住房和城乡建设局项目管理专员1名
6、若尔盖县草原监理站草原生态管理专员1名
7、红原县农村合作经济经营管理站农业经济管理专员1名
8、壤塘县自然资源局城乡规划专员1名
9、汶川县人民政府大数据中心数据分析专员1名
10、理县自然资源局杂谷脑自然资源所城市空间规划专员1名
11、茂县科学技术和农业畜牧局农业设施技术专员1名
12、松潘县水务局水利工程设计监督专员1名
13、九寨沟县漳扎镇旅游营销专员1名
14、黑水县统计局统计专员1名



九、甘孜州
招聘职位:
1、甘孜州审计局经济责任审计分局高级职员1名
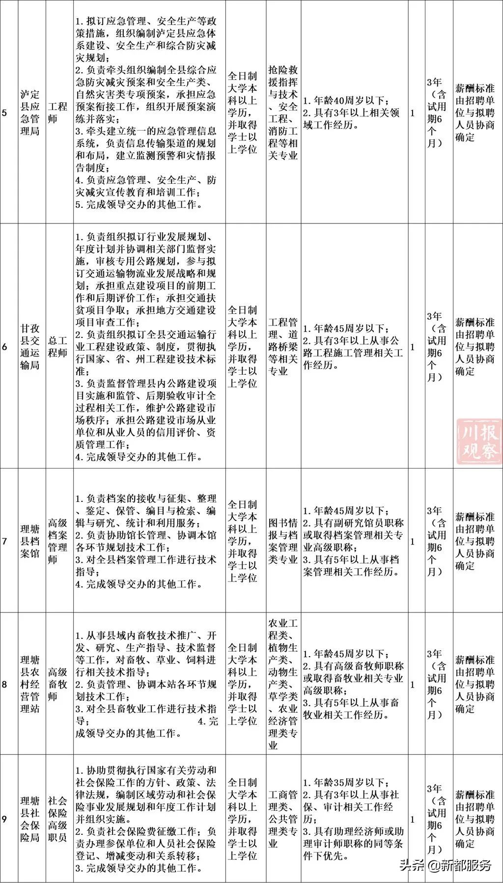
2、泸定县交通运输局工程师1名
3、泸定县审计局审计师1名
4、泸定县市场监督管理局食品药品安全总监1名
5、泸定县应急管理局工程师1名
6、甘孜县交通运输局总工程师1名
7、理塘县档案馆高级档案管理师1名
8、理塘县农村经营管理站高级畜牧师1名
9、理塘县社会保险局社会保险高级职员1名
10、德格县审计局审计专员1名
11、色达县审计局总审计师1名
12、色达县应急管理局总工程师1名
13、乡城县财政局预算专员1名
14、乡城县财政局经建投资专员1名



十、凉山州
招聘职位:
1、西昌市自然资源局总规划师1名
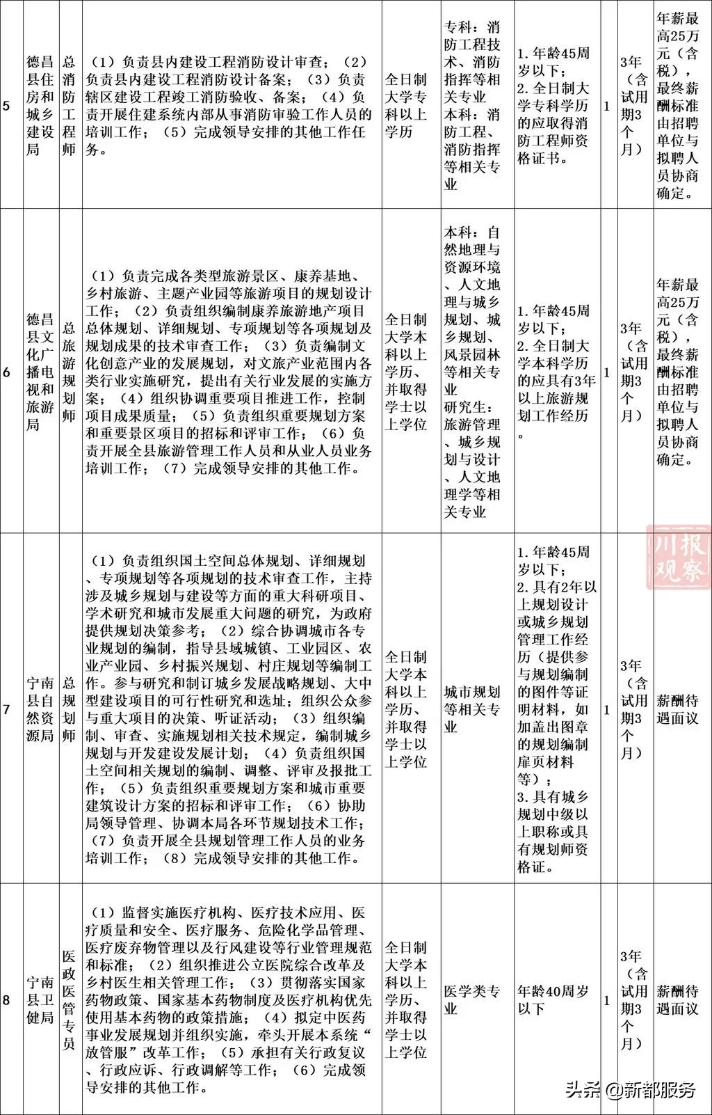
2、西昌市住房和城乡建设局总消防工程师1名
3、德昌县财政局总会计师1名
4、德昌县自然资源局总规划师1名
5、德昌县住房和城乡建设局总消防工程师1名
6、德昌县文化广播电视和旅游局总旅游规划师1名
7、宁南县自然资源局总规划师1名
8、宁南县卫健局医政医管专员1名
9、昭觉县审计局审计专员1名
10、金阳县交通运输局工程技术专员1名
11、喜德县财政局预算专员1名
12、盐源县自然资源局国土空间规划专员1名




最高年薪46万!
感兴趣的朋友们,
抓紧报名哦。
来源:四川日报
“新都服务”新媒体账号
★主管:成都市新都区行政审批局
★主办:新都区行政审批局政务服务促进中心
★编辑:新娃子
