A-Level (General Certificate of Education Advanced Level ),英国高中课程,是英国全民课程体系,是英国普通中等教育证书考试高级水平课程,也是英国学生的大学入学考试课程。

A-Level课程证书被几乎所有英语授课的大学作为招收新生的入学标准。 在中国开设A-Level课程旨在为中国学生提供进入国外大学的有效途径,具体目标为:培养在国内初高中成绩优秀的学生进入世界顶尖大学;培养在国内初高中成绩中等的学生进入世界一流大学;培养在国内初高中成绩一般的学生考取适合自己的大学。
A-Level 课程体系的教学大纲、课程设置及其考试分别由英国四个主要考试局 Cambridge International Examinations(简称CIE) Oxford Cambridge and RSA Examinations (简称OCR) Assessment and Qualifications Alliance (简称AQA) 和EDEXCEL等设计并组织,其权威性得到了国际上的广泛认可。迄今为止,全球已有5000多个教育机构开设了英国高中课程,每年有数百万学生参加由这些考试局组织的统一考试。由于该课程的科学性和权威性,新加坡甚至直接将该课程考试作为大学入学的全国统一考试,香港也将该课程引进,作为大学入学的测试标准。
A- Level课程一般在中国开设数学、进阶数学(或称高等数学)、物理、计算机学、会计学、商业学、经济学等课程供学生选择。
课程结构
基础数学 : 中国学生在数学学科上有很大的优势,一般学生都会选择基础数学。基础数学的内容涵盖:纯粹数学、概率统计、机械学。考试以笔试的形式,分为六个模块。
进阶数学 : 也称为高等数学,不过和国内的高等数学知识并不相同,如,进阶数学中有一部分属于线性代数的初步知识,这包括矩阵等,那些在理科方面有特长的同学,通常会选择进阶数学。
物理学 : 如果学生要进入大学的理工类专业,通常要选物理学。物理学的内容包括:普通物理、牛顿力学、物质、振动及波、电学与磁学、现代物理。
商科 : 商科类一般包括包括:商务及环境、人与组织、市场营销、运作管理、商业会计学、决策与支持、信息学等。考试以笔试为主,题型包括:简答、小论文、案例分析等。
经济学 : 经济学内容包括:经济学基础、价格体系及公司理论、价格体系的政府干预行为、国际贸易、宏观经济学基础、宏观经济学问题、宏观经济学政策。考试以笔试为主,题型有多项选择、数据分析、结构化问题、小论文等。经济学即使对英国学生来说也是感觉最难的几门A-Level课程之一,但是,事实上,只要学习方法得当,而且掌握合适的应试方法,经济学拿A其实也并不是难事。毕竟,经济学A的标准甚至都不需达到80分,而经济学的知识点也就只有那么一些。作为资深的A-Level经济学教师,多年的一线教学经验让我发现可以用来考论述题的大知识点其实更是寥寥无几,所以,学生可能的对经济学的恐惧完全大可不必,放心选择。其实,学好经济学后的一个“正的外部性”(Positive Externality)是学生可以迅速地提高英语,因为经济学的阅读量较大,而且大量论述题的练习写作对雅思这些必备的考试都有明显的基础性提高。
计算机科学: 计算机科学内容包括:计算机系统学、计算机通讯与软件学、结构化实践任务、系统软件技术、数据库理论、程序模块和集成信息系统、计算工程。考试以笔试为主,题型有问答及编程。
适用对象
A-Level课程适用于年龄在15—18之间,初中毕业以上的在校中学生或具有同等学历的职高生,通常国内A-level学校招收的是高二毕业的学生,并要求参加相关的入学考试,由于A-level课程包括教学及试卷习题等都是英文形式出现,所以这要求学生有较高的英文水平。
国际认可
持A-Level证书可以进入的大学有:
英国: 剑桥大学、牛津大学、帝国理工学院、伦敦政治经济学院、巴斯大学、曼彻斯特大学、拉夫堡大学、利兹大学、布里斯托大学等英国所有大学
加拿大: 多伦多大学、不列颠哥伦比亚大学、麦吉尔大学、女皇大学、西安大略大学、劳伦西大学、蒙特埃里森大学、特伦特大学等大学
澳大利亚: 悉尼大学、澳大利亚国立大学、新南威尔士大学、西澳大学、蒙那什大学、卧龙岗大学、墨尔本大学等所有大学
新西兰: 奥克兰大学、梅西大学、林肯大学、怀卡托大学、马努卡理工学院等全部大学
爱尔兰: 都柏林大学三一学院、爱尔兰国家大学梅努斯学院、科克学院、戈尔威学院、都柏林学院、利默里克大学、都柏林城市大学等全部大学
新加坡: 新加坡国立大学、新加坡南洋理工大学等所有大学
香港: 所有大学
南非: 所有大学
美国: 美国一些顶级大学需要SAT成绩,但也有部分大学接受A-level成绩,而且A-level成绩在美国大学可以兑换学分
英国高中课程(A-Level)的学制为两年:
第一年称为AS水准,学生通常选择自己最擅长且最有兴趣的3—4门课,通过考试后获得AS证书。
第二年称为A2水准,学生可选择AS水准中优秀的3门课继续学习,通过考试后获得A-Level证书。
英国A-level学校,从教学质量上来看私立学校更占优势,大部分中国留学生也选择私立学校来读,不过一般都是提前一年来申请学校。中国目前A-level分布在25个省市,学校多达274所,其中上海占据数量绝对优势,共计46所,广东、江苏、北京、浙江等地紧随其后。每年也同样有走进剑桥牛津等世界顶级大学的学生。
接下来小编就为大家奉上北京的开设有A-Level课程的国际学校。供家长择校参考。
北京爱迪国际学校英国高中部

爱迪学校英国高中部是经英国剑桥大学国际考试委员会授权开设的英国高中课程。在英国本土高中的A-Level课程基础上,专为中国学生设计了更丰富的科目,最大程度满足学生兴趣和能力的不同需求。爱迪学校为英国教育部授权的A-LEVEL考试中心,学生无需离校即可参加考试获得英国A-LEVEL证书,获得英国高中学历,与英国及英联邦国家本土高中生在同一平台申请大学。
爱迪英国高中部课程设置
10年级
数学、化学、商务、艺术、物理、中文、计算机、体育、英语
11年级
商科:数学、经济、英语、体育、商务、会计
理科:数学、经济、英语、体育、物理、化学
12年级
商科:雅思、数学、经济、会计
选修:商务、高等数学
理科:雅思、数学、物理、化学
选修:经济、高等数学
招生对象:
面向全国招收初中毕业生及高一、高二学生,无户籍国籍限制
北京市中关村外国语学校高中ALEVEL国际班

英国A-level高中国际班是中关村外国语学校与英国剑桥文理中学合作,针对中国学生学生情况及特点,有针对性的开设英国A-level 高中课程,使学生在高中阶段无需留学英国即可在中国接受最先进的国际化教学及理念。通过3年的学习即可完成英国高中课程,取得A-level课程证书,达到世界知名大学的录取要求。A-level课程是英国的全民课程体系,也是英国学生的大学入学考试课程。
A-Level课程证书被几乎所有英语授课的大学作为招收新生的入学标准 因此,A-Level课程被国际教育界誉为“金牌”教育课程和全球大学入学的“金牌”标准。 迄今为止,世界上包括美国、加拿大、英国、澳大利亚、新西兰、德国、法国在内的150多个国家和地区的11000所大学将A Level成绩作为入学标准。
国际班课程设置:
学术英语,数学,进阶数学,化学,生物,物理,经济
招生对象: 面向有出国留学意向的应、往届初中毕业生
领科教育北京校区

领科北京的课程设置为四年,即IGCSE两年和ALEVEL两年。学生在完成IGCSE和ALEVEL的课程学习并考试合格后将获得由剑桥大学国际考评部颁发的IGCSE和 ALEVEL证书,并可以此成绩申报全球数以千计的知名大学。剑桥国际ALEVEL课程因其多样的学科选择、等级式评分系统、稳定的考试模式、中国学生优良的数学基础及可相对回避英文差距等特点被誉为是“最适合中国高中生就读的国际课程”。
领科北京课程设置
IGCSE
G1、G2必修课程
英语(ESL/IG英语文学)、数学、物理、化学、生物、中文、体育
选修课程
历史、地理、经济(三选一)
商科、艺术与设计、音乐(三选一)
ALEVEL
AS必修课程
英语(雅思/TOEFL/英语文学)、数学
A2必修课程
英语
AS、A2选修课程
高等数学(A2年级)、物理、化学、生物、经济、商科、历史、全球展望与独立研究、艺术与设计(九选三)
社团活动及其他
体育特色课程、国学讲座、升学规划讲座、校乐队、摄影社、戏剧社、足球队、篮球队、羽毛球队、长跑社、舞蹈社、爱心社等。
招生对象: 初三、高一、高二学生
北京外国语大学国际课程中心

北京外国语大学是剑桥大学国际考试委员会截至目前授权的唯一的高校合作伙伴,其下设的“北外国际课程中心”引进了英国初中IGCSE和高中A Level课程体系,并在美国大学理事会和教育部考试中心的授权下,成为美国大学先修课AP考试的考点。
截至2016年底,北外已在北外附属苏州湾外国语学校、北外国际教育学院、北外附属宁波外国语学校以及北外附属杭州橄榄树学校开设了四个国际课程中心。四所国际课程中心均拥有优秀的师资团队,旨在依靠北外的丰富的外语教育资源,打造卓越的国际课程体系。
北外国际课程中心提供三年全日制课程,开设以剑桥课程体系为核心、融合素养提升课程的五大模块,全面培养学生的英语素养、学科素养和人文素养。
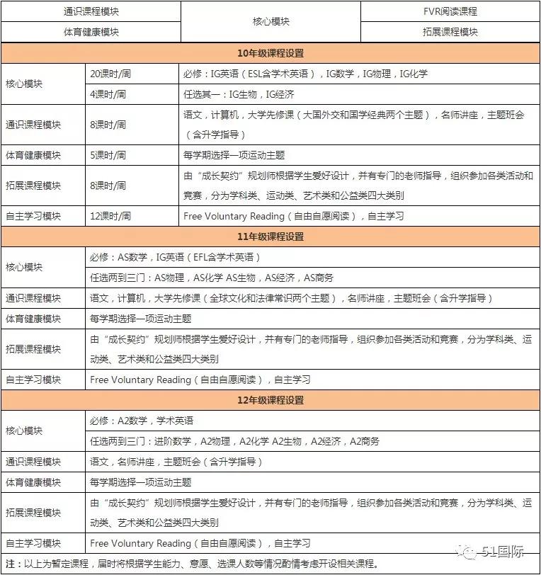
北外国际课程中心课程设置

招生对象:
完成国内初中三年课程且有志于本科阶段出国上大学的学生
中国科学院大学培训中心剑桥课程中心

国科大剑桥国际课程中心是专业从事ALevel课程教学的权威课程中心。招收在中国完成九年制义务教育的中学生就读ALevel课程,将英国国民教育课程引入中国,这意味着学生在中国完成国际高中教育之后,可参加被誉为“国际高考”的ALevel考试,并且可以直接申请英国、美国、加拿大、澳洲、中国香港等160多个国家或地区包括哈佛、耶鲁、牛津、剑桥等世界顶尖大学在内的11000多所大学。
国科大培训中心剑桥国际课程中心课程设置
10年级(高一)IGCSE
必修课程
英文 数学 物理 化学
选修课程
经济 商科 高等数学(任选1科)
11年级(高二)AS Level
必修课程
英文 数学 物理 化学
选修课程
经济 商科 高等数学(任选3-4科)
12年级(高三)A2 Level
必修课程
英文 数学 物理 化学
选修课程
经济 商科 高等数学(任选3-4科)
语言课程
阅读 听力 写作 批判性思考
拓展课程
通识课程
摄影 汉语 烹饪 升学指导 体育 艺术 西方礼仪
特色课程
科研实践 名师讲座 培养计划 社团活动
招生对象: 初二、初三、高一(国籍不限)