前 言
2010年以来,随着国际高血压及相关疾病研究证据不断增加,许多国家和地区相继制订或修订了高血压指南。在我国,新的人群研究和临床试验证据也不断积累,包括国家“十二五”高血压人群抽样调查、FEVER研究亚组、高血压综合防治研究(CHIEF)和中国脑卒中一级预防研究(CSPPT)研究等,为我国高血压指南修订提供了循证医学依据。
2015年9月,在原国家卫生和计划生育委员会疾病控制局的支持下,高血压联盟(中国)发起,联合中华医学会心血管病学分会、中国医疗保健国际交流促进会高血压分会、中国老年医学学会高血压分会和中国医师协会高血压专业委员会成立了指南修订委员会,对《中国高血压防治指南(2010年)》进行修订。2年多来,对指南修订的指导思想和计划进行了多次讨论。在初期组织指南修订主要问题的调查中,专家提出高血压治疗血压目标、特殊人群高血压处理、β阻滞剂在高血压中的治疗地位等20个问题,针对这些问题进行了较广泛的文献检索。文献库包括中国生物医学文献数据库(CBM)、万方数据知识服务平台、中国知识资源总库(CNG)、美国生物医学文献数据库(PubMed)、荷兰医学文献检索系统(EMBASE)及中国医学科学院医学信息研究所文献平台。指南修订初稿形成后,指南修订委员会召开了近30场专题研讨会,针对高血压防治管理的问题和发展动向进行了深入研讨,对争议较大的问题,以专家不记名投票形成共识。2018年初,由十余名高血压、心血管病、流行病等方面的专家对新修订的指南进行了审核并定稿。后又发布了“2018年中国高血压防治指南征求意见稿”,征集了业界同行的意见,并据此完成了指南最后稿。
2018年中国高血压防治指南修订参考了世界卫生组织、中华医学会指南制订流程,对指南重要内容、证据级别及推荐类型进行了评估。在借鉴国际先进经验的基础上,结合我国高血压防治工作实践,充分应用中国证据,形成具有中国特色的高血压预防干预、诊断评估、分类分层、治疗管理指南。
本指南证据级别和推荐类型的定义表述见表1及表2:
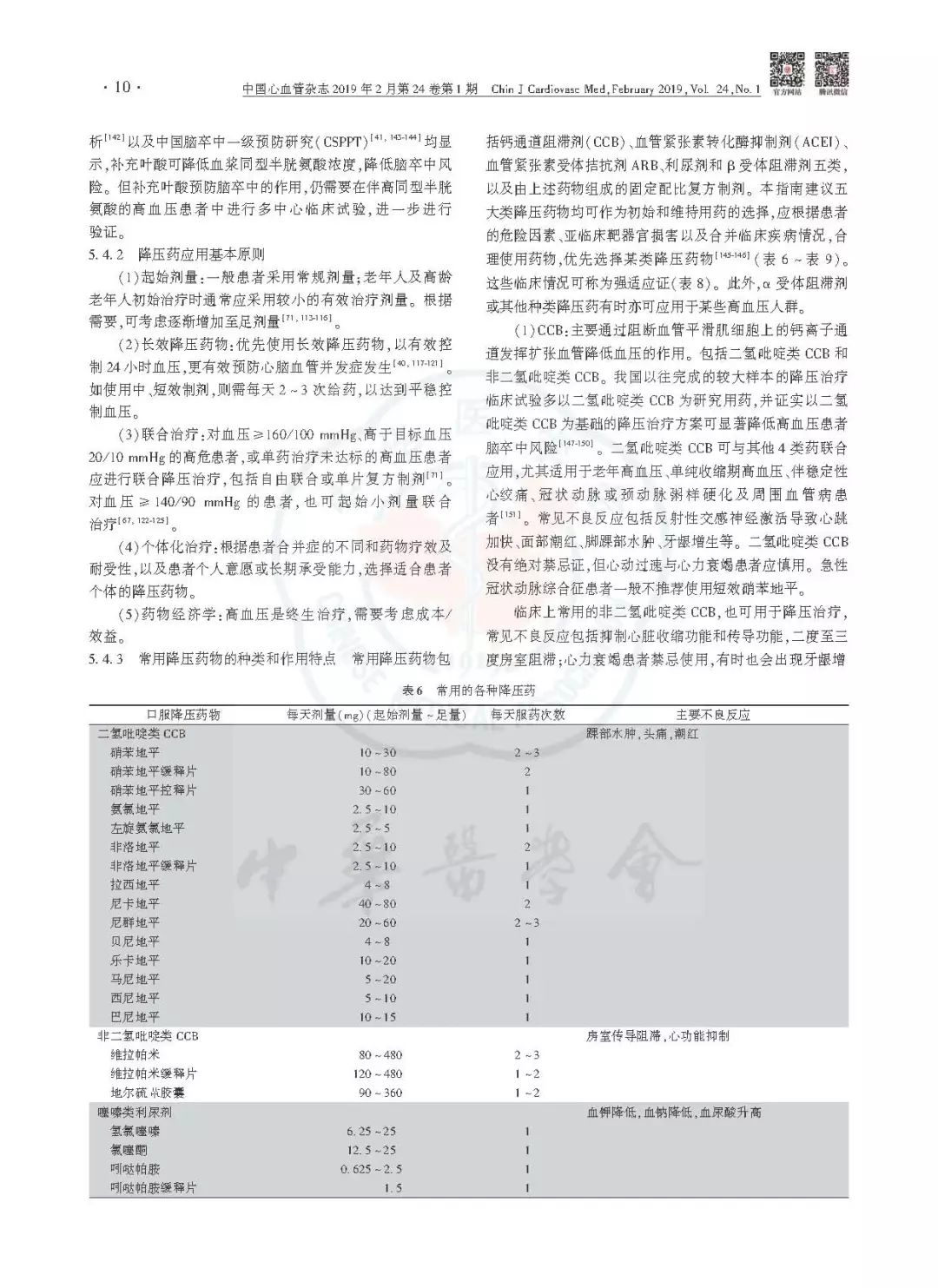
表1 推荐类别
|
推荐类别 |
定义 |
建议使用的表述 |
|
Ⅰ类 |
证据和(或)总体一致认为,该治疗或方法有益、有用或有效 |
推荐/有指征 |
|
Ⅱ类 |
关于该治疗或方法的用途/疗效,证据不一致和(或)观点有分歧 |
|
|
Ⅱa类 |
证据/观点倾向于有用/有效 |
应该考虑 |
|
Ⅱb类 |
证据/观点不足以确立有用/有效 |
可以考虑 |
|
Ⅲ类 |
证据和(或)专家一致认为,该治疗或方法无用/无效,在某些情况下可能有害 |
不推荐 |
表2 证据等级
|
*级A** |
数据来自多项随机对照临床试验或由随机对照临床试验组成的荟萃分析 |
|
B级 |
数据来自单项随机临床试验或多个大型非随机对照研究 |
|
C级 |
数据来自专家共识和(或)小规模研究、回顾性研究或登记注册研究 |
